Suppr超能文献

注意力缺陷多动障碍(ADHD)小鼠模型小脑中胶质细胞γ-氨基丁酸(GABA)减少及紧张性抑制减弱。

Decreased Glial GABA and Tonic Inhibition in Cerebellum of Mouse Model for Attention-Deficit/Hyperactivity Disorder (ADHD).

作者信息

Kim Yoo Sung, Woo Junsung, Lee C Justin, Yoon Bo-Eun

机构信息

Department of Molecular biology, Dankook University, Cheonan, Chungnam 31116, Korea.

Center for Neuroscience and Functional Connectomics, Korea Institute of Science and Technology (KIST), Seoul 02792, Korea.

出版信息

Exp Neurobiol. 2017 Aug;26(4):206-212. doi: 10.5607/en.2017.26.4.206. Epub 2017 Aug 31.

Abstract

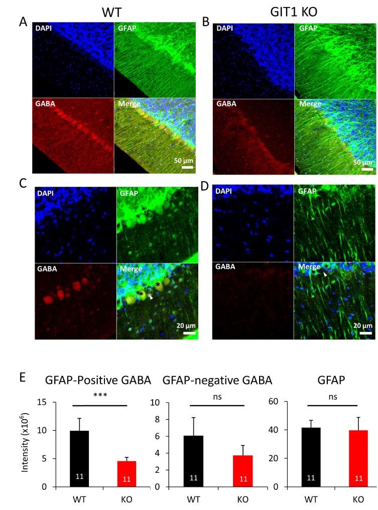
About 5~12% of school-aged children suffer from the Attention-Deficit/Hyperactivity Disorder (ADHD). However, the core mechanism of ADHD remains unclear. G protein-coupled receptor kinase-interacting protein-1 (GIT1) has recently been reported to be associated with ADHD in human and the genetic deletion of GIT1 result in ADHD-like behaviors in mice. Mice lacking GIT1 shows a shift in neuronal excitation/inhibition (E/I) balance. However, the pricise mechanism for E/I imbalance and the role of neuron-glia interaction in GIT1 knockout (KO) mice have not been studied. Especially, a possible contribution of glial GABA and tonic inhibition mediated by astrocytic GABA release in the mouse model for ADHD remains unexplored. Therefore, we investigated the changes in the amount of GABA and degree of tonic inhibition in GIT1 KO mice. We observed a decreased glial GABA intensity in GIT1 KO mice compared to wild type (WT) mice and an attenuation of tonic current from cerebellar granule cells in GIT1 KO mice. Our study identifies the previously unknown mechanism of reduced astrocytic GABA and tonic inhibition in GIT1 lacking mice as a potential cause of hyperactivity disorder.

摘要

约5%至12%的学龄儿童患有注意力缺陷多动障碍(ADHD)。然而,ADHD的核心机制仍不清楚。最近有报道称,G蛋白偶联受体激酶相互作用蛋白1(GIT1)与人类ADHD有关,GIT1基因缺失会导致小鼠出现类似ADHD的行为。缺乏GIT1的小鼠神经元兴奋/抑制(E/I)平衡发生改变。然而,E/I失衡的确切机制以及神经元与神经胶质细胞相互作用在GIT1基因敲除(KO)小鼠中的作用尚未得到研究。特别是,在ADHD小鼠模型中,胶质细胞γ-氨基丁酸(GABA)以及星形胶质细胞释放GABA介导的强直抑制的可能作用仍未得到探索。因此,我们研究了GIT1基因敲除小鼠中GABA含量和强直抑制程度的变化。我们观察到,与野生型(WT)小鼠相比,GIT1基因敲除小鼠的胶质细胞GABA强度降低,且GIT1基因敲除小鼠小脑颗粒细胞的强直电流减弱。我们的研究确定了GIT1基因缺失小鼠中星形胶质细胞GABA减少和强直抑制这一此前未知的机制,它可能是多动障碍的一个潜在病因。

https://cdn.ncbi.nlm.nih.gov/pmc/blobs/b075/5597551/9a6cd746f574/en-26-206-g001.jpg

文献检索

告别复杂PubMed语法,用中文像聊天一样搜索,搜遍4000万医学文献。AI智能推荐,让科研检索更轻松。

立即免费搜索

文件翻译

保留排版,准确专业,支持PDF/Word/PPT等文件格式,支持 12+语言互译。

免费翻译文档

深度研究

AI帮你快速写综述,25分钟生成高质量综述,智能提取关键信息,辅助科研写作。

立即免费体验