• 文献检索
  • 文档翻译
  • 深度研究
  • 学术资讯
  • Suppr Zotero 插件Zotero 插件
  • 邀请有礼
  • 套餐&价格
  • 历史记录
应用&插件
Suppr Zotero 插件Zotero 插件浏览器插件Mac 客户端Windows 客户端微信小程序
定价
高级版会员购买积分包购买API积分包
服务
文献检索文档翻译深度研究API 文档MCP 服务
关于我们
关于 Suppr公司介绍联系我们用户协议隐私条款
关注我们

Suppr 超能文献

核心技术专利:CN118964589B侵权必究
粤ICP备2023148730 号-1Suppr @ 2026

文献检索

告别复杂PubMed语法,用中文像聊天一样搜索,搜遍4000万医学文献。AI智能推荐,让科研检索更轻松。

立即免费搜索

文件翻译

保留排版,准确专业,支持PDF/Word/PPT等文件格式,支持 12+语言互译。

免费翻译文档

深度研究

AI帮你快速写综述,25分钟生成高质量综述,智能提取关键信息,辅助科研写作。

立即免费体验

EZH2 通过其在乳腺癌中的 PARP 介导的聚 ADP 核糖基化作用促进对 PARP 抑制剂的反应。

EZH2 contributes to the response to PARP inhibitors through its PARP-mediated poly-ADP ribosylation in breast cancer.

机构信息

Department of Molecular and Cellular Oncology, The University of Texas MD Anderson Cancer Center, Houston, TX, USA.

Department of Biochemistry, University of Texas Southwestern Medical Center, Dallas, TX, USA.

出版信息

Oncogene. 2018 Jan 11;37(2):208-217. doi: 10.1038/onc.2017.311. Epub 2017 Sep 18.

DOI:10.1038/onc.2017.311
PMID:28925391
原文链接:https://pmc.ncbi.nlm.nih.gov/articles/PMC5786281/
Abstract

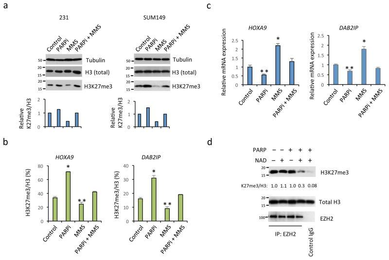
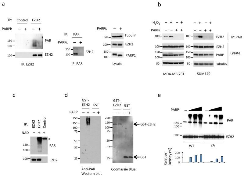
Inhibitors against poly (ADP-ribose) polymerase (PARP) are promising targeted agents currently used to treat BRCA-mutant ovarian cancer and are in clinical trials for other cancer types, including BRCA-mutant breast cancer. To enhance the clinical response to PARP inhibitors (PARPis), understanding the mechanisms underlying PARPi sensitivity is urgently needed. Here, we show enhancer of zeste homolog 2 (EZH2), an enzyme that catalyzes H3 lysine trimethylation and associates with oncogenic function, contributes to PARPi sensitivity in breast cancer cells. Mechanistically, upon oxidative stress or alkylating DNA damage, PARP1 interacts with and attaches poly-ADP-ribose (PAR) chains to EZH2. PARylation of EZH2 by PARP1 then induces PRC2 complex dissociation and EZH2 downregulation, which in turn reduces EZH2-mediated H3 trimethylation. In contrast, inhibition of PARP by PARPi attenuates alkylating DNA damage-induced EZH2 downregulation, thereby promoting EZH2-mediated gene silencing and cancer stem cell property compared with PARPi-untreated cells. Moreover, the addition of an EZH2 inhibitor sensitizes the BRCA-mutant breast cells to PARPi. Thus, these results may provide a rationale for combining PARP and EZH2 inhibition as a therapeutic strategy for BRCA-mutated breast and ovarian cancers.

摘要

聚 ADP-核糖聚合酶 (PARP) 抑制剂是目前有前途的靶向药物,用于治疗 BRCA 突变型卵巢癌,并正在临床试验中用于治疗其他癌症类型,包括 BRCA 突变型乳腺癌。为了增强对 PARP 抑制剂 (PARPi) 的临床反应,迫切需要了解 PARPi 敏感性的机制。在这里,我们表明,增强子的外显子同源物 2 (EZH2),一种催化 H3 赖氨酸三甲基化并与致癌功能相关的酶,有助于乳腺癌细胞对 PARPi 的敏感性。在机制上,在氧化应激或烷化 DNA 损伤时,PARP1 与 EZH2 相互作用,并将多聚 ADP-核糖 (PAR) 链连接到 EZH2 上。PARP1 对 EZH2 的 PAR 化随后诱导 PRC2 复合物解离和 EZH2 下调,进而降低 EZH2 介导的 H3 三甲基化。相比之下,PARPi 通过抑制 PARP 来减弱烷化 DNA 损伤诱导的 EZH2 下调,从而促进 EZH2 介导的基因沉默和癌症干细胞特性,与未经 PARPi 处理的细胞相比。此外,添加 EZH2 抑制剂可使 BRCA 突变型乳腺癌细胞对 PARPi 敏感。因此,这些结果可能为联合 PARP 和 EZH2 抑制作为 BRCA 突变型乳腺癌和卵巢癌的治疗策略提供依据。

https://cdn.ncbi.nlm.nih.gov/pmc/blobs/91bc/5786281/a91a6290eab2/nihms896450f6.jpg
https://cdn.ncbi.nlm.nih.gov/pmc/blobs/91bc/5786281/1bae8732ade6/nihms896450f1.jpg
https://cdn.ncbi.nlm.nih.gov/pmc/blobs/91bc/5786281/a08bb62d9801/nihms896450f2.jpg
https://cdn.ncbi.nlm.nih.gov/pmc/blobs/91bc/5786281/29e7574b858a/nihms896450f3.jpg
https://cdn.ncbi.nlm.nih.gov/pmc/blobs/91bc/5786281/5caa9116605a/nihms896450f4.jpg
https://cdn.ncbi.nlm.nih.gov/pmc/blobs/91bc/5786281/293fb25e6a7c/nihms896450f5.jpg
https://cdn.ncbi.nlm.nih.gov/pmc/blobs/91bc/5786281/a91a6290eab2/nihms896450f6.jpg
https://cdn.ncbi.nlm.nih.gov/pmc/blobs/91bc/5786281/1bae8732ade6/nihms896450f1.jpg
https://cdn.ncbi.nlm.nih.gov/pmc/blobs/91bc/5786281/a08bb62d9801/nihms896450f2.jpg
https://cdn.ncbi.nlm.nih.gov/pmc/blobs/91bc/5786281/29e7574b858a/nihms896450f3.jpg
https://cdn.ncbi.nlm.nih.gov/pmc/blobs/91bc/5786281/5caa9116605a/nihms896450f4.jpg
https://cdn.ncbi.nlm.nih.gov/pmc/blobs/91bc/5786281/293fb25e6a7c/nihms896450f5.jpg
https://cdn.ncbi.nlm.nih.gov/pmc/blobs/91bc/5786281/a91a6290eab2/nihms896450f6.jpg

相似文献

1
EZH2 contributes to the response to PARP inhibitors through its PARP-mediated poly-ADP ribosylation in breast cancer.EZH2 通过其在乳腺癌中的 PARP 介导的聚 ADP 核糖基化作用促进对 PARP 抑制剂的反应。
Oncogene. 2018 Jan 11;37(2):208-217. doi: 10.1038/onc.2017.311. Epub 2017 Sep 18.
2
An Effective Epigenetic-PARP Inhibitor Combination Therapy for Breast and Ovarian Cancers Independent of BRCA Mutations.一种针对乳腺癌和卵巢癌的有效表观遗传-PARP 抑制剂联合治疗方法,与 BRCA 突变无关。
Clin Cancer Res. 2018 Jul 1;24(13):3163-3175. doi: 10.1158/1078-0432.CCR-18-0204. Epub 2018 Apr 3.
3
Efficacy of PARP inhibition combined with EZH2 inhibition depends on BRCA mutation status and microenvironment in breast cancer.聚腺苷二磷酸核糖聚合酶抑制剂联合 EZH2 抑制剂在乳腺癌中的疗效取决于 BRCA 突变状态和微环境。
FEBS J. 2021 May;288(9):2884-2887. doi: 10.1111/febs.15730. Epub 2021 Feb 11.
4
ADP-ribosylome analysis reveals homogeneous DNA-damage-induced serine ADP-ribosylation across wild-type and BRCA-mutant breast cancer cell lines.ADP-ribosylome 分析揭示了野生型和 BRCA 突变型乳腺癌细胞系中同源的 DNA 损伤诱导的丝氨酸 ADP-ribosylation。
Cell Rep. 2024 Jul 23;43(7):114433. doi: 10.1016/j.celrep.2024.114433. Epub 2024 Jul 9.
5
The PARP1 selective inhibitor saruparib (AZD5305) elicits potent and durable antitumor activity in patient-derived BRCA1/2-associated cancer models.PARP1 选择性抑制剂芦卡帕利(AZD5305)在源自患者的 BRCA1/2 相关癌症模型中引发了强大且持久的抗肿瘤活性。
Genome Med. 2024 Aug 26;16(1):107. doi: 10.1186/s13073-024-01370-z.
6
ALDH1A1 Contributes to PARP Inhibitor Resistance via Enhancing DNA Repair in BRCA2 Ovarian Cancer Cells.ALDH1A1 通过增强 BRCA2 卵巢癌细胞中的 DNA 修复来促进 PARP 抑制剂耐药性。
Mol Cancer Ther. 2020 Jan;19(1):199-210. doi: 10.1158/1535-7163.MCT-19-0242. Epub 2019 Sep 18.
7
RAD51 foci as a functional biomarker of homologous recombination repair and PARP inhibitor resistance in germline BRCA-mutated breast cancer.RAD51 焦点作为同源重组修复的功能生物标志物和种系 BRCA 突变乳腺癌中 PARP 抑制剂耐药性。
Ann Oncol. 2018 May 1;29(5):1203-1210. doi: 10.1093/annonc/mdy099.
8
Synthetic Lethality of PARP Inhibitors in Combination with MYC Blockade Is Independent of BRCA Status in Triple-Negative Breast Cancer.聚腺苷二磷酸核糖聚合酶抑制剂与 MYC 阻断联合应用的合成致死性不依赖于三阴性乳腺癌的 BRCA 状态。
Cancer Res. 2018 Feb 1;78(3):742-757. doi: 10.1158/0008-5472.CAN-17-1494. Epub 2017 Nov 27.
9
Enhancement of synthetic lethality via combinations of ABT-888, a PARP inhibitor, and carboplatin in vitro and in vivo using BRCA1 and BRCA2 isogenic models.通过使用 BRCA1 和 BRCA2 同基因模型,在体外和体内联合使用 PARP 抑制剂 ABT-888 和卡铂增强合成致死性。
Mol Cancer Ther. 2012 Sep;11(9):1948-58. doi: 10.1158/1535-7163.MCT-11-0597. Epub 2012 Jul 9.
10
PARP inhibitors suppress tumours via centrosome error-induced senescence independent of DNA damage response.聚腺苷二磷酸核糖聚合酶抑制剂通过中心体错误诱导的衰老而非 DNA 损伤反应抑制肿瘤。
EBioMedicine. 2024 May;103:105129. doi: 10.1016/j.ebiom.2024.105129. Epub 2024 Apr 18.

引用本文的文献

1
Complex regulatory network of programmed death-ligand 1 in cancer: Cancer immunomodulation from molecular mechanisms to clinical applications.癌症中程序性死亡配体1的复杂调控网络:从分子机制到临床应用的癌症免疫调节
iScience. 2025 May 9;28(6):112615. doi: 10.1016/j.isci.2025.112615. eCollection 2025 Jun 20.
2
PARP inhibition-associated heterochromatin confers increased DNA replication stress and vulnerability to ATR inhibition in SMARCA4-deficient cells.聚(ADP-核糖)聚合酶(PARP)抑制相关的异染色质在缺乏SMARCA4的细胞中会增加DNA复制应激以及对ATR抑制的敏感性。
Cell Death Discov. 2025 Jan 28;11(1):31. doi: 10.1038/s41420-025-02306-1.
3

本文引用的文献

1
Cisplatin-enriching cancer stem cells confer multidrug resistance in non-small cell lung cancer via enhancing TRIB1/HDAC activity.富集顺铂的癌症干细胞通过增强TRIB1/HDAC活性赋予非小细胞肺癌多药耐药性。
Cell Death Dis. 2017 Apr 13;8(4):e2746. doi: 10.1038/cddis.2016.409.
2
Targeting EZH2 in cancer.在癌症中靶向EZH2
Nat Med. 2016 Feb;22(2):128-34. doi: 10.1038/nm.4036.
3
Blocking c-Met-mediated PARP1 phosphorylation enhances anti-tumor effects of PARP inhibitors.阻断c-Met介导的PARP1磷酸化可增强PARP抑制剂的抗肿瘤作用。
EZH2 directly methylates PARP1 and regulates its activity in cancer.
EZH2 直接甲基化 PARP1 并调节其在癌症中的活性。
Sci Adv. 2024 Nov 29;10(48):eadl2804. doi: 10.1126/sciadv.adl2804. Epub 2024 Nov 27.
4
Exploring the role of EZH2 modulation in shaping the tumor microenvironment.探索EZH2调控在塑造肿瘤微环境中的作用。
Epigenomics. 2024;16(19-20):1265-1268. doi: 10.1080/17501911.2024.2410693. Epub 2024 Oct 10.
5
PROTAC EZH2 degrader-1 overcomes the resistance of podophyllotoxin derivatives in refractory small cell lung cancer with leptomeningeal metastasis.PROTAC EZH2降解剂-1克服了难治性伴软脑膜转移的小细胞肺癌中鬼臼毒素衍生物的耐药性。
BMC Cancer. 2024 Apr 22;24(1):504. doi: 10.1186/s12885-024-12244-3.
6
Disruption of G-quadruplex dynamicity by BRCA2 abrogation instigates phase separation and break-induced replication at telomeres.BRCA2 缺失导致 G-四链体动力学改变,引发端粒的液-液相分离和断裂诱导复制。
Nucleic Acids Res. 2024 Jun 10;52(10):5756-5773. doi: 10.1093/nar/gkae251.
7
PARP1 as an Epigenetic Modulator: Implications for the Regulation of Host-Viral Dynamics.聚(ADP-核糖)聚合酶1作为一种表观遗传调节剂:对宿主-病毒动态调节的影响
Pathogens. 2024 Jan 30;13(2):131. doi: 10.3390/pathogens13020131.
8
PARP Inhibitors in Breast Cancer: a Short Communication.聚腺苷二磷酸核糖聚合酶抑制剂在乳腺癌中的应用:一项简短通讯。
Curr Oncol Rep. 2024 Feb;26(2):103-113. doi: 10.1007/s11912-023-01488-0. Epub 2024 Jan 2.
9
A Bifunctional PARP-HDAC Inhibitor with Activity in Ewing Sarcoma.一种具有成骨肉瘤活性的双功能 PARP-HDAC 抑制剂。
Clin Cancer Res. 2023 Sep 1;29(17):3541-3553. doi: 10.1158/1078-0432.CCR-22-3897.
10
Dual inhibition of EZH2 and G9A/GLP histone methyltransferases by HKMTI-1-005 promotes differentiation of acute myeloid leukemia cells.HKMTI-1-005对EZH2和G9A/GLP组蛋白甲基转移酶的双重抑制促进急性髓系白血病细胞的分化。
Front Cell Dev Biol. 2023 Mar 23;11:1076458. doi: 10.3389/fcell.2023.1076458. eCollection 2023.
Nat Med. 2016 Feb;22(2):194-201. doi: 10.1038/nm.4032. Epub 2016 Jan 18.
4
PARP inhibitors in ovarian cancer: Clinical evidence for informed treatment decisions.PARP抑制剂在卵巢癌中的应用:为明智治疗决策提供临床证据
Br J Cancer. 2015 Dec 15;113 Suppl 1(Suppl 1):S10-6. doi: 10.1038/bjc.2015.395.
5
DNA-Repair Defects and Olaparib in Metastatic Prostate Cancer.转移性前列腺癌中的DNA修复缺陷与奥拉帕利
N Engl J Med. 2015 Oct 29;373(18):1697-708. doi: 10.1056/NEJMoa1506859.
6
Global Transcriptome Analysis Reveals That Poly(ADP-Ribose) Polymerase 1 Regulates Gene Expression through EZH2.全转录组分析表明聚(ADP-核糖)聚合酶1通过EZH2调节基因表达。
Mol Cell Biol. 2015 Dec;35(23):3934-44. doi: 10.1128/MCB.00635-15. Epub 2015 Sep 14.
7
Phosphorylation of EZH2 at T416 by CDK2 contributes to the malignancy of triple negative breast cancers.细胞周期蛋白依赖性激酶2(CDK2)介导的EZH2第416位苏氨酸磷酸化促进三阴性乳腺癌的恶性进展。
Am J Transl Res. 2015 Jun 15;7(6):1009-20. eCollection 2015.
8
Proteome-wide analysis of mutant p53 targets in breast cancer identifies new levels of gain-of-function that influence PARP, PCNA, and MCM4.乳腺癌中突变型p53靶点的全蛋白质组分析确定了影响PARP、PCNA和MCM4的新功能获得水平。
Proc Natl Acad Sci U S A. 2015 Mar 17;112(11):E1220-9. doi: 10.1073/pnas.1416318112. Epub 2015 Mar 2.
9
Prolonged Ezh2 Depletion in Glioblastoma Causes a Robust Switch in Cell Fate Resulting in Tumor Progression.胶质母细胞瘤中Ezh2的长期缺失导致细胞命运的强烈转变,从而导致肿瘤进展。
Cell Rep. 2015 Jan 20;10(3):383-397. doi: 10.1016/j.celrep.2014.12.028. Epub 2015 Jan 15.
10
An update on PARP inhibitors--moving to the adjuvant setting.PARP 抑制剂的最新进展——迈向辅助治疗领域。
Nat Rev Clin Oncol. 2015 Jan;12(1):27-41. doi: 10.1038/nrclinonc.2014.163. Epub 2014 Oct 7.