Suppr超能文献

小鼠肾小球转录组将内皮细胞特异性分子-1缺乏与糖尿病肾病易感性联系起来。

Murine glomerular transcriptome links endothelial cell-specific molecule-1 deficiency with susceptibility to diabetic nephropathy.

作者信息

Zheng Xiaoyi, Soroush Fariborz, Long Jin, Hall Evan T, Adishesha Puneeth K, Bhattacharya Sanchita, Kiani Mohammad F, Bhalla Vivek

机构信息

Division of Nephrology, Department of Medicine, Stanford University School of Medicine, Stanford, California, United States of America.

Department of Mechanical Engineering, College of Engineering, Temple University, Philadelphia, Pennsylvania, United States of America.

出版信息

PLoS One. 2017 Sep 21;12(9):e0185250. doi: 10.1371/journal.pone.0185250. eCollection 2017.

Abstract

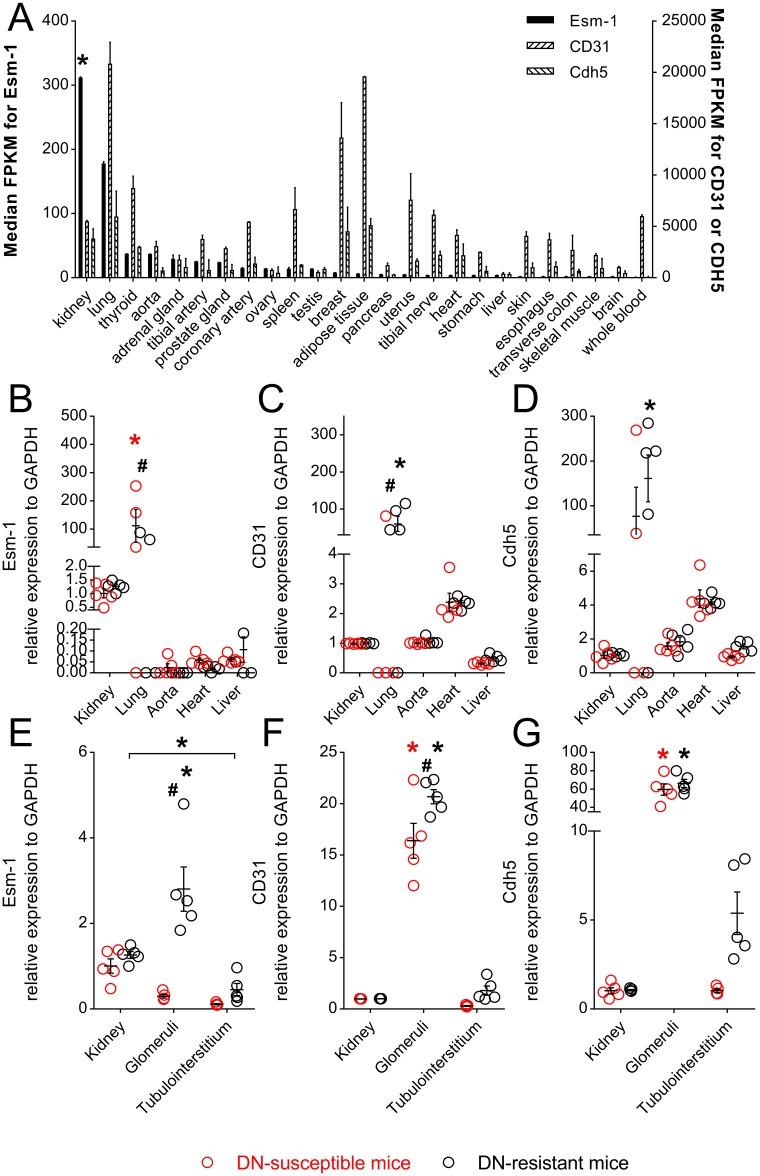
Diabetic nephropathy (DN) is the leading cause of kidney disease; however, there are no early biomarkers and no cure. Thus, there is a large unmet need to predict which individuals will develop nephropathy and to understand the molecular mechanisms that govern this susceptibility. We compared the glomerular transcriptome from mice with distinct susceptibilities to DN at four weeks after induction of diabetes, but before histologic injury, and identified differential regulation of genes that modulate inflammation. From these genes, we identified endothelial cell specific molecule-1 (Esm-1), as a glomerular-enriched determinant of resistance to DN. Glomerular Esm-1 mRNA and protein were lower in DN-susceptible, DBA/2, compared to DN-resistant, C57BL/6, mice. We demonstrated higher Esm-1 secretion from primary glomerular cultures of diabetic mice, and high glucose was sufficient to increase Esm-1 mRNA and protein secretion in both strains of mice. However, induction was significantly attenuated in DN-susceptible mice. Urine Esm-1 was also significantly higher only in DN-resistant mice. Moreover, using intravital microscopy and a biomimetic microfluidic assay, we showed that Esm-1 inhibited rolling and transmigration in a dose-dependent manner. For the first time we have uncovered glomerular-derived Esm-1 as a potential non-invasive biomarker of DN. Esm-1 inversely correlates with disease susceptibility and inhibits leukocyte infiltration, a critical factor in protecting the kidney from DN.

摘要

糖尿病肾病(DN)是肾病的主要病因;然而,目前尚无早期生物标志物,也无法治愈。因此,对于预测哪些个体将发展为肾病以及了解控制这种易感性的分子机制,存在着巨大的未满足需求。我们比较了糖尿病诱导四周后、组织学损伤之前具有不同DN易感性的小鼠的肾小球转录组,并确定了调节炎症的基因的差异调控。从这些基因中,我们确定内皮细胞特异性分子-1(Esm-1)是对DN抗性的肾小球富集决定因素。与对DN有抗性的C57BL/6小鼠相比,对DN易感的DBA/2小鼠的肾小球Esm-1 mRNA和蛋白水平较低。我们证明糖尿病小鼠原代肾小球培养物中Esm-1的分泌更高,并且高糖足以增加两种品系小鼠的Esm-1 mRNA和蛋白分泌。然而,在对DN易感的小鼠中诱导作用明显减弱。仅在对DN有抗性的小鼠中,尿Esm-1也显著更高。此外,使用活体显微镜和仿生微流控分析,我们表明Esm-1以剂量依赖性方式抑制滚动和迁移。我们首次发现肾小球来源的Esm-1是DN潜在的非侵入性生物标志物。Esm-1与疾病易感性呈负相关,并抑制白细胞浸润,这是保护肾脏免受DN侵害的关键因素。

https://cdn.ncbi.nlm.nih.gov/pmc/blobs/9b37/5608371/485e2d14cd0b/pone.0185250.g001.jpg

文献AI研究员

20分钟写一篇综述,助力文献阅读效率提升50倍。

立即体验

用中文搜PubMed

大模型驱动的PubMed中文搜索引擎

马上搜索

文档翻译

学术文献翻译模型,支持多种主流文档格式。

立即体验