• 文献检索
  • 文档翻译
  • 深度研究
  • 学术资讯
  • Suppr Zotero 插件Zotero 插件
  • 邀请有礼
  • 套餐&价格
  • 历史记录
应用&插件
Suppr Zotero 插件Zotero 插件浏览器插件Mac 客户端Windows 客户端微信小程序
定价
高级版会员购买积分包购买API积分包
服务
文献检索文档翻译深度研究API 文档MCP 服务
关于我们
关于 Suppr公司介绍联系我们用户协议隐私条款
关注我们

Suppr 超能文献

核心技术专利:CN118964589B侵权必究
粤ICP备2023148730 号-1Suppr @ 2026

文献检索

告别复杂PubMed语法,用中文像聊天一样搜索,搜遍4000万医学文献。AI智能推荐,让科研检索更轻松。

立即免费搜索

文件翻译

保留排版,准确专业,支持PDF/Word/PPT等文件格式,支持 12+语言互译。

免费翻译文档

深度研究

AI帮你快速写综述,25分钟生成高质量综述,智能提取关键信息,辅助科研写作。

立即免费体验

体外代谢指纹图谱鉴定出可预测前列腺癌根治术后复发的生物标志物。

Ex vivo metabolic fingerprinting identifies biomarkers predictive of prostate cancer recurrence following radical prostatectomy.

作者信息

Braadland Peder R, Giskeødegård Guro, Sandsmark Elise, Bertilsson Helena, Euceda Leslie R, Hansen Ailin F, Guldvik Ingrid J, Selnæs Kirsten M, Grytli Helene H, Katz Betina, Svindland Aud, Bathen Tone F, Eri Lars M, Nygård Ståle, Berge Viktor, Taskén Kristin A, Tessem May-Britt

机构信息

Department of Tumor Biology, Institute for Cancer Research, Oslo University Hospital, PO Box 4953 Nydalen, Oslo 0424, Norway.

Institute of Clinical Medicine, Faculty of Medicine, University of Oslo, Oslo 0313, Norway.

出版信息

Br J Cancer. 2017 Nov 21;117(11):1656-1664. doi: 10.1038/bjc.2017.346. Epub 2017 Oct 3.

DOI:10.1038/bjc.2017.346
PMID:28972967
原文链接:https://pmc.ncbi.nlm.nih.gov/articles/PMC5729443/
Abstract

BACKGROUND

Robust biomarkers that identify prostate cancer patients with high risk of recurrence will improve personalised cancer care. In this study, we investigated whether tissue metabolites detectable by high-resolution magic angle spinning magnetic resonance spectroscopy (HR-MAS MRS) were associated with recurrence following radical prostatectomy.

METHODS

We performed a retrospective ex vivo study using HR-MAS MRS on tissue samples from 110 radical prostatectomy specimens obtained from three different Norwegian cohorts collected between 2002 and 2010. At the time of analysis, 50 patients had experienced prostate cancer recurrence. Associations between metabolites, clinicopathological variables, and recurrence-free survival were evaluated using Cox proportional hazards regression modelling, Kaplan-Meier survival analyses and concordance index (C-index).

RESULTS

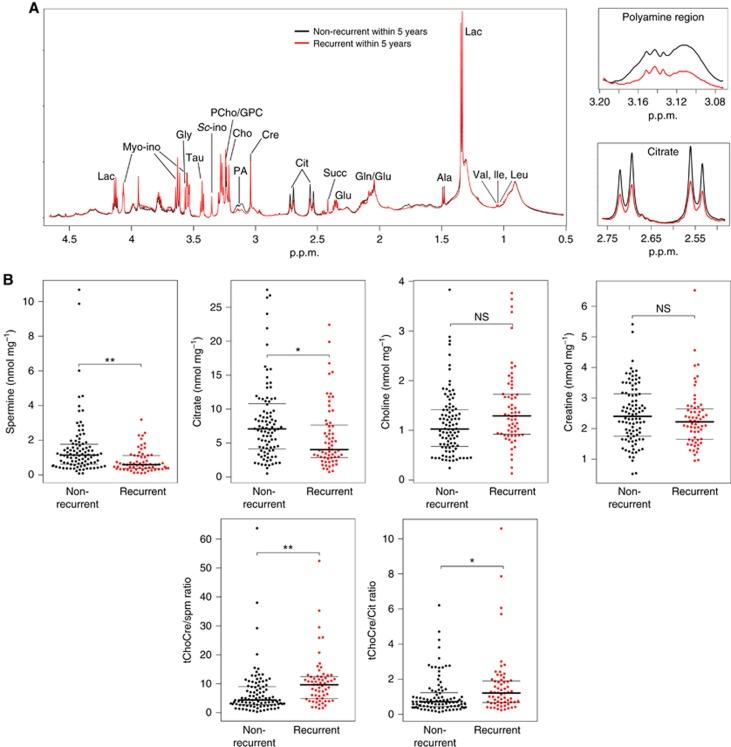
High intratumoural spermine and citrate concentrations were associated with longer recurrence-free survival, whereas high (total-choline+creatine)/spermine (tChoCre/Spm) and higher (total-choline+creatine)/citrate (tChoCre/Cit) ratios were associated with shorter time to recurrence. Spermine concentration and tChoCre/Spm were independently associated with recurrence in multivariate Cox proportional hazards modelling after adjusting for clinically relevant risk factors (C-index: 0.769; HR: 0.72; P=0.016 and C-index: 0.765; HR: 1.43; P=0.014, respectively).

CONCLUSIONS

Spermine concentration and tChoCre/Spm ratio in prostatectomy specimens were independent prognostic markers of recurrence. These metabolites can be noninvasively measured in vivo and may thus offer predictive value to establish preoperative risk assessment nomograms.

摘要

背景

能够识别出复发风险高的前列腺癌患者的强大生物标志物将改善个性化癌症治疗。在本研究中,我们调查了通过高分辨率魔角旋转磁共振波谱(HR-MAS MRS)检测到的组织代谢物是否与根治性前列腺切除术后的复发相关。

方法

我们对2002年至2010年间从挪威三个不同队列收集的110份根治性前列腺切除标本的组织样本进行了一项回顾性离体研究,采用HR-MAS MRS。在分析时,50名患者经历了前列腺癌复发。使用Cox比例风险回归模型、Kaplan-Meier生存分析和一致性指数(C指数)评估代谢物、临床病理变量和无复发生存之间的关联。

结果

肿瘤内精胺和柠檬酸盐浓度高与无复发生存期延长相关,而高(总胆碱+肌酸)/精胺(tChoCre/Spm)和更高(总胆碱+肌酸)/柠檬酸盐(tChoCre/Cit)比值与复发时间缩短相关。在调整临床相关风险因素后,精胺浓度和tChoCre/Spm在多变量Cox比例风险模型中与复发独立相关(C指数:0.769;风险比:0.72;P=0.016和C指数:0.765;风险比:1.43;P=0.014,分别)。

结论

前列腺切除标本中的精胺浓度和tChoCre/Spm比值是复发的独立预后标志物。这些代谢物可以在体内进行无创测量,因此可能为建立术前风险评估列线图提供预测价值。

https://cdn.ncbi.nlm.nih.gov/pmc/blobs/66d7/5729443/e91a7b4900b3/bjc2017346f3.jpg
https://cdn.ncbi.nlm.nih.gov/pmc/blobs/66d7/5729443/dc380981618a/bjc2017346f1.jpg
https://cdn.ncbi.nlm.nih.gov/pmc/blobs/66d7/5729443/1bebf5f2dc34/bjc2017346f2.jpg
https://cdn.ncbi.nlm.nih.gov/pmc/blobs/66d7/5729443/e91a7b4900b3/bjc2017346f3.jpg
https://cdn.ncbi.nlm.nih.gov/pmc/blobs/66d7/5729443/dc380981618a/bjc2017346f1.jpg
https://cdn.ncbi.nlm.nih.gov/pmc/blobs/66d7/5729443/1bebf5f2dc34/bjc2017346f2.jpg
https://cdn.ncbi.nlm.nih.gov/pmc/blobs/66d7/5729443/e91a7b4900b3/bjc2017346f3.jpg

相似文献

1
Ex vivo metabolic fingerprinting identifies biomarkers predictive of prostate cancer recurrence following radical prostatectomy.体外代谢指纹图谱鉴定出可预测前列腺癌根治术后复发的生物标志物。
Br J Cancer. 2017 Nov 21;117(11):1656-1664. doi: 10.1038/bjc.2017.346. Epub 2017 Oct 3.
2
Contribution of Histopathologic Tissue Composition to Quantitative MR Spectroscopy and Diffusion-weighted Imaging of the Prostate.组织病理学组织成分对前列腺定量磁共振波谱和弥散加权成像的贡献。
Radiology. 2016 Mar;278(3):801-11. doi: 10.1148/radiol.2015142889. Epub 2015 Sep 29.
3
Spatially matched in vivo and ex vivo MR metabolic profiles of prostate cancer -- investigation of a correlation with Gleason score.前列腺癌的体内和体外 MR 代谢谱的空间匹配 - 与 Gleason 评分的相关性研究。
NMR Biomed. 2013 May;26(5):600-6. doi: 10.1002/nbm.2901. Epub 2012 Dec 27.
4
Spermine and citrate as metabolic biomarkers for assessing prostate cancer aggressiveness.精胺和柠檬酸盐作为评估前列腺癌侵袭性的代谢生物标志物。
PLoS One. 2013 Apr 23;8(4):e62375. doi: 10.1371/journal.pone.0062375. Print 2013.
5
Expression of hepatocyte growth factor in prostate cancer may indicate a biochemical recurrence after radical prostatectomy.肝细胞生长因子在前列腺癌中的表达可能预示着前列腺癌根治术后的生化复发。
Anticancer Res. 2015 Jan;35(1):413-8.
6
Nomogram predicting the probability of early recurrence after radical prostatectomy for prostate cancer.预测前列腺癌根治性前列腺切除术后早期复发概率的列线图。
J Urol. 2009 Feb;181(2):601-7; discussion 607-8. doi: 10.1016/j.juro.2008.10.033. Epub 2008 Dec 13.
7
The ratio of oleic-to-stearic acid in the prostate predicts biochemical failure after radical prostatectomy for localized prostate cancer.前列腺中油酸与硬脂酸的比例可预测局限性前列腺癌根治性前列腺切除术后的生化复发。
J Urol. 2007 Dec;178(6):2391-6; discussion 2396. doi: 10.1016/j.juro.2007.08.005. Epub 2007 Oct 22.
8
PSCA, Cox-2, and Ki-67 are independent, predictive markers of biochemical recurrence in clinically localized prostate cancer: a retrospective study.PSCA、Cox-2和Ki-67是临床局限性前列腺癌生化复发的独立预测标志物:一项回顾性研究。
Asian J Androl. 2017 Jul-Aug;19(4):458-462. doi: 10.4103/1008-682X.180798.
9
Significance of preoperative butyrylcholinesterase as an independent predictor of biochemical recurrence-free survival in patients with prostate cancer treated with radical prostatectomy.术前丁酰胆碱酯酶作为接受根治性前列腺切除术的前列腺癌患者生化无复发生存独立预测指标的意义。
Int J Clin Oncol. 2016 Apr;21(2):379-383. doi: 10.1007/s10147-015-0880-x. Epub 2015 Jul 30.
10
Ki-67 expression predicts biochemical recurrence after radical prostatectomy in the setting of positive surgical margins.在手术切缘阳性的情况下,Ki-67表达可预测根治性前列腺切除术后的生化复发。
BMC Urol. 2018 Mar 5;18(1):13. doi: 10.1186/s12894-018-0330-y.

引用本文的文献

1
Contemporary Update on Clinical and Experimental Prostate Cancer Biomarkers: A Multi-Omics-Focused Approach to Detection and Risk Stratification.前列腺癌临床与实验生物标志物的当代进展:一种聚焦多组学的检测与风险分层方法
Biology (Basel). 2024 Sep 25;13(10):762. doi: 10.3390/biology13100762.
2
H-NMR-based urine metabolomics of prostate cancer and benign prostatic hyperplasia.基于氢核磁共振的前列腺癌和良性前列腺增生尿液代谢组学
Heliyon. 2024 Mar 31;10(7):e28949. doi: 10.1016/j.heliyon.2024.e28949. eCollection 2024 Apr 15.
3
Multiplatform Metabolomics Studies of Human Cancers With NMR and Mass Spectrometry Imaging.

本文引用的文献

1
A novel non-canonical Wnt signature for prostate cancer aggressiveness.一种用于前列腺癌侵袭性的新型非经典Wnt信号特征。
Oncotarget. 2017 Feb 7;8(6):9572-9586. doi: 10.18632/oncotarget.14161.
2
Quantification of metabolite concentrations in benign and malignant prostate tissues using 3D proton MR spectroscopic imaging.使用三维质子磁共振波谱成像对良性和恶性前列腺组织中的代谢物浓度进行定量分析。
J Magn Reson Imaging. 2017 Apr;45(4):1232-1240. doi: 10.1002/jmri.25443. Epub 2016 Aug 24.
3
Presence of TMPRSS2-ERG is associated with alterations of the metabolic profile in human prostate cancer.
利用核磁共振和质谱成像技术对人类癌症进行多平台代谢组学研究。
Front Mol Biosci. 2022 Apr 8;9:785232. doi: 10.3389/fmolb.2022.785232. eCollection 2022.
4
Potential of nuclear magnetic resonance metabolomics in the study of prostate cancer.核磁共振代谢组学在前列腺癌研究中的潜力。
Indian J Urol. 2022 Apr-Jun;38(2):99-109. doi: 10.4103/iju.iju_416_21. Epub 2022 Apr 1.
5
Metabolic Phenotyping in Prostate Cancer Using Multi-Omics Approaches.使用多组学方法对前列腺癌进行代谢表型分析。
Cancers (Basel). 2022 Jan 25;14(3):596. doi: 10.3390/cancers14030596.
6
The Emerging Clinical Role of Spermine in Prostate Cancer.精胺在前列腺癌中新兴的临床作用
Int J Mol Sci. 2021 Apr 22;22(9):4382. doi: 10.3390/ijms22094382.
7
Advances and Perspectives in Prostate Cancer Biomarker Discovery in the Last 5 Years through Tissue and Urine Metabolomics.过去5年通过组织和尿液代谢组学在前列腺癌生物标志物发现方面的进展与展望
Metabolites. 2021 Mar 19;11(3):181. doi: 10.3390/metabo11030181.
8
CMBD: a manually curated cancer metabolic biomarker knowledge database.CMBD:一个人工 curated 的癌症代谢生物标志物知识数据库。
Database (Oxford). 2021 Mar 9;2021. doi: 10.1093/database/baaa094.
9
Spatial differentiation of metabolism in prostate cancer tissue by MALDI-TOF MSI.通过基质辅助激光解吸电离飞行时间质谱成像技术对前列腺癌组织代谢进行空间分化
Cancer Metab. 2021 Jan 29;9(1):9. doi: 10.1186/s40170-021-00242-z.
10
Metabolism of prostate cancer by magnetic resonance spectroscopy (MRS).前列腺癌的磁共振波谱(MRS)代谢
Biophys Rev. 2020 Oct;12(5):1163-1173. doi: 10.1007/s12551-020-00758-6. Epub 2020 Sep 12.
TMPRSS2-ERG的存在与人类前列腺癌代谢谱的改变有关。
Oncotarget. 2016 Jul 5;7(27):42071-42085. doi: 10.18632/oncotarget.9817.
4
A Balanced Tissue Composition Reveals New Metabolic and Gene Expression Markers in Prostate Cancer.平衡的组织组成揭示了前列腺癌新的代谢和基因表达标志物。
PLoS One. 2016 Apr 21;11(4):e0153727. doi: 10.1371/journal.pone.0153727. eCollection 2016.
5
NMR-based metabolomics of prostate cancer: a protagonist in clinical diagnostics.基于核磁共振的前列腺癌代谢组学:临床诊断中的主角。
Expert Rev Mol Diagn. 2016 Jun;16(6):651-61. doi: 10.1586/14737159.2016.1164037. Epub 2016 Mar 25.
6
Grading of prostatic adenocarcinoma: current state and prognostic implications.前列腺腺癌的分级:现状及预后意义
Diagn Pathol. 2016 Mar 9;11:25. doi: 10.1186/s13000-016-0478-2.
7
Prostate MRSI predicts outcome in radical prostatectomy patients.前列腺磁共振波谱成像可预测前列腺癌根治术患者的预后。
Magn Reson Imaging. 2016 Jun;34(5):674-81. doi: 10.1016/j.mri.2016.01.003. Epub 2016 Jan 26.
8
Current role of multiparametric magnetic resonance imaging for prostate cancer.多参数磁共振成像在前列腺癌中的当前作用
Quant Imaging Med Surg. 2015 Oct;5(5):754-64. doi: 10.3978/j.issn.2223-4292.2015.10.08.
9
PI-RADS Prostate Imaging - Reporting and Data System: 2015, Version 2.PI-RADS前列腺影像报告和数据系统:2015版,第2版
Eur Urol. 2016 Jan;69(1):16-40. doi: 10.1016/j.eururo.2015.08.052. Epub 2015 Oct 1.
10
(1)H MR spectroscopic imaging of the prostate at 7T using spectral-spatial pulses.(1) 使用频谱空间脉冲在7T下对前列腺进行氢磁共振波谱成像。
Magn Reson Med. 2016 Mar;75(3):933-45. doi: 10.1002/mrm.25569. Epub 2015 May 6.