Suppr超能文献

一项对不同油菜生态型的全基因组调查揭示了驯化和选育的痕迹。

A genome-wide survey with different rapeseed ecotypes uncovers footprints of domestication and breeding.

机构信息

College of Agronomy and Biotechnology, Southwest University, Chongqing 400715, China.

College of Horticulture and Landscape Architecture, Southwest University, Chongqing 400715, China.

出版信息

J Exp Bot. 2017 Oct 13;68(17):4791-4801. doi: 10.1093/jxb/erx311.

Abstract

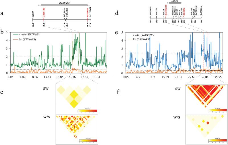
Rapeseed (Brassica napus L.) is an important oilseed crop. Despite a short period of domestication and breeding, rapeseed has formed three diverse ecotype groups, namely spring, winter, and semi-winter. However, the genetic changes among the three ecotype groups have remained largely unknown. To detect selective signals, a set of 327 accessions from a worldwide collection were genotyped using a Brassica array, producing 33 186 high-quality single nucleotide polymorphisms (SNPs). Linkage disequilibrium (LD) was unevenly distributed across the genome. A total of 705 (78.2%) weak LD regions were found in the A subgenome, whereas 445 (72.6%) strong LD regions were in the C subgenome. By calculating the nucleotide diversity and population differentiation indices, a total of 198 selective sweeps were identified across ecotype groups, spanning 5.91% (37.9 Mb) of the genome. Within these genome regions, a few known functional genes or loci were found to be in association with environmental adaptability and yield-related traits. In particular, all 12 SNPs detected in significant association with flowering time among accessions were in the selection regions between ecotype groups. These findings provide new insights into the structure of the B. napus genome and uncover the footprints of domestication and breeding.

摘要

油菜(甘蓝型油菜)是一种重要的油料作物。尽管经过了短暂的驯化和选育,油菜已经形成了三个不同的生态型群体,即春油菜、冬油菜和半冬油菜。然而,这三个生态型群体之间的遗传变化在很大程度上仍然未知。为了检测选择信号,使用甘蓝型 array 对来自全球收集的 327 个品系进行了基因型分析,产生了 33186 个高质量的单核苷酸多态性(SNP)。连锁不平衡(LD)在基因组中分布不均。在 A 亚基因组中发现了总共 705 个(78.2%)弱 LD 区域,而在 C 亚基因组中有 445 个(72.6%)强 LD 区域。通过计算核苷酸多样性和群体分化指数,在生态型群体之间总共鉴定出了 198 个选择信号,跨越基因组的 5.91%(37.9Mb)。在这些基因组区域中,发现了一些已知的功能基因或基因座与环境适应性和产量相关性状有关。特别是,在品系之间的选择区域中发现了与开花时间显著相关的 12 个 SNP。这些发现为油菜基因组的结构提供了新的见解,并揭示了驯化和选育的足迹。

https://cdn.ncbi.nlm.nih.gov/pmc/blobs/f35d/5853444/a46634e29fff/erx31101.jpg

文献AI研究员

20分钟写一篇综述,助力文献阅读效率提升50倍。

立即体验

用中文搜PubMed

大模型驱动的PubMed中文搜索引擎

马上搜索

文档翻译

学术文献翻译模型,支持多种主流文档格式。

立即体验