• 文献检索
  • 文档翻译
  • 深度研究
  • 学术资讯
  • Suppr Zotero 插件Zotero 插件
  • 邀请有礼
  • 套餐&价格
  • 历史记录
应用&插件
Suppr Zotero 插件Zotero 插件浏览器插件Mac 客户端Windows 客户端微信小程序
定价
高级版会员购买积分包购买API积分包
服务
文献检索文档翻译深度研究API 文档MCP 服务
关于我们
关于 Suppr公司介绍联系我们用户协议隐私条款
关注我们

Suppr 超能文献

核心技术专利:CN118964589B侵权必究
粤ICP备2023148730 号-1Suppr @ 2026

文献检索

告别复杂PubMed语法,用中文像聊天一样搜索,搜遍4000万医学文献。AI智能推荐,让科研检索更轻松。

立即免费搜索

文件翻译

保留排版,准确专业,支持PDF/Word/PPT等文件格式,支持 12+语言互译。

免费翻译文档

深度研究

AI帮你快速写综述,25分钟生成高质量综述,智能提取关键信息,辅助科研写作。

立即免费体验

胃酸抑制通过诱导肠道肠球菌过度生长促进酒精性肝病。

Gastric acid suppression promotes alcoholic liver disease by inducing overgrowth of intestinal Enterococcus.

作者信息

Llorente Cristina, Jepsen Peter, Inamine Tatsuo, Wang Lirui, Bluemel Sena, Wang Hui J, Loomba Rohit, Bajaj Jasmohan S, Schubert Mitchell L, Sikaroodi Masoumeh, Gillevet Patrick M, Xu Jun, Kisseleva Tatiana, Ho Samuel B, DePew Jessica, Du Xin, Sørensen Henrik T, Vilstrup Hendrik, Nelson Karen E, Brenner David A, Fouts Derrick E, Schnabl Bernd

机构信息

Department of Medicine, University of California San Diego, La Jolla, CA, 92093, USA.

Department of Medicine, VA San Diego Healthcare System, San Diego, CA, 92161, USA.

出版信息

Nat Commun. 2017 Oct 16;8(1):837. doi: 10.1038/s41467-017-00796-x.

DOI:10.1038/s41467-017-00796-x
PMID:29038503
原文链接:https://pmc.ncbi.nlm.nih.gov/articles/PMC5643518/
Abstract

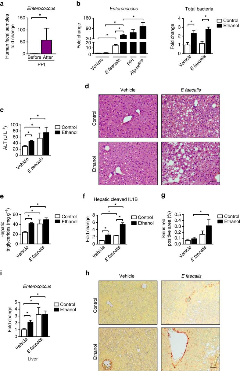
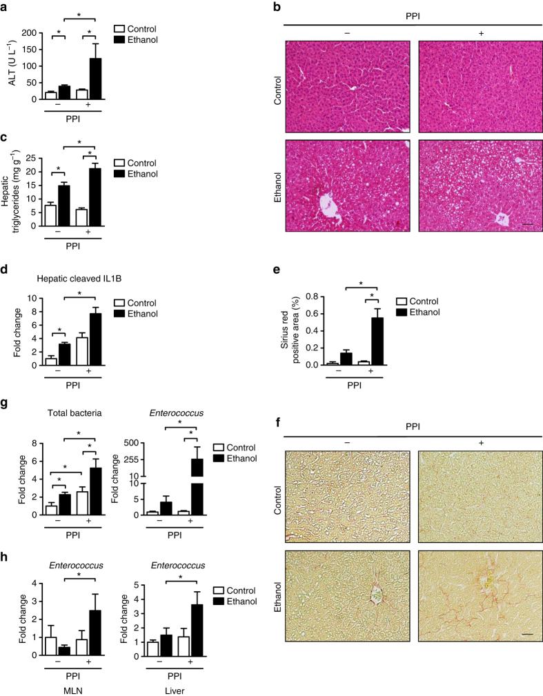
Chronic liver disease is rising in western countries and liver cirrhosis is the 12th leading cause of death worldwide. Simultaneously, use of gastric acid suppressive medications is increasing. Here, we show that proton pump inhibitors promote progression of alcoholic liver disease, non-alcoholic fatty liver disease, and non-alcoholic steatohepatitis in mice by increasing numbers of intestinal Enterococcus spp. Translocating enterococci lead to hepatic inflammation and hepatocyte death. Expansion of intestinal Enterococcus faecalis is sufficient to exacerbate ethanol-induced liver disease in mice. Proton pump inhibitor use increases the risk of developing alcoholic liver disease among alcohol-dependent patients. Reduction of gastric acid secretion therefore appears to promote overgrowth of intestinal Enterococcus, which promotes liver disease, based on data from mouse models and humans. Recent increases in the use of gastric acid-suppressive medications might contribute to the increasing incidence of chronic liver disease.Proton pump inhibitors (PPIs) reduce gastric acid secretion and modulate gut microbiota composition. Here Llorente et al. show that PPIs induce bacterial overgrowth of enterococci, which, in turn, exacerbate ethanol-induced liver disease both in mice and humans.

摘要

在西方国家,慢性肝病的发病率正在上升,肝硬化是全球第12大死因。与此同时,胃酸抑制药物的使用也在增加。在此,我们表明质子泵抑制剂通过增加肠道肠球菌属的数量,促进小鼠酒精性肝病、非酒精性脂肪性肝病和非酒精性脂肪性肝炎的进展。移位的肠球菌会导致肝脏炎症和肝细胞死亡。肠道粪肠球菌的扩增足以加剧小鼠的乙醇诱导性肝病。使用质子泵抑制剂会增加酒精依赖患者患酒精性肝病的风险。因此,基于小鼠模型和人类的数据,胃酸分泌减少似乎会促进肠道肠球菌过度生长,进而促进肝病。近期胃酸抑制药物使用的增加可能导致了慢性肝病发病率的上升。质子泵抑制剂(PPIs)可减少胃酸分泌并调节肠道微生物群组成。在此,洛伦特等人表明,质子泵抑制剂会诱导肠球菌的细菌过度生长,进而在小鼠和人类中加剧乙醇诱导性肝病。

https://cdn.ncbi.nlm.nih.gov/pmc/blobs/685a/5643518/46307b8b0f1f/41467_2017_796_Fig10_HTML.jpg
https://cdn.ncbi.nlm.nih.gov/pmc/blobs/685a/5643518/f148cafa3892/41467_2017_796_Fig1_HTML.jpg
https://cdn.ncbi.nlm.nih.gov/pmc/blobs/685a/5643518/d34ca25adf6a/41467_2017_796_Fig2_HTML.jpg
https://cdn.ncbi.nlm.nih.gov/pmc/blobs/685a/5643518/2843e5f70b41/41467_2017_796_Fig3_HTML.jpg
https://cdn.ncbi.nlm.nih.gov/pmc/blobs/685a/5643518/3deff346a7a2/41467_2017_796_Fig4_HTML.jpg
https://cdn.ncbi.nlm.nih.gov/pmc/blobs/685a/5643518/7488a8803148/41467_2017_796_Fig5_HTML.jpg
https://cdn.ncbi.nlm.nih.gov/pmc/blobs/685a/5643518/261a76413eaa/41467_2017_796_Fig6_HTML.jpg
https://cdn.ncbi.nlm.nih.gov/pmc/blobs/685a/5643518/acf8d82d838d/41467_2017_796_Fig7_HTML.jpg
https://cdn.ncbi.nlm.nih.gov/pmc/blobs/685a/5643518/ff63cf1a1727/41467_2017_796_Fig8_HTML.jpg
https://cdn.ncbi.nlm.nih.gov/pmc/blobs/685a/5643518/19993f1cc427/41467_2017_796_Fig9_HTML.jpg
https://cdn.ncbi.nlm.nih.gov/pmc/blobs/685a/5643518/46307b8b0f1f/41467_2017_796_Fig10_HTML.jpg
https://cdn.ncbi.nlm.nih.gov/pmc/blobs/685a/5643518/f148cafa3892/41467_2017_796_Fig1_HTML.jpg
https://cdn.ncbi.nlm.nih.gov/pmc/blobs/685a/5643518/d34ca25adf6a/41467_2017_796_Fig2_HTML.jpg
https://cdn.ncbi.nlm.nih.gov/pmc/blobs/685a/5643518/2843e5f70b41/41467_2017_796_Fig3_HTML.jpg
https://cdn.ncbi.nlm.nih.gov/pmc/blobs/685a/5643518/3deff346a7a2/41467_2017_796_Fig4_HTML.jpg
https://cdn.ncbi.nlm.nih.gov/pmc/blobs/685a/5643518/7488a8803148/41467_2017_796_Fig5_HTML.jpg
https://cdn.ncbi.nlm.nih.gov/pmc/blobs/685a/5643518/261a76413eaa/41467_2017_796_Fig6_HTML.jpg
https://cdn.ncbi.nlm.nih.gov/pmc/blobs/685a/5643518/acf8d82d838d/41467_2017_796_Fig7_HTML.jpg
https://cdn.ncbi.nlm.nih.gov/pmc/blobs/685a/5643518/ff63cf1a1727/41467_2017_796_Fig8_HTML.jpg
https://cdn.ncbi.nlm.nih.gov/pmc/blobs/685a/5643518/19993f1cc427/41467_2017_796_Fig9_HTML.jpg
https://cdn.ncbi.nlm.nih.gov/pmc/blobs/685a/5643518/46307b8b0f1f/41467_2017_796_Fig10_HTML.jpg

相似文献

1
Gastric acid suppression promotes alcoholic liver disease by inducing overgrowth of intestinal Enterococcus.胃酸抑制通过诱导肠道肠球菌过度生长促进酒精性肝病。
Nat Commun. 2017 Oct 16;8(1):837. doi: 10.1038/s41467-017-00796-x.
2
Microbiota Protects Mice Against Acute Alcohol-Induced Liver Injury.微生物群可保护小鼠免受急性酒精性肝损伤。
Alcohol Clin Exp Res. 2015 Dec;39(12):2313-23. doi: 10.1111/acer.12900. Epub 2015 Nov 11.
3
Proton pump inhibitors, Enterococcus, and the liver, oh my!质子泵抑制剂、肠球菌与肝脏,天哪!
Hepatology. 2018 Jul;68(1):376-379. doi: 10.1002/hep.29822. Epub 2018 May 14.
4
[Proton Pump Inhibitors and their Microbiome-Mediated Side Effects].[质子泵抑制剂及其微生物群介导的副作用]
Zentralbl Chir. 2021 Apr;146(2):165-169. doi: 10.1055/a-1312-7587. Epub 2020 Dec 16.
5
Intestinal Microbiota Protects against MCD Diet-Induced Steatohepatitis.肠道微生物群可预防 MCD 饮食诱导的脂肪性肝炎。
Int J Mol Sci. 2019 Jan 14;20(2):308. doi: 10.3390/ijms20020308.
6
What are the effects of proton pump inhibitors on the small intestine?质子泵抑制剂对小肠有哪些影响?
World J Gastroenterol. 2015 Jun 14;21(22):6817-9. doi: 10.3748/wjg.v21.i22.6817.
7
Alcohol, microbiome, life style influence alcohol and non-alcoholic organ damage.酒精、微生物群、生活方式会影响酒精性和非酒精性器官损伤。
Exp Mol Pathol. 2017 Feb;102(1):162-180. doi: 10.1016/j.yexmp.2017.01.003. Epub 2017 Jan 7.
8
Bacteriophage targeting of gut bacterium attenuates alcoholic liver disease.噬菌体靶向肠道细菌可减轻酒精性肝病。
Nature. 2019 Nov;575(7783):505-511. doi: 10.1038/s41586-019-1742-x. Epub 2019 Nov 13.
9
Unique microbial-derived volatile organic compounds in portal venous circulation in murine non-alcoholic fatty liver disease.小鼠非酒精性脂肪性肝病门静脉循环中独特的微生物衍生挥发性有机化合物
Biochim Biophys Acta. 2016 Jul;1862(7):1337-44. doi: 10.1016/j.bbadis.2016.04.005. Epub 2016 Apr 13.
10
Alcoholic liver disease: Gut-liver axis: PPIs, Enterococcus and promotion of alcoholic liver disease.酒精性肝病:肠-肝轴:质子泵抑制剂、肠球菌与酒精性肝病的进展
Nat Rev Gastroenterol Hepatol. 2017 Dec;14(12):689. doi: 10.1038/nrgastro.2017.152. Epub 2017 Oct 25.

引用本文的文献

1
One mechanism of Sishen Pill on diarrhea with kidney Yang deficiency syndrome: influencing metabolic function by intestinal microorganisms and enzyme activity mediates the gut-kidney axis.四神丸治疗肾阳虚泄泻的作用机制之一:通过肠道微生物影响代谢功能,酶活性介导肠-肾轴。
Front Cell Infect Microbiol. 2025 Aug 14;15:1620789. doi: 10.3389/fcimb.2025.1620789. eCollection 2025.
2
mAChR4 suppresses liver disease via GAP-induced antimicrobial immunity.毒蕈碱型乙酰胆碱受体4通过GAP诱导的抗菌免疫抑制肝脏疾病。
Nature. 2025 Aug 20. doi: 10.1038/s41586-025-09395-z.
3
Targeted inhibition of pathobiont virulence factor mitigates alcohol-associated liver disease.

本文引用的文献

1
Intestinal REG3 Lectins Protect against Alcoholic Steatohepatitis by Reducing Mucosa-Associated Microbiota and Preventing Bacterial Translocation.肠道REG3凝集素通过减少黏膜相关微生物群和防止细菌易位来预防酒精性脂肪性肝炎。
Cell Host Microbe. 2016 Feb 10;19(2):227-39. doi: 10.1016/j.chom.2016.01.003.
2
Microbiota Protects Mice Against Acute Alcohol-Induced Liver Injury.微生物群可保护小鼠免受急性酒精性肝损伤。
Alcohol Clin Exp Res. 2015 Dec;39(12):2313-23. doi: 10.1111/acer.12900. Epub 2015 Nov 11.
3
Review article: spontaneous bacterial peritonitis--bacteriology, diagnosis, treatment, risk factors and prevention.
对致病共生菌毒力因子的靶向抑制可减轻酒精性肝病。
Cell Host Microbe. 2025 Jun 11;33(6):957-972.e6. doi: 10.1016/j.chom.2025.05.003. Epub 2025 May 28.
4
The Protective Effect of FZU501 Against Alcohol-Induced Liver Injury in Mice via Gut Microbiota-Liver Axis.FZU501通过肠道微生物群-肝脏轴对小鼠酒精性肝损伤的保护作用
Foods. 2025 Mar 19;14(6):1054. doi: 10.3390/foods14061054.
5
Association of Enterococcus faecalis and tyrosine decarboxylase gene levels with levodopa pharmacokinetics in Parkinson's disease.粪肠球菌和酪氨酸脱羧酶基因水平与帕金森病中左旋多巴药代动力学的关联
NPJ Parkinsons Dis. 2025 Mar 18;11(1):49. doi: 10.1038/s41531-025-00903-6.
6
Multi-omics analyses of the gut microbiota and metabolites in children with metabolic dysfunction-associated steatotic liver disease.代谢功能障碍相关脂肪性肝病患儿肠道微生物群和代谢物的多组学分析
mSystems. 2025 Apr 22;10(4):e0114824. doi: 10.1128/msystems.01148-24. Epub 2025 Mar 14.
7
Gut-X axis.肠-X轴
Imeta. 2025 Feb 26;4(1):e270. doi: 10.1002/imt2.270. eCollection 2025 Feb.
8
Microbiota translocation following intestinal barrier disruption promotes Mincle-mediated training of myeloid progenitors in the bone marrow.肠道屏障破坏后微生物群易位促进骨髓中Mincle介导的髓系祖细胞训练。
Immunity. 2025 Feb 11;58(2):381-396.e9. doi: 10.1016/j.immuni.2024.12.012. Epub 2025 Jan 22.
9
Selenium enrichment enhances the alleviating effect of GG on alcoholic liver injury in mice.富硒增强了GG对小鼠酒精性肝损伤的缓解作用。
Curr Res Food Sci. 2024 Dec 18;10:100964. doi: 10.1016/j.crfs.2024.100964. eCollection 2025.
10
Characterization of liver, adipose, and fecal microbiome in obese patients with MASLD: links with disease severity and metabolic dysfunction parameters.伴有代谢功能障碍相关脂肪性肝病的肥胖患者肝脏、脂肪组织及粪便微生物群的特征:与疾病严重程度及代谢功能障碍参数的关联
Microbiome. 2025 Jan 14;13(1):9. doi: 10.1186/s40168-024-02004-7.
综述文章:自发性细菌性腹膜炎——细菌学、诊断、治疗、危险因素和预防。
Aliment Pharmacol Ther. 2015 Jun;41(11):1116-31. doi: 10.1111/apt.13172. Epub 2015 Mar 26.
4
Commensal microbiota is hepatoprotective and prevents liver fibrosis in mice.共生微生物群具有肝脏保护作用,并可预防小鼠肝纤维化。
FASEB J. 2015 Mar;29(3):1043-55. doi: 10.1096/fj.14-259515. Epub 2014 Dec 2.
5
The clinical course of cirrhosis: The importance of multistate models and competing risks analysis.肝硬化的临床病程:多状态模型和竞争风险分析的重要性。
Hepatology. 2015 Jul;62(1):292-302. doi: 10.1002/hep.27598. Epub 2015 May 15.
6
Systems biology analysis of omeprazole therapy in cirrhosis demonstrates significant shifts in gut microbiota composition and function.奥美拉唑治疗肝硬化的系统生物学分析表明肠道微生物群的组成和功能发生了显著变化。
Am J Physiol Gastrointest Liver Physiol. 2014 Nov 15;307(10):G951-7. doi: 10.1152/ajpgi.00268.2014. Epub 2014 Sep 25.
7
Dysbiosis-induced intestinal inflammation activates tumor necrosis factor receptor I and mediates alcoholic liver disease in mice.菌群失调诱导的肠道炎症激活肿瘤坏死因子受体I并介导小鼠酒精性肝病。
Hepatology. 2015 Mar;61(3):883-94. doi: 10.1002/hep.27489. Epub 2015 Jan 30.
8
Supplementation of saturated long-chain fatty acids maintains intestinal eubiosis and reduces ethanol-induced liver injury in mice.补充饱和长链脂肪酸可维持小鼠肠道微生态平衡并减轻乙醇诱导的肝损伤。
Gastroenterology. 2015 Jan;148(1):203-214.e16. doi: 10.1053/j.gastro.2014.09.014. Epub 2014 Sep 16.
9
National use of proton pump inhibitors from 2007 to 2011.2007年至2011年质子泵抑制剂的全国使用情况。
JAMA Intern Med. 2014 Nov;174(11):1856-8. doi: 10.1001/jamainternmed.2014.2900.
10
The liver may act as a firewall mediating mutualism between the host and its gut commensal microbiota.肝脏可能充当防火墙,介导宿主与其肠道共生微生物群之间的共生关系。
Sci Transl Med. 2014 May 21;6(237):237ra66. doi: 10.1126/scitranslmed.3008618.