Suppr超能文献

ISG15在牛痘病毒感染后调控巨噬细胞中的线粒体功能。

ISG15 governs mitochondrial function in macrophages following vaccinia virus infection.

作者信息

Baldanta Sara, Fernández-Escobar Mercedes, Acín-Perez Rebeca, Albert Manuel, Camafeita Emilio, Jorge Inmaculada, Vázquez Jesús, Enríquez José Antonio, Guerra Susana

机构信息

Department of Preventive Medicine, Public Health and Microbiology, Universidad Autónoma, Madrid, Spain.

Functional Genetics of the Oxidative Phosphorylation System, Centro Nacional de Investigaciones Cardiovasculares Carlos III; Madrid (SPAIN).

出版信息

PLoS Pathog. 2017 Oct 27;13(10):e1006651. doi: 10.1371/journal.ppat.1006651. eCollection 2017 Oct.

Abstract

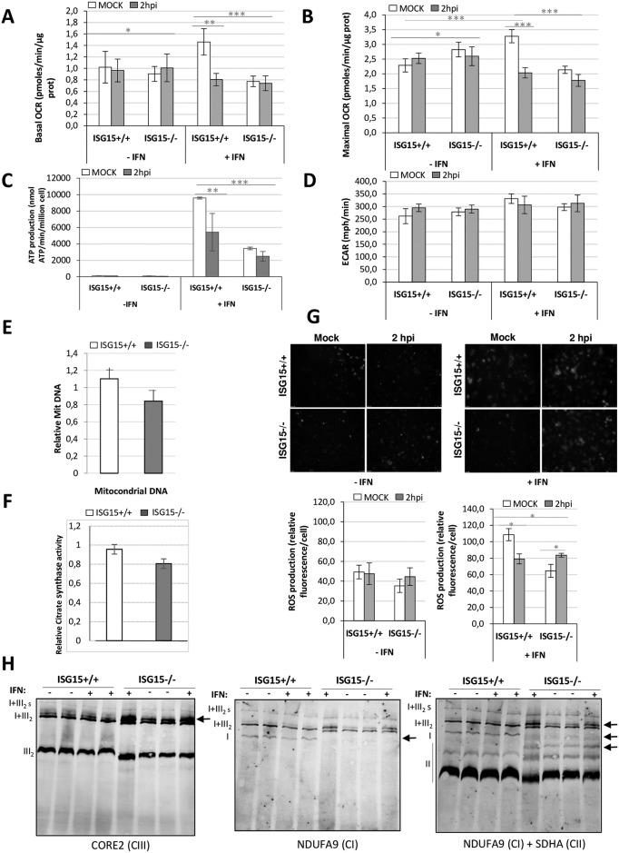
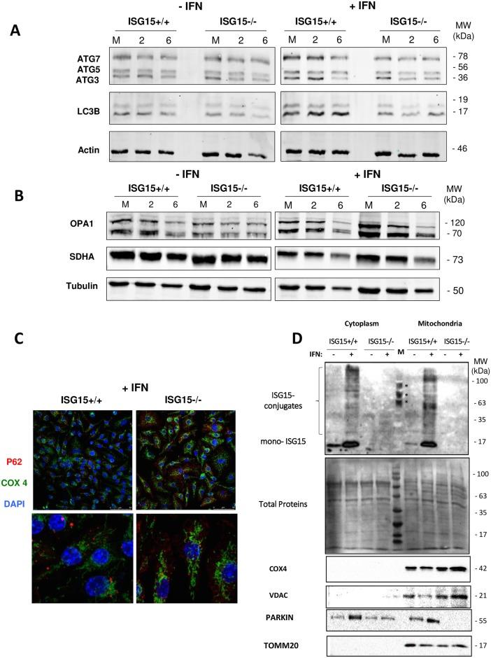
The interferon (IFN)-stimulated gene 15 (ISG15) encodes one of the most abundant proteins induced by interferon, and its expression is associated with antiviral immunity. To identify protein components implicated in IFN and ISG15 signaling, we compared the proteomes of ISG15-/- and ISG15+/+ bone marrow derived macrophages (BMDM) after vaccinia virus (VACV) infection. The results of this analysis revealed that mitochondrial dysfunction and oxidative phosphorylation (OXPHOS) were pathways altered in ISG15-/- BMDM treated with IFN. Mitochondrial respiration, Adenosine triphosphate (ATP) and reactive oxygen species (ROS) production was higher in ISG15+/+ BMDM than in ISG15-/- BMDM following IFN treatment, indicating the involvement of ISG15-dependent mechanisms. An additional consequence of ISG15 depletion was a significant change in macrophage polarization. Although infected ISG15-/- macrophages showed a robust proinflammatory cytokine expression pattern typical of an M1 phenotype, a clear blockade of nitric oxide (NO) production and arginase-1 activation was detected. Accordingly, following IFN treatment, NO release was higher in ISG15+/+ macrophages than in ISG15-/- macrophages concomitant with a decrease in viral titer. Thus, ISG15-/- macrophages were permissive for VACV replication following IFN treatment. In conclusion, our results demonstrate that ISG15 governs the dynamic functionality of mitochondria, specifically, OXPHOS and mitophagy, broadening its physiological role as an antiviral agent.

摘要

干扰素(IFN)刺激基因15(ISG15)编码一种受干扰素诱导表达量最高的蛋白质之一,其表达与抗病毒免疫相关。为了鉴定参与IFN和ISG15信号传导的蛋白质成分,我们比较了痘苗病毒(VACV)感染后ISG15基因敲除(ISG15-/-)和野生型(ISG15+/+)骨髓来源巨噬细胞(BMDM)的蛋白质组。该分析结果显示,在用IFN处理的ISG15-/- BMDM中,线粒体功能障碍和氧化磷酸化(OXPHOS)途径发生了改变。IFN处理后,ISG15+/+ BMDM中的线粒体呼吸、三磷酸腺苷(ATP)和活性氧(ROS)生成高于ISG15-/- BMDM,表明存在ISG15依赖性机制。ISG15缺失的另一个后果是巨噬细胞极化发生显著变化。尽管受感染的ISG15-/-巨噬细胞表现出典型的M1表型的强烈促炎细胞因子表达模式,但检测到一氧化氮(NO)生成和精氨酸酶-1激活明显受阻。因此,IFN处理后,ISG15+/+巨噬细胞中的NO释放高于ISG15-/-巨噬细胞,同时病毒滴度降低。因此,IFN处理后,ISG15-/-巨噬细胞允许VACV复制。总之,我们的结果表明,ISG15调控线粒体的动态功能,特别是OXPHOS和线粒体自噬,拓宽了其作为抗病毒剂的生理作用。

https://cdn.ncbi.nlm.nih.gov/pmc/blobs/28e5/5659798/b5d19075036b/ppat.1006651.g001.jpg

文献检索

告别复杂PubMed语法,用中文像聊天一样搜索,搜遍4000万医学文献。AI智能推荐,让科研检索更轻松。

立即免费搜索

文件翻译

保留排版,准确专业,支持PDF/Word/PPT等文件格式,支持 12+语言互译。

免费翻译文档

深度研究

AI帮你快速写综述,25分钟生成高质量综述,智能提取关键信息,辅助科研写作。

立即免费体验