Suppr超能文献

胰岛素调节多种信号通路,导致单核细胞/巨噬细胞向伤口组织趋化。

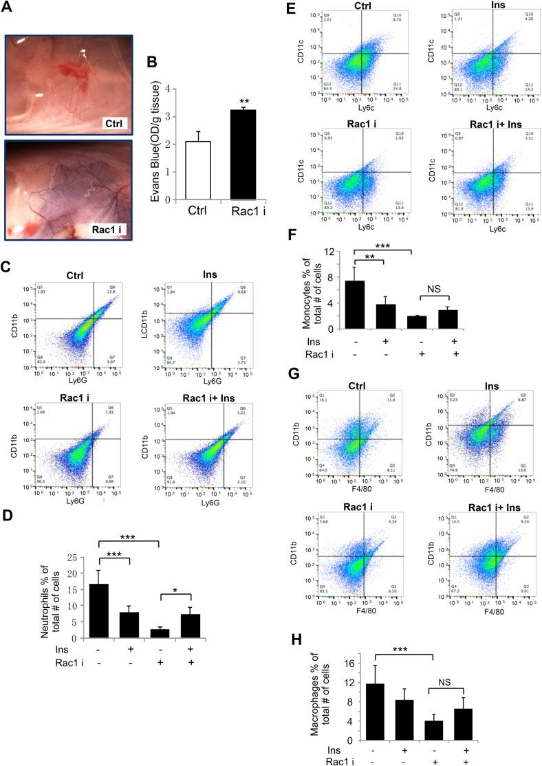
Insulin regulates multiple signaling pathways leading to monocyte/macrophage chemotaxis into the wound tissue.

作者信息

Liu Yan, Dhall Sandeep, Castro Anthony, Chan Alex, Alamat Raquelle, Martins-Green Manuela

机构信息

Department of Burn and Plastic Surgery, ShangHai JiaoTong University School of Medicine Ruijin hospital, Shanghai, P.R.China 200025.

Department of Cell Biology and Neuroscience, University of California, Riverside, CA 92521, USA.

出版信息

Biol Open. 2018 Jan 17;7(1):bio026187. doi: 10.1242/bio.026187.

Abstract

Wound healing is a complex process that involves sequential phases that overlap in time and space and affect each other dynamically at the gene and protein levels. We previously showed that insulin accelerates wound healing by stimulating faster and regenerative healing. One of the processes that insulin stimulates is an increase in monocyte/macrophage chemotaxis. In this study, we performed experiments and to elucidate the signaling transduction pathways that are involved in insulin-induced monocyte/macrophage chemotaxis. We found that insulin stimulates THP-1 cell chemotaxis in a dose-dependent and insulin receptor-dependent manner. We also show that the kinases PI3K-Akt, SPAK/JNK, and p38 MAPK are key molecules in the insulin-induced signaling pathways that lead to chemoattraction of the THP-1 cell. Furthermore, both PI3K-Akt and SPAK/JNK signaling involve Rac1 activation, an important molecule in regulating cell motility. Indeed, topical application of Rac1 inhibitor at an early stage during the healing process caused delayed and impaired healing even in the presence of insulin. These results delineate cell and molecular mechanisms involved in insulin-induced chemotaxis of monocyte/macrophage, cells that are critical for proper healing.

摘要

伤口愈合是一个复杂的过程,涉及多个在时间和空间上相互重叠且在基因和蛋白质水平上动态相互影响的连续阶段。我们之前表明,胰岛素通过刺激更快的再生性愈合来加速伤口愈合。胰岛素刺激的过程之一是单核细胞/巨噬细胞趋化性增加。在本研究中,我们进行了实验 和 以阐明参与胰岛素诱导的单核细胞/巨噬细胞趋化性的信号转导途径。我们发现胰岛素以剂量依赖性和胰岛素受体依赖性方式刺激THP-1细胞趋化性。我们还表明,激酶PI3K-Akt、SPAK/JNK和p38 MAPK是胰岛素诱导的导致THP-1细胞化学吸引的信号通路中的关键分子。此外,PI3K-Akt和SPAK/JNK信号传导都涉及Rac1激活,Rac1是调节细胞运动的重要分子。事实上,在愈合过程的早期局部应用Rac1抑制剂即使在有胰岛素存在的情况下也会导致愈合延迟和受损。这些结果描绘了参与胰岛素诱导的单核细胞/巨噬细胞趋化性的细胞和分子机制,单核细胞/巨噬细胞是正常愈合所必需的细胞。

https://cdn.ncbi.nlm.nih.gov/pmc/blobs/240f/5827262/7fd5e8563d46/biolopen-7-026187-g1.jpg

文献检索

告别复杂PubMed语法,用中文像聊天一样搜索,搜遍4000万医学文献。AI智能推荐,让科研检索更轻松。

立即免费搜索

文件翻译

保留排版,准确专业,支持PDF/Word/PPT等文件格式,支持 12+语言互译。

免费翻译文档

深度研究

AI帮你快速写综述,25分钟生成高质量综述,智能提取关键信息,辅助科研写作。

立即免费体验