Suppr超能文献

太平洋古菌组成与多样性的流域尺度变化

Basin Scale Variation on the Composition and Diversity of Archaea in the Pacific Ocean.

作者信息

Xia Xiaomin, Guo Wang, Liu Hongbin

机构信息

Division of Life Science, The Hong Kong University of Science and Technology, Hong Kong, Hong Kong.

出版信息

Front Microbiol. 2017 Oct 23;8:2057. doi: 10.3389/fmicb.2017.02057. eCollection 2017.

Abstract

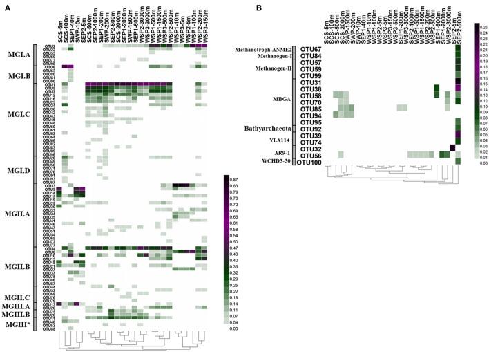
The Archaea are a widely distributed group of prokaryotes that inhabit and thrive in many different environments. In the sea, they play key roles in various global biogeochemical processes. Here, in order to investigate the vertical profiles of archaeal community across a large geographic distance, the compositions of archaeal communities in seven seawater columns in the Pacific Ocean were investigated using high throughput 454 pyrosequencing of the 16S rRNA gene. The surface archaeal communities showed lower diversity and greater variability than those in the deeper layers. Two of the major archaeal phyla that displayed different depth preferences were Thaumarchaeota and Euryarchaeota. The majority of Thaumarchaeota belonged to Marine Group I (MGI), which had high relative abundance in deep water. In contrast, Euryarchaeota, which mainly consisted of Marine Group II (MGII) and III (MGIII), were dominant in the surface layer. Compared with MGI and MGII, MGIII were less abundant in seawater and generally absent from the surface water of the subarctic Pacific. In addition, niche separation in the MGI, MGII, and MGIII subgroups was also observed. For example, MGI.C and MGII.A (the major subgroups of MGI and MGII, respectively) displayed a strong negative correlation with each other. The highest level of archaeal diversity was found in the core of an oxygen minimum zone (OMZ) located off Costa Rica, which resulted from the co-occurrence of both anaerobic and aerobic archaea. For example, methanotrophic archaea ANME-2, methanogenic archaea and several sediment origin archaea, such as Marine Benthic Group A (MBGA) and Bathyarchaeota, were all detected at relatively high abundance in the OMZ. Together, our findings indicate that vertical heterogeneities along water columns and latitudinal differentiation in the surface waters are ubiquitous features of archaeal communities in the Pacific Ocean, and the OMZ off Costa Rica is an archaeal biodiversity hot-spot.

摘要

古菌是一类分布广泛的原核生物,它们在许多不同的环境中生存并繁衍。在海洋中,它们在各种全球生物地球化学过程中发挥着关键作用。在此,为了研究跨越较大地理距离的古菌群落垂直分布情况,利用16S rRNA基因的高通量454焦磷酸测序技术,对太平洋七个海水柱中古菌群落的组成进行了研究。表层古菌群落的多样性低于深层,且变异性更大。两个表现出不同深度偏好的主要古菌门是奇古菌门和广古菌门。大多数奇古菌属于海洋第一类群(MGI),在深层水中具有较高的相对丰度。相比之下,主要由海洋第二类群(MGII)和第三类群(MGIII)组成的广古菌门在表层占主导地位。与MGI和MGII相比,MGIII在海水中的丰度较低,在亚北极太平洋表层水中通常不存在。此外,还观察到MGI、MGII和MGIII亚群之间的生态位分离。例如,MGI.C和MGII.A(分别为MGI和MGII的主要亚群)彼此呈现出强烈的负相关。在位于哥斯达黎加近海的缺氧核心区(OMZ)发现了最高水平的古菌多样性,这是由于厌氧和好氧古菌共同存在所致。例如,在OMZ中检测到甲烷氧化古菌ANME - 2、产甲烷古菌以及几种源自沉积物的古菌,如海洋底栖A类群(MBGA)和深古菌门,它们的丰度都相对较高。总之,我们的研究结果表明,水柱中的垂直异质性和表层水的纬度分化是太平洋古菌群落的普遍特征,而哥斯达黎加近海OMZ是古菌生物多样性热点。

https://cdn.ncbi.nlm.nih.gov/pmc/blobs/56b9/5660102/1d398258b9e8/fmicb-08-02057-g0001.jpg

文献AI研究员

20分钟写一篇综述,助力文献阅读效率提升50倍。

立即体验

用中文搜PubMed

大模型驱动的PubMed中文搜索引擎

马上搜索

文档翻译

学术文献翻译模型,支持多种主流文档格式。

立即体验