Suppr超能文献

对亚属及相关分支的研究揭示了一个新的美洲亚属以及欧洲和大湄公河次区域截然不同的系统发育模式。

Study in subgenus and allied clades reveals a new American subgenus and contrasting phylogenetic patterns in Europe and Greater Mekong Subregion.

作者信息

Chen J, Callac P, Parra L A, Karunarathna S C, He M-Q, Moinard M, De Kesel A, Raspé O, Wisitrassameewong K, Hyde K D, Zhao R-L

机构信息

State Key laboratory of Mycology, Institute of Microbiology, Chinese Academy of Sciences, Beijing 100101, China.

Center of Excellence in Fungal Research, Mae Fah Luang University, Chiang Rai 57100, Thailand.

出版信息

Persoonia. 2017 Jun;38:170-196. doi: 10.3767/003158517X695521. Epub 2017 Apr 28.

Abstract

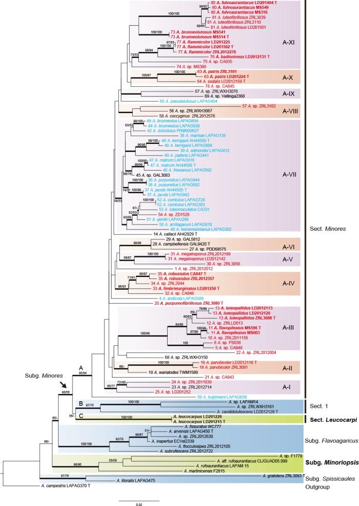
Within subg. , sect. remains a little-studied section due generally to its delicate sporocarps often lacking taxonomically relevant morphological characters. To reconstruct the section, using the recent taxonomic system based on divergence times, and to evaluate the species diversity of sect. in the Greater Mekong Subregion, 165 specimens were incorporated in phylogenetic analyses. A dated tree based on nuclear ITS, LSU and sequence data allowed us to better circumscribe subg. and to propose a new subgenus, subg. , which is only known from tropical and subtropical regions of the Americas. A larger tree based on ITS sequences indicated that, with 81 phylogenetic species, the reconstructed section is now one of the largest sections in the genus. Within . subg. , a new section, . sect. , and eleven new species are described from the Greater Mekong Subregion. Thirty-eight species of sect. from this region of Asia were distributed in multiple clades that successively diverged over the past 24 million years. In contrast, species reported from Europe mostly grouped in a single non-tropical clade, suggesting a major species diversification following the middle Miocene climatic optimum.

摘要

在亚属 内,组 仍是一个研究较少的组,这通常是因为其精致的子实体往往缺乏分类学上相关的形态特征。为了利用基于分歧时间的最新分类系统重建该组,并评估大湄公河次区域组 的物种多样性,165份标本被纳入系统发育分析。基于核ITS、LSU和 序列数据构建的有时间标定的树,使我们能够更好地界定亚属 ,并提出一个新的亚属,即亚属 ,它仅见于美洲的热带和亚热带地区。基于ITS序列构建的更大的树表明,重建后的组 有81个系统发育种,是该属中最大的组之一。在亚属 内,从大湄公河次区域描述了一个新组,即组 ,以及11个新物种。亚洲该地区的组 的38个物种分布在多个分支中,这些分支在过去2400万年中相继分化。相比之下,欧洲报道的物种大多聚集在一个单一的非热带分支中,这表明在中新世中期气候适宜期之后出现了主要的物种多样化。

https://cdn.ncbi.nlm.nih.gov/pmc/blobs/09e7/5645183/29d4e713d6da/per-38-170-g001.jpg

文献AI研究员

20分钟写一篇综述,助力文献阅读效率提升50倍。

立即体验

用中文搜PubMed

大模型驱动的PubMed中文搜索引擎

马上搜索

文档翻译

学术文献翻译模型,支持多种主流文档格式。

立即体验