• 文献检索
  • 文档翻译
  • 深度研究
  • 学术资讯
  • Suppr Zotero 插件Zotero 插件
  • 邀请有礼
  • 套餐&价格
  • 历史记录
应用&插件
Suppr Zotero 插件Zotero 插件浏览器插件Mac 客户端Windows 客户端微信小程序
定价
高级版会员购买积分包购买API积分包
服务
文献检索文档翻译深度研究API 文档MCP 服务
关于我们
关于 Suppr公司介绍联系我们用户协议隐私条款
关注我们

Suppr 超能文献

核心技术专利:CN118964589B侵权必究
粤ICP备2023148730 号-1Suppr @ 2026

文献检索

告别复杂PubMed语法,用中文像聊天一样搜索,搜遍4000万医学文献。AI智能推荐,让科研检索更轻松。

立即免费搜索

文件翻译

保留排版,准确专业,支持PDF/Word/PPT等文件格式,支持 12+语言互译。

免费翻译文档

深度研究

AI帮你快速写综述,25分钟生成高质量综述,智能提取关键信息,辅助科研写作。

立即免费体验

人脐带间充质干细胞通过减少肥大的小胶质细胞/巨噬细胞数量来保护成年新生神经元并减轻脑缺血后的神经损伤。

Human Umbilical Cord Mesenchymal Stem Cells Preserve Adult Newborn Neurons and Reduce Neurological Injury after Cerebral Ischemia by Reducing the Number of Hypertrophic Microglia/Macrophages.

机构信息

1 Meridigen Biotech Co., Ltd., Neihu, Taipei City, Taiwan.

2 Department of Medical Research, Chi Mei Medical Center, Tainan City, Taiwan.

出版信息

Cell Transplant. 2017 Nov;26(11):1798-1810. doi: 10.1177/0963689717728936.

DOI:10.1177/0963689717728936
PMID:29338384
原文链接:https://pmc.ncbi.nlm.nih.gov/articles/PMC5784525/
Abstract

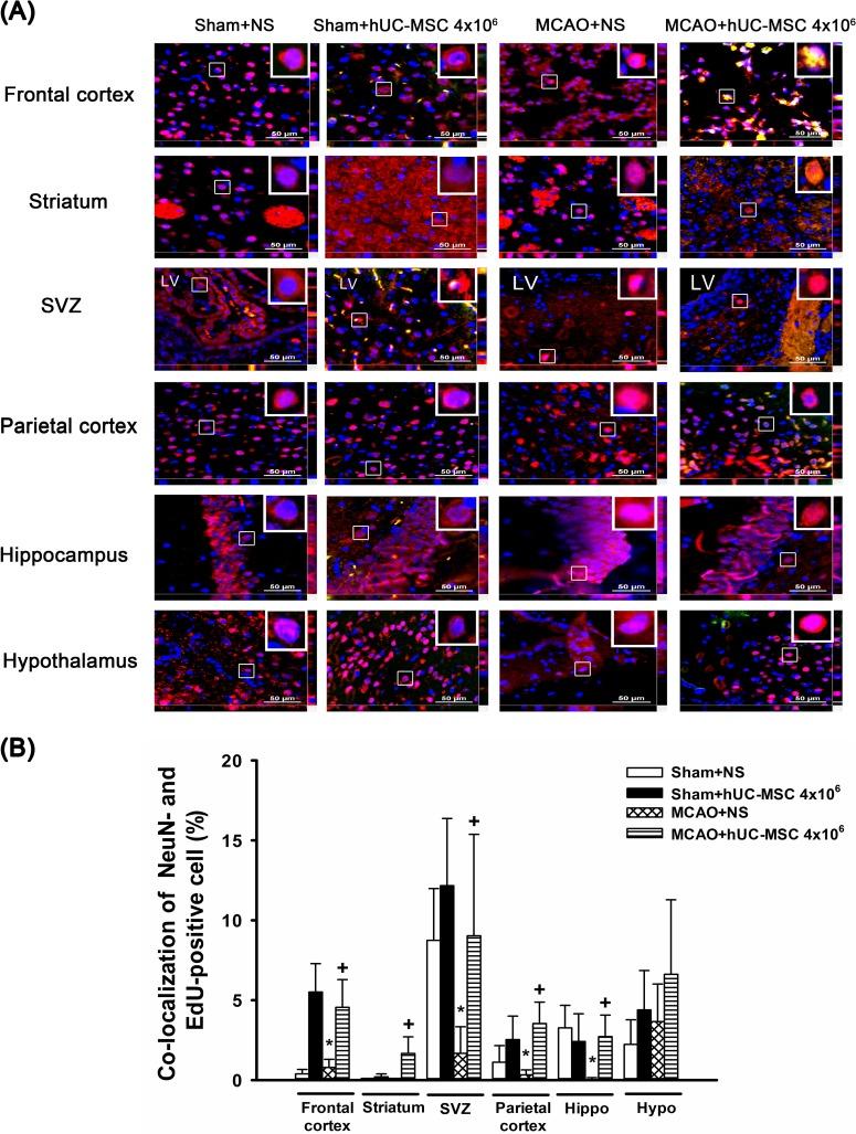
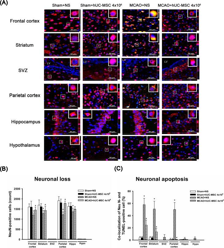
Microglia are the first source of a neuroinflammatory cascade, which seems to be involved in every phase of stroke-related neuronal damage. Two weeks after transient middle cerebral artery occlusion (MCAO), vehicle-treated rats displayed higher numbers of total ionized calcium-binding adaptor molecule 1 (Iba-1)-positive cells, greater cell body areas of Iba-1-positive cells, and higher numbers of hypertrophic Iba-1-positive cells (with a cell body area over 80 μm) in the ipsilateral ischemic brain regions including the frontal cortex, striatum, and parietal cortex. In addition, MCAO decreased the number of migrating neuroblasts (or DCX- and 5-ethynyl-2'-deoxyuridine-positive cells) in the cortex, subventricular zone, and hippocampus of the ischemic brain, followed by neurological injury (including brain infarct and neurological deficits). Intravenous administration of human umbilical cord-derived mesenchymal stem cells (hUC-MSCs; 1 × 10 or 4 × 10) at 24 h after MCAO reduced neurological injury, decreased the number of hypertrophic microglia/macrophages, and increased the number of newborn neurons in rat brains. Thus, the accumulation of hypertrophic microglia/macrophages seems to be detrimental to neurogenesis after stroke. Treatment with hUC-MSCs preserved adult newborn neurons and reduced functional impairment after transient cerebral ischemia by reducing the number of hypertrophic microglia/macrophages.

摘要

小胶质细胞是神经炎症级联反应的最初来源,该级联反应似乎涉及与中风相关的神经元损伤的每个阶段。短暂性大脑中动脉闭塞(MCAO)后 2 周,载体处理的大鼠在同侧缺血脑区(包括额皮质、纹状体和顶皮质)中显示出更高数量的总离子钙结合衔接蛋白 1(Iba-1)阳性细胞、更大的 Iba-1 阳性细胞体面积和更高数量的肥大 Iba-1 阳性细胞(细胞体面积超过 80μm)。此外,MCAO 减少了缺血大脑皮质、室下区和海马中的迁移神经前体细胞(或 DCX 和 5-乙炔基-2'-脱氧尿苷阳性细胞)的数量,随后发生神经损伤(包括脑梗死和神经功能缺损)。MCAO 后 24 小时静脉内给予人脐带源间充质干细胞(hUC-MSCs;1×10 或 4×10)可减轻神经损伤、减少肥大小胶质细胞/巨噬细胞的数量,并增加大鼠大脑中新神经元的数量。因此,肥大小胶质细胞/巨噬细胞的积累似乎对中风后的神经发生有害。hUC-MSCs 的治疗通过减少肥大小胶质细胞/巨噬细胞的数量来保存成年新生神经元并减轻短暂性脑缺血后的功能障碍。

https://cdn.ncbi.nlm.nih.gov/pmc/blobs/d535/5784525/8d661e1d50fb/10.1177_0963689717728936-fig6.jpg
https://cdn.ncbi.nlm.nih.gov/pmc/blobs/d535/5784525/e59b97ae3664/10.1177_0963689717728936-fig1.jpg
https://cdn.ncbi.nlm.nih.gov/pmc/blobs/d535/5784525/583fade5c52d/10.1177_0963689717728936-fig2.jpg
https://cdn.ncbi.nlm.nih.gov/pmc/blobs/d535/5784525/63d388973a41/10.1177_0963689717728936-fig3.jpg
https://cdn.ncbi.nlm.nih.gov/pmc/blobs/d535/5784525/568c11678e8e/10.1177_0963689717728936-fig4.jpg
https://cdn.ncbi.nlm.nih.gov/pmc/blobs/d535/5784525/2808339d343d/10.1177_0963689717728936-fig5.jpg
https://cdn.ncbi.nlm.nih.gov/pmc/blobs/d535/5784525/8d661e1d50fb/10.1177_0963689717728936-fig6.jpg
https://cdn.ncbi.nlm.nih.gov/pmc/blobs/d535/5784525/e59b97ae3664/10.1177_0963689717728936-fig1.jpg
https://cdn.ncbi.nlm.nih.gov/pmc/blobs/d535/5784525/583fade5c52d/10.1177_0963689717728936-fig2.jpg
https://cdn.ncbi.nlm.nih.gov/pmc/blobs/d535/5784525/63d388973a41/10.1177_0963689717728936-fig3.jpg
https://cdn.ncbi.nlm.nih.gov/pmc/blobs/d535/5784525/568c11678e8e/10.1177_0963689717728936-fig4.jpg
https://cdn.ncbi.nlm.nih.gov/pmc/blobs/d535/5784525/2808339d343d/10.1177_0963689717728936-fig5.jpg
https://cdn.ncbi.nlm.nih.gov/pmc/blobs/d535/5784525/8d661e1d50fb/10.1177_0963689717728936-fig6.jpg

相似文献

1
Human Umbilical Cord Mesenchymal Stem Cells Preserve Adult Newborn Neurons and Reduce Neurological Injury after Cerebral Ischemia by Reducing the Number of Hypertrophic Microglia/Macrophages.人脐带间充质干细胞通过减少肥大的小胶质细胞/巨噬细胞数量来保护成年新生神经元并减轻脑缺血后的神经损伤。
Cell Transplant. 2017 Nov;26(11):1798-1810. doi: 10.1177/0963689717728936.
2
Potential surrogate quantitative immunomodulatory potency assay for monitoring human umbilical cord-derived mesenchymal stem cells production.用于监测人脐带间充质干细胞生产的潜在替代定量免疫调节效力测定法。
Cell Biol Int. 2021 May;45(5):1072-1081. doi: 10.1002/cbin.11553. Epub 2021 Feb 2.
3
[Protective Effects of Intraventricular Transplanted Human Umbilical Cord-derived Mesenchymal Stem Cells on Hypoxic Ischemic Brain Damages in Rats].[脑室内移植人脐带间充质干细胞对大鼠缺氧缺血性脑损伤的保护作用]
Sichuan Da Xue Xue Bao Yi Xue Ban. 2017 Mar;48(2):179-185.
4
Implantation of human umbilical cord-derived mesenchymal stem cells as a neuroprotective therapy for ischemic stroke in rats.植入人脐带间充质干细胞作为大鼠缺血性中风的神经保护疗法。
Brain Res. 2008 Sep 10;1229:233-48. doi: 10.1016/j.brainres.2008.06.087. Epub 2008 Jul 2.
5
Intravenously Delivered Allogeneic Mesenchymal Stem Cells Bidirectionally Regulate Inflammation and Induce Neurotrophic Effects in Distal Middle Cerebral Artery Occlusion Rats Within the First 7 Days After Stroke.静脉注射异体间充质干细胞在中风后第1天内对大脑中动脉远端闭塞大鼠的炎症进行双向调节并诱导神经营养作用。
Cell Physiol Biochem. 2018;46(5):1951-1970. doi: 10.1159/000489384. Epub 2018 Apr 26.
6
Delayed administration of human umbilical tissue-derived cells improved neurological functional recovery in a rodent model of focal ischemia.人脐带组织来源细胞的延迟给予改善了局灶性缺血啮齿动物模型的神经功能恢复。
Stroke. 2011 May;42(5):1437-44. doi: 10.1161/STROKEAHA.110.593129. Epub 2011 Apr 14.
7
Transplantation of Flk-1+ human bone marrow-derived mesenchymal stem cells promotes angiogenesis and neurogenesis after cerebral ischemia in rats.Flk-1+ 人骨髓间充质干细胞移植促进大鼠脑缺血后血管生成和神经发生。
Eur J Neurosci. 2011 Jul;34(1):87-98. doi: 10.1111/j.1460-9568.2011.07733.x. Epub 2011 Jun 21.
8
Mesenchymal stem cells expressing brain-derived neurotrophic factor enhance endogenous neurogenesis in an ischemic stroke model.表达脑源性神经营养因子的间充质干细胞可增强缺血性中风模型中的内源性神经发生。
Biomed Res Int. 2014;2014:129145. doi: 10.1155/2014/129145. Epub 2014 Feb 5.
9
Nitrogen-doped carbon nanocages and human umbilical cord mesenchymal stem cells cooperatively inhibit neuroinflammation and protect against ischemic stroke.氮掺杂碳纳米笼与人类脐带间充质干细胞协同抑制神经炎症,保护缺血性脑卒中。
Neurosci Lett. 2019 Aug 24;708:134346. doi: 10.1016/j.neulet.2019.134346. Epub 2019 Jun 20.
10
Amelioration of Ischemic Brain Injury in Rats With Human Umbilical Cord Blood Stem Cells: Mechanisms of Action.人脐带血干细胞对大鼠缺血性脑损伤的改善作用:作用机制
Cell Transplant. 2016;25(8):1473-88. doi: 10.3727/096368916X691277. Epub 2016 Mar 18.

引用本文的文献

1
In vitro and In vivo Studies on Mesenchymal Stem Cells for Ischemic Stroke Therapy: A Scoping Review of The Therapeutic Effect.间充质干细胞治疗缺血性中风的体外和体内研究:治疗效果的范围综述
Stem Cells Cloning. 2025 May 31;18:45-61. doi: 10.2147/SCCAA.S519338. eCollection 2025.
2
Efficacy and Potential Mechanisms of Umbilical Cord-Derived Mesenchymal Stem Cells in the Treatment of Ischemic Stroke in Animal Models: A Meta-Analysis.脐带间充质干细胞治疗动物模型缺血性脑卒中的疗效及潜在机制:一项荟萃分析
CNS Neurosci Ther. 2025 Apr;31(4):e70357. doi: 10.1111/cns.70357.
3
Modulatory effects of mesenchymal stem cells on microglia in ischemic stroke.

本文引用的文献

1
Intraarterial transplantation of human umbilical cord blood mononuclear cells in hyperacute stroke improves vascular function.人脐带血单个核细胞动脉内移植治疗超急性卒中可改善血管功能。
Stem Cell Res Ther. 2017 Mar 22;8(1):74. doi: 10.1186/s13287-017-0529-y.
2
Effect of Single and Double Administration of Human Umbilical Cord Blood-Derived Mesenchymal Stem Cells Following Focal Cerebral Ischemia in Rats.人脐带血间充质干细胞单次及双次给药对大鼠局灶性脑缺血的影响
Exp Neurobiol. 2017 Feb;26(1):55-65. doi: 10.5607/en.2017.26.1.55. Epub 2017 Feb 23.
3
Human umbilical cord mesenchymal stem cells transplantation improves cognitive function in Alzheimer's disease mice by decreasing oxidative stress and promoting hippocampal neurogenesis.
间充质干细胞对缺血性脑卒中中微胶质细胞的调节作用。
Front Neurol. 2023 Jan 18;13:1073958. doi: 10.3389/fneur.2022.1073958. eCollection 2022.
4
Microglia-mediated neuroinflammation and neuroplasticity after stroke.中风后小胶质细胞介导的神经炎症和神经可塑性
Front Cell Neurosci. 2022 Aug 16;16:980722. doi: 10.3389/fncel.2022.980722. eCollection 2022.
5
Paracrine Effects of Mesenchymal Stem Cells in Ischemic Stroke: Opportunities and Challenges.间充质干细胞在缺血性脑卒中中的旁分泌作用:机遇与挑战
Mol Neurobiol. 2022 Oct;59(10):6281-6306. doi: 10.1007/s12035-022-02967-4. Epub 2022 Aug 3.
6
Mesenchymal Stromal Cells in Ischemic Brain Injury.间质基质细胞在缺血性脑损伤中的作用
Cells. 2022 Mar 17;11(6):1013. doi: 10.3390/cells11061013.
7
Progress in Mesenchymal Stem Cell Therapy for Ischemic Stroke.间充质干细胞治疗缺血性中风的研究进展
Stem Cells Int. 2021 Jun 15;2021:9923566. doi: 10.1155/2021/9923566. eCollection 2021.
8
Stem Cell-Based Therapy for Experimental Ischemic Stroke: A Preclinical Systematic Review.基于干细胞的实验性缺血性中风治疗:一项临床前系统评价。
Front Cell Neurosci. 2021 Apr 14;15:628908. doi: 10.3389/fncel.2021.628908. eCollection 2021.
9
Umbilical cord-derived mesenchymal stromal cells immunomodulate and restore actin dynamics and phagocytosis of LPS-activated microglia via PI3K/Akt/Rho GTPase pathway.脐带间充质基质细胞通过PI3K/Akt/Rho GTPase途径免疫调节并恢复脂多糖激活的小胶质细胞的肌动蛋白动力学和吞噬作用。
Cell Death Discov. 2021 Mar 15;7(1):46. doi: 10.1038/s41420-021-00436-w.
10
What is the impact of human umbilical cord mesenchymal stem cell transplantation on clinical treatment?人脐带间充质干细胞移植对临床治疗有什么影响?
Stem Cell Res Ther. 2020 Dec 1;11(1):519. doi: 10.1186/s13287-020-02011-z.
人脐带间充质干细胞移植通过降低氧化应激和促进海马神经发生来改善阿尔茨海默病小鼠的认知功能。
Behav Brain Res. 2017 Mar 1;320:291-301. doi: 10.1016/j.bbr.2016.12.021. Epub 2016 Dec 19.
4
Therapeutic effects of umbilical cord blood plasma in a rat model of acute ischemic stroke.脐带血血浆对急性缺血性脑卒中大鼠模型的治疗作用。
Oncotarget. 2016 Nov 29;7(48):79131-79140. doi: 10.18632/oncotarget.12998.
5
Mesenchymal stem cell-based treatments for stroke, neural trauma, and heat stroke.基于间充质干细胞的中风、神经创伤和中暑治疗方法。
Brain Behav. 2016 Aug 3;6(10):e00526. doi: 10.1002/brb3.526. eCollection 2016 Oct.
6
Functions and mechanisms of microglia/macrophages in neuroinflammation and neurogenesis after stroke.中风后神经炎症和神经发生中小胶质细胞/巨噬细胞的功能和机制。
Prog Neurobiol. 2016 Jul;142:23-44. doi: 10.1016/j.pneurobio.2016.05.001. Epub 2016 May 7.
7
Amelioration of Ischemic Brain Injury in Rats With Human Umbilical Cord Blood Stem Cells: Mechanisms of Action.人脐带血干细胞对大鼠缺血性脑损伤的改善作用:作用机制
Cell Transplant. 2016;25(8):1473-88. doi: 10.3727/096368916X691277. Epub 2016 Mar 18.
8
Breaking the Blood-Brain Barrier With Mannitol to Aid Stem Cell Therapeutics in the Chronic Stroke Brain.使用甘露醇突破血脑屏障以辅助慢性中风脑的干细胞治疗。
Cell Transplant. 2016;25(8):1453-60. doi: 10.3727/096368916X690971. Epub 2016 Feb 15.
9
Evaluation of TgH(CX3CR1-EGFP) mice implanted with mCherry-GL261 cells as an in vivo model for morphometrical analysis of glioma-microglia interaction.评估植入mCherry-GL261细胞的TgH(CX3CR1-EGFP)小鼠作为神经胶质瘤-小胶质细胞相互作用形态计量分析的体内模型。
BMC Cancer. 2016 Feb 8;16:72. doi: 10.1186/s12885-016-2118-3.
10
Inhibition of Peripheral TNF-α and Downregulation of Microglial Activation by Alpha-Lipoic Acid and Etanercept Protect Rat Brain Against Ischemic Stroke.硫辛酸和依那西普通过抑制外周 TNF-α 和下调小胶质细胞激活来保护大鼠大脑免受缺血性中风。
Mol Neurobiol. 2016 Sep;53(7):4961-71. doi: 10.1007/s12035-015-9418-5. Epub 2015 Sep 15.