Suppr超能文献

Dicer 伴侣蛋白通过 miRNA 茎部的碱基错配来调节 miRNA 的长度。

Dicer partner protein tunes the length of miRNAs using base-mismatch in the pre-miRNA stem.

机构信息

Department of Biological Chemistry, Johns Hopkins University School of Medicine, 725 North Wolfe Street, 521A Physiology Building, Baltimore, MD 21205, USA.

出版信息

Nucleic Acids Res. 2018 Apr 20;46(7):3726-3741. doi: 10.1093/nar/gky043.

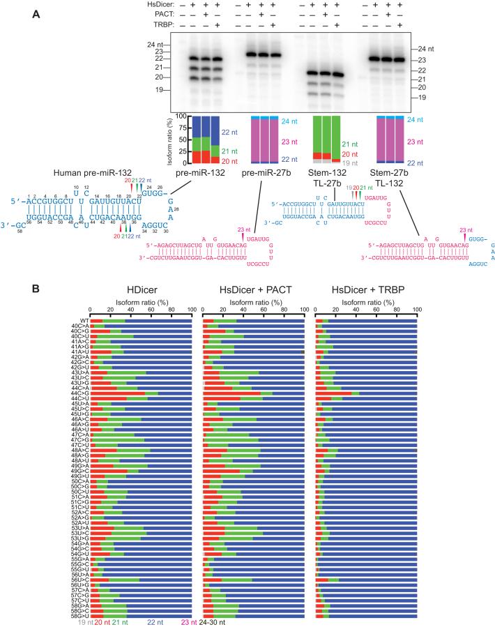
Abstract

Dicer partner proteins Drosophila Loquacious-PB (Loqs-PB) and human TRBP tune the length of miRNAs produced by Dicer from a subset of pre-miRNAs and thereby alter their target repertoire, by an unknown mechanism. Here, we developed a novel high-throughput method that we named Dram-seq (Dice randomized pre-miRNA pool and seq) to study length distributions of miRNAs produced from thousands of different pre-miRNA variants. Using Dram-seq, we found that a base-mismatch in the pre-miRNA stem can alter the length of miRNAs compared with a base-pair at the same position in both Drosophila and human, and is important for the miRNA length tuning by Loqs-PB. Loqs-PB directly bound base-mismatched nucleotides in the pre-miRNA stem. We speculate that Loqs-PB tunes miRNA length by changing the conformation of base-mismatched nucleotides in the pre-miRNA stem to that of base-paired ones and thereby altering the distance of the pre-miRNA stem.

摘要

Dicer 伙伴蛋白果蝇多话蛋白-PB(Loqs-PB)和人类 TRBP 通过一种未知的机制,从一组 miRNA 前体中调节 Dicer 产生的 miRNA 的长度,从而改变其靶标谱。在这里,我们开发了一种新的高通量方法,我们称之为 Dram-seq(Dice 随机 miRNA 前体池和测序),用于研究来自数千种不同 miRNA 变体的 miRNA 的长度分布。使用 Dram-seq,我们发现 miRNA 前体茎中的碱基错配与果蝇和人类中同一位置的碱基对相比,可以改变 miRNA 的长度,并且对于 Loqs-PB 对 miRNA 长度的调节很重要。Loqs-PB 直接结合 miRNA 前体茎中的碱基错配核苷酸。我们推测,Loqs-PB 通过改变 miRNA 前体茎中碱基错配核苷酸的构象使其变为碱基配对的形式,从而改变 miRNA 前体茎的距离来调节 miRNA 长度。

https://cdn.ncbi.nlm.nih.gov/pmc/blobs/a549/5909426/dea9b7bfd291/gky043fig1.jpg

文献检索

告别复杂PubMed语法,用中文像聊天一样搜索,搜遍4000万医学文献。AI智能推荐,让科研检索更轻松。

立即免费搜索

文件翻译

保留排版,准确专业,支持PDF/Word/PPT等文件格式,支持 12+语言互译。

免费翻译文档

深度研究

AI帮你快速写综述,25分钟生成高质量综述,智能提取关键信息,辅助科研写作。

立即免费体验