• 文献检索
  • 文档翻译
  • 深度研究
  • 学术资讯
  • Suppr Zotero 插件Zotero 插件
  • 邀请有礼
  • 套餐&价格
  • 历史记录
应用&插件
Suppr Zotero 插件Zotero 插件浏览器插件Mac 客户端Windows 客户端微信小程序
定价
高级版会员购买积分包购买API积分包
服务
文献检索文档翻译深度研究API 文档MCP 服务
关于我们
关于 Suppr公司介绍联系我们用户协议隐私条款
关注我们

Suppr 超能文献

核心技术专利:CN118964589B侵权必究
粤ICP备2023148730 号-1Suppr @ 2026

文献检索

告别复杂PubMed语法,用中文像聊天一样搜索,搜遍4000万医学文献。AI智能推荐,让科研检索更轻松。

立即免费搜索

文件翻译

保留排版,准确专业,支持PDF/Word/PPT等文件格式,支持 12+语言互译。

免费翻译文档

深度研究

AI帮你快速写综述,25分钟生成高质量综述,智能提取关键信息,辅助科研写作。

立即免费体验

Lis1 在小鼠中的发育后必需作用。

An Essential Postdevelopmental Role for Lis1 in Mice.

机构信息

Department of Biological Sciences, University of South Carolina, Columbia, SC 29208.

Quantshine Asset Mgmt. Co. Ltd, Shanghai 200082, China.

出版信息

eNeuro. 2018 Feb 2;5(1). doi: 10.1523/ENEURO.0350-17.2018. eCollection 2018 Jan-Feb.

DOI:10.1523/ENEURO.0350-17.2018
PMID:29404402
原文链接:https://pmc.ncbi.nlm.nih.gov/articles/PMC5797476/
Abstract

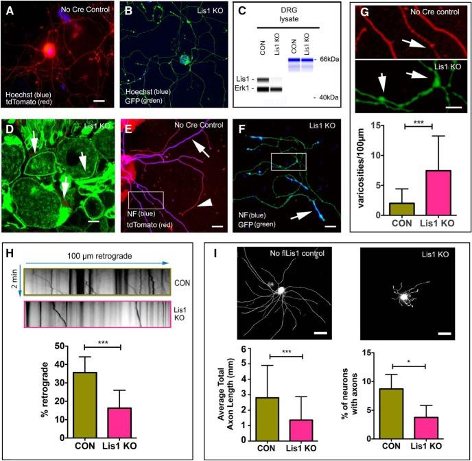
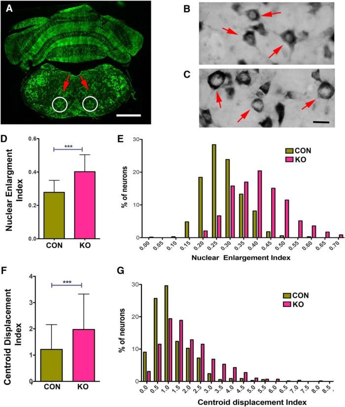
mutations cause lissencephaly (LIS), a severe developmental brain malformation. Much less is known about its role in the mature nervous system. LIS1 regulates the microtubule motor cytoplasmic dynein 1 (dynein), and as LIS1 and dynein are both expressed in the adult nervous system, Lis1 could potentially regulate dynein-dependent processes such as axonal transport. We therefore knocked out Lis1 in adult mice using tamoxifen-induced, Cre-ER-mediated recombination. When an actin promoter was used to drive Cre-ER expression (Act-Cre-ER), heterozygous Lis1 knockout (KO) caused no obvious change in viability or behavior, despite evidence of widespread recombination by a Cre reporter three weeks after tamoxifen exposure. In contrast, homozygous Lis1 KO caused the rapid onset of neurological symptoms in both male and female mice. One tamoxifen-dosing regimen caused prominent recombination in the midbrain/hindbrain, PNS, and cardiac/skeletal muscle within a week; these mice developed severe symptoms in that time frame and were killed. A different tamoxifen regimen resulted in delayed recombination in midbrain/hindbrain, but not in other tissues, and also delayed the onset of symptoms. This indicates that Lis1 loss in the midbrain/hindbrain causes the severe phenotype. In support of this, brainstem regions known to house cardiorespiratory centers showed signs of axonal dysfunction in KO animals. Transport defects, neurofilament (NF) alterations, and varicosities were observed in axons in cultured DRG neurons from KO animals. Because no symptoms were observed when a cardiac specific Cre-ER promoter was used, we propose a vital role for Lis1 in autonomic neurons and implicate defective axonal transport in the KO phenotype.

摘要

突变导致无脑回畸形(LIS),这是一种严重的发育性脑畸形。然而,关于其在成熟神经系统中的作用却知之甚少。LIS1 调节微管动力细胞质动力蛋白 1(dynein),并且由于 LIS1 和 dynein 都在成年神经系统中表达,因此 Lis1 可能潜在调节依赖 dynein 的过程,例如轴突运输。因此,我们使用他莫昔芬诱导的 Cre-ER 介导的重组在成年小鼠中敲除 Lis1。当使用肌动蛋白启动子驱动 Cre-ER 表达(Act-Cre-ER)时,杂合 Lis1 敲除(KO)尽管在他莫昔芬暴露后三周通过 Cre 报告基因证实广泛重组,但对存活率或行为没有明显影响。相比之下,纯合 Lis1 KO 导致雄性和雌性小鼠均迅速出现神经症状。一种他莫昔芬给药方案在一周内导致中脑/后脑、PNS 和心脏/骨骼肌肉中的明显重组;这些小鼠在那段时间内出现严重症状并被杀死。另一种不同的他莫昔芬方案导致中脑/后脑的重组延迟,但其他组织没有延迟,并且症状的发作也延迟。这表明 Lis1 在中脑/后脑中的缺失导致了严重的表型。支持这一观点的是,已知包含心肺中枢的脑干区域在 KO 动物中显示出轴突功能障碍的迹象。在从 KO 动物培养的 DRG 神经元的轴突中观察到运输缺陷、神经丝(NF)改变和静脉曲张。由于当使用心脏特异性 Cre-ER 启动子时没有观察到症状,因此我们提出 Lis1 在自主神经元中具有重要作用,并暗示轴突运输缺陷在 KO 表型中起作用。

https://cdn.ncbi.nlm.nih.gov/pmc/blobs/e25f/5797476/0be8c7da0382/enu0011825270007.jpg
https://cdn.ncbi.nlm.nih.gov/pmc/blobs/e25f/5797476/b48ecac69b90/enu001182527r001.jpg
https://cdn.ncbi.nlm.nih.gov/pmc/blobs/e25f/5797476/feafac823a7e/enu0011825270001.jpg
https://cdn.ncbi.nlm.nih.gov/pmc/blobs/e25f/5797476/b9e693096629/enu0011825270002.jpg
https://cdn.ncbi.nlm.nih.gov/pmc/blobs/e25f/5797476/32fb856aef44/enu0011825270003.jpg
https://cdn.ncbi.nlm.nih.gov/pmc/blobs/e25f/5797476/08842200d753/enu0011825270004.jpg
https://cdn.ncbi.nlm.nih.gov/pmc/blobs/e25f/5797476/238c4b6b89cf/enu0011825270005.jpg
https://cdn.ncbi.nlm.nih.gov/pmc/blobs/e25f/5797476/8d4c15c96c37/enu0011825270006.jpg
https://cdn.ncbi.nlm.nih.gov/pmc/blobs/e25f/5797476/0be8c7da0382/enu0011825270007.jpg
https://cdn.ncbi.nlm.nih.gov/pmc/blobs/e25f/5797476/b48ecac69b90/enu001182527r001.jpg
https://cdn.ncbi.nlm.nih.gov/pmc/blobs/e25f/5797476/feafac823a7e/enu0011825270001.jpg
https://cdn.ncbi.nlm.nih.gov/pmc/blobs/e25f/5797476/b9e693096629/enu0011825270002.jpg
https://cdn.ncbi.nlm.nih.gov/pmc/blobs/e25f/5797476/32fb856aef44/enu0011825270003.jpg
https://cdn.ncbi.nlm.nih.gov/pmc/blobs/e25f/5797476/08842200d753/enu0011825270004.jpg
https://cdn.ncbi.nlm.nih.gov/pmc/blobs/e25f/5797476/238c4b6b89cf/enu0011825270005.jpg
https://cdn.ncbi.nlm.nih.gov/pmc/blobs/e25f/5797476/8d4c15c96c37/enu0011825270006.jpg
https://cdn.ncbi.nlm.nih.gov/pmc/blobs/e25f/5797476/0be8c7da0382/enu0011825270007.jpg

相似文献

1
An Essential Postdevelopmental Role for Lis1 in Mice.Lis1 在小鼠中的发育后必需作用。
eNeuro. 2018 Feb 2;5(1). doi: 10.1523/ENEURO.0350-17.2018. eCollection 2018 Jan-Feb.
2
Signs and symptoms to determine if a patient presenting in primary care or hospital outpatient settings has COVID-19.在基层医疗机构或医院门诊环境中,如果患者出现以下症状和体征,可判断其是否患有 COVID-19。
Cochrane Database Syst Rev. 2022 May 20;5(5):CD013665. doi: 10.1002/14651858.CD013665.pub3.
3
Cost-effectiveness of using prognostic information to select women with breast cancer for adjuvant systemic therapy.利用预后信息为乳腺癌患者选择辅助性全身治疗的成本效益
Health Technol Assess. 2006 Sep;10(34):iii-iv, ix-xi, 1-204. doi: 10.3310/hta10340.
4
Eliciting adverse effects data from participants in clinical trials.从临床试验参与者中获取不良反应数据。
Cochrane Database Syst Rev. 2018 Jan 16;1(1):MR000039. doi: 10.1002/14651858.MR000039.pub2.
5
Does Augmenting Irradiated Autografts With Free Vascularized Fibula Graft in Patients With Bone Loss From a Malignant Tumor Achieve Union, Function, and Complication Rate Comparably to Patients Without Bone Loss and Augmentation When Reconstructing Intercalary Resections in the Lower Extremity?对于因恶性肿瘤导致骨缺损的患者,在重建下肢节段性切除时,采用带血管游离腓骨移植来增强照射后的自体骨移植,其骨愈合、功能及并发症发生率与无骨缺损且未进行增强的患者相比是否相当?
Clin Orthop Relat Res. 2025 Jun 26. doi: 10.1097/CORR.0000000000003599.
6
Selegiline for Alzheimer's disease.司来吉兰用于治疗阿尔茨海默病。
Cochrane Database Syst Rev. 2003(1):CD000442. doi: 10.1002/14651858.CD000442.
7
The quantity, quality and findings of network meta-analyses evaluating the effectiveness of GLP-1 RAs for weight loss: a scoping review.评估胰高血糖素样肽-1受体激动剂(GLP-1 RAs)减肥效果的网状Meta分析的数量、质量及结果:一项范围综述
Health Technol Assess. 2025 Jun 25:1-73. doi: 10.3310/SKHT8119.
8
Acupuncture for acute hordeolum.针刺治疗急性睑腺炎
Cochrane Database Syst Rev. 2017 Feb 9;2(2):CD011075. doi: 10.1002/14651858.CD011075.pub2.
9
Interventions for fertility preservation in women with cancer undergoing chemotherapy.对接受化疗的癌症女性进行生育力保存的干预措施。
Cochrane Database Syst Rev. 2025 Jun 19;6:CD012891. doi: 10.1002/14651858.CD012891.pub2.
10
Maternal and neonatal outcomes of elective induction of labor.择期引产的母婴结局
Evid Rep Technol Assess (Full Rep). 2009 Mar(176):1-257.

引用本文的文献

1
Understanding the Molecular Basis of Miller-Dieker Syndrome.了解米勒-迪克尔综合征的分子基础。
Int J Mol Sci. 2025 Jul 30;26(15):7375. doi: 10.3390/ijms26157375.
2
Platelet-activating factor receptor (PAFR) regulates neuronal maturation and synaptic transmission during postnatal retinal development.血小板活化因子受体(PAFR)在出生后视网膜发育过程中调节神经元成熟和突触传递。
Front Cell Neurosci. 2024 Mar 20;18:1343745. doi: 10.3389/fncel.2024.1343745. eCollection 2024.
3
Platelet-Activating Factor Receptor (PAFR) Regulates Retinal Progenitor/Stem Cells Profile in Ciliary Epithelium Cells.

本文引用的文献

1
Lis1 Has Two Opposing Modes of Regulating Cytoplasmic Dynein.动力蛋白轻链1(Lis1)对胞质动力蛋白有两种相反的调节模式。
Cell. 2017 Sep 7;170(6):1197-1208.e12. doi: 10.1016/j.cell.2017.08.037.
2
Disease-associated mutations in human BICD2 hyperactivate motility of dynein-dynactin.人类BICD2中与疾病相关的突变会过度激活动力蛋白-动力蛋白激活蛋白的运动性。
J Cell Biol. 2017 Oct 2;216(10):3051-3060. doi: 10.1083/jcb.201703201. Epub 2017 Sep 7.
3
Embryonic hindbrain patterning genes delineate distinct cardio-respiratory and metabolic homeostatic populations in the adult.
血小板激活因子受体 (PAFR) 调节睫状上皮细胞中的视网膜祖细胞/干细胞特征。
Int J Mol Sci. 2024 Mar 7;25(6):3084. doi: 10.3390/ijms25063084.
4
mRNA Abundance of Neurogenic Factors Correlates with Hearing Capacity in Auditory Brainstem Nuclei of the Rat.大鼠听觉脑干核中神经源性因子的mRNA丰度与听力能力相关。
Life (Basel). 2023 Sep 2;13(9):1858. doi: 10.3390/life13091858.
5
LIS1 and NDEL1 Regulate Axonal Trafficking of Mitochondria in Mature Neurons.LIS1和NDEL1调节成熟神经元中线粒体的轴突运输。
Front Mol Neurosci. 2022 Apr 7;15:841047. doi: 10.3389/fnmol.2022.841047. eCollection 2022.
6
Kalirin-RAC controls nucleokinetic migration in ADRN-type neuroblastoma.卡利林-RAC 控制 ADRN 型神经母细胞瘤的核迁移。
Life Sci Alliance. 2021 Mar 3;4(5). doi: 10.26508/lsa.201900332. Print 2021 May.
7
Postnatal Role of the Cytoskeleton in Adult Epileptogenesis.细胞骨架在成人癫痫发生中的产后作用。
Cereb Cortex Commun. 2020;1(1):tgaa024. doi: 10.1093/texcom/tgaa024. Epub 2020 Jun 17.
8
Axonal transport: Driving synaptic function.轴突运输:驱动突触功能。
Science. 2019 Oct 11;366(6462). doi: 10.1126/science.aaw9997.
9
Interplay of LIS1 and MeCP2: Interactions and Implications With the Neurodevelopmental Disorders Lissencephaly and Rett Syndrome.LIS1与MeCP2的相互作用:与神经发育障碍无脑回畸形和雷特综合征的关联及影响
Front Cell Neurosci. 2019 Aug 14;13:370. doi: 10.3389/fncel.2019.00370. eCollection 2019.
10
Axonal mRNA transport and translation at a glance.轴突 mRNA 运输和翻译速览。
J Cell Sci. 2018 Apr 13;131(8):jcs196808. doi: 10.1242/jcs.196808.
胚胎后脑模式形成基因描绘了成年人心血管和代谢稳态的不同群体。
Sci Rep. 2017 Aug 22;7(1):9117. doi: 10.1038/s41598-017-08810-4.
4
Dynein efficiently navigates the dendritic cytoskeleton to drive the retrograde trafficking of BDNF/TrkB signaling endosomes.动力蛋白有效地在树突状细胞骨架中导航,以驱动脑源性神经营养因子/酪氨酸激酶受体B(BDNF/TrkB)信号内体的逆向运输。
Mol Biol Cell. 2017 Sep 15;28(19):2543-2554. doi: 10.1091/mbc.E17-01-0068. Epub 2017 Jul 18.
5
Developmental downregulation of LIS1 expression limits axonal extension and allows axon pruning.LIS1表达的发育性下调限制轴突延伸并允许轴突修剪。
Biol Open. 2017 Jul 15;6(7):1041-1055. doi: 10.1242/bio.025999.
6
Differential effects of the dynein-regulatory factor Lissencephaly-1 on processive dynein-dynactin motility.动力蛋白调节因子无脑回蛋白-1对动力蛋白-动力蛋白激活蛋白连续性运动的不同影响。
J Biol Chem. 2017 Jul 21;292(29):12245-12255. doi: 10.1074/jbc.M117.790048. Epub 2017 Jun 2.
7
Lissencephaly-1 is a context-dependent regulator of the human dynein complex.无脑回畸形蛋白-1是人类动力蛋白复合体的一种依赖于环境的调节因子。
Elife. 2017 Apr 13;6:e21768. doi: 10.7554/eLife.21768.
8
Insulin signaling regulates a functional interaction between adenomatous polyposis coli and cytoplasmic dynein.胰岛素信号传导调节腺瘤性结肠息肉病蛋白与细胞质动力蛋白之间的功能相互作用。
Mol Biol Cell. 2017 Mar 1;28(5):587-599. doi: 10.1091/mbc.E16-07-0555. Epub 2017 Jan 5.
9
Local synthesis of dynein cofactors matches retrograde transport to acutely changing demands.动力蛋白辅因子在局部合成以匹配逆行运输对急性变化的需求。
Nat Commun. 2016 Dec 21;7:13865. doi: 10.1038/ncomms13865.
10
Genetic Basis of Brain Malformations.脑畸形的遗传基础。
Mol Syndromol. 2016 Sep;7(4):220-233. doi: 10.1159/000448639. Epub 2016 Aug 27.