Suppr超能文献

RIPK4/PEBP1 轴通过激活 RAF1/MEK/ERK 信号促进胰腺癌细胞迁移和侵袭。

RIPK4/PEBP1 axis promotes pancreatic cancer cell migration and invasion by activating RAF1/MEK/ERK signaling.

机构信息

Department of Pancreatic Surgery, Fudan University Shanghai Cancer Center, Shanghai 200032, P.R. China.

出版信息

Int J Oncol. 2018 Apr;52(4):1105-1116. doi: 10.3892/ijo.2018.4269. Epub 2018 Feb 7.

Abstract

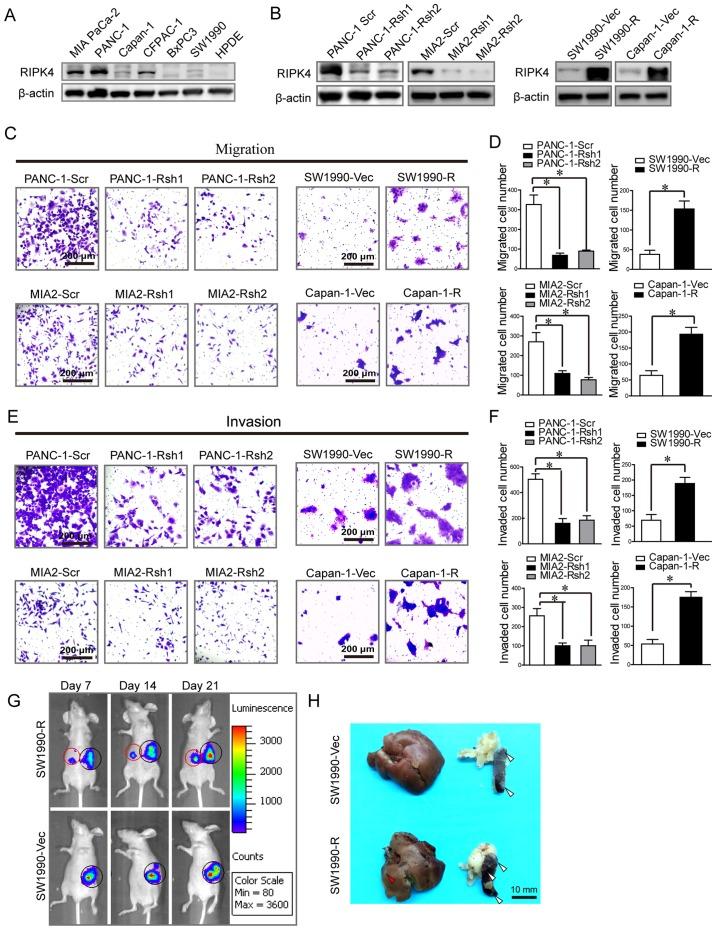
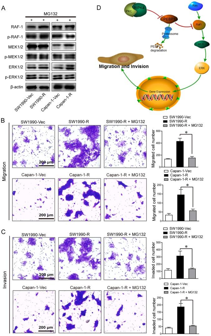
Pancreatic cancer is a lethal disease with a high metastatic potential. In our previous study, we identified a specific subgroup of patients with pancreatic cancer with a serum signature of carcinoembryonic antigen (CEA)+/cancer antigen (CA)125+/CA19-9 ≥1,000 U/ml. In this study, by using high-throughput screening analysis, we found that receptor-interacting protein kinases 4 (RIPK4) may be a key molecule involved in the high metastatic potential of this subgroup of patients with pancreatic cancer. A high RIPK4 expression predicted a poor prognosis and promoted pancreatic cancer cell migration and invasion via the RAF1/MEK/ERK pathway. Moreover, RIPK4 activated the RAF1/MEK/ERK pathway by regulating proteasome-mediated phosphatidylethanolamine binding protein 1 (PEBP1) degradation. The suppression of PEBP1 degradation eliminated the RIPK4-induced activation of RAF1/MEK/ERK signaling and pancreatic cancer cell migration or invasion. Thus, on the whole, the findings of this study indicated that RIPK4 was upregulated in the subgroup of pancreatic cancer with a high metastatic potential. RIPK4 overexpression promoted pancreatic cancer cell migration and invasion via the PEBP1 degradation-induced activation of the RAF1/MEK/ERK pathway.

摘要

胰腺癌是一种具有高转移潜能的致命疾病。在我们之前的研究中,我们发现了一个具有特定血清特征的胰腺癌亚组患者,其癌胚抗原 (CEA)+/肿瘤抗原 (CA)125+/CA19-9≥1000U/ml。在这项研究中,通过高通量筛选分析,我们发现受体相互作用蛋白激酶 4 (RIPK4) 可能是参与这一胰腺癌亚组高转移潜能的关键分子。高 RIPK4 表达预示着预后不良,并通过 RAF1/MEK/ERK 通路促进胰腺癌细胞迁移和侵袭。此外,RIPK4 通过调节蛋白酶体介导的磷酸乙醇胺结合蛋白 1 (PEBP1) 降解来激活 RAF1/MEK/ERK 通路。抑制 PEBP1 降解消除了 RIPK4 诱导的 RAF1/MEK/ERK 信号转导和胰腺癌细胞迁移或侵袭。因此,总的来说,这项研究的结果表明,RIPK4 在具有高转移潜能的胰腺癌亚组中上调。RIPK4 通过 PEBP1 降解诱导的 RAF1/MEK/ERK 通路激活促进胰腺癌细胞迁移和侵袭。

https://cdn.ncbi.nlm.nih.gov/pmc/blobs/121e/5843398/af4394c53358/IJO-52-04-1105-g00.jpg

文献检索

告别复杂PubMed语法,用中文像聊天一样搜索,搜遍4000万医学文献。AI智能推荐,让科研检索更轻松。

立即免费搜索

文件翻译

保留排版,准确专业,支持PDF/Word/PPT等文件格式,支持 12+语言互译。

免费翻译文档

深度研究

AI帮你快速写综述,25分钟生成高质量综述,智能提取关键信息,辅助科研写作。

立即免费体验