Department of Optical Nanoscopy, German Cancer Research Center (DKFZ), 69120 Heidelberg, Germany.
Department of Optical Nanoscopy, Max Planck Institute for Medical Research, 69120 Heidelberg, Germany.
Proc Natl Acad Sci U S A. 2018 Mar 6;115(10):E2246-E2253. doi: 10.1073/pnas.1716840115. Epub 2018 Feb 20.
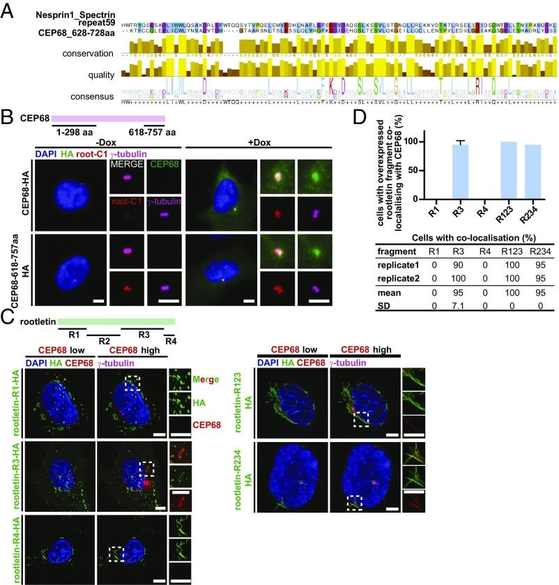
The centrosome linker proteins C-Nap1, rootletin, and CEP68 connect the two centrosomes of a cell during interphase into one microtubule-organizing center. This coupling is important for cell migration, cilia formation, and timing of mitotic spindle formation. Very little is known about the structure of the centrosome linker. Here, we used stimulated emission depletion (STED) microscopy to show that each C-Nap1 ring at the proximal end of the two centrioles organizes a rootletin ring and, in addition, multiple rootletin/CEP68 fibers. Rootletin/CEP68 fibers originating from the two centrosomes form a web-like, interdigitating network, explaining the flexible nature of the centrosome linker. The rootletin/CEP68 filaments are repetitive and highly ordered. Staggered rootletin molecules (N-to-N and C-to-C) within the filaments are 75 nm apart. Rootletin binds CEP68 via its C-terminal spectrin repeat-containing region in 75-nm intervals. The N-to-C distance of two rootletin molecules is ∼35 to 40 nm, leading to an estimated minimal rootletin length of ∼110 nm. CEP68 is important in forming rootletin filaments that branch off centrioles and to modulate the thickness of rootletin fibers. Thus, the centrosome linker consists of a vast network of repeating rootletin units with C-Nap1 as ring organizer and CEP68 as filament modulator.
中心体连接蛋白 C-Nap1、根蛋白和 CEP68 在细胞间期将细胞的两个中心体连接成一个微管组织中心。这种连接对于细胞迁移、纤毛形成和有丝分裂纺锤体形成的时间至关重要。关于中心体连接蛋白的结构,我们知之甚少。在这里,我们使用受激发射损耗(STED)显微镜表明,两个中心粒近端的每个 C-Nap1 环组织一个根蛋白环,并且还组织多个根蛋白/CEP68 纤维。来自两个中心体的根蛋白/CEP68 纤维形成一个网状、相互交错的网络,解释了中心体连接蛋白的灵活性。根蛋白/CEP68 纤维是重复的且高度有序的。在纤维内,错开的根蛋白分子(N 到 N 和 C 到 C)相距 75nm。根蛋白通过其 C 末端含有血影蛋白重复的区域以 75nm 的间隔与 CEP68 结合。两个根蛋白分子的 N 到 C 距离约为 35 到 40nm,导致根蛋白的估计最小长度约为 110nm。CEP68 对于形成从中心粒分支的根蛋白纤维以及调节根蛋白纤维的厚度很重要。因此,中心体连接蛋白由重复的根蛋白单元的巨大网络组成,C-Nap1 作为环组织者,CEP68 作为纤维调节剂。