Department of Medical Education and Research, Kaohsiung Veterans General Hospital, Kaohsiung, 813, Taiwan, Republic of China.
Institute of Biomedical Sciences, National Sun Yat-Sen University, Kaohsiung, Taiwan.
Mol Cancer. 2018 Mar 10;17(1):72. doi: 10.1186/s12943-018-0821-1.
Colorectal cancer (CRC) is one of the most common cancers and causes of cancer-related death worldwide. In patients with CRC, metastasis is a crucial problem that leads to treatment failure and is the primary cause of the lethality of colon cancer. Long noncoding RNAs (lncRNAs) have recently emerged as critical molecules in the development, cell growth, apoptosis, and metastasis of CRC.
We investigated the transcriptome profiles of human lncRNAs in the primary tumor tissues and in the corresponding normal mucosa of two patients with CRC by using a microarray approach. The expression levels of lncRNAs were verified in colon cancer by real-time PCR. Using bioinformatics approach to illustrate putative biological function of Linc00659 in colon cancer. The effects of Linc00659 on cell growth, proliferation, cell cycle and apoptosis were studies by in vitro assays.
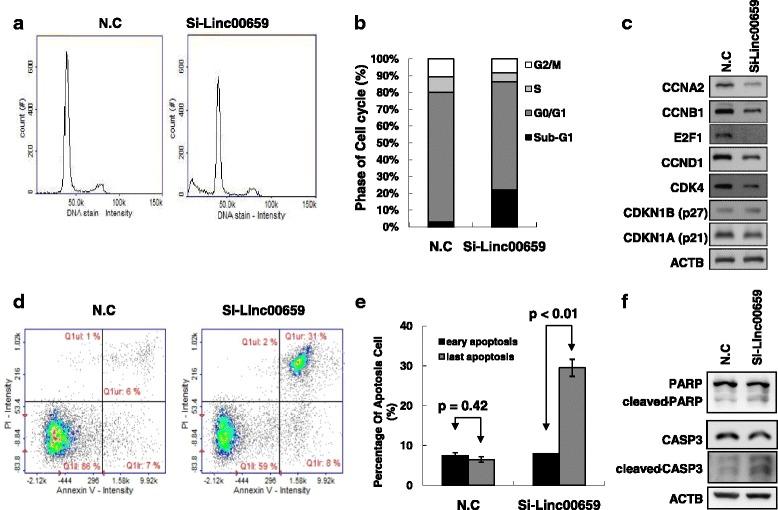
Our data revealed that compared with adjacent normal tissues, 201 lncRNAs were deregulated (fold change ≥ 4 or ≤ 0.25) in CRC tissues. Among them, the expression levels of Linc00659 were significantly increased in colon cancer, and high expression levels were correlated with poor survival in patients with CRC. Bioinformatics analysis results indicated that Linc00659 was significantly coexpressed with cycle-related genes in CRC. Linc00659 expression knockdown could significantly suppress colon cancer cell growth by impairing cell cycle progression. In addition, our results showed that Linc00659 expression knockdown could accelerate cell apoptosis in colon cancer cells treated with chemotherapy drugs. Meanwhile, our results also demonstrated that silencing of Linc00659 expression leads to cell growth inhibition and induced apoptosis, possibly by suppressing PI3K-AKT signaling in colon cancer.
Linc00659 is a novel oncogenic lncRNA involved in colon cancer cell growth by modulating the cell cycle. Our findings give an insight into lncRNA regulation and provide an application for colon cancer therapy.
结直肠癌(CRC)是全球最常见的癌症和癌症相关死亡原因之一。在 CRC 患者中,转移是导致治疗失败的关键问题,也是结肠癌致命性的主要原因。长链非编码 RNA(lncRNA)最近成为 CRC 发生、细胞生长、凋亡和转移的关键分子。
我们采用微阵列方法检测了两名 CRC 患者的原发肿瘤组织和相应正常黏膜中的 lncRNA 转录组谱。通过实时 PCR 验证 lncRNA 在结肠癌中的表达水平。采用生物信息学方法探讨 Linc00659 在结肠癌中的潜在生物学功能。通过体外实验研究 Linc00659 对细胞生长、增殖、细胞周期和凋亡的影响。
与相邻正常组织相比,CRC 组织中有 201 个 lncRNA 表达失调(倍数变化≥4 或≤0.25)。其中,Linc00659 在结肠癌中的表达水平显著升高,高表达水平与 CRC 患者的不良预后相关。生物信息学分析结果表明,Linc00659 在 CRC 中与周期相关基因显著共表达。Linc00659 表达下调可显著抑制结肠癌细胞生长,损害细胞周期进程。此外,我们的结果表明,Linc00659 表达下调可加速化疗药物处理的结肠癌细胞凋亡。同时,我们的结果还表明,沉默 Linc00659 表达可通过抑制 PI3K-AKT 信号通路抑制细胞生长并诱导细胞凋亡,可能在结肠癌中发挥作用。
Linc00659 是一种新型癌基因 lncRNA,通过调节细胞周期参与结肠癌细胞生长。我们的研究结果为 lncRNA 调控提供了新的见解,并为结肠癌的治疗提供了应用。