• 文献检索
  • 文档翻译
  • 深度研究
  • 学术资讯
  • Suppr Zotero 插件Zotero 插件
  • 邀请有礼
  • 套餐&价格
  • 历史记录
应用&插件
Suppr Zotero 插件Zotero 插件浏览器插件Mac 客户端Windows 客户端微信小程序
定价
高级版会员购买积分包购买API积分包
服务
文献检索文档翻译深度研究API 文档MCP 服务
关于我们
关于 Suppr公司介绍联系我们用户协议隐私条款
关注我们

Suppr 超能文献

核心技术专利:CN118964589B侵权必究
粤ICP备2023148730 号-1Suppr @ 2026

文献检索

告别复杂PubMed语法,用中文像聊天一样搜索,搜遍4000万医学文献。AI智能推荐,让科研检索更轻松。

立即免费搜索

文件翻译

保留排版,准确专业,支持PDF/Word/PPT等文件格式,支持 12+语言互译。

免费翻译文档

深度研究

AI帮你快速写综述,25分钟生成高质量综述,智能提取关键信息,辅助科研写作。

立即免费体验

基于模型的推断来自多个剂量、时间过程数据揭示了沃尔巴克氏体对埃及伊蚊 1 型登革热病毒感染谱的影响。

Model-based inference from multiple dose, time course data reveals Wolbachia effects on infection profiles of type 1 dengue virus in Aedes aegypti.

机构信息

Instituto Gulbenkian de Ciência, Oeiras, Portugal.

Laboratório de Mosquitos Transmissores de Hematozoários, Instituto Oswaldo Cruz, Fiocruz, Rio de Janeiro, Brazil.

出版信息

PLoS Negl Trop Dis. 2018 Mar 20;12(3):e0006339. doi: 10.1371/journal.pntd.0006339. eCollection 2018 Mar.

DOI:10.1371/journal.pntd.0006339
PMID:29558464
原文链接:https://pmc.ncbi.nlm.nih.gov/articles/PMC5877886/
Abstract

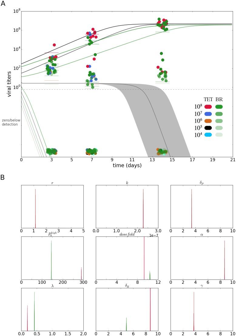
Infection is a complex and dynamic process involving a population of invading microbes, the host and its responses, aimed at controlling the situation. Depending on the purpose and level of organization, infection at the organism level can be described by a process as simple as a coin toss, or as complex as a multi-factorial dynamic model; the former, for instance, may be adequate as a component of a population model, while the latter is necessary for a thorough description of the process beginning with a challenge with an infectious inoculum up to establishment or elimination of the pathogen. Experimental readouts in the laboratory are often static, snapshots of the process, assayed under some convenient experimental condition, and therefore cannot comprehensively describe the system. Different from the discrete treatment of infection in population models, or the descriptive summarized accounts of typical lab experiments, in this manuscript, infection is treated as a dynamic process dependent on the initial conditions of the infectious challenge, viral growth, and the host response along time. Here, experimental data is generated for multiple doses of type 1 dengue virus, and pathogen levels are recorded at different points in time for two populations of mosquitoes: either carrying endosymbiont bacteria Wolbachia or not. A dynamic microbe/host-response mathematical model is used to describe pathogen growth in the face of a host response like the immune system, and to infer model parameters for the two populations of insects, revealing a slight-but potentially important-protection conferred by the symbiont.

摘要

感染是一个复杂而动态的过程,涉及入侵微生物种群、宿主及其反应,旨在控制这种情况。根据目的和组织水平的不同,在生物体水平上的感染可以用简单如抛硬币的过程来描述,也可以用复杂如多因素动态模型来描述;前者例如可能作为种群模型的一个组成部分就足够了,而后者则是从感染接种开始到病原体的建立或消除的过程的全面描述所必需的。实验室中的实验读数通常是静态的,是过程的快照,在某些方便的实验条件下进行检测,因此不能全面描述系统。与种群模型中离散的感染处理或典型实验室实验的描述性总结不同,在本文中,感染被视为一个依赖于感染挑战的初始条件、病毒生长和随时间变化的宿主反应的动态过程。在这里,为 1 型登革热病毒的多个剂量生成了实验数据,并记录了两个蚊子种群(携带共生菌沃尔巴克氏体或不携带)在不同时间点的病原体水平。使用一个微生物/宿主反应的动态数学模型来描述在宿主反应(如免疫系统)面前的病原体生长,并推断两种昆虫种群的模型参数,揭示共生体赋予的轻微但可能重要的保护作用。

https://cdn.ncbi.nlm.nih.gov/pmc/blobs/eee3/5877886/67452563d474/pntd.0006339.g005.jpg
https://cdn.ncbi.nlm.nih.gov/pmc/blobs/eee3/5877886/33616b0bb1af/pntd.0006339.g001.jpg
https://cdn.ncbi.nlm.nih.gov/pmc/blobs/eee3/5877886/f6efd29d20c1/pntd.0006339.g002.jpg
https://cdn.ncbi.nlm.nih.gov/pmc/blobs/eee3/5877886/e9a5444f3339/pntd.0006339.g003.jpg
https://cdn.ncbi.nlm.nih.gov/pmc/blobs/eee3/5877886/74a2ab776b21/pntd.0006339.g004.jpg
https://cdn.ncbi.nlm.nih.gov/pmc/blobs/eee3/5877886/67452563d474/pntd.0006339.g005.jpg
https://cdn.ncbi.nlm.nih.gov/pmc/blobs/eee3/5877886/33616b0bb1af/pntd.0006339.g001.jpg
https://cdn.ncbi.nlm.nih.gov/pmc/blobs/eee3/5877886/f6efd29d20c1/pntd.0006339.g002.jpg
https://cdn.ncbi.nlm.nih.gov/pmc/blobs/eee3/5877886/e9a5444f3339/pntd.0006339.g003.jpg
https://cdn.ncbi.nlm.nih.gov/pmc/blobs/eee3/5877886/74a2ab776b21/pntd.0006339.g004.jpg
https://cdn.ncbi.nlm.nih.gov/pmc/blobs/eee3/5877886/67452563d474/pntd.0006339.g005.jpg

相似文献

1
Model-based inference from multiple dose, time course data reveals Wolbachia effects on infection profiles of type 1 dengue virus in Aedes aegypti.基于模型的推断来自多个剂量、时间过程数据揭示了沃尔巴克氏体对埃及伊蚊 1 型登革热病毒感染谱的影响。
PLoS Negl Trop Dis. 2018 Mar 20;12(3):e0006339. doi: 10.1371/journal.pntd.0006339. eCollection 2018 Mar.
2
The impact of temperature and Wolbachia infection on vector competence of potential dengue vectors Aedes aegypti and Aedes albopictus in the transmission of dengue virus serotype 1 in southern Taiwan.温度和沃尔巴克氏体感染对台湾南部传播登革热病毒 1 型的潜在登革热传播媒介埃及伊蚊和白纹伊蚊媒介效能的影响。
Parasit Vectors. 2017 Nov 7;10(1):551. doi: 10.1186/s13071-017-2493-x.
3
Wolbachia-Based Dengue Virus Inhibition Is Not Tissue-Specific in Aedes aegypti.基于沃尔巴克氏体的登革病毒抑制在埃及伊蚊中并非组织特异性的。
PLoS Negl Trop Dis. 2016 Nov 17;10(11):e0005145. doi: 10.1371/journal.pntd.0005145. eCollection 2016 Nov.
4
Field- and clinically derived estimates of -mediated blocking of dengue virus transmission potential in mosquitoes.现场和临床估计表明,在蚊子中 -mediated 阻断登革热病毒传播潜力。
Proc Natl Acad Sci U S A. 2018 Jan 9;115(2):361-366. doi: 10.1073/pnas.1715788115. Epub 2017 Dec 26.
5
Multiple Wolbachia strains provide comparative levels of protection against dengue virus infection in Aedes aegypti.多种沃尔巴克氏体菌株为埃及伊蚊抵抗登革病毒感染提供了相当水平的保护。
PLoS Pathog. 2020 Apr 13;16(4):e1008433. doi: 10.1371/journal.ppat.1008433. eCollection 2020 Apr.
6
Pathogen blocking in Wolbachia-infected Aedes aegypti is not affected by Zika and dengue virus co-infection.沃尔巴克氏体感染的埃及伊蚊中病原体被阻断不受寨卡和登革热病毒合并感染的影响。
PLoS Negl Trop Dis. 2019 May 20;13(5):e0007443. doi: 10.1371/journal.pntd.0007443. eCollection 2019 May.
7
Transcriptional response of -transinfected mosquito cells to dengue virus at early stages of infection.转染 - 细胞对登革病毒感染早期的转录反应。
J Gen Virol. 2022 Jan;103(1). doi: 10.1099/jgv.0.001694.
8
The RNAi pathway plays a small part in Wolbachia-mediated blocking of dengue virus in mosquito cells.RNAi 通路在 Wolbachia 介导的蚊子细胞中阻断登革病毒方面作用较小。
Sci Rep. 2017 Mar 6;7:43847. doi: 10.1038/srep43847.
9
Identification of Aedes aegypti Long Intergenic Non-coding RNAs and Their Association with Wolbachia and Dengue Virus Infection.埃及伊蚊长基因间非编码RNA的鉴定及其与沃尔巴克氏体和登革病毒感染的关联
PLoS Negl Trop Dis. 2016 Oct 19;10(10):e0005069. doi: 10.1371/journal.pntd.0005069. eCollection 2016 Oct.
10
Regulation of arginine methyltransferase 3 by a Wolbachia-induced microRNA in Aedes aegypti and its effect on Wolbachia and dengue virus replication.埃及伊蚊中沃尔巴克氏体诱导的微小RNA对精氨酸甲基转移酶3的调控及其对沃尔巴克氏体和登革病毒复制的影响。
Insect Biochem Mol Biol. 2014 Oct;53:81-8. doi: 10.1016/j.ibmb.2014.08.003. Epub 2014 Aug 23.

引用本文的文献

1
A within-host infection model to explore tolerance and resistance.一种用于探索耐受性和抗性的宿主体内感染模型。
Elife. 2025 Feb 13;14:e104052. doi: 10.7554/eLife.104052.
2
Dengue Virus Serotype 1 Effects on Mosquito Survival Differ among Geographically Distinct Populations.登革热病毒1型对蚊子生存的影响在地理上不同的种群中存在差异。
Insects. 2024 May 28;15(6):393. doi: 10.3390/insects15060393.
3
strains Mel and AlbB differentially affect traits related to fecundity.菌株 Mel 和 AlbB 对与繁殖力相关的特性有不同的影响。

本文引用的文献

1
Stochastic variation in the initial phase of bacterial infection predicts the probability of survival in .细菌感染初始阶段的随机变异可预测存活概率。
Elife. 2017 Oct 12;6:e28298. doi: 10.7554/eLife.28298.
2
Wolbachia Blocks Currently Circulating Zika Virus Isolates in Brazilian Aedes aegypti Mosquitoes.沃尔巴克氏体阻断巴西埃及伊蚊中当前流行的寨卡病毒毒株
Cell Host Microbe. 2016 Jun 8;19(6):771-4. doi: 10.1016/j.chom.2016.04.021. Epub 2016 May 4.
3
Contrasting genetic structure between mitochondrial and nuclear markers in the dengue fever mosquito from Rio de Janeiro: implications for vector control.
Microbiol Spectr. 2024 Apr 2;12(4):e0012824. doi: 10.1128/spectrum.00128-24. Epub 2024 Mar 14.
4
DENV-1 Titer Impacts Viral Blocking in Mel with Brazilian Genetic Background.登革热病毒 1 型滴度影响巴西遗传背景 Mel 细胞中的病毒阻断。
Viruses. 2024 Jan 31;16(2):214. doi: 10.3390/v16020214.
5
Dengue Exposure and wMel Strain Affects the Fertility of Quiescent Eggs of .登革热暴露和 wMel 菌株会影响 的休眠卵的生殖能力。
Viruses. 2023 Apr 12;15(4):952. doi: 10.3390/v15040952.
6
-Virus interactions and arbovirus control through population replacement in mosquitoes.通过蚊群替换来控制病毒相互作用和虫媒病毒。
Pathog Glob Health. 2023 May;117(3):245-258. doi: 10.1080/20477724.2022.2117939. Epub 2022 Oct 7.
7
Reply to: "Enhancement of Aedes aegypti susceptibility to dengue by Wolbachia is not supported".
Nat Commun. 2020 Nov 30;11(1):6113. doi: 10.1038/s41467-020-19831-5.
8
Enhancement of Aedes aegypti susceptibility to dengue by Wolbachia is not supported.沃尔巴克氏体增强埃及伊蚊对登革热易感性的说法不成立。
Nat Commun. 2020 Nov 30;11(1):6111. doi: 10.1038/s41467-020-19830-6.
9
Recent advances in threshold-dependent gene drives for mosquitoes.蚊虫中依赖于阈值的基因驱动的最新进展。
Biochem Soc Trans. 2018 Oct 19;46(5):1203-1212. doi: 10.1042/BST20180076. Epub 2018 Sep 6.
10
Variation in Wolbachia effects on Aedes mosquitoes as a determinant of invasiveness and vectorial capacity.沃尔巴克氏体对伊蚊的影响的变化是决定其入侵性和媒介能力的因素。
Nat Commun. 2018 Apr 16;9(1):1483. doi: 10.1038/s41467-018-03981-8.
里约热内卢登革热蚊线粒体和核标记之间的遗传结构对比:对病媒控制的影响
Evol Appl. 2015 Oct;8(9):901-15. doi: 10.1111/eva.12301. Epub 2015 Sep 7.
4
Tissue Barriers to Arbovirus Infection in Mosquitoes.蚊子中虫媒病毒感染的组织屏障
Viruses. 2015 Jul 8;7(7):3741-67. doi: 10.3390/v7072795.
5
From lab to field: the influence of urban landscapes on the invasive potential of Wolbachia in Brazilian Aedes aegypti mosquitoes.从实验室到实地:城市景观对巴西埃及伊蚊中沃尔巴克氏体入侵潜力的影响
PLoS Negl Trop Dis. 2015 Apr 23;9(4):e0003689. doi: 10.1371/journal.pntd.0003689. eCollection 2015 Apr.
6
Modeling the impact on virus transmission of Wolbachia-mediated blocking of dengue virus infection of Aedes aegypti.模拟沃尔巴克氏体介导的埃及伊蚊登革病毒感染阻断对病毒传播的影响。
Sci Transl Med. 2015 Mar 18;7(279):279ra37. doi: 10.1126/scitranslmed.3010370.
7
Genetic diversity of Brazilian Aedes aegypti: patterns following an eradication program.巴西埃及伊蚊的遗传多样性:根除计划后的模式
PLoS Negl Trop Dis. 2014 Sep 18;8(9):e3167. doi: 10.1371/journal.pntd.0003167. eCollection 2014 Sep.
8
Unveiling time in dose-response models to infer host susceptibility to pathogens.剂量反应模型中的揭示时间,用于推断宿主对病原体的易感性。
PLoS Comput Biol. 2014 Aug 14;10(8):e1003773. doi: 10.1371/journal.pcbi.1003773. eCollection 2014 Aug.
9
Within-host viral dynamics of dengue serotype 1 infection.登革热 1 型感染的宿主内病毒动力学。
J R Soc Interface. 2014 Jul 6;11(96). doi: 10.1098/rsif.2014.0094.
10
A missing dimension in measures of vaccination impacts.疫苗接种影响衡量指标中缺失的一个维度。
PLoS Pathog. 2014 Mar 6;10(3):e1003849. doi: 10.1371/journal.ppat.1003849. eCollection 2014 Mar.