• 文献检索
  • 文档翻译
  • 深度研究
  • 学术资讯
  • Suppr Zotero 插件Zotero 插件
  • 邀请有礼
  • 套餐&价格
  • 历史记录
应用&插件
Suppr Zotero 插件Zotero 插件浏览器插件Mac 客户端Windows 客户端微信小程序
定价
高级版会员购买积分包购买API积分包
服务
文献检索文档翻译深度研究API 文档MCP 服务
关于我们
关于 Suppr公司介绍联系我们用户协议隐私条款
关注我们

Suppr 超能文献

核心技术专利:CN118964589B侵权必究
粤ICP备2023148730 号-1Suppr @ 2026

文献检索

告别复杂PubMed语法,用中文像聊天一样搜索,搜遍4000万医学文献。AI智能推荐,让科研检索更轻松。

立即免费搜索

文件翻译

保留排版,准确专业,支持PDF/Word/PPT等文件格式,支持 12+语言互译。

免费翻译文档

深度研究

AI帮你快速写综述,25分钟生成高质量综述,智能提取关键信息,辅助科研写作。

立即免费体验

成年感觉神经元的树突再生随年龄增长而减少,并受表皮衍生的基质金属蛋白酶 2 抑制。

Dendrite regeneration of adult sensory neurons diminishes with aging and is inhibited by epidermal-derived matrix metalloproteinase 2.

机构信息

Howard Hughes Medical Institute, Department of Physiology, Department of Biochemistry and Biophysics, University of California at San Francisco, San Francisco, California 94158, USA.

出版信息

Genes Dev. 2018 Mar 1;32(5-6):402-414. doi: 10.1101/gad.308270.117. Epub 2018 Mar 21.

DOI:10.1101/gad.308270.117
PMID:29563183
原文链接:https://pmc.ncbi.nlm.nih.gov/articles/PMC5900713/
Abstract

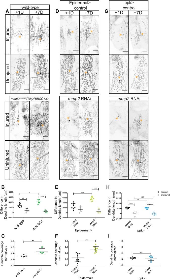
Dendrites possess distinct structural and functional properties that enable neurons to receive information from the environment as well as other neurons. Despite their key role in neuronal function, current understanding of the ability of neurons to regenerate dendrites is lacking. This study characterizes the structural and functional capacity for dendrite regeneration in vivo in adult animals and examines the effect of neuronal maturation on dendrite regeneration. We focused on the class IV dendritic arborization (c4da) neuron of the sensory system, which has a dendritic arbor that undergoes dramatic remodeling during the first 3 d of adult life and then maintains a relatively stable morphology thereafter. Using a laser severing paradigm, we monitored regeneration after acute and spatially restricted injury. We found that the capacity for regeneration was present in adult neurons but diminished as the animal aged. Regenerated dendrites recovered receptive function. Furthermore, we found that the regenerated dendrites show preferential alignment with the extracellular matrix (ECM). Finally, inhibition of ECM degradation by inhibition of matrix metalloproteinase 2 (Mmp2) to preserve the extracellular environment characteristics of young adults led to increased dendrite regeneration. These results demonstrate that dendrites retain regenerative potential throughout adulthood and that regenerative capacity decreases with aging.

摘要

树突具有独特的结构和功能特性,使神经元能够接收环境以及其他神经元的信息。尽管它们在神经元功能中起着关键作用,但目前对神经元再生树突的能力的理解还很缺乏。本研究在体内对成年动物的树突再生的结构和功能能力进行了描述,并研究了神经元成熟对树突再生的影响。我们集中研究了感觉系统中的 IV 类树突状分支(c4da)神经元,其树突在成年后的头 3 天经历剧烈重塑,此后保持相对稳定的形态。我们使用激光切断范式,监测急性和空间限制损伤后的再生情况。我们发现再生能力存在于成年神经元中,但随着动物年龄的增长而减弱。再生的树突恢复了接收功能。此外,我们发现再生的树突表现出与细胞外基质(ECM)的优先对齐。最后,通过抑制基质金属蛋白酶 2(Mmp2)抑制 ECM 降解以保留年轻成年的细胞外环境特征,导致树突再生增加。这些结果表明,树突在整个成年期都保持着再生潜力,并且再生能力随着年龄的增长而下降。

https://cdn.ncbi.nlm.nih.gov/pmc/blobs/d1e7/5900713/ee7b37950c20/402f07.jpg
https://cdn.ncbi.nlm.nih.gov/pmc/blobs/d1e7/5900713/88a2a6495c53/402f01.jpg
https://cdn.ncbi.nlm.nih.gov/pmc/blobs/d1e7/5900713/90f8f961962d/402f02.jpg
https://cdn.ncbi.nlm.nih.gov/pmc/blobs/d1e7/5900713/3ba155659fdb/402f03.jpg
https://cdn.ncbi.nlm.nih.gov/pmc/blobs/d1e7/5900713/408a5995c5b4/402f04.jpg
https://cdn.ncbi.nlm.nih.gov/pmc/blobs/d1e7/5900713/dd27bcddc645/402f05.jpg
https://cdn.ncbi.nlm.nih.gov/pmc/blobs/d1e7/5900713/ae6e3588aa8b/402f06.jpg
https://cdn.ncbi.nlm.nih.gov/pmc/blobs/d1e7/5900713/ee7b37950c20/402f07.jpg
https://cdn.ncbi.nlm.nih.gov/pmc/blobs/d1e7/5900713/88a2a6495c53/402f01.jpg
https://cdn.ncbi.nlm.nih.gov/pmc/blobs/d1e7/5900713/90f8f961962d/402f02.jpg
https://cdn.ncbi.nlm.nih.gov/pmc/blobs/d1e7/5900713/3ba155659fdb/402f03.jpg
https://cdn.ncbi.nlm.nih.gov/pmc/blobs/d1e7/5900713/408a5995c5b4/402f04.jpg
https://cdn.ncbi.nlm.nih.gov/pmc/blobs/d1e7/5900713/dd27bcddc645/402f05.jpg
https://cdn.ncbi.nlm.nih.gov/pmc/blobs/d1e7/5900713/ae6e3588aa8b/402f06.jpg
https://cdn.ncbi.nlm.nih.gov/pmc/blobs/d1e7/5900713/ee7b37950c20/402f07.jpg

相似文献

1
Dendrite regeneration of adult sensory neurons diminishes with aging and is inhibited by epidermal-derived matrix metalloproteinase 2.成年感觉神经元的树突再生随年龄增长而减少,并受表皮衍生的基质金属蛋白酶 2 抑制。
Genes Dev. 2018 Mar 1;32(5-6):402-414. doi: 10.1101/gad.308270.117. Epub 2018 Mar 21.
2
Integrins regulate repulsion-mediated dendritic patterning of drosophila sensory neurons by restricting dendrites in a 2D space.整合素通过限制二维空间中的树突来调节果蝇感觉神经元的排斥介导的树突模式形成。
Neuron. 2012 Jan 12;73(1):64-78. doi: 10.1016/j.neuron.2011.10.036.
3
Integrins establish dendrite-substrate relationships that promote dendritic self-avoidance and patterning in drosophila sensory neurons.整合素建立了树突-基质关系,促进了果蝇感觉神经元的树突自回避和模式形成。
Neuron. 2012 Jan 12;73(1):79-91. doi: 10.1016/j.neuron.2011.10.033.
4
Epidermis-Derived Semaphorin Promotes Dendrite Self-Avoidance by Regulating Dendrite-Substrate Adhesion in Drosophila Sensory Neurons.表皮衍生的信号素通过调节果蝇感觉神经元中的树突-基质黏附促进树突自我回避。
Neuron. 2016 Feb 17;89(4):741-55. doi: 10.1016/j.neuron.2016.01.020. Epub 2016 Feb 4.
5
Drosophila miR-87 promotes dendrite regeneration by targeting the transcriptional repressor Tramtrack69.果蝇 miR-87 通过靶向转录抑制因子 Tramtrack69 促进树突再生。
PLoS Genet. 2020 Aug 7;16(8):e1008942. doi: 10.1371/journal.pgen.1008942. eCollection 2020 Aug.
6
Katanin p60-like1 promotes microtubule growth and terminal dendrite stability in the larval class IV sensory neurons of Drosophila.Katanin p60-like1 促进果蝇幼虫 IV 类感觉神经元中的微管生长和末端树突稳定性。
J Neurosci. 2012 Aug 22;32(34):11631-42. doi: 10.1523/JNEUROSCI.0729-12.2012.
7
In vivo dendrite regeneration after injury is different from dendrite development.损伤后体内树突再生与树突发育不同。
Genes Dev. 2016 Aug 1;30(15):1776-89. doi: 10.1101/gad.282848.116.
8
JNK signaling coordinates with ecdysone signaling to promote pruning of sensory neuron dendrites.JNK 信号与蜕皮激素信号协同作用,促进感觉神经元树突的修剪。
Development. 2019 Apr 17;146(8):dev163592. doi: 10.1242/dev.163592.
9
Enclosure of Dendrites by Epidermal Cells Restricts Branching and Permits Coordinated Development of Spatially Overlapping Sensory Neurons.树突被表皮细胞包裹限制了分支,使空间上重叠的感觉神经元能够协调发育。
Cell Rep. 2017 Sep 26;20(13):3043-3056. doi: 10.1016/j.celrep.2017.09.001.
10
Two Drosophila model neurons can regenerate axons from the stump or from a converted dendrite, with feedback between the two sites.两个果蝇模型神经元可以从残端或从转化的树突再生轴突,两个部位之间存在反馈。
Neural Dev. 2017 Aug 17;12(1):15. doi: 10.1186/s13064-017-0092-3.

引用本文的文献

1
Sensory experience controls dendritic structure and behavior by distinct pathways involving degenerins.感觉体验通过涉及退化素的不同途径控制树突结构和行为。
Elife. 2025 Jan 10;14:e83973. doi: 10.7554/eLife.83973.
2
Dendrite injury triggers neuroprotection in Drosophila models of neurodegenerative disease.树突损伤触发神经退行性疾病果蝇模型中的神经保护作用。
Sci Rep. 2024 Oct 21;14(1):24766. doi: 10.1038/s41598-024-74670-4.
3
Voltage-gated calcium channels act upstream of adenylyl cyclase Ac78C to promote timely initiation of dendrite regeneration.

本文引用的文献

1
Wnt signaling controls pro-regenerative Collagen XII in functional spinal cord regeneration in zebrafish.Wnt信号通路在斑马鱼功能性脊髓再生中控制促再生的胶原蛋白XII。
Nat Commun. 2017 Jul 25;8(1):126. doi: 10.1038/s41467-017-00143-0.
2
The fusogen AFF-1 can rejuvenate the regenerative potential of adult dendritic trees by self-fusion.融合蛋白AFF-1可通过自我融合恢复成年树突状树的再生潜能。
Development. 2017 Jul 1;144(13):2364-2374. doi: 10.1242/dev.150037. Epub 2017 Jun 2.
3
Extrinsic Repair of Injured Dendrites as a Paradigm for Regeneration by Fusion in .
电压门控钙通道作用于腺苷酸环化酶 Ac78C 的上游,以促进树突再生的及时启动。
PLoS Genet. 2024 Aug 26;20(8):e1011388. doi: 10.1371/journal.pgen.1011388. eCollection 2024 Aug.
4
Calcium plays an essential role in early-stage dendrite injury detection and regeneration.钙在早期树突损伤检测和再生中起着至关重要的作用。
Prog Neurobiol. 2024 Aug;239:102635. doi: 10.1016/j.pneurobio.2024.102635. Epub 2024 May 31.
5
Study of Axonal Injury and Degeneration in .关于……的轴突损伤与退变研究
Cold Spring Harb Protoc. 2024 Apr 22. doi: 10.1101/pdb.top108163.
6
What do we mean by "aging"? Questions and perspectives revealed by studies in Drosophila.我们所说的“衰老”是什么意思?果蝇研究揭示的问题和观点。
Mech Ageing Dev. 2023 Jul;213:111839. doi: 10.1016/j.mad.2023.111839. Epub 2023 Jun 23.
7
Molecular mechanisms of neurite regeneration and repair: insights from C. elegans and Drosophila.神经突再生与修复的分子机制:来自秀丽隐杆线虫和果蝇的见解
Cell Regen. 2023 Apr 2;12(1):12. doi: 10.1186/s13619-022-00155-2.
8
Dendrite regeneration mediates functional recovery after complete dendrite removal.树突再生介导完全去除树突后的功能恢复。
Dev Biol. 2023 May;497:18-25. doi: 10.1016/j.ydbio.2023.03.001. Epub 2023 Mar 3.
9
GABA signaling triggered by TMC-1/Tmc delays neuronal aging by inhibiting the PKC pathway in .TMC-1/Tmc 触发的 GABA 信号通过抑制 PKC 通路延缓神经元衰老。
Sci Adv. 2022 Dec 21;8(51):eadc9236. doi: 10.1126/sciadv.adc9236.
10
The GARP complex prevents sterol accumulation at the trans-Golgi network during dendrite remodeling.GARP 复合物可防止树突重塑过程中固醇在反式高尔基体网络中的积累。
J Cell Biol. 2023 Jan 2;222(1). doi: 10.1083/jcb.202112108. Epub 2022 Oct 14.
损伤树突的外在修复作为融合再生的范例
Genetics. 2017 May;206(1):215-230. doi: 10.1534/genetics.116.196386. Epub 2017 Mar 10.
4
FoxO regulates microtubule dynamics and polarity to promote dendrite branching in Drosophila sensory neurons.FoxO调节微管动力学和极性,以促进果蝇感觉神经元中的树突分支。
Dev Biol. 2016 Oct 1;418(1):40-54. doi: 10.1016/j.ydbio.2016.08.018. Epub 2016 Aug 18.
5
In vivo dendrite regeneration after injury is different from dendrite development.损伤后体内树突再生与树突发育不同。
Genes Dev. 2016 Aug 1;30(15):1776-89. doi: 10.1101/gad.282848.116.
6
Models of axon regeneration in Drosophila.果蝇轴突再生模型。
Exp Neurol. 2017 Jan;287(Pt 3):310-317. doi: 10.1016/j.expneurol.2016.03.014. Epub 2016 Mar 17.
7
Matrix Metalloproteinases During Axonal Regeneration, a Multifactorial Role from Start to Finish.轴突再生过程中的基质金属蛋白酶,从始至终的多因素作用
Mol Neurobiol. 2017 Apr;54(3):2114-2125. doi: 10.1007/s12035-016-9801-x. Epub 2016 Feb 29.
8
Epidermis-Derived Semaphorin Promotes Dendrite Self-Avoidance by Regulating Dendrite-Substrate Adhesion in Drosophila Sensory Neurons.表皮衍生的信号素通过调节果蝇感觉神经元中的树突-基质黏附促进树突自我回避。
Neuron. 2016 Feb 17;89(4):741-55. doi: 10.1016/j.neuron.2016.01.020. Epub 2016 Feb 4.
9
Defining the earliest pathological changes of Alzheimer's disease.定义阿尔茨海默病最早的病理变化。
Curr Alzheimer Res. 2016;13(3):281-7. doi: 10.2174/1567205013666151218150322.
10
Mmp1 and Mmp2 cooperatively induce Drosophila fat body cell dissociation with distinct roles.基质金属蛋白酶1(Mmp1)和基质金属蛋白酶2(Mmp2)通过不同作用协同诱导果蝇脂肪体细胞解离。
Sci Rep. 2014 Dec 18;4:7535. doi: 10.1038/srep07535.