Program in Translational Medicine, Peter Gilgan Centre for Research and Learning, The Hospital for Sick Children, Toronto, ON, Canada.
Department of Laboratory Medicine and Pathobiology, University of Toronto, Toronto, ON, Canada.
Front Immunol. 2018 Mar 8;9:359. doi: 10.3389/fimmu.2018.00359. eCollection 2018.
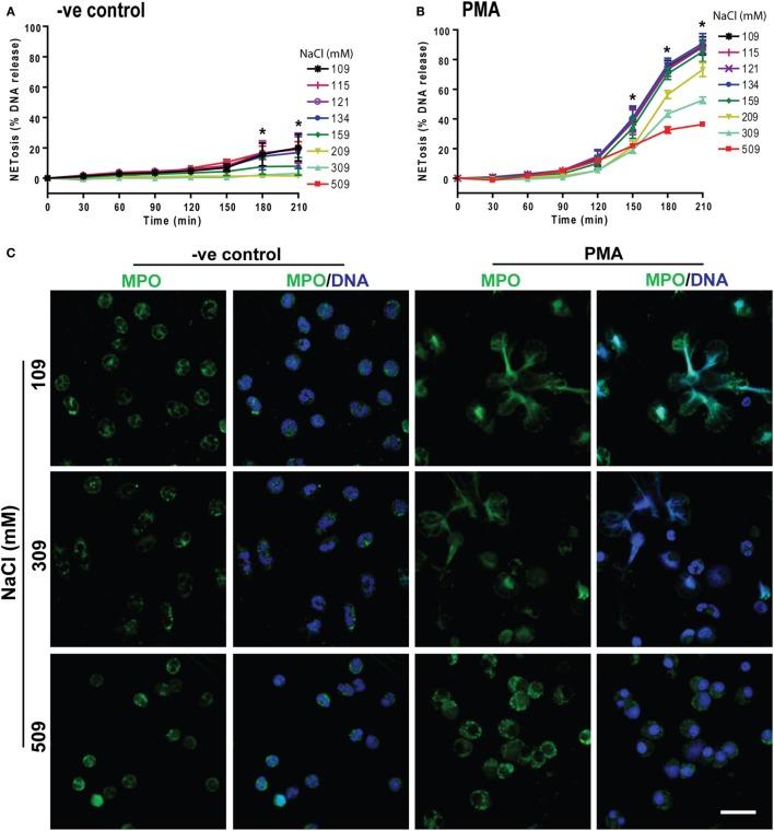
Tonicity of saline (NaCl) is important in regulating cellular functions and homeostasis. Hypertonic saline is administered to treat many inflammatory diseases, including cystic fibrosis. Excess neutrophil extracellular trap (NET) formation, or NETosis, is associated with many pathological conditions including chronic inflammation. Despite the known therapeutic benefits of hypertonic saline, its underlying mechanisms are not clearly understood. Therefore, we aimed to elucidate the effects of hypertonic saline in modulating NETosis. For this purpose, we purified human neutrophils and induced NETosis using agonists such as diacylglycerol mimetic phorbol myristate acetate (PMA), Gram-negative bacterial cell wall component lipopolysaccharide (LPS), calcium ionophores (A23187 and ionomycin from ), and bacteria ( and ). We then analyzed neutrophils and NETs using Sytox green assay, immunostaining of NET components and apoptosis markers, confocal microscopy, and pH sensing reagents. This study found that hypertonic NaCl suppresses nicotinamide adenine dinucleotide phosphate oxidase (NADPH2 or NOX2)-dependent NETosis induced by agonists PMA, LPS (0111:B4 and O128:B12), and . Hypertonic saline also suppresses LPS- and PMA- induced reactive oxygen species production. It was determined that supplementing HO reverses the suppressive effect of hypertonic saline on NOX2-dependent NETosis. Many of the aforementioned suppressive effects were observed in the presence of equimolar concentrations of choline chloride and osmolytes (d-mannitol and d-sorbitol). This suggests that the mechanism by which hypertonic saline suppresses NOX2-dependent NETosis is via neutrophil dehydration. Hypertonic NaCl does not significantly alter the intracellular pH of neutrophils. We found that hypertonic NaCl induces apoptosis while suppressing NOX2-dependent NETosis. In contrast, hypertonic solutions do not suppress NOX2-independent NETosis. Although hypertonic saline partially suppresses ionomycin-induced NETosis, it enhances A23187-induced NETosis, and it does not alter -induced NETosis. Overall, this study determined that hypertonic saline suppresses NOX2-dependent NETosis induced by several agonists; in contrast, it has variable effects on neutrophil death induced by NOX2-independent NETosis agonists. These findings are important in understanding the regulation of NETosis and apoptosis in neutrophils.
生理盐水的渗透压对于调节细胞功能和内环境稳态非常重要。高渗盐水被用于治疗许多炎症性疾病,包括囊性纤维化。过多的中性粒细胞胞外诱捕网(NET)形成,即 NETosis,与许多病理状况有关,包括慢性炎症。尽管高渗盐水具有已知的治疗益处,但它的潜在机制尚不清楚。因此,我们旨在阐明高渗盐水在调节 NETosis 中的作用。为此,我们纯化了人中性粒细胞,并使用激动剂(如二酰基甘油模拟物佛波醇 12-肉豆蔻酸 13-乙酸酯(PMA)、革兰氏阴性细菌细胞壁成分脂多糖(LPS)、钙离子载体(A23187 和离子霉素)和细菌(和)诱导 NETosis。然后,我们使用 Sytox 绿色检测法、NET 成分和凋亡标志物的免疫染色、共聚焦显微镜和 pH 感应试剂分析中性粒细胞和 NET。本研究发现,高渗 NaCl 抑制激动剂 PMA、LPS(0111:B4 和 O128:B12)和诱导的烟酰胺腺嘌呤二核苷酸磷酸氧化酶(NADPH2 或 NOX2)依赖性 NETosis。高渗盐水还抑制 LPS 和 PMA 诱导的活性氧产生。补充 HO 可逆转高渗盐水对 NOX2 依赖性 NETosis 的抑制作用。在存在等摩尔浓度的氯化胆碱和渗透剂(D-甘露醇和 D-山梨醇)的情况下,观察到许多上述抑制作用。这表明,高渗盐水抑制 NOX2 依赖性 NETosis 的机制是通过中性粒细胞脱水实现的。高渗 NaCl 对中性粒细胞的细胞内 pH 没有显著影响。我们发现高渗 NaCl 诱导凋亡,同时抑制 NOX2 依赖性 NETosis。相反,高渗溶液不会抑制 NOX2 非依赖性 NETosis。虽然高渗盐水部分抑制离子霉素诱导的 NETosis,但它增强 A23187 诱导的 NETosis,并且不改变细胞松弛素 D 诱导的 NETosis。总的来说,本研究确定高渗盐水抑制几种激动剂诱导的 NOX2 依赖性 NETosis;相反,它对由 NOX2 非依赖性 NETosis 激动剂诱导的中性粒细胞死亡有不同的影响。这些发现对于理解中性粒细胞中 NETosis 和凋亡的调节具有重要意义。