• 文献检索
  • 文档翻译
  • 深度研究
  • 学术资讯
  • Suppr Zotero 插件Zotero 插件
  • 邀请有礼
  • 套餐&价格
  • 历史记录
应用&插件
Suppr Zotero 插件Zotero 插件浏览器插件Mac 客户端Windows 客户端微信小程序
定价
高级版会员购买积分包购买API积分包
服务
文献检索文档翻译深度研究API 文档MCP 服务
关于我们
关于 Suppr公司介绍联系我们用户协议隐私条款
关注我们

Suppr 超能文献

核心技术专利:CN118964589B侵权必究
粤ICP备2023148730 号-1Suppr @ 2026

文献检索

告别复杂PubMed语法,用中文像聊天一样搜索,搜遍4000万医学文献。AI智能推荐,让科研检索更轻松。

立即免费搜索

文件翻译

保留排版,准确专业,支持PDF/Word/PPT等文件格式,支持 12+语言互译。

免费翻译文档

深度研究

AI帮你快速写综述,25分钟生成高质量综述,智能提取关键信息,辅助科研写作。

立即免费体验

siRNAs 和 piRNAs 共同协作控制二斑叶螨中转座子。

siRNAs and piRNAs collaborate for transposon control in the two-spotted spider mite.

机构信息

Department of Biological Sciences, The University of Southern Mississippi, Hattiesburg, Mississippi 39406, USA.

出版信息

RNA. 2018 Jul;24(7):899-907. doi: 10.1261/rna.065839.118. Epub 2018 Apr 20.

DOI:10.1261/rna.065839.118
PMID:29678924
原文链接:https://pmc.ncbi.nlm.nih.gov/articles/PMC6004056/
Abstract

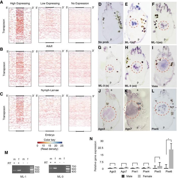
RNAi has revolutionized genetic research, and is being commercialized as an insect pest control technology. Mechanisms exploited for this purpose are antiviral and therefore rapidly evolving. Ideally RNAi will also be used for noninsect pests; however, differences in RNAi biology make this uncertain. (two-spotted spider mite) is a destructive noninsect pest, which has a proclivity to develop pesticide resistance. Here we provide a comprehensive study of the endogenous RNAi pathways of spider mites to inform design of exogenous RNAi triggers. This effort revealed unexpected roles for small RNAs and novel genome surveillance pathways. Spider mites have an expanded RNAi machinery relative to insects, encoding RNA dependent RNA polymerase (Rdrp) and extra Piwi-class effectors. Through analyzing transcriptome data we explored small RNA biogenesis, and discovered five siRNA loci that appear central to genome surveillance. These RNAs are expressed in the gonad, which we hypothesize to trigger production of piRNAs for control of transposable elements (TEs). This work highlights the need to investigate endogenous RNAi biology as lessons from model organisms may not hold in other species, impacting development of an RNAi strategy.

摘要

RNAi 技术彻底改变了遗传研究,并正在被商业化作为一种害虫防治技术。为此目的而利用的机制是抗病毒的,因此正在迅速进化。理想情况下,RNAi 也将用于非昆虫害虫;然而,RNAi 生物学的差异使得这一点不确定。(二斑叶螨)是一种具有破坏性的非昆虫害虫,它有产生抗药性的倾向。在这里,我们对蜘蛛螨的内源性 RNAi 途径进行了全面研究,为设计外源性 RNAi 触发因素提供了信息。这项工作揭示了小 RNA 和新的基因组监测途径的意外作用。与昆虫相比,蜘蛛螨具有扩展的 RNAi 机制,编码 RNA 依赖性 RNA 聚合酶 (Rdrp) 和额外的 Piwi 类效应物。通过分析转录组数据,我们探索了小 RNA 的生物发生,并发现了五个似乎对基因组监测至关重要的 siRNA 基因座。这些 RNA 在性腺中表达,我们假设它们会触发 piRNA 的产生,以控制转座元件 (TEs)。这项工作强调了需要研究内源性 RNAi 生物学,因为来自模式生物的经验教训在其他物种中可能并不适用,这会影响 RNAi 策略的发展。

https://cdn.ncbi.nlm.nih.gov/pmc/blobs/1f35/6004056/9ae66e9ab76b/899f04.jpg
https://cdn.ncbi.nlm.nih.gov/pmc/blobs/1f35/6004056/93de79ad947f/899f01.jpg
https://cdn.ncbi.nlm.nih.gov/pmc/blobs/1f35/6004056/6fda6cdc4f70/899f02.jpg
https://cdn.ncbi.nlm.nih.gov/pmc/blobs/1f35/6004056/895b5f4e05b1/899f03.jpg
https://cdn.ncbi.nlm.nih.gov/pmc/blobs/1f35/6004056/9ae66e9ab76b/899f04.jpg
https://cdn.ncbi.nlm.nih.gov/pmc/blobs/1f35/6004056/93de79ad947f/899f01.jpg
https://cdn.ncbi.nlm.nih.gov/pmc/blobs/1f35/6004056/6fda6cdc4f70/899f02.jpg
https://cdn.ncbi.nlm.nih.gov/pmc/blobs/1f35/6004056/895b5f4e05b1/899f03.jpg
https://cdn.ncbi.nlm.nih.gov/pmc/blobs/1f35/6004056/9ae66e9ab76b/899f04.jpg

相似文献

1
siRNAs and piRNAs collaborate for transposon control in the two-spotted spider mite.siRNAs 和 piRNAs 共同协作控制二斑叶螨中转座子。
RNA. 2018 Jul;24(7):899-907. doi: 10.1261/rna.065839.118. Epub 2018 Apr 20.
2
Environmental RNAi pathways in the two-spotted spider mite.两种斑叶螨中的环境 RNAi 途径。
BMC Genomics. 2021 Jan 9;22(1):42. doi: 10.1186/s12864-020-07322-2.
3
Rewired RNAi-mediated genome surveillance in house dust mites.重整的 RNAi 介导的家尘螨基因组监测。
PLoS Genet. 2018 Jan 29;14(1):e1007183. doi: 10.1371/journal.pgen.1007183. eCollection 2018 Jan.
4
Environmental RNA interference in two-spotted spider mite, Tetranychus urticae, reveals dsRNA processing requirements for efficient RNAi response.环境 RNA 干扰在二斑叶螨,Tetranychus urticae 中的作用揭示了 dsRNA 加工对于高效 RNAi 反应的要求。
Sci Rep. 2020 Nov 5;10(1):19126. doi: 10.1038/s41598-020-75682-6.
5
Endogenous siRNAs and piRNAs derived from transposable elements and genes in the malaria vector mosquito Anopheles gambiae.源自疟蚊冈比亚按蚊转座元件和基因的内源性小干扰RNA和Piwi相互作用RNA
BMC Genomics. 2015 Apr 10;16(1):278. doi: 10.1186/s12864-015-1436-1.
6
Agroinfiltration-based expression of hairpin RNA in soybean plants for RNA interference against Tetranychus urticae.基于农杆菌浸润法在大豆植株中表达发夹RNA以进行针对二斑叶螨的RNA干扰
Pestic Biochem Physiol. 2017 Oct;142:53-58. doi: 10.1016/j.pestbp.2017.01.004. Epub 2017 Jan 5.
7
Gene silencing in the spider mite Tetranychus urticae: dsRNA and siRNA parental silencing of the Distal-less gene.叶螨(Tetranychus urticae)中的基因沉默:Distal-less基因的dsRNA和siRNA亲本沉默
Dev Genes Evol. 2007 Mar;217(3):241-51. doi: 10.1007/s00427-007-0132-9. Epub 2007 Jan 30.
8
Transplastomic tomatoes expressing double-stranded RNA against a conserved gene are efficiently protected from multiple spider mites.表达针对保守基因的双链RNA的转基因番茄能有效抵御多种叶螨。
New Phytol. 2023 Feb;237(4):1363-1373. doi: 10.1111/nph.18595. Epub 2022 Dec 9.
9
The development of an egg-soaking method for delivering dsRNAs into spider mites.一种将 dsRNA 递送入蜘蛛螨体内的卵浸泡法的开发。
Pestic Biochem Physiol. 2024 May;201:105905. doi: 10.1016/j.pestbp.2024.105905. Epub 2024 Apr 10.
10
Tupaia small RNAs provide insights into function and evolution of RNAi-based transposon defense in mammals.树鼩小RNA为深入了解哺乳动物中基于RNA干扰的转座子防御功能及进化提供了线索。
RNA. 2015 May;21(5):911-22. doi: 10.1261/rna.048603.114. Epub 2015 Mar 23.

引用本文的文献

1
Non-gonadal expression of piRNAs is widespread across Arthropoda.piRNA的非性腺表达在节肢动物中广泛存在。
FEBS Lett. 2025 Jan;599(1):3-18. doi: 10.1002/1873-3468.15023. Epub 2024 Oct 2.
2
Maternally inherited siRNAs initiate piRNA cluster formation.母系遗传的 siRNAs 启动 piRNA 簇的形成。
Mol Cell. 2023 Nov 2;83(21):3835-3851.e7. doi: 10.1016/j.molcel.2023.09.033. Epub 2023 Oct 23.
3
A novel eukaryotic RdRP-dependent small RNA pathway represses antiviral immunity by controlling an ERK pathway component in the black-legged tick.

本文引用的文献

1
Rewired RNAi-mediated genome surveillance in house dust mites.重整的 RNAi 介导的家尘螨基因组监测。
PLoS Genet. 2018 Jan 29;14(1):e1007183. doi: 10.1371/journal.pgen.1007183. eCollection 2018 Jan.
2
Pan-arthropod analysis reveals somatic piRNAs as an ancestral defence against transposable elements.泛节肢动物分析表明体 piRNA 是对抗转座元件的古老防御机制。
Nat Ecol Evol. 2018 Jan;2(1):174-181. doi: 10.1038/s41559-017-0403-4. Epub 2017 Dec 4.
3
piRNA Biogenesis in Drosophila melanogaster.黑腹果蝇中的piRNA生物合成
一种新型真核依赖 RdRP 的小 RNA 通路通过控制黑腿蜱中的 ERK 通路组分来抑制抗病毒免疫。
PLoS One. 2023 Mar 30;18(3):e0281195. doi: 10.1371/journal.pone.0281195. eCollection 2023.
4
Environmental RNAi pathways in the two-spotted spider mite.两种斑叶螨中的环境 RNAi 途径。
BMC Genomics. 2021 Jan 9;22(1):42. doi: 10.1186/s12864-020-07322-2.
5
Genome streamlining in a minute herbivore that manipulates its host plant.一分钟内完成基因组简化的食草动物,能够操纵其宿主植物。
Elife. 2020 Oct 23;9:e56689. doi: 10.7554/eLife.56689.
6
Insecticidal RNA interference, thinking beyond long dsRNA.杀虫 RNA 干扰,超越长 dsRNA 的思考。
Pest Manag Sci. 2021 May;77(5):2179-2187. doi: 10.1002/ps.6147. Epub 2020 Nov 4.
7
Nuclear Argonaute Piwi Gene Mutation Affects rRNA by Inducing rRNA Fragment Accumulation, Antisense Expression, and Defective Processing in Ovaries.核 Argonaute Piwi 基因突变通过诱导 rRNA 片段积累、反义表达和卵巢中 rRNA 加工缺陷来影响 rRNA。
Int J Mol Sci. 2020 Feb 7;21(3):1119. doi: 10.3390/ijms21031119.
8
Mechanisms, Applications, and Challenges of Insect RNA Interference.昆虫 RNA 干扰的机制、应用及挑战。
Annu Rev Entomol. 2020 Jan 7;65:293-311. doi: 10.1146/annurev-ento-011019-025224. Epub 2019 Oct 14.
9
Potential Role of Accessory Domains in Polyproteins Encoded by Retrotransposons in Anti-viral Defense of Host Cells.辅助结构域在逆转座子编码的多聚蛋白中对宿主细胞抗病毒防御的潜在作用
Front Microbiol. 2019 Jan 4;9:3193. doi: 10.3389/fmicb.2018.03193. eCollection 2018.
Trends Genet. 2017 Nov;33(11):882-894. doi: 10.1016/j.tig.2017.09.002. Epub 2017 Sep 27.
4
RNAi-based reverse genetics in the chelicerate model Tetranychus urticae: A comparative analysis of five methods for gene silencing.基于RNA干扰的叶螨模式生物二斑叶螨反向遗传学:五种基因沉默方法的比较分析
PLoS One. 2017 Jul 12;12(7):e0180654. doi: 10.1371/journal.pone.0180654. eCollection 2017.
5
Non-model model organisms.非模式模式生物
BMC Biol. 2017 Jun 29;15(1):55. doi: 10.1186/s12915-017-0391-5.
6
RNAi Efficiency, Systemic Properties, and Novel Delivery Methods for Pest Insect Control: What We Know So Far.RNA干扰在害虫防治中的效率、系统性特性及新型递送方法:我们目前所了解的情况。
Front Physiol. 2016 Nov 17;7:553. doi: 10.3389/fphys.2016.00553. eCollection 2016.
7
Production of Small Noncoding RNAs from the flamenco Locus Is Regulated by the gypsy Retrotransposon of Drosophila melanogaster.来自果蝇flamenco基因座的小非编码RNA的产生受黑腹果蝇gypsy逆转座子调控。
Genetics. 2016 Oct;204(2):631-644. doi: 10.1534/genetics.116.187922. Epub 2016 Aug 24.
8
RNA interference-mediated antiviral defense in insects.昆虫中RNA干扰介导的抗病毒防御
Curr Opin Insect Sci. 2015 Apr 1;8:111-120. doi: 10.1016/j.cois.2015.01.006.
9
Noncoding RNA. piRNA-guided transposon cleavage initiates Zucchini-dependent, phased piRNA production.非编码RNA。piRNA引导的转座子切割启动了依赖于西葫芦的阶段性piRNA产生。
Science. 2015 May 15;348(6236):817-21. doi: 10.1126/science.aaa1264.
10
Comparative Genomics Reveals the Origins and Diversity of Arthropod Immune Systems.比较基因组学揭示节肢动物免疫系统的起源与多样性。
Mol Biol Evol. 2015 Aug;32(8):2111-29. doi: 10.1093/molbev/msv093. Epub 2015 Apr 22.