• 文献检索
  • 文档翻译
  • 深度研究
  • 学术资讯
  • Suppr Zotero 插件Zotero 插件
  • 邀请有礼
  • 套餐&价格
  • 历史记录
应用&插件
Suppr Zotero 插件Zotero 插件浏览器插件Mac 客户端Windows 客户端微信小程序
定价
高级版会员购买积分包购买API积分包
服务
文献检索文档翻译深度研究API 文档MCP 服务
关于我们
关于 Suppr公司介绍联系我们用户协议隐私条款
关注我们

Suppr 超能文献

核心技术专利:CN118964589B侵权必究
粤ICP备2023148730 号-1Suppr @ 2026

文献检索

告别复杂PubMed语法,用中文像聊天一样搜索,搜遍4000万医学文献。AI智能推荐,让科研检索更轻松。

立即免费搜索

文件翻译

保留排版,准确专业,支持PDF/Word/PPT等文件格式,支持 12+语言互译。

免费翻译文档

深度研究

AI帮你快速写综述,25分钟生成高质量综述,智能提取关键信息,辅助科研写作。

立即免费体验

在进行性自身免疫性脑脊髓炎的转基因模型中阻断持续的肿瘤坏死因子可限制少突胶质细胞凋亡并促进少突胶质细胞成熟。

Blockade of sustained tumor necrosis factor in a transgenic model of progressive autoimmune encephalomyelitis limits oligodendrocyte apoptosis and promotes oligodendrocyte maturation.

机构信息

Department of Neurosciences NC-30, Lerner Research Institute, The Cleveland Clinic, 9500 Euclid Ave., Cleveland, OH, 44195, USA.

Department of Regenerative Medicine, Athersys, Inc., 3201 Carnegie Ave., Cleveland, OH, 44115-2634, USA.

出版信息

J Neuroinflammation. 2018 Apr 24;15(1):121. doi: 10.1186/s12974-018-1164-y.

DOI:10.1186/s12974-018-1164-y
PMID:29690885
原文链接:https://pmc.ncbi.nlm.nih.gov/articles/PMC5916830/
Abstract

BACKGROUND

Tumor necrosis factor (TNF) is associated with several neurodegenerative disorders including multiple sclerosis (MS). Although TNF-targeted therapies have been largely unsuccessful in MS, recent preclinical data suggests selective soluble TNF inhibition can promote remyelination. This has renewed interest in regulation of TNF signaling in demyelinating disease, especially given the limited treatment options for progressive MS. Using a mouse model of progressive MS, this study evaluates the effects of sustained TNF on oligodendrocyte (OLG) apoptosis and OLG precursor cell (OPC) differentiation.

METHODS

Induction of experimental autoimmune encephalomyelitis (EAE) in transgenic mice expressing a dominant-negative interferon-γ receptor under the human glial fibrillary acidic protein promoter (GFAPγR1Δ) causes severe non-remitting disease associated with sustained TNF. Therapeutic effects in GFAPγR1Δ mice treated with anti-TNF compared to control antibody during acute EAE were evaluated by assessing demyelinating lesion size, remyelination, OLG apoptosis, and OPC differentiation.

RESULTS

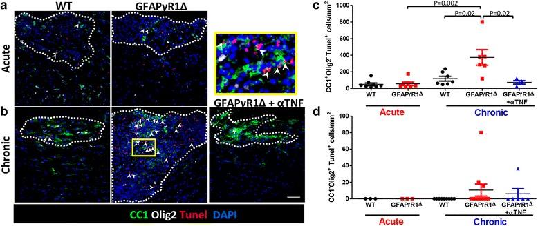
More severe and enlarged demyelinating lesions in GFAPγR1Δ compared to wild-type (WT) mice were associated with increased OLG apoptosis and reduced differentiated CC1Olig2 OLG within lesions, as well as impaired upregulation of TNF receptor-2, suggesting impaired OPC differentiation. TNF blockade during acute EAE in GFAPγR1Δ both limited OLG apoptosis and enhanced OPC differentiation consistent with reduced lesion size and clinical recovery. TNF neutralization further limited increasing endothelin-1 (ET-1) expression in astrocytes and myeloid cells noted in lesions during disease progression in GFAPγR1Δ mice, supporting inhibitory effects of ET-1 on OPC maturation.

CONCLUSION

Our data implicate that IFNγ signaling to astrocytes is essential to limit a detrimental positive feedback loop of TNF and ET-1 production, which increases OLG apoptosis and impairs OPC differentiation. Interference of this cycle by TNF blockade promotes repair independent of TNFR2 and supports selective TNF targeting to mitigate progressive forms of MS.

摘要

背景

肿瘤坏死因子 (TNF) 与多种神经退行性疾病有关,包括多发性硬化症 (MS)。尽管 TNF 靶向治疗在 MS 中基本无效,但最近的临床前数据表明,选择性可溶性 TNF 抑制可促进髓鞘再生。这重新引起了人们对脱髓鞘疾病中 TNF 信号调节的兴趣,尤其是在 MS 进行性疾病的治疗选择有限的情况下。本研究使用进展性 MS 的小鼠模型,评估了持续 TNF 对少突胶质细胞 (OLG) 凋亡和 OLG 前体细胞 (OPC) 分化的影响。

方法

在人胶质纤维酸性蛋白启动子 (GFAPγR1Δ) 下表达显性失活干扰素-γ 受体的转基因小鼠中诱导实验性自身免疫性脑脊髓炎 (EAE),导致与持续 TNF 相关的严重非缓解疾病。在急性 EAE 期间,用抗 TNF 治疗与对照抗体治疗 GFAPγR1Δ 小鼠的治疗效果通过评估脱髓鞘病变大小、髓鞘再生、OLG 凋亡和 OPC 分化来评估。

结果

与野生型 (WT) 小鼠相比,GFAPγR1Δ 小鼠的脱髓鞘病变更严重且更大,与 OLG 凋亡增加以及病变中分化的 CC1Olig2 OLG 减少有关,同时 TNF 受体-2 的上调受损,提示 OPC 分化受损。在 GFAPγR1Δ 中的急性 EAE 期间阻断 TNF 不仅限制了 OLG 凋亡,而且增强了 OPC 分化,与病变缩小和临床恢复一致。TNF 中和进一步限制了在疾病进展过程中 GFAPγR1Δ 小鼠病变中观察到的星形胶质细胞和髓样细胞中内皮素-1 (ET-1) 表达的增加,支持 ET-1 对 OPC 成熟的抑制作用。

结论

我们的数据表明,IFNγ 信号转导至星形胶质细胞对于限制 TNF 和 ET-1 产生的有害正反馈循环至关重要,该循环增加 OLG 凋亡并损害 OPC 分化。通过 TNF 阻断干扰此循环可促进独立于 TNFR2 的修复,并支持选择性 TNF 靶向以减轻 MS 的进行性形式。

https://cdn.ncbi.nlm.nih.gov/pmc/blobs/1dde/5916830/2465ded0da47/12974_2018_1164_Fig8_HTML.jpg
https://cdn.ncbi.nlm.nih.gov/pmc/blobs/1dde/5916830/52473ab8b0fc/12974_2018_1164_Fig1_HTML.jpg
https://cdn.ncbi.nlm.nih.gov/pmc/blobs/1dde/5916830/34e2e2a9cc68/12974_2018_1164_Fig2_HTML.jpg
https://cdn.ncbi.nlm.nih.gov/pmc/blobs/1dde/5916830/dec7cf9b2b2e/12974_2018_1164_Fig3_HTML.jpg
https://cdn.ncbi.nlm.nih.gov/pmc/blobs/1dde/5916830/32b06ffcc3ec/12974_2018_1164_Fig4_HTML.jpg
https://cdn.ncbi.nlm.nih.gov/pmc/blobs/1dde/5916830/4062dc5237e0/12974_2018_1164_Fig5_HTML.jpg
https://cdn.ncbi.nlm.nih.gov/pmc/blobs/1dde/5916830/9f5b79b82adb/12974_2018_1164_Fig6_HTML.jpg
https://cdn.ncbi.nlm.nih.gov/pmc/blobs/1dde/5916830/60a693a8ce62/12974_2018_1164_Fig7_HTML.jpg
https://cdn.ncbi.nlm.nih.gov/pmc/blobs/1dde/5916830/2465ded0da47/12974_2018_1164_Fig8_HTML.jpg
https://cdn.ncbi.nlm.nih.gov/pmc/blobs/1dde/5916830/52473ab8b0fc/12974_2018_1164_Fig1_HTML.jpg
https://cdn.ncbi.nlm.nih.gov/pmc/blobs/1dde/5916830/34e2e2a9cc68/12974_2018_1164_Fig2_HTML.jpg
https://cdn.ncbi.nlm.nih.gov/pmc/blobs/1dde/5916830/dec7cf9b2b2e/12974_2018_1164_Fig3_HTML.jpg
https://cdn.ncbi.nlm.nih.gov/pmc/blobs/1dde/5916830/32b06ffcc3ec/12974_2018_1164_Fig4_HTML.jpg
https://cdn.ncbi.nlm.nih.gov/pmc/blobs/1dde/5916830/4062dc5237e0/12974_2018_1164_Fig5_HTML.jpg
https://cdn.ncbi.nlm.nih.gov/pmc/blobs/1dde/5916830/9f5b79b82adb/12974_2018_1164_Fig6_HTML.jpg
https://cdn.ncbi.nlm.nih.gov/pmc/blobs/1dde/5916830/60a693a8ce62/12974_2018_1164_Fig7_HTML.jpg
https://cdn.ncbi.nlm.nih.gov/pmc/blobs/1dde/5916830/2465ded0da47/12974_2018_1164_Fig8_HTML.jpg

相似文献

1
Blockade of sustained tumor necrosis factor in a transgenic model of progressive autoimmune encephalomyelitis limits oligodendrocyte apoptosis and promotes oligodendrocyte maturation.在进行性自身免疫性脑脊髓炎的转基因模型中阻断持续的肿瘤坏死因子可限制少突胶质细胞凋亡并促进少突胶质细胞成熟。
J Neuroinflammation. 2018 Apr 24;15(1):121. doi: 10.1186/s12974-018-1164-y.
2
Sustained TNF production by central nervous system infiltrating macrophages promotes progressive autoimmune encephalomyelitis.中枢神经系统浸润巨噬细胞持续产生肿瘤坏死因子会促进进行性自身免疫性脑脊髓炎。
J Neuroinflammation. 2016 Feb 22;13:46. doi: 10.1186/s12974-016-0513-y.
3
Regulatory role of oligodendrocyte gap junctions in inflammatory demyelination.少突胶质细胞缝隙连接在炎症性脱髓鞘中的调节作用。
Glia. 2018 Dec;66(12):2589-2603. doi: 10.1002/glia.23513. Epub 2018 Oct 16.
4
Oligodendroglial TNFR2 Mediates Membrane TNF-Dependent Repair in Experimental Autoimmune Encephalomyelitis by Promoting Oligodendrocyte Differentiation and Remyelination.少突胶质细胞TNFR2通过促进少突胶质细胞分化和髓鞘再生介导实验性自身免疫性脑脊髓炎中膜TNF依赖性修复。
J Neurosci. 2016 May 4;36(18):5128-43. doi: 10.1523/JNEUROSCI.0211-16.2016.
5
Astrocyte response to IFN-γ limits IL-6-mediated microglia activation and progressive autoimmune encephalomyelitis.星形胶质细胞对干扰素-γ的反应限制了白细胞介素-6介导的小胶质细胞激活和进行性自身免疫性脑脊髓炎。
J Neuroinflammation. 2015 Apr 22;12:79. doi: 10.1186/s12974-015-0293-9.
6
Targeted expression of baculovirus p35 caspase inhibitor in oligodendrocytes protects mice against autoimmune-mediated demyelination.杆状病毒p35半胱天冬酶抑制剂在少突胶质细胞中的靶向表达可保护小鼠免受自身免疫介导的脱髓鞘作用。
EMBO J. 2000 Feb 1;19(3):341-8. doi: 10.1093/emboj/19.3.341.
7
Ulinastatin attenuates experimental autoimmune encephalomyelitis by enhancing anti-inflammatory responses.乌司他丁通过增强抗炎反应减轻实验性自身免疫性脑脊髓炎。
Neurochem Int. 2014 Jan;64:64-72. doi: 10.1016/j.neuint.2013.11.007. Epub 2013 Nov 22.
8
IL-17A activates ERK1/2 and enhances differentiation of oligodendrocyte progenitor cells.白细胞介素-17A激活细胞外信号调节激酶1/2并增强少突胶质细胞祖细胞的分化。
Glia. 2015 May;63(5):768-79. doi: 10.1002/glia.22783. Epub 2014 Dec 31.
9
RGS10 deficiency ameliorates the severity of disease in experimental autoimmune encephalomyelitis.RGS10缺陷改善实验性自身免疫性脑脊髓炎的疾病严重程度。
J Neuroinflammation. 2016 Feb 1;13:24. doi: 10.1186/s12974-016-0491-0.
10
Involvement of Src-suppressed C kinase substrate in experimental autoimmune encephalomyelitis: a link between release of astrocyte proinflammatory factor and oligodendrocyte apoptosis.Src 抑制性 C 激酶底物在实验性自身免疫性脑脊髓炎中的作用:星形胶质细胞促炎因子释放与少突胶质细胞凋亡之间的联系。
J Neurosci Res. 2010 Jul;88(9):1858-71. doi: 10.1002/jnr.22355.

引用本文的文献

1
Modulation of hippocampal protein expression by a brain penetrant biologic TNF-α inhibitor in the 3xTg Alzheimer's disease mice.脑穿透性生物 TNF-α 抑制剂对 3xTg 阿尔茨海默病小鼠海马蛋白表达的调节。
J Transl Med. 2024 Mar 18;22(1):291. doi: 10.1186/s12967-024-05008-x.
2
Neuroinflammation, memory, and depression: new approaches to hippocampal neurogenesis.神经炎症、记忆与抑郁:海马神经发生的新方法。
J Neuroinflammation. 2023 Nov 27;20(1):283. doi: 10.1186/s12974-023-02964-x.
3
Trem2 deficiency impairs recovery and phagocytosis and dysregulates myeloid gene expression during virus-induced demyelination.

本文引用的文献

1
T cells upon activation promote endothelin 1 production in monocytes via IFN-γ and TNF-α.活化后的T细胞通过干扰素-γ和肿瘤坏死因子-α促进单核细胞中内皮素-1的产生。
Sci Rep. 2017 Nov 3;7(1):14500. doi: 10.1038/s41598-017-14202-5.
2
Therapeutic inhibition of soluble brain TNF promotes remyelination by increasing myelin phagocytosis by microglia.可溶性脑肿瘤坏死因子的治疗性抑制通过增加小胶质细胞的髓鞘吞噬作用促进髓鞘再生。
JCI Insight. 2017 Apr 20;2(8). doi: 10.1172/jci.insight.87455.
3
Challenge of progressive multiple sclerosis therapy.进行性多发性硬化症治疗的挑战。
Trem2 缺乏会损害病毒诱导脱髓鞘过程中的恢复和吞噬作用,并导致髓样细胞基因表达失调。
J Neuroinflammation. 2022 Nov 4;19(1):267. doi: 10.1186/s12974-022-02629-1.
4
Cell Heterogeneity Uncovered by Single-Cell RNA Sequencing Offers Potential Therapeutic Targets for Ischemic Stroke.单细胞RNA测序揭示的细胞异质性为缺血性中风提供了潜在的治疗靶点。
Aging Dis. 2022 Oct 1;13(5):1436-1454. doi: 10.14336/AD.2022.0212.
5
Contact-Dependent Granzyme B-Mediated Cytotoxicity of Th17-Polarized Cells Toward Human Oligodendrocytes.依赖接触的 Th17 极化细胞对人少突胶质细胞的颗粒酶 B 介导的细胞毒性。
Front Immunol. 2022 Apr 11;13:850616. doi: 10.3389/fimmu.2022.850616. eCollection 2022.
6
Cerebral Glutamate Regulation and Receptor Changes in Perioperative Neuroinflammation and Cognitive Dysfunction.围术期神经炎症和认知功能障碍中的脑谷氨酸调节和受体变化。
Biomolecules. 2022 Apr 18;12(4):597. doi: 10.3390/biom12040597.
7
Evaluation of Urea-Based Inhibitors of the Dopamine Transporter Using the Experimental Autoimmune Encephalomyelitis Model of Multiple Sclerosis.采用实验性自身免疫性脑脊髓炎模型评价多柔比星为基础的多巴胺转运体抑制剂。
ACS Chem Neurosci. 2022 Jan 19;13(2):217-228. doi: 10.1021/acschemneuro.1c00647. Epub 2022 Jan 3.
8
Citrullinated myelin induces microglial TNFα and inhibits endogenous repair in the cuprizone model of demyelination.瓜氨酸化髓鞘诱导小胶质细胞 TNFα 产生并抑制脱髓鞘模型中内源性修复。
J Neuroinflammation. 2021 Dec 27;18(1):305. doi: 10.1186/s12974-021-02360-3.
9
Hormonal Regulation of Oligodendrogenesis II: Implications for Myelin Repair.激素对少突胶质细胞生成的调节 II:对髓鞘修复的影响。
Biomolecules. 2021 Feb 16;11(2):290. doi: 10.3390/biom11020290.
10
Multiple Sclerosis: Lipids, Lymphocytes, and Vitamin D.多发性硬化症:脂质、淋巴细胞与维生素D。
Immunometabolism. 2020;2(3). doi: 10.20900/immunometab20200019. Epub 2020 May 7.
Curr Opin Neurol. 2017 Jun;30(3):237-240. doi: 10.1097/WCO.0000000000000453.
4
Regulatory T cells promote myelin regeneration in the central nervous system.调节性T细胞促进中枢神经系统中的髓鞘再生。
Nat Neurosci. 2017 May;20(5):674-680. doi: 10.1038/nn.4528. Epub 2017 Mar 13.
5
Opposing Functions of Microglial and Macrophagic TNFR2 in the Pathogenesis of Experimental Autoimmune Encephalomyelitis.小胶质细胞和巨噬细胞TNFR2在实验性自身免疫性脑脊髓炎发病机制中的相反作用
Cell Rep. 2017 Jan 3;18(1):198-212. doi: 10.1016/j.celrep.2016.11.083.
6
Alternatively Activated (M2) Macrophage Phenotype Is Inducible by Endothelin-1 in Cultured Human Macrophages.在培养的人巨噬细胞中,内皮素-1可诱导替代性活化(M2)巨噬细胞表型。
PLoS One. 2016 Nov 15;11(11):e0166433. doi: 10.1371/journal.pone.0166433. eCollection 2016.
7
Exogenous TNFR2 activation protects from acute GvHD via host T reg cell expansion.外源性肿瘤坏死因子受体2(TNFR2)激活通过宿主调节性T细胞(T reg)扩增来预防急性移植物抗宿主病(GvHD)。
J Exp Med. 2016 Aug 22;213(9):1881-900. doi: 10.1084/jem.20151563. Epub 2016 Aug 15.
8
Astrocytes in multiple sclerosis.多发性硬化症中的星形胶质细胞。
Mult Scler. 2016 Aug;22(9):1114-24. doi: 10.1177/1352458516643396. Epub 2016 Apr 19.
9
Secondary Progressive Multiple Sclerosis: Definition and Measurement.继发进展型多发性硬化症:定义与测量
CNS Drugs. 2016 Jun;30(6):517-26. doi: 10.1007/s40263-016-0340-9.
10
Oligodendroglial TNFR2 Mediates Membrane TNF-Dependent Repair in Experimental Autoimmune Encephalomyelitis by Promoting Oligodendrocyte Differentiation and Remyelination.少突胶质细胞TNFR2通过促进少突胶质细胞分化和髓鞘再生介导实验性自身免疫性脑脊髓炎中膜TNF依赖性修复。
J Neurosci. 2016 May 4;36(18):5128-43. doi: 10.1523/JNEUROSCI.0211-16.2016.