• 文献检索
  • 文档翻译
  • 深度研究
  • 学术资讯
  • Suppr Zotero 插件Zotero 插件
  • 邀请有礼
  • 套餐&价格
  • 历史记录
应用&插件
Suppr Zotero 插件Zotero 插件浏览器插件Mac 客户端Windows 客户端微信小程序
定价
高级版会员购买积分包购买API积分包
服务
文献检索文档翻译深度研究API 文档MCP 服务
关于我们
关于 Suppr公司介绍联系我们用户协议隐私条款
关注我们

Suppr 超能文献

核心技术专利:CN118964589B侵权必究
粤ICP备2023148730 号-1Suppr @ 2026

文献检索

告别复杂PubMed语法,用中文像聊天一样搜索,搜遍4000万医学文献。AI智能推荐,让科研检索更轻松。

立即免费搜索

文件翻译

保留排版,准确专业,支持PDF/Word/PPT等文件格式,支持 12+语言互译。

免费翻译文档

深度研究

AI帮你快速写综述,25分钟生成高质量综述,智能提取关键信息,辅助科研写作。

立即免费体验

增强子通过表观遗传调控抑制肿瘤,促进胃上皮细胞的 EBV 诱导增殖。

Epigenetic Regulation of Tumor Suppressors by Enhances EBV-Induced Proliferation of Gastric Epithelial Cells.

机构信息

Departments of Otorhinolaryngology-Head and Neck Surgery, and Microbiology, the Tumor Virology Program, Abramson Cancer Center, Perelman School of Medicine at the University of Pennsylvania, Philadelphia, Pennsylvania, USA.

Departments of Otorhinolaryngology-Head and Neck Surgery, and Microbiology, the Tumor Virology Program, Abramson Cancer Center, Perelman School of Medicine at the University of Pennsylvania, Philadelphia, Pennsylvania, USA

出版信息

mBio. 2018 Apr 24;9(2):e00649-18. doi: 10.1128/mBio.00649-18.

DOI:10.1128/mBio.00649-18
PMID:29691341
原文链接:https://pmc.ncbi.nlm.nih.gov/articles/PMC5915740/
Abstract

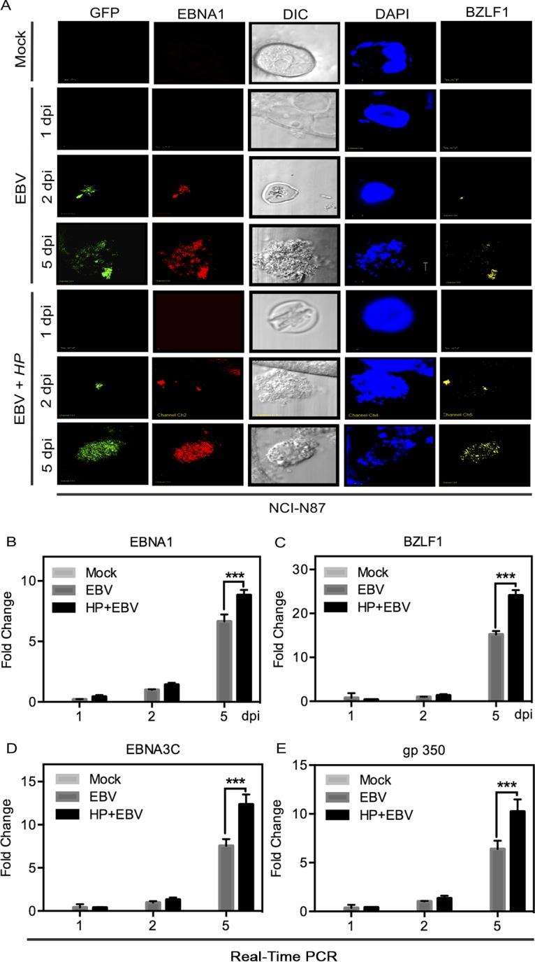
and Epstein-Barr virus (EBV) are two well-known contributors to cancer and can establish lifelong persistent infection in the host. This leads to chronic inflammation, which also contributes to development of cancer. Association with increases the risk of gastric carcinoma, and coexistence with EBV enhances proliferation of infected cells. Further, -EBV coinfection causes chronic inflammation in pediatric patients. We have established an -EBV coinfection model system using human gastric epithelial cells. We showed that infection can increase the oncogenic phenotype of EBV-infected cells and that the cytotoxin-associated gene (CagA) protein encoded by stimulated EBV-mediated cell proliferation in this coinfection model system. This led to increased expression of DNA methyl transferases (DNMTs), which reprogrammed cellular transcriptional profiles, including those of tumor suppressor genes (TSGs), through hypermethylation. These findings provide new insights into a molecular mechanism whereby cooperativity between two oncogenic agents leads to enhanced oncogenic activity of gastric cancer cells. We have studied the cooperativity between and EBV, two known oncogenic agents. This led to an enhanced oncogenic phenotype in gastric epithelial cells. We now demonstrate that EBV-driven epigenetic modifications are enhanced in the presence of , more specifically, in the presence of its CagA secretory antigen. This results in increased proliferation of the infected gastric cells. Our findings now elucidate a molecular mechanism whereby expression of cellular DNA methyl transferases is induced influencing infection by EBV. Hypermethylation of the regulatory genomic regions of tumor suppressor genes results in their silencing. This drastically affects the expression of cell cycle, apoptosis, and DNA repair genes, which dysregulates their associated processes, and promotion of the oncogenic phenotype.

摘要

和 Epstein-Barr 病毒(EBV)是两种众所周知的癌症促进因子,能够在宿主中建立终身持续性感染。这导致慢性炎症,也有助于癌症的发展。与 相关联会增加胃癌的风险,并且与 EBV 的共存会增强受感染细胞的增殖。此外,-EBV 合并感染会导致儿科患者发生慢性炎症。我们使用人胃上皮细胞建立了一个 -EBV 合并感染模型系统。我们表明,感染可以增加 EBV 感染细胞的致癌表型,并且由 编码的细胞毒素相关基因(CagA)蛋白在这个合并感染模型系统中刺激 EBV 介导的细胞增殖。这导致 DNA 甲基转移酶(DNMTs)的表达增加,通过超甲基化重新编程细胞转录谱,包括肿瘤抑制基因(TSGs)。这些发现为两种致癌剂之间的协同作用导致胃癌细胞致癌活性增强的分子机制提供了新的见解。我们研究了两种已知致癌剂 和 EBV 之间的协同作用。这导致胃上皮细胞中增强的致癌表型。我们现在证明,在 的存在下,更具体地说,在其 CagA 分泌抗原的存在下,EBV 驱动的表观遗传修饰得到增强。这导致受感染的胃细胞增殖增加。我们的研究结果现在阐明了一个分子机制,其中细胞 DNA 甲基转移酶的表达被诱导,影响 EBV 的感染。肿瘤抑制基因的调节基因组区域的过度甲基化导致其沉默。这极大地影响了细胞周期、凋亡和 DNA 修复基因的表达,从而使它们相关的过程失调,并促进致癌表型。

https://cdn.ncbi.nlm.nih.gov/pmc/blobs/02dd/5915740/4aea752fa12f/mbo0021838570005.jpg
https://cdn.ncbi.nlm.nih.gov/pmc/blobs/02dd/5915740/d0d4f26ced35/mbo0021838570001.jpg
https://cdn.ncbi.nlm.nih.gov/pmc/blobs/02dd/5915740/5720a669fbfa/mbo0021838570002.jpg
https://cdn.ncbi.nlm.nih.gov/pmc/blobs/02dd/5915740/11b7acf7dc5c/mbo0021838570003.jpg
https://cdn.ncbi.nlm.nih.gov/pmc/blobs/02dd/5915740/b5c158bf0b0c/mbo0021838570004.jpg
https://cdn.ncbi.nlm.nih.gov/pmc/blobs/02dd/5915740/4aea752fa12f/mbo0021838570005.jpg
https://cdn.ncbi.nlm.nih.gov/pmc/blobs/02dd/5915740/d0d4f26ced35/mbo0021838570001.jpg
https://cdn.ncbi.nlm.nih.gov/pmc/blobs/02dd/5915740/5720a669fbfa/mbo0021838570002.jpg
https://cdn.ncbi.nlm.nih.gov/pmc/blobs/02dd/5915740/11b7acf7dc5c/mbo0021838570003.jpg
https://cdn.ncbi.nlm.nih.gov/pmc/blobs/02dd/5915740/b5c158bf0b0c/mbo0021838570004.jpg
https://cdn.ncbi.nlm.nih.gov/pmc/blobs/02dd/5915740/4aea752fa12f/mbo0021838570005.jpg

相似文献

1
Epigenetic Regulation of Tumor Suppressors by Enhances EBV-Induced Proliferation of Gastric Epithelial Cells.增强子通过表观遗传调控抑制肿瘤,促进胃上皮细胞的 EBV 诱导增殖。
mBio. 2018 Apr 24;9(2):e00649-18. doi: 10.1128/mBio.00649-18.
2
Helicobacter pylori and Epstein-Barr Virus Coinfection Stimulates Aggressiveness in Gastric Cancer through the Regulation of Gankyrin.幽门螺杆菌和 Epstein-Barr 病毒共感染通过调节 Gankyrin 促进胃癌的侵袭性。
mSphere. 2021 Oct 27;6(5):e0075121. doi: 10.1128/mSphere.00751-21. Epub 2021 Sep 29.
3
Status of kinases in Epstein-Barr virus and Helicobacter pylori Coinfection in gastric Cancer cells.胃癌细胞中 EB 病毒和幽门螺杆菌共感染的激酶状态。
BMC Cancer. 2020 Sep 29;20(1):925. doi: 10.1186/s12885-020-07377-0.
4
Epstein Barr virus and Helicobacter pylori co-infection are positively associated with severe gastritis in pediatric patients.EB 病毒和幽门螺杆菌共同感染与儿科患者的严重胃炎呈正相关。
PLoS One. 2013 Apr 24;8(4):e62850. doi: 10.1371/journal.pone.0062850. Print 2013.
5
Combinatorial epigenetic deregulation by Helicobacter pylori and Epstein-Barr virus infections in gastric tumourigenesis.幽门螺杆菌和爱泼斯坦-巴尔病毒感染在胃癌发生过程中的组合性表观遗传失调
J Pathol. 2016 Jul;239(3):245-9. doi: 10.1002/path.4731. Epub 2016 May 20.
6
Gastric epithelial attachment of Helicobacter pylori induces EphA2 and NMHC-IIA receptors for Epstein-Barr virus.幽门螺杆菌引起的胃上皮附着诱导 EphA2 和 NMHC-IIA 受体感染 Epstein-Barr 病毒。
Cancer Sci. 2021 Nov;112(11):4799-4811. doi: 10.1111/cas.15121. Epub 2021 Sep 13.
7
Association between , Epstein-Barr virus, human papillomavirus and gastric adenocarcinomas.探讨 、 Epstein-Barr 病毒、人乳头瘤病毒与胃腺癌之间的关系。
World J Gastroenterol. 2018 Nov 21;24(43):4928-4938. doi: 10.3748/wjg.v24.i43.4928.
8
Helicobacter pylori-associated oxidant monochloramine induces reactivation of Epstein-Barr virus (EBV) in gastric epithelial cells latently infected with EBV.幽门螺杆菌相关的氧化剂一氯胺可诱导潜伏感染爱泼斯坦-巴尔病毒(EBV)的胃上皮细胞中EBV重新激活。
J Med Microbiol. 2006 Jul;55(Pt 7):905-911. doi: 10.1099/jmm.0.46580-0.
9
Host SHP1 phosphatase antagonizes Helicobacter pylori CagA and can be downregulated by Epstein-Barr virus.宿主 SHP1 磷酸酶拮抗幽门螺杆菌 CagA 并可被 Epstein-Barr 病毒下调。
Nat Microbiol. 2016 Mar 14;1:16026. doi: 10.1038/nmicrobiol.2016.26.
10
Xenophagy in Helicobacter pylori- and Epstein-Barr virus-induced gastric cancer.幽门螺杆菌和 Epstein-Barr 病毒诱导的胃癌中的异噬作用。
J Pathol. 2014 Jun;233(2):103-12. doi: 10.1002/path.4351.

引用本文的文献

1
Distribution and Clinical Impact of Virulence Factors in Epstein-Barr-Virus-Associated Gastric Cancer.爱泼斯坦-巴尔病毒相关胃癌中致病因素的分布及其临床影响
Antibiotics (Basel). 2025 Jun 5;14(6):580. doi: 10.3390/antibiotics14060580.
2
The viral etiology of EBV-associated gastric cancers contributes to their unique pathology, clinical outcomes, treatment responses and immune landscape.EBV 相关胃癌的病毒病因导致其具有独特的病理学、临床结局、治疗反应和免疫景观。
Front Immunol. 2024 Mar 26;15:1358511. doi: 10.3389/fimmu.2024.1358511. eCollection 2024.
3
Low Prevalence of HSV-1 and in HNSCC and Chronic Tonsillitis Patients Compared to Healthy Individuals.

本文引用的文献

1
The Middle Fragment of Helicobacter pylori CagA Induces Actin Rearrangement and Triggers Its Own Uptake into Gastric Epithelial Cells.幽门螺杆菌CagA中间片段诱导肌动蛋白重排并促使自身被胃上皮细胞摄取。
Toxins (Basel). 2017 Jul 28;9(8):237. doi: 10.3390/toxins9080237.
2
CpG methylation of APC promoter 1A in sporadic and familial breast cancer patients.散发性和家族性乳腺癌患者中APC启动子1A的CpG甲基化
Cancer Biomark. 2017;18(2):133-141. doi: 10.3233/CBM-160005.
3
The Expanding Role of the BCL6 Oncoprotein as a Cancer Therapeutic Target.
与健康个体相比,头颈部鳞状细胞癌和慢性扁桃体炎患者中HSV-1的低流行率。 (你提供的原文中“and”后面似乎缺少内容,这里是按照完整句子结构推测补充完整后翻译的)
Diagnostics (Basel). 2023 May 19;13(10):1798. doi: 10.3390/diagnostics13101798.
4
Gastric microbiota dysbiosis and infection.胃微生物群失调与感染。
Front Microbiol. 2023 Mar 30;14:1153269. doi: 10.3389/fmicb.2023.1153269. eCollection 2023.
5
IL-8 Secreted by Gastric Epithelial Cells Infected with CagA Positive Strains Is a Chemoattractant for Epstein-Barr Virus Infected B Lymphocytes.CagA 阳性菌株感染胃上皮细胞分泌的白细胞介素 8 是一种对感染 EBV 的 B 淋巴细胞的趋化因子。
Viruses. 2023 Feb 28;15(3):651. doi: 10.3390/v15030651.
6
Epstein-barr virus/ coinfection and gastric cancer: the possible role of viral gene expression and shp1 methylation.爱泼斯坦-巴尔病毒/合并感染与胃癌:病毒基因表达和SHP1甲基化的可能作用
Iran J Microbiol. 2022 Dec;14(6):901-912. doi: 10.18502/ijm.v14i6.11265.
7
Epstein-Barr Virus Infection Is Associated with Elevated Hepcidin Levels.爱泼斯坦-巴尔病毒感染与铁调素水平升高有关。
Int J Mol Sci. 2023 Jan 13;24(2):1630. doi: 10.3390/ijms24021630.
8
Development of Epstein-Barr virus-associated gastric cancer: Infection, inflammation, and oncogenesis.EB 病毒相关性胃癌的发生发展:感染、炎症与癌变。
World J Gastroenterol. 2022 Nov 28;28(44):6249-6257. doi: 10.3748/wjg.v28.i44.6249.
9
Bacterial DNA involvement in carcinogenesis.细菌 DNA 与致癌作用的关系。
Front Cell Infect Microbiol. 2022 Oct 12;12:996778. doi: 10.3389/fcimb.2022.996778. eCollection 2022.
10
DNMT1 Gene Expression in Patients with Infection.DNMT1 基因在 感染患者中的表达。
ScientificWorldJournal. 2022 Sep 13;2022:2386891. doi: 10.1155/2022/2386891. eCollection 2022.
BCL6癌蛋白作为癌症治疗靶点的作用不断扩展。
Clin Cancer Res. 2017 Feb 15;23(4):885-893. doi: 10.1158/1078-0432.CCR-16-2071. Epub 2016 Nov 23.
4
Host SHP1 phosphatase antagonizes Helicobacter pylori CagA and can be downregulated by Epstein-Barr virus.宿主 SHP1 磷酸酶拮抗幽门螺杆菌 CagA 并可被 Epstein-Barr 病毒下调。
Nat Microbiol. 2016 Mar 14;1:16026. doi: 10.1038/nmicrobiol.2016.26.
5
KSHV-Mediated Regulation of Par3 and SNAIL Contributes to B-Cell Proliferation.卡波西肉瘤相关疱疹病毒介导的Par3和SNAIL调控促进B细胞增殖。
PLoS Pathog. 2016 Jul 27;12(7):e1005801. doi: 10.1371/journal.ppat.1005801. eCollection 2016 Jul.
6
REC8 functions as a tumor suppressor and is epigenetically downregulated in gastric cancer, especially in EBV-positive subtype.REC8作为一种肿瘤抑制因子发挥作用,在胃癌中尤其是在EBV阳性亚型中发生表观遗传下调。
Oncogene. 2017 Jan 12;36(2):182-193. doi: 10.1038/onc.2016.187. Epub 2016 May 23.
7
An EBV recombinant deleted for residues 130-159 in EBNA3C can deregulate p53/Mdm2 and Cyclin D1/CDK6 which results in apoptosis and reduced cell proliferation.EBNA3C中第130 - 159位残基缺失的EBV重组体可使p53/Mdm2和细胞周期蛋白D1/细胞周期蛋白依赖性激酶6失调,从而导致细胞凋亡和细胞增殖减少。
Oncotarget. 2016 Apr 5;7(14):18116-34. doi: 10.18632/oncotarget.7502.
8
Helicobacter pylori-induced inflammation and epigenetic changes during gastric carcinogenesis.幽门螺杆菌诱导的胃癌发生过程中的炎症和表观遗传变化。
World J Gastroenterol. 2015 Dec 7;21(45):12742-56. doi: 10.3748/wjg.v21.i45.12742.
9
Epigenetic silencing of tumor suppressor genes during in vitro Epstein-Barr virus infection.体外爱泼斯坦-巴尔病毒感染期间肿瘤抑制基因的表观遗传沉默
Proc Natl Acad Sci U S A. 2015 Sep 15;112(37):E5199-207. doi: 10.1073/pnas.1503806112. Epub 2015 Aug 31.
10
Epstein-Barr virus-host cell interactions: an epigenetic dialog?爱泼斯坦-巴尔病毒与宿主细胞的相互作用:一种表观遗传对话?
Front Genet. 2014 Oct 21;5:367. doi: 10.3389/fgene.2014.00367. eCollection 2014.