Suppr超能文献

犬非 B、非 T 天然杀伤淋巴细胞与 CD3CD5CD21 细胞毒性大颗粒淋巴细胞表型和功能特征比较。

Comparison of Phenotypic and Functional Characteristics Between Canine Non-B, Non-T Natural Killer Lymphocytes and CD3CD5CD21 Cytotoxic Large Granular Lymphocytes.

机构信息

Department of Integrated Life Science and Technology, Kongju National University, Yesan-gun, South Korea.

Department of Laboratory and Companion Animal Science, College of Industrial Science, Kongju National University, Yesan-gun, South Korea.

出版信息

Front Immunol. 2018 Apr 27;9:841. doi: 10.3389/fimmu.2018.00841. eCollection 2018.

Abstract

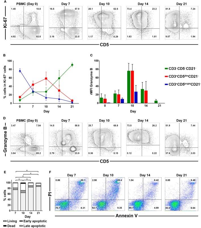
Natural killer (NK) cells play a pivotal role in the immune response against infections and malignant transformation, and adopted transfer of NK cells is thought to be a promising therapeutic approach for cancer patients. Previous reports describing the phenotypic features of canine NK cells have produced inconsistent results. Canine NK cells are still defined as non-B and non-T (CD3CD21) large granular lymphocytes. However, a few reports have demonstrated that canine NK cells share the phenotypic characteristics of T lymphocytes, and that CD3CD5CD21 lymphocytes are putative canine NK cells. Based on our previous reports, we hypothesized that phenotypic modulation could occur between these two populations during activation. In this study, we investigated the phenotypic and functional differences between CD3CD5CD21 (cytotoxic large granular lymphocytes) and CD3CD5CD21 NK lymphocytes before and after culture of peripheral blood mononuclear cells isolated from normal dogs. The results of this study show that CD3CD5CD21 lymphocytes can be differentiated into non-B, non-T NK (CD3CD5CD21TCRαβTCRγδGranzymeB) lymphocytes through phenotypic modulation in response to cytokine stimulation. studies of purified CD3CD5CD21 cells showed that CD3CD5CD21 cells are derived from CD3CD5CD21 cells through phenotypic modulation. CD3CD5CD21 cells share more NK cell functional characteristics compared with CD3CD5CD21 cells, including the expression of T-box transcription factors (Eomes, T-bet), the production of granzyme B and interferon-γ, and the expression of NK cell-related molecular receptors such as NKG2D and NKp30. In conclusion, the results of this study suggest that CD3CD5CD21 and CD3CD5CD21 cells both contain a subset of putative NK cells, and the difference between the two populations may be due to the degree of maturation.

摘要

自然杀伤 (NK) 细胞在抗感染和恶性转化的免疫反应中发挥着关键作用,因此人们认为过继转移 NK 细胞是癌症患者的一种有前途的治疗方法。之前描述犬 NK 细胞表型特征的报告得出了不一致的结果。犬 NK 细胞仍被定义为非 B 细胞和非 T 细胞(CD3CD21)大颗粒淋巴细胞。然而,有一些报告表明,犬 NK 细胞具有 T 淋巴细胞的表型特征,CD3CD5CD21 淋巴细胞是犬 NK 细胞的假定细胞。基于我们之前的报告,我们假设在激活过程中,这两种细胞群之间可能会发生表型调节。在这项研究中,我们研究了正常犬外周血单个核细胞培养前后 CD3CD5CD21(细胞毒性大颗粒淋巴细胞)和 CD3CD5CD21 NK 淋巴细胞的表型和功能差异。研究结果表明,CD3CD5CD21 淋巴细胞可通过细胞因子刺激的表型调节分化为非 B、非 T NK(CD3CD5CD21TCRαβTCRγδGranzymeB)淋巴细胞。纯化的 CD3CD5CD21 细胞的研究表明,CD3CD5CD21 细胞是通过表型调节从 CD3CD5CD21 细胞分化而来的。与 CD3CD5CD21 细胞相比,CD3CD5CD21 细胞具有更多的 NK 细胞功能特征,包括 T 盒转录因子(Eomes、T-bet)的表达、颗粒酶 B 和干扰素-γ的产生以及 NK 细胞相关分子受体(如 NKG2D 和 NKp30)的表达。总之,这项研究的结果表明,CD3CD5CD21 和 CD3CD5CD21 细胞都包含一组假定的 NK 细胞,这两种细胞群之间的差异可能是由于成熟度的不同。

https://cdn.ncbi.nlm.nih.gov/pmc/blobs/948a/5934500/4cbba7ac9f1f/fimmu-09-00841-g001.jpg

文献AI研究员

20分钟写一篇综述,助力文献阅读效率提升50倍。

立即体验

用中文搜PubMed

大模型驱动的PubMed中文搜索引擎

马上搜索

文档翻译

学术文献翻译模型,支持多种主流文档格式。

立即体验