• 文献检索
  • 文档翻译
  • 深度研究
  • 学术资讯
  • Suppr Zotero 插件Zotero 插件
  • 邀请有礼
  • 套餐&价格
  • 历史记录
应用&插件
Suppr Zotero 插件Zotero 插件浏览器插件Mac 客户端Windows 客户端微信小程序
定价
高级版会员购买积分包购买API积分包
服务
文献检索文档翻译深度研究API 文档MCP 服务
关于我们
关于 Suppr公司介绍联系我们用户协议隐私条款
关注我们

Suppr 超能文献

核心技术专利:CN118964589B侵权必究
粤ICP备2023148730 号-1Suppr @ 2026

文献检索

告别复杂PubMed语法,用中文像聊天一样搜索,搜遍4000万医学文献。AI智能推荐,让科研检索更轻松。

立即免费搜索

文件翻译

保留排版,准确专业,支持PDF/Word/PPT等文件格式,支持 12+语言互译。

免费翻译文档

深度研究

AI帮你快速写综述,25分钟生成高质量综述,智能提取关键信息,辅助科研写作。

立即免费体验

一种存在于大型多糖利用位点编码的海洋细菌S66中用于降解红藻多糖的新型酶组合。

A Novel Enzyme Portfolio for Red Algal Polysaccharide Degradation in the Marine Bacterium S66 Encoded in a Sizeable Polysaccharide Utilization Locus.

作者信息

Schultz-Johansen Mikkel, Bech Pernille K, Hennessy Rosanna C, Glaring Mikkel A, Barbeyron Tristan, Czjzek Mirjam, Stougaard Peter

机构信息

Section for Microbial Ecology and Biotechnology, Department of Plant and Environmental Sciences, University of Copenhagen, Frederiksberg, Denmark.

Sorbonne Université, CNRS, Integrative Biology of Marine Models (LBI2M), Station Biologique de Roscoff (SBR), Roscoff, France.

出版信息

Front Microbiol. 2018 May 3;9:839. doi: 10.3389/fmicb.2018.00839. eCollection 2018.

DOI:10.3389/fmicb.2018.00839
PMID:29774012
原文链接:https://pmc.ncbi.nlm.nih.gov/articles/PMC5943477/
Abstract

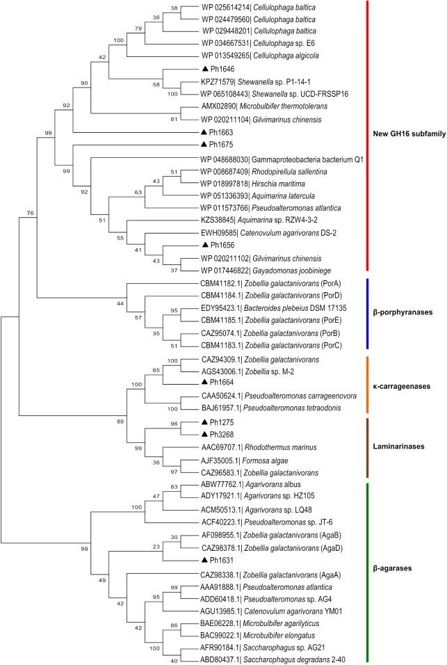
Marine microbes are a rich source of enzymes for the degradation of diverse polysaccharides. S66 is a marine bacterium capable of hydrolyzing polysaccharides found in the cell wall of red macroalgae. In this study, we applied an approach combining genomic mining with functional analysis to uncover the potential of this bacterium to produce enzymes for the hydrolysis of complex marine polysaccharides. A special feature of S66 is the presence of a large genomic region harboring an array of carbohydrate-active enzymes (CAZymes) notably agarases and carrageenases. Based on a first functional characterization combined with a comparative sequence analysis, we confirmed the enzymatic activities of several enzymes required for red algal polysaccharide degradation by the bacterium. In particular, we report for the first time, the discovery of novel enzyme activities targeting furcellaran, a hybrid carrageenan containing both β-carrageenan and κ/β-carrageenan motifs. Some of these enzymes represent a new subfamily within the CAZy classification. From the combined analyses, we propose models for the complete degradation of agar and κ/β-type carrageenan by S66. The novel enzymes described here may find value in new bio-based industries and advance our understanding of the mechanisms responsible for recycling of red algal polysaccharides in marine ecosystems.

摘要

海洋微生物是多种多糖降解酶的丰富来源。S66是一种能够水解红藻细胞壁中多糖的海洋细菌。在本研究中,我们应用了一种将基因组挖掘与功能分析相结合的方法,以揭示这种细菌产生用于水解复杂海洋多糖的酶的潜力。S66的一个特殊特征是存在一个大型基因组区域,其中包含一系列碳水化合物活性酶(CAZymes),特别是琼脂酶和角叉菜胶酶。基于首次功能表征并结合比较序列分析,我们证实了该细菌降解红藻多糖所需的几种酶的酶活性。特别是,我们首次报道了针对红藻多糖(一种同时含有β-角叉菜胶和κ/β-角叉菜胶基序的混合角叉菜胶)的新型酶活性的发现。其中一些酶代表了CAZy分类中的一个新亚家族。通过综合分析,我们提出了S66完全降解琼脂和κ/β型角叉菜胶的模型。本文所述的新型酶可能在新的生物基产业中具有价值,并有助于我们深入了解海洋生态系统中红藻多糖循环利用的机制。

https://cdn.ncbi.nlm.nih.gov/pmc/blobs/1285/5943477/967838557831/fmicb-09-00839-g006.jpg
https://cdn.ncbi.nlm.nih.gov/pmc/blobs/1285/5943477/79c2e3201345/fmicb-09-00839-g001.jpg
https://cdn.ncbi.nlm.nih.gov/pmc/blobs/1285/5943477/a4489945e123/fmicb-09-00839-g002.jpg
https://cdn.ncbi.nlm.nih.gov/pmc/blobs/1285/5943477/9e5a7a384f17/fmicb-09-00839-g003.jpg
https://cdn.ncbi.nlm.nih.gov/pmc/blobs/1285/5943477/41ffd7f8d952/fmicb-09-00839-g004.jpg
https://cdn.ncbi.nlm.nih.gov/pmc/blobs/1285/5943477/e31ad787da40/fmicb-09-00839-g005.jpg
https://cdn.ncbi.nlm.nih.gov/pmc/blobs/1285/5943477/967838557831/fmicb-09-00839-g006.jpg
https://cdn.ncbi.nlm.nih.gov/pmc/blobs/1285/5943477/79c2e3201345/fmicb-09-00839-g001.jpg
https://cdn.ncbi.nlm.nih.gov/pmc/blobs/1285/5943477/a4489945e123/fmicb-09-00839-g002.jpg
https://cdn.ncbi.nlm.nih.gov/pmc/blobs/1285/5943477/9e5a7a384f17/fmicb-09-00839-g003.jpg
https://cdn.ncbi.nlm.nih.gov/pmc/blobs/1285/5943477/41ffd7f8d952/fmicb-09-00839-g004.jpg
https://cdn.ncbi.nlm.nih.gov/pmc/blobs/1285/5943477/e31ad787da40/fmicb-09-00839-g005.jpg
https://cdn.ncbi.nlm.nih.gov/pmc/blobs/1285/5943477/967838557831/fmicb-09-00839-g006.jpg

相似文献

1
A Novel Enzyme Portfolio for Red Algal Polysaccharide Degradation in the Marine Bacterium S66 Encoded in a Sizeable Polysaccharide Utilization Locus.一种存在于大型多糖利用位点编码的海洋细菌S66中用于降解红藻多糖的新型酶组合。
Front Microbiol. 2018 May 3;9:839. doi: 10.3389/fmicb.2018.00839. eCollection 2018.
2
A Multifunctional Polysaccharide Utilization Gene Cluster in Encodes Enzymes for the Complete Degradation of κ-Carrageenan, ι-Carrageenan, and Hybrid β/κ-Carrageenan.一个多功能多糖利用基因簇在 中编码了用于完全降解 κ-卡拉胶、ι-卡拉胶和混合 β/κ-卡拉胶的酶。
mSphere. 2020 Jan 8;5(1):e00792-19. doi: 10.1128/mSphere.00792-19.
3
A Novel Carrageenan Metabolic Pathway in Flavobacterium algicola.一种新型卡拉胶代谢途径在海杆菌属中。
Appl Environ Microbiol. 2022 Sep 22;88(18):e0110022. doi: 10.1128/aem.01100-22. Epub 2022 Aug 29.
4
Cloning, Heterologous Expression, and Characterization of a βκ-Carrageenase From Marine Bacterium : A Specific Enzyme for the Hybrid Carrageenan-Furcellaran.海洋细菌βκ-卡拉胶酶的克隆、异源表达及特性分析:一种作用于卡拉胶-角叉菜聚糖杂合物的特异性酶
Front Microbiol. 2021 Aug 4;12:697218. doi: 10.3389/fmicb.2021.697218. eCollection 2021.
5
A Novel Auxiliary Agarolytic Pathway Expands Metabolic Versatility in the Agar-Degrading Marine Bacterium Colwellia echini A3.一种新型辅助琼脂分解途径扩展了琼脂降解海洋细菌海胆科氏菌A3的代谢多样性。
Appl Environ Microbiol. 2021 May 26;87(12):e0023021. doi: 10.1128/AEM.00230-21.
6
Evolutionary Evidence of Algal Polysaccharide Degradation Acquisition by 9 to Adapt to Macroalgal Niches.9 号藻为适应大型藻类生态位而获得藻类多糖降解能力的进化证据。
Front Microbiol. 2018 Nov 22;9:2740. doi: 10.3389/fmicb.2018.02740. eCollection 2018.
7
A CAZyme-Rich Genome of a Taxonomically Novel Rhodophyte-Associated Carrageenolytic Marine Bacterium.具有丰富 CAZyme 的分类新颖红藻相关卡拉胶降解海洋细菌的基因组。
Mar Biotechnol (NY). 2018 Dec;20(6):685-705. doi: 10.1007/s10126-018-9840-6. Epub 2018 Jun 23.
8
Gene Expression Analysis of during the Degradation of Algal Polysaccharides Reveals both Substrate-Specific and Shared Transcriptome-Wide Responses.藻类多糖降解过程中的基因表达分析揭示了底物特异性和全转录组范围的共同响应。
Front Microbiol. 2017 Sep 21;8:1808. doi: 10.3389/fmicb.2017.01808. eCollection 2017.
9
Characterisation of an exo-(α-1,3)-3,6-anhydro-d-galactosidase produced by the marine bacterium Zobellia galactanivorans Dsij: Insight into enzyme preference for natural carrageenan oligosaccharides and kinetic characterisation on a novel chromogenic substrate.海洋细菌 Zobellia galactanivorans Dsij 产生的外切-(α-1,3)-3,6-脱水-d-半乳糖苷酶的特性:对天然卡拉胶低聚糖的酶偏好的深入了解和新型显色底物的动力学特性。
Int J Biol Macromol. 2020 Nov 15;163:1471-1479. doi: 10.1016/j.ijbiomac.2020.07.298. Epub 2020 Aug 5.
10
Structural insights into marine carbohydrate degradation by family GH16 κ-carrageenases.GH16家族κ-卡拉胶酶对海洋碳水化合物降解的结构见解
J Biol Chem. 2017 Dec 1;292(48):19919-19934. doi: 10.1074/jbc.M117.808279. Epub 2017 Oct 13.

引用本文的文献

1
Mining Arylsulfatase from Genome-Scale Metabolic Pathways of Pseudoalteromonas sp. SR43-6 and Its Agar-Based Desulfurization Applications.从假交替单胞菌属SR43-6的基因组规模代谢途径中挖掘芳基硫酸酯酶及其基于琼脂的脱硫应用
ACS Omega. 2025 Apr 22;10(17):18005-18016. doi: 10.1021/acsomega.5c01356. eCollection 2025 May 6.
2
Spatial and temporal variation of Antarctic microbial interactions: a study around the west Antarctic Peninsula.南极微生物相互作用的时空变化:围绕南极半岛西部的一项研究。
Environ Microbiome. 2025 Feb 8;20(1):21. doi: 10.1186/s40793-025-00663-z.
3
ι-Carrageenan catabolism is initiated by key sulfatases in the marine bacterium LL1.

本文引用的文献

1
Carrageenan catabolism is encoded by a complex regulon in marine heterotrophic bacteria.卡拉胶降解由海洋异养细菌中的一个复杂调控子编码。
Nat Commun. 2017 Nov 22;8(1):1685. doi: 10.1038/s41467-017-01832-6.
2
Gene Expression Analysis of during the Degradation of Algal Polysaccharides Reveals both Substrate-Specific and Shared Transcriptome-Wide Responses.藻类多糖降解过程中的基因表达分析揭示了底物特异性和全转录组范围的共同响应。
Front Microbiol. 2017 Sep 21;8:1808. doi: 10.3389/fmicb.2017.01808. eCollection 2017.
3
Paraglaciecola hydrolytica sp. nov., a bacterium with hydrolytic activity against multiple seaweed-derived polysaccharides.
ι-卡拉胶降解由海洋细菌 LL1 中的关键硫酸酯酶启动。
Appl Environ Microbiol. 2024 Jul 24;90(7):e0025524. doi: 10.1128/aem.00255-24. Epub 2024 Jun 14.
4
Biocatalytic Conversion of Carrageenans for the Production of 3,6-Anhydro-D-galactose.卡拉胶的生物催化转化生产 3,6-脱水-D-半乳糖。
J Agric Food Chem. 2024 Mar 20;72(11):5816-5827. doi: 10.1021/acs.jafc.3c08613. Epub 2024 Mar 5.
5
Influence of Salinity on the Extracellular Enzymatic Activities of Marine Pelagic Fungi.盐度对海洋浮游真菌胞外酶活性的影响
J Fungi (Basel). 2024 Feb 13;10(2):152. doi: 10.3390/jof10020152.
6
Release of cell-free enzymes by marine pelagic fungal strains.海洋浮游真菌菌株释放无细胞酶
Front Fungal Biol. 2023 Nov 6;4:1209265. doi: 10.3389/ffunb.2023.1209265. eCollection 2023.
7
Expanding the application range of the ‑carrageenase OUC-FaKC16A when preparing oligosaccharides from -carrageenan and furcellaran.在从卡拉胶和角叉菜聚糖制备低聚糖时扩大κ-角叉菜胶酶OUC-FaKC16A的应用范围。
Mar Life Sci Technol. 2023 Jul 12;5(3):387-399. doi: 10.1007/s42995-023-00181-2. eCollection 2023 Aug.
8
Herbivorous Fish Microbiome Adaptations to Sulfated Dietary Polysaccharides.草食性鱼类微生物组对硫酸化膳食多糖的适应。
Appl Environ Microbiol. 2023 May 31;89(5):e0215422. doi: 10.1128/aem.02154-22. Epub 2023 May 3.
9
Agarolytic Pathway in the Newly Isolated Aquimarina sp. Bacterial Strain ERC-38 and Characterization of a Putative β-agarase.新分离的 Aquimarina 属细菌菌株 ERC-38 的琼脂分解代谢途径及一种推定的β-琼脂酶的特性。
Mar Biotechnol (NY). 2023 Apr;25(2):314-327. doi: 10.1007/s10126-023-10206-7. Epub 2023 Apr 1.
10
κ-Selenocarrageenan Oligosaccharides Prepared by Deep-Sea Enzyme Alleviate Inflammatory Responses and Modulate Gut Microbiota in Ulcerative Colitis Mice.κ-卡拉胶低聚糖通过深海酶缓解溃疡性结肠炎小鼠的炎症反应和调节肠道微生物群。
Int J Mol Sci. 2023 Feb 28;24(5):4672. doi: 10.3390/ijms24054672.
水解副冰川菌新种,一种对多种海藻来源多糖具有水解活性的细菌。
Int J Syst Evol Microbiol. 2017 Jul;67(7):2242-2247. doi: 10.1099/ijsem.0.001933. Epub 2017 Jul 3.
4
Genome Sequencing Reveals the Complex Polysaccharide-Degrading Ability of Novel Deep-Sea Bacterium WPAGA1.基因组测序揭示新型深海细菌WPAGA1复杂的多糖降解能力
Front Microbiol. 2017 Apr 10;8:600. doi: 10.3389/fmicb.2017.00600. eCollection 2017.
5
Tight Coupling of spp. and Diatoms during Cold-Water Phytoplankton Spring Blooms.冷水浮游植物春季水华期间 spp. 与硅藻的紧密耦合
Front Microbiol. 2017 Jan 19;8:27. doi: 10.3389/fmicb.2017.00027. eCollection 2017.
6
Polysaccharide Utilization Loci: Fueling Microbial Communities.多糖利用位点:为微生物群落提供能量
J Bacteriol. 2017 Jul 11;199(15). doi: 10.1128/JB.00860-16. Print 2017 Aug 1.
7
Complete genome sequence and transcriptomic analysis of a novel marine strain Bacillus weihaiensis reveals the mechanism of brown algae degradation.新型海洋菌株威海芽孢杆菌的全基因组序列和转录组分析揭示了褐藻降解的机制。
Sci Rep. 2016 Nov 30;6:38248. doi: 10.1038/srep38248.
8
Habitat and taxon as driving forces of carbohydrate catabolism in marine heterotrophic bacteria: example of the model algae-associated bacterium Zobellia galactanivorans Dsij.栖息地和分类单元作为海洋异养细菌碳水化合物分解代谢的驱动力:以模式藻类相关细菌食半乳聚糖佐贝氏菌Dsij为例
Environ Microbiol. 2016 Dec;18(12):4610-4627. doi: 10.1111/1462-2920.13584. Epub 2016 Nov 13.
9
Matching the Diversity of Sulfated Biomolecules: Creation of a Classification Database for Sulfatases Reflecting Their Substrate Specificity.匹配硫酸化生物分子的多样性:创建一个反映硫酸酯酶底物特异性的分类数据库。
PLoS One. 2016 Oct 17;11(10):e0164846. doi: 10.1371/journal.pone.0164846. eCollection 2016.
10
Agarivorans aestuarii sp. nov., an agar-degrading bacterium isolated from a tidal flat.河口琼脂食菌新种,一种从潮滩分离出的琼脂降解细菌。
Int J Syst Evol Microbiol. 2016 Aug;66(8):3119-3124. doi: 10.1099/ijsem.0.001155. Epub 2016 May 17.