Suppr超能文献

基于单根CdSSe纳米带的波长控制光电探测器。

Wavelength-Controlled Photodetector Based on Single CdSSe Nanobelt.

作者信息

Li Xinmin, Tan Qiuhong, Feng Xiaobo, Wang Qianjin, Liu Yingkai

机构信息

Institute of Physics and Electronic Information, Yunnan Normal University, Kunming, 650500, People's Republic of China.

Key Laboratory of Yunnan Higher Education Institutes for Optoelectric Information Technology, Kunming, 650500, People's Republic of China.

出版信息

Nanoscale Res Lett. 2018 Jun 7;13(1):171. doi: 10.1186/s11671-018-2590-6.

Abstract

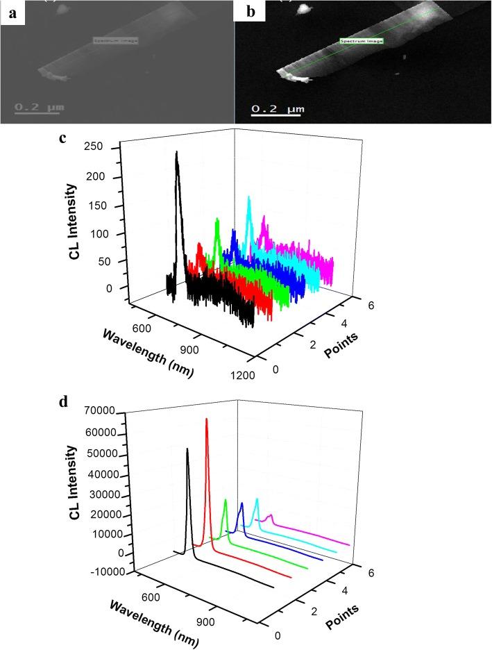
CdSSe nanobelts (NBs) are synthesized by thermal evaporation and then characterized by scanning electron microscopy (SEM), X-ray diffraction (XRD), transmission electron microscopy (TEM), high-resolution electron microscopy (HRTEM), X-ray photoelectron spectroscopy (XPS), photoluminescence (PL), and cathodoluminescence (CL). It is found that the CdSSe NBs have a good morphology and microstructure without defects. CL is sensitive to the defects of CdSSe NBs; thus, we can select single nanobelt with homogeneous CL emission to prepare a detector. Based on it, the photodetector of single CdSSe NB was developed and its photoelectric properties were investigated in detail. It is found that under illumination of white light and at the bias voltage of 1 V, the photocurrent of a single CdSSe nanobelt device is 1.60 × 10 A, the dark current is 1.96 × 10 A, and the ratio of light current to dark one is 816. In addition, the CdSSe nanobelt detector has high photoelectric performance with spectral responsivity of 10.4 AW and external quantum efficiency (EQE) of 19.1%. Its rise/decay time is about 1.62/4.70 ms. This work offers a novel strategy for design wavelength-controlled photodetectors by adjusting their compositions.

摘要

通过热蒸发合成硫化镉硒纳米带(NBs),然后用扫描电子显微镜(SEM)、X射线衍射(XRD)、透射电子显微镜(TEM)、高分辨率电子显微镜(HRTEM)、X射线光电子能谱(XPS)、光致发光(PL)和阴极发光(CL)对其进行表征。发现硫化镉硒纳米带具有良好的形貌和微观结构,无缺陷。阴极发光对硫化镉硒纳米带的缺陷敏感;因此,我们可以选择具有均匀阴极发光发射的单根纳米带来制备探测器。基于此,开发了单根硫化镉硒纳米带的光电探测器,并详细研究了其光电性能。发现在白光照射下且偏置电压为1 V时,单个硫化镉硒纳米带器件的光电流为1.60×10 A,暗电流为1.96×10 A,光电流与暗电流之比为816。此外,硫化镉硒纳米带探测器具有高光电性能,光谱响应度为10.4 AW,外量子效率(EQE)为19.1%。其上升/下降时间约为1.62/4.70 ms。这项工作为通过调整其组成来设计波长可控光电探测器提供了一种新策略。

https://cdn.ncbi.nlm.nih.gov/pmc/blobs/3929/5991109/63aa6dbe8cac/11671_2018_2590_Fig1_HTML.jpg

文献检索

告别复杂PubMed语法,用中文像聊天一样搜索,搜遍4000万医学文献。AI智能推荐,让科研检索更轻松。

立即免费搜索

文件翻译

保留排版,准确专业,支持PDF/Word/PPT等文件格式,支持 12+语言互译。

免费翻译文档

深度研究

AI帮你快速写综述,25分钟生成高质量综述,智能提取关键信息,辅助科研写作。

立即免费体验