• 文献检索
  • 文档翻译
  • 深度研究
  • 学术资讯
  • Suppr Zotero 插件Zotero 插件
  • 邀请有礼
  • 套餐&价格
  • 历史记录
应用&插件
Suppr Zotero 插件Zotero 插件浏览器插件Mac 客户端Windows 客户端微信小程序
定价
高级版会员购买积分包购买API积分包
服务
文献检索文档翻译深度研究API 文档MCP 服务
关于我们
关于 Suppr公司介绍联系我们用户协议隐私条款
关注我们

Suppr 超能文献

核心技术专利:CN118964589B侵权必究
粤ICP备2023148730 号-1Suppr @ 2026

文献检索

告别复杂PubMed语法,用中文像聊天一样搜索,搜遍4000万医学文献。AI智能推荐,让科研检索更轻松。

立即免费搜索

文件翻译

保留排版,准确专业,支持PDF/Word/PPT等文件格式,支持 12+语言互译。

免费翻译文档

深度研究

AI帮你快速写综述,25分钟生成高质量综述,智能提取关键信息,辅助科研写作。

立即免费体验

TRIM58 表达下调与患者预后不良相关,并增强结直肠癌细胞侵袭。

Downregulation of TRIM58 expression is associated with a poor patient outcome and enhances colorectal cancer cell invasion.

机构信息

Guangdong Research Institute of Gastroenterology, The Sixth Affiliated Hospital, Sun Yat-sen University, Guangzhou, Guangdong 510655, P.R. China.

Department of Colorectal Surgery, The Sixth Affiliated Hospital, Sun Yat-sen University, Guangzhou, Guangdong 510655, P.R. China.

出版信息

Oncol Rep. 2018 Sep;40(3):1251-1260. doi: 10.3892/or.2018.6525. Epub 2018 Jun 26.

DOI:10.3892/or.2018.6525
PMID:29956813
原文链接:https://pmc.ncbi.nlm.nih.gov/articles/PMC6072390/
Abstract

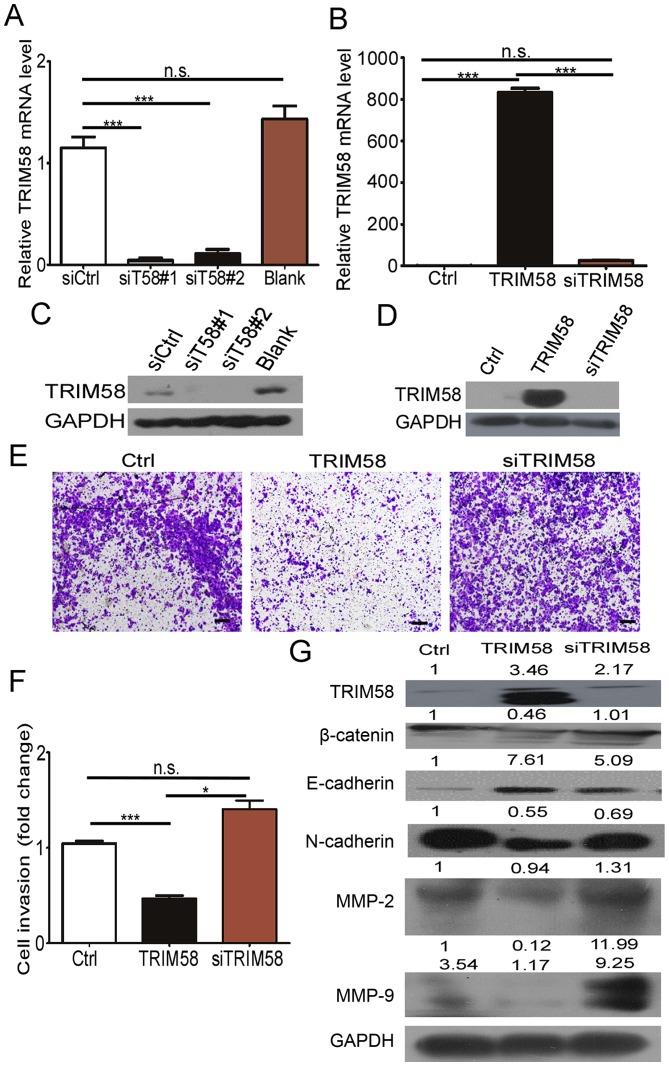
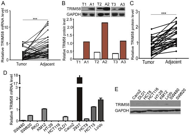
TRIM58 is a member of the tripartite motif protein (TRIM) family of E3 ubiquitin ligases. Aberrant gene methylation of TRIM58 has been reported in liver and lung cancer and indicates a poor patient prognosis. However, the expression level and functional role of TRIM58 in colorectal cancer (CRC) have yet to be elucidated. In the present study, we found that TRIM58 expression was significantly suppressed in human CRC and was inversely correlated with CRC progression. Additionally, overall survival was significantly reduced in patients with low TRIM58 expression in CRC tumors. In vitro studies demonstrated that ectopic TRIM58 overexpression strongly inhibited CRC cell invasion but had minimal effects on cell proliferation, colonization and migration. Furthermore, TRIM58 suppression enhanced the expression of epithelial-to-mesenchymal transition (EMT) and matrix metalloproteinase (MMP) genes. Thus, our findings suggest that TRIM58 is a potential prognostic marker of CRC and functions as a tumor-suppressor gene via inhibition of cancer cell invasion through EMT and MMP activation.

摘要

TRIM58 是三部分基序蛋白 (TRIM) 家族的 E3 泛素连接酶的成员。TRIM58 基因的异常甲基化已在肝癌和肺癌中报道,并表明患者预后不良。然而,TRIM58 在结直肠癌 (CRC) 中的表达水平和功能作用尚待阐明。在本研究中,我们发现 TRIM58 在人 CRC 中的表达显著受抑制,且与 CRC 进展呈负相关。此外,CRC 肿瘤中 TRIM58 低表达的患者总生存率显著降低。体外研究表明,异位 TRIM58 过表达强烈抑制 CRC 细胞侵袭,但对细胞增殖、定植和迁移的影响最小。此外,TRIM58 抑制增强了上皮间质转化 (EMT) 和基质金属蛋白酶 (MMP) 基因的表达。因此,我们的研究结果表明,TRIM58 是 CRC 的潜在预后标志物,通过 EMT 和 MMP 激活抑制癌细胞侵袭来发挥肿瘤抑制基因的功能。

https://cdn.ncbi.nlm.nih.gov/pmc/blobs/e3f7/6072390/03af2b260d7d/OR-40-03-1251-g04.jpg
https://cdn.ncbi.nlm.nih.gov/pmc/blobs/e3f7/6072390/1915889ca157/OR-40-03-1251-g00.jpg
https://cdn.ncbi.nlm.nih.gov/pmc/blobs/e3f7/6072390/35ee6adf1e80/OR-40-03-1251-g01.jpg
https://cdn.ncbi.nlm.nih.gov/pmc/blobs/e3f7/6072390/0bbb5eee9644/OR-40-03-1251-g02.jpg
https://cdn.ncbi.nlm.nih.gov/pmc/blobs/e3f7/6072390/4fe6e199dd31/OR-40-03-1251-g03.jpg
https://cdn.ncbi.nlm.nih.gov/pmc/blobs/e3f7/6072390/03af2b260d7d/OR-40-03-1251-g04.jpg
https://cdn.ncbi.nlm.nih.gov/pmc/blobs/e3f7/6072390/1915889ca157/OR-40-03-1251-g00.jpg
https://cdn.ncbi.nlm.nih.gov/pmc/blobs/e3f7/6072390/35ee6adf1e80/OR-40-03-1251-g01.jpg
https://cdn.ncbi.nlm.nih.gov/pmc/blobs/e3f7/6072390/0bbb5eee9644/OR-40-03-1251-g02.jpg
https://cdn.ncbi.nlm.nih.gov/pmc/blobs/e3f7/6072390/4fe6e199dd31/OR-40-03-1251-g03.jpg
https://cdn.ncbi.nlm.nih.gov/pmc/blobs/e3f7/6072390/03af2b260d7d/OR-40-03-1251-g04.jpg

相似文献

1
Downregulation of TRIM58 expression is associated with a poor patient outcome and enhances colorectal cancer cell invasion.TRIM58 表达下调与患者预后不良相关,并增强结直肠癌细胞侵袭。
Oncol Rep. 2018 Sep;40(3):1251-1260. doi: 10.3892/or.2018.6525. Epub 2018 Jun 26.
2
TRIM58 suppresses the tumor growth in gastric cancer by inactivation of β-catenin signaling via ubiquitination.TRIM58通过泛素化使β-连环蛋白信号失活,从而抑制胃癌的肿瘤生长。
Cancer Biol Ther. 2020;21(3):203-212. doi: 10.1080/15384047.2019.1679554. Epub 2019 Nov 21.
3
TRIM59 facilitates the proliferation of colorectal cancer and promotes metastasis via the PI3K/AKT pathway.TRIM59促进结直肠癌的增殖,并通过PI3K/AKT途径促进转移。
Oncol Rep. 2017 Jul;38(1):43-52. doi: 10.3892/or.2017.5654. Epub 2017 May 22.
4
TRIM58 functions as a tumor suppressor in colorectal cancer by promoting RECQL4 ubiquitination to inhibit the AKT signaling pathway.TRIM58 通过促进 RECQL4 的泛素化来抑制 AKT 信号通路,从而在结直肠癌中发挥肿瘤抑制作用。
World J Surg Oncol. 2023 Jul 29;21(1):231. doi: 10.1186/s12957-023-03124-4.
5
Tescalcin expression contributes to invasive and metastatic activity in colorectal cancer.睾丸钙结合蛋白的表达促进结直肠癌的侵袭和转移活性。
Tumour Biol. 2016 Oct;37(10):13843-13853. doi: 10.1007/s13277-016-5262-0. Epub 2016 Aug 2.
6
Increased expression of Slug and Vimentin as novel predictive biomarkers for lymph node metastasis and poor prognosis in colorectal cancer.Slug 和 Vimentin 的高表达可作为结直肠癌淋巴结转移和预后不良的新型预测生物标志物。
Carcinogenesis. 2013 Nov;34(11):2548-57. doi: 10.1093/carcin/bgt282. Epub 2013 Sep 3.
7
Downregulation of long non‑coding RNA UCA1 enhances the radiosensitivity and inhibits migration via suppression of epithelial‑mesenchymal transition in colorectal cancer cells.长链非编码 RNA UCA1 的下调通过抑制结直肠癌细胞上皮-间充质转化增强其放射敏感性并抑制迁移。
Oncol Rep. 2018 Sep;40(3):1554-1564. doi: 10.3892/or.2018.6573. Epub 2018 Jul 13.
8
Oncogene FOXK1 enhances invasion of colorectal carcinoma by inducing epithelial-mesenchymal transition.癌基因FOXK1通过诱导上皮-间质转化增强结直肠癌的侵袭能力。
Oncotarget. 2016 Aug 9;7(32):51150-51162. doi: 10.18632/oncotarget.9457.
9
Tripartite motif containing 62 is a novel prognostic marker and suppresses tumor metastasis via c-Jun/Slug signaling-mediated epithelial-mesenchymal transition in cervical cancer.含三联基序蛋白62是一种新型预后标志物,通过c-Jun/Slug信号介导的上皮-间质转化抑制宫颈癌的肿瘤转移。
J Exp Clin Cancer Res. 2016 Oct 28;35(1):170. doi: 10.1186/s13046-016-0445-5.
10
Upregulation of interleukin‑17F in colorectal cancer promotes tumor invasion by inducing epithelial‑mesenchymal transition.结直肠癌中白细胞介素-17F 的上调通过诱导上皮-间充质转化促进肿瘤侵袭。
Oncol Rep. 2019 Sep;42(3):1141-1148. doi: 10.3892/or.2019.7220. Epub 2019 Jul 4.

引用本文的文献

1
Exploring the Mechanisms, Biomarkers, and Therapeutic Targets of TRIM Family in Gastrointestinal Cancer.探索TRIM家族在胃肠道癌中的作用机制、生物标志物及治疗靶点
Drug Des Devel Ther. 2024 Dec 5;18:5615-5639. doi: 10.2147/DDDT.S482340. eCollection 2024.
2
Multifaceted role of in health and disease.[此处原文不完整,缺少具体所指内容]在健康与疾病中的多方面作用。
MedComm (2020). 2024 Nov 11;5(11):e790. doi: 10.1002/mco2.790. eCollection 2024 Nov.
3
Development and Validation of a Prognostic Model based on 11 E3-related Genes for Colon Cancer Patients.

本文引用的文献

1
TRIM31 is upregulated in hepatocellular carcinoma and promotes disease progression by inducing ubiquitination of TSC1-TSC2 complex.TRIM31 在肝细胞癌中上调,并通过诱导 TSC1-TSC2 复合物的泛素化来促进疾病进展。
Oncogene. 2018 Jan 25;37(4):478-488. doi: 10.1038/onc.2017.349. Epub 2017 Oct 2.
2
TRIM44 Is a Poor Prognostic Factor for Breast Cancer Patients as a Modulator of NF-κB Signaling.TRIM44作为NF-κB信号通路的调节因子,是乳腺癌患者预后不良的一个因素。
Int J Mol Sci. 2017 Sep 8;18(9):1931. doi: 10.3390/ijms18091931.
3
Colorectal Cancer Subtypes: Developmental Origin and Microenvironmental Regulation.
基于 11 个 E3 相关基因的结肠癌患者预后模型的建立与验证。
Curr Pharm Des. 2024;30(12):935-951. doi: 10.2174/0113816128292398240306160051.
4
Research on the Effect and Mechanism of Selenium on Colorectal Cancer Through TRIM32.硒通过TRIM32对结直肠癌的作用及机制研究
Biol Trace Elem Res. 2025 Feb;203(2):670-683. doi: 10.1007/s12011-024-04206-4. Epub 2024 May 1.
5
The cross talk of ubiquitination and chemotherapy tolerance in colorectal cancer.泛素化与结直肠癌化疗耐受的串扰。
J Cancer Res Clin Oncol. 2024 Mar 23;150(3):154. doi: 10.1007/s00432-024-05659-9.
6
Peristalsis-Associated Mechanotransduction Drives Malignant Progression of Colorectal Cancer.蠕动相关的机械转导驱动结直肠癌的恶性进展。
Cell Mol Bioeng. 2023 Aug 11;16(4):261-281. doi: 10.1007/s12195-023-00776-w. eCollection 2023 Aug.
7
TRIM58 functions as a tumor suppressor in colorectal cancer by promoting RECQL4 ubiquitination to inhibit the AKT signaling pathway.TRIM58 通过促进 RECQL4 的泛素化来抑制 AKT 信号通路,从而在结直肠癌中发挥肿瘤抑制作用。
World J Surg Oncol. 2023 Jul 29;21(1):231. doi: 10.1186/s12957-023-03124-4.
8
Ubiquitination Links DNA Damage and Repair Signaling to Cancer Metabolism.泛素化将 DNA 损伤和修复信号与癌症代谢联系起来。
Int J Mol Sci. 2023 May 8;24(9):8441. doi: 10.3390/ijms24098441.
9
Construction of a Risk Model for Colon Cancer Prognosis Based on Ubiquitin-Related Genes.基于泛素相关基因构建结肠癌预后风险模型。
Turk J Gastroenterol. 2023 May;34(5):449-456. doi: 10.5152/tjg.2023.22465.
10
Intricate confrontation: Research progress and application potential of TRIM family proteins in tumor immune escape.错综复杂的对抗:TRIM 家族蛋白在肿瘤免疫逃逸中的研究进展与应用潜力。
J Adv Res. 2023 Dec;54:147-179. doi: 10.1016/j.jare.2023.01.011. Epub 2023 Feb 2.
结直肠癌亚型:发育起源与微环境调控
Trends Cancer. 2016 Sep;2(9):505-518. doi: 10.1016/j.trecan.2016.07.008. Epub 2016 Sep 3.
4
Mutational landscape of metastatic cancer revealed from prospective clinical sequencing of 10,000 patients.从10000例患者的前瞻性临床测序中揭示的转移性癌症的突变图谱。
Nat Med. 2017 Jun;23(6):703-713. doi: 10.1038/nm.4333. Epub 2017 May 8.
5
TRIM14 regulates cell proliferation and invasion in osteosarcoma via promotion of the AKT signaling pathway.TRIM14 通过促进 AKT 信号通路调节骨肉瘤细胞的增殖和侵袭。
Sci Rep. 2017 Feb 16;7:42411. doi: 10.1038/srep42411.
6
Morphological characterization of colorectal cancers in The Cancer Genome Atlas reveals distinct morphology-molecular associations: clinical and biological implications.癌症基因组图谱中结直肠癌的形态学特征揭示了独特的形态-分子关联:临床和生物学意义。
Mod Pathol. 2017 Apr;30(4):599-609. doi: 10.1038/modpathol.2016.198. Epub 2016 Dec 16.
7
Frequent silencing of the candidate tumor suppressor TRIM58 by promoter methylation in early-stage lung adenocarcinoma.在早期肺腺癌中,候选肿瘤抑制因子TRIM58常因启动子甲基化而沉默。
Oncotarget. 2017 Jan 10;8(2):2890-2905. doi: 10.18632/oncotarget.13761.
8
Classification and characterization of microsatellite instability across 18 cancer types.18 种癌症中微卫星不稳定性的分类和特征描述。
Nat Med. 2016 Nov;22(11):1342-1350. doi: 10.1038/nm.4191. Epub 2016 Oct 3.
9
Aberrant methylation of TRIM58 in hepatocellular carcinoma and its potential clinical implication.肝细胞癌中TRIM58的异常甲基化及其潜在临床意义。
Oncol Rep. 2016 Aug;36(2):811-8. doi: 10.3892/or.2016.4871. Epub 2016 Jun 13.
10
TRIMming p53's anticancer activity.修剪 p53 的抗癌活性。
Oncogene. 2016 Oct 27;35(43):5577-5584. doi: 10.1038/onc.2016.33. Epub 2016 Feb 22.