Suppr超能文献

在不同神经元中删除特定鞘脂可改善阿尔茨海默病小鼠模型的空间记忆。

Deletion of Specific Sphingolipids in Distinct Neurons Improves Spatial Memory in a Mouse Model of Alzheimer's Disease.

作者信息

Herzer Silke, Hagan Cassidy, von Gerichten Johanna, Dieterle Vanessa, Munteanu Bogdan, Sandhoff Roger, Hopf Carsten, Nordström Viola

机构信息

Division of Cellular and Molecular Pathology, German Cancer Research Center, Heidelberg, Germany.

Interdisciplinary Center for Neurosciences, Heidelberg University, Heidelberg, Germany.

出版信息

Front Mol Neurosci. 2018 Jun 20;11:206. doi: 10.3389/fnmol.2018.00206. eCollection 2018.

Abstract

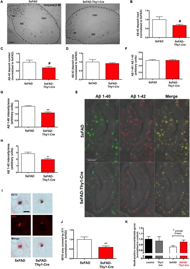
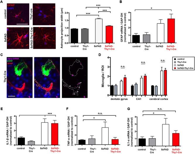
Alzheimer's disease (AD) is characterized by progressive neurodegeneration and a concomitant loss of synapses and cognitive abilities. Recently, we have proposed that an alteration of neuronal membrane lipid microdomains increases neuronal resistance toward amyloid-β stress in cultured neurons and protects from neurodegeneration in a mouse model of AD. Lipid microdomains are highly enriched in a specific subclass of glycosphingolipids, termed gangliosides. The enzyme glucosylceramide synthase (GCS) catalyzes the rate-limiting step in the biosynthesis of these gangliosides. The present work now demonstrates that genetic GCS deletion in subsets of adult forebrain neurons significantly improves the spatial memory and counteracts the loss of dendritic spines in the hippocampal dentate gyrus of 5x familial AD mice (5xFAD//f/f//Thy1-CreERT2//EYFP mice), when compared to 5xFAD//f/f littermates (5xFAD mice). Aberrantly activated glial cells and their expression of pro-inflammatory cytokines have emerged as the major culprits for synaptic loss in AD. Typically, astrocytic activation is accompanied by a thickening of astrocytic processes, which impairs astrocytic support for neuronal synapses. In contrast to 5xFAD mice, 5xFAD//f/f//Thy1-CreERT2//EYFP display a less pronounced thickening of astrocytic processes and a lower expression of tumor necrosis factor-α and interleukin 1-α in the hippocampus. Thus, this work further emphasizes that GCS inhibition may constitute a potential therapeutic target against AD.

摘要

阿尔茨海默病(AD)的特征是进行性神经退行性变以及随之而来的突触和认知能力丧失。最近,我们提出神经元膜脂质微区的改变会增加培养神经元对淀粉样β蛋白应激的抵抗力,并在AD小鼠模型中预防神经退行性变。脂质微区高度富集于一类特定的糖鞘脂,即神经节苷脂。葡萄糖神经酰胺合酶(GCS)催化这些神经节苷脂生物合成中的限速步骤。目前的研究表明,与5xFAD//f/f同窝小鼠(5xFAD小鼠)相比,成年前脑神经元亚群中GCS基因缺失可显著改善5x家族性AD小鼠(5xFAD//f/f//Thy1-CreERT2//EYFP小鼠)海马齿状回的空间记忆,并抵消树突棘的丢失。异常激活的胶质细胞及其促炎细胞因子的表达已成为AD中突触丧失的主要原因。通常,星形胶质细胞激活伴随着星形胶质细胞突起增厚,这会损害星形胶质细胞对神经元突触的支持。与5xFAD小鼠相比,5xFAD//f/f//Thy1-CreERT2//EYFP小鼠海马中星形胶质细胞突起增厚不明显,肿瘤坏死因子-α和白细胞介素1-α的表达较低。因此,这项研究进一步强调GCS抑制可能是对抗AD的一个潜在治疗靶点。

https://cdn.ncbi.nlm.nih.gov/pmc/blobs/da5d/6019486/88937b6101e2/fnmol-11-00206-g001.jpg

文献检索

告别复杂PubMed语法,用中文像聊天一样搜索,搜遍4000万医学文献。AI智能推荐,让科研检索更轻松。

立即免费搜索

文件翻译

保留排版,准确专业,支持PDF/Word/PPT等文件格式,支持 12+语言互译。

免费翻译文档

深度研究

AI帮你快速写综述,25分钟生成高质量综述,智能提取关键信息,辅助科研写作。

立即免费体验