Graduate Institute of Natural Products, College of Pharmacy, Kaohsiung Medical University, Kaohsiung 807, Taiwan.
Department of Marine Biotechnology and Resources, College of Marine Sciences, National Sun Yat-sen University, Kaohsiung 804, Taiwan.
Int J Mol Sci. 2018 Sep 14;19(9):2763. doi: 10.3390/ijms19092763.
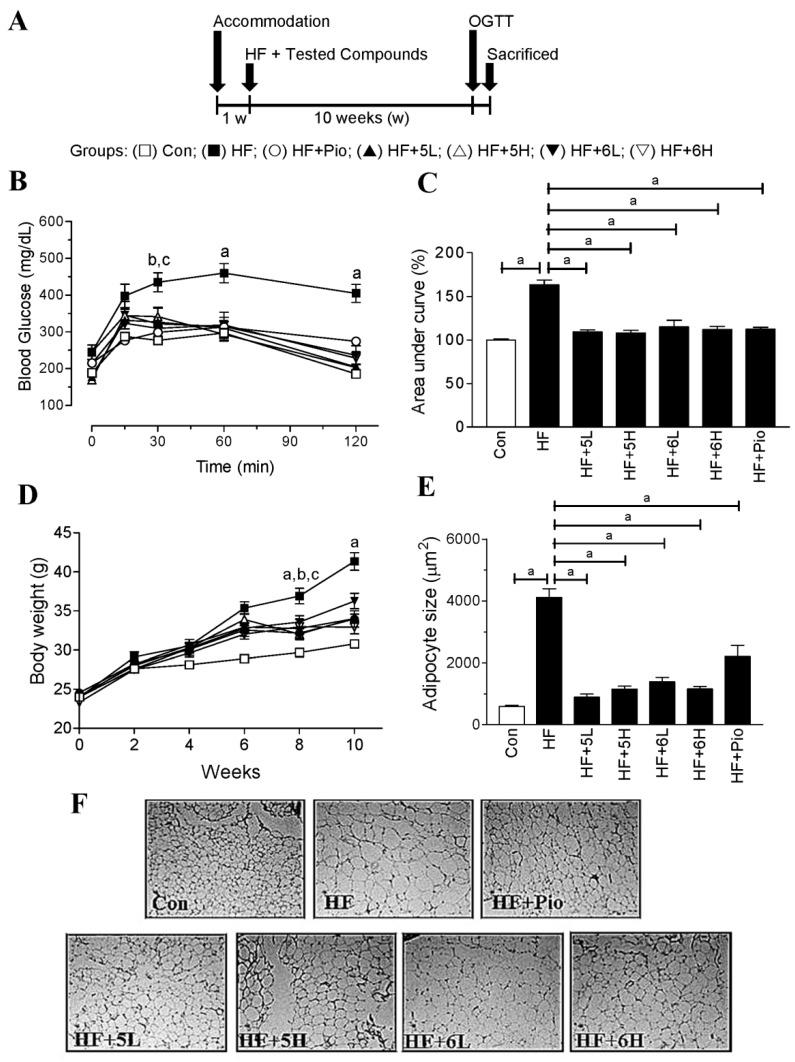
Obesity and diabetes are global health-threatening issues. Interestingly, the mechanism of these pathologies is quite different among individuals. The discovery and development of new categories of medicines from diverse sources are urgently needed for preventing and treating diabetes and other metabolic disorders. Previously, we reported that chalcones are important for preventing biological disorders, such as diabetes. In this study, we demonstrate that the synthetic halogen-containing chalcone derivatives 2-bromo-4'-methoxychalcone (compound ) and 2-iodo-4'-methoxychalcone (compound ) can promote glucose consumption and inhibit cellular lipid accumulation via 5'-adenosine-monophosphate-activated protein kinase (AMPK) activation and acetyl-CoA carboxylase 1 (ACC) phosphorylation in 3T3-L1 adipocytes and C2C12 skeletal myotubes. In addition, the two compounds significantly prevented body weight gain and impaired glucose tolerance, hyperinsulinemia, and insulin resistance, which collectively help to delay the progression of hyperglycemia in high-fat-diet-induced obese C57BL/6 mice. These findings indicate that 2-bromo-4'-methoxychalcone and 2-iodo-4'-methoxychalcone could act as AMPK activators, and may serve as lead compounds for a new class of medicines that target obesity and diabetes.
肥胖和糖尿病是全球性的健康威胁问题。有趣的是,这些病理在个体之间的机制有很大的不同。为了预防和治疗糖尿病和其他代谢紊乱,迫切需要从各种来源发现和开发新类别的药物。此前,我们报道查耳酮对于预防糖尿病等生物紊乱很重要。在这项研究中,我们证明了合成含卤素的查尔酮衍生物 2-溴-4'-甲氧基查耳酮(化合物 )和 2-碘-4'-甲氧基查耳酮(化合物 )可以通过 5'-腺苷一磷酸激活蛋白激酶(AMPK)的激活和乙酰辅酶 A 羧化酶 1(ACC)的磷酸化,促进 3T3-L1 脂肪细胞和 C2C12 骨骼肌肌管中的葡萄糖消耗和抑制细胞脂质积累。此外,这两种化合物还显著防止了体重增加和糖耐量受损、高胰岛素血症和胰岛素抵抗,这些共同有助于延缓高脂肪饮食诱导肥胖 C57BL/6 小鼠的高血糖进展。这些发现表明 2-溴-4'-甲氧基查耳酮和 2-碘-4'-甲氧基查耳酮可以作为 AMPK 激活剂,可能成为针对肥胖和糖尿病的新药类别的先导化合物。