Zhong Kevin Xu, Suttle Curtis A, Baudoux Anne-Claire, Derelle Evelyne, Colombet Jonathan, Cho Anna, Caleta Jessica, Six Christophe, Jacquet Stéphan
INRA, UMR 042 CARRTEL, Thonon-les-Bains, France.
Department of Earth, Ocean, and Atmospheric Sciences, University of British Columbia, Vancouver, BC, Canada.
Front Microbiol. 2018 Sep 19;9:2204. doi: 10.3389/fmicb.2018.02204. eCollection 2018.
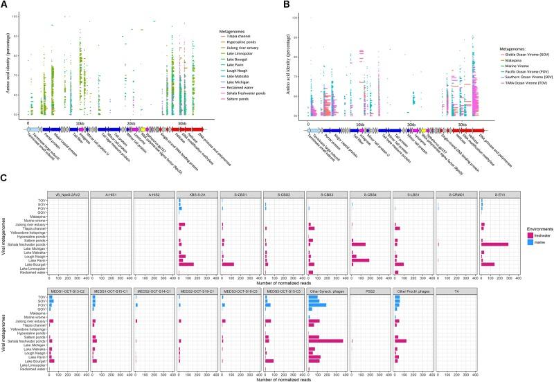
Pelagic cyanobacteria are key players in the functioning of aquatic ecosystems, and their viruses (cyanophages) potentially affect the abundance and composition of cyanobacterial communities. Yet, there are few well-described freshwater cyanophages relative to their marine counterparts, and in general, few cyanosiphoviruses (family ) have been characterized, limiting our understanding of the biology and the ecology of this prominent group of viruses. Here, we characterize S-LBS1, a freshwater siphovirus lytic to a phycoerythrin-rich isolate (Strain TCC793). S-LBS1 has a narrow host range, a burst size of ∼400 and a relatively long infecting step before cell lysis occurs. It has a dsDNA 34,641 bp genome with putative genes for structure, DNA packing, lysis, replication, host interactions, DNA repair and metabolism. S-LBS1 is similar in genome size, genome architecture, and gene content, to previously described marine siphoviruses also infecting PE-rich , e.g., S-CBS1 and S-CBS3. However, unlike other phages, S-LBS1 encodes an integrase, suggesting its ability to establish lysogenic relationships with its host. Sequence recruitment from viral metagenomic data showed that S-LBS1-like viruses are diversely present in a wide range of aquatic environments, emphasizing their potential importance in controlling and structuring populations. A comparative analysis with 16 available sequenced cyanosiphoviruses reveals the absence of core genes within the genomes, suggesting high degree of genetic variability in siphoviruses infecting cyanobacteria. It is likely that cyanosiphoviruses have evolved as distinct evolutionary lineages and that adaptive co-evolution occurred between these viruses and their hosts (i.e., , , and ), constituting an important driving force for such phage diversification.
远洋蓝藻细菌是水生生态系统功能的关键参与者,其病毒(蓝藻噬菌体)可能影响蓝藻群落的丰度和组成。然而,相对于海洋蓝藻噬菌体而言,描述详尽的淡水蓝藻噬菌体较少,总体而言,已被鉴定特征的蓝藻肌尾噬菌体(科)也很少,这限制了我们对这类重要病毒的生物学和生态学的理解。在此,我们鉴定了S-LBS1,这是一种能裂解富含藻红蛋白的 分离株(菌株TCC793)的淡水肌尾噬菌体。S-LBS1宿主范围狭窄,裂解量约为400,在细胞裂解发生前有相对较长的感染阶段。它有一个34,641 bp的双链DNA基因组,带有与结构、DNA包装、裂解、复制、宿主相互作用、DNA修复和代谢相关的推定基因。S-LBS1在基因组大小、基因组结构和基因含量方面,与先前描述的同样感染富含藻红蛋白的 的海洋肌尾噬菌体相似,例如S-CBS1和S-CBS3。然而,与其他 噬菌体不同的是,S-LBS1编码一种整合酶,表明它有能力与宿主建立溶原关系。从病毒宏基因组数据中进行序列检索显示,类似S-LBS1的病毒广泛存在于各种水生环境中,强调了它们在控制和构建 种群方面的潜在重要性。与16种已测序的蓝藻肌尾噬菌体进行的比较分析表明,基因组中不存在核心基因,这表明感染蓝藻的肌尾噬菌体具有高度的遗传变异性。蓝藻肌尾噬菌体很可能已进化为不同的进化谱系,并且在这些病毒与其宿主(即 、 和 )之间发生了适应性协同进化,构成了这种噬菌体多样化的重要驱动力。