• 文献检索
  • 文档翻译
  • 深度研究
  • 学术资讯
  • Suppr Zotero 插件Zotero 插件
  • 邀请有礼
  • 套餐&价格
  • 历史记录
应用&插件
Suppr Zotero 插件Zotero 插件浏览器插件Mac 客户端Windows 客户端微信小程序
定价
高级版会员购买积分包购买API积分包
服务
文献检索文档翻译深度研究API 文档MCP 服务
关于我们
关于 Suppr公司介绍联系我们用户协议隐私条款
关注我们

Suppr 超能文献

核心技术专利:CN118964589B侵权必究
粤ICP备2023148730 号-1Suppr @ 2026

文献检索

告别复杂PubMed语法,用中文像聊天一样搜索,搜遍4000万医学文献。AI智能推荐,让科研检索更轻松。

立即免费搜索

文件翻译

保留排版,准确专业,支持PDF/Word/PPT等文件格式,支持 12+语言互译。

免费翻译文档

深度研究

AI帮你快速写综述,25分钟生成高质量综述,智能提取关键信息,辅助科研写作。

立即免费体验

基因组特征分析表明,感染丝状固氮蓝藻的噬藻体 vB_AphaS-CL131 揭示了病毒-细菌相互作用的新见解。

Genomic Characterization of Cyanophage vB_AphaS-CL131 Infecting Filamentous Diazotrophic Cyanobacterium Reveals Novel Insights into Virus-Bacterium Interactions.

机构信息

Laboratory of Algology and Microbial Ecology, Nature Research Centre, Vilnius, Lithuania

Center for Ecology and Evolution in Microbial Model Systems, Department of Biology and Environmental Science, Linnaeus University, Kalmar, Sweden.

出版信息

Appl Environ Microbiol. 2018 Dec 13;85(1). doi: 10.1128/AEM.01311-18. Print 2019 Jan 1.

DOI:10.1128/AEM.01311-18
PMID:30367000
原文链接:https://pmc.ncbi.nlm.nih.gov/articles/PMC6293099/
Abstract

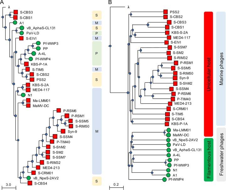
While filamentous cyanobacteria play a crucial role in food web dynamics and biogeochemical cycling of many aquatic ecosystems around the globe, the knowledge regarding the phages infecting them is limited. Here, we describe the complete genome of the virulent cyanophage vB_AphaS-CL131 (here, CL 131), a phage that infects the filamentous diazotrophic bloom-forming cyanobacterium in the brackish Baltic Sea. CL 131 features a 112,793-bp double-stranded DNA (dsDNA) genome encompassing 149 putative open reading frames (ORFs), of which the majority (86%) lack sequence homology to genes with known functions in other bacteriophages or bacteria. Phylogenetic analysis revealed that CL 131 possibly represents a new evolutionary lineage within the group of cyanophages infecting filamentous cyanobacteria, which form a separate cluster from phages infecting unicellular cyanobacteria. CL 131 encodes a putative type V-U2 CRISPR-Cas system with one spacer (out of 10) targeting a DNA primase pseudogene in a cyanobacterium and a putative type II toxin-antitoxin system, consisting of a GNAT family N-acetyltransferase and a protein of unknown function containing the PRK09726 domain (characteristic of HipB antitoxins). Comparison of CL 131 proteins to reads from Baltic Sea and other available fresh- and brackish-water metagenomes and analysis of CRISPR-Cas arrays in publicly available genomes demonstrated that phages similar to CL 131 are present and dynamic in the Baltic Sea and share a common history with their hosts dating back at least several decades. In addition, different CRISPR-Cas systems within individual genomes targeted several sequences in the CL 131 genome, including genes related to virion structure and morphogenesis. Altogether, these findings revealed new genomic information for exploring viral diversity and provide a model system for investigation of virus-host interactions in filamentous cyanobacteria. The genomic characterization of novel cyanophage vB_AphaS-CL131 and the analysis of its genomic features in the context of other viruses, metagenomic data, and host CRISPR-Cas systems contribute toward a better understanding of aquatic viral diversity and distribution in general and of brackish-water cyanophages infecting filamentous diazotrophic cyanobacteria in the Baltic Sea in particular. The results of this study revealed previously undescribed features of cyanophage genomes (e.g., self-excising intein-containing putative dCTP deaminase and putative cyanophage-encoded CRISPR-Cas and toxin-antitoxin systems) and can therefore be used to predict potential interactions between bloom-forming cyanobacteria and their cyanophages.

摘要

虽然丝状蓝藻在全球许多水生生态系统的食物网动态和生物地球化学循环中起着至关重要的作用,但关于感染它们的噬菌体的知识却很有限。在这里,我们描述了一种烈性的丝状噬藻体 vB_AphaS-CL131(以下简称 CL131)的完整基因组,该噬藻体感染了波罗的海半咸水海域中形成丝状固氮水华的蓝藻。CL131 是一个 112793bp 的双链 DNA(dsDNA)基因组,包含 149 个推定的开放阅读框(ORFs),其中大多数(86%)与其他噬菌体或细菌中具有已知功能的基因没有序列同源性。系统发育分析表明,CL131 可能代表了感染丝状蓝藻的噬菌体群中的一个新进化谱系,该谱系与感染单细胞蓝藻的噬菌体形成一个单独的聚类。CL131 编码了一个推定的 V-U2 CRISPR-Cas 系统,其中一个间隔序列(10 个中的 1 个)靶向蓝藻中的一个 DNA 引物假基因,以及一个推定的 II 型毒素-抗毒素系统,由一个 GNAT 家族的 N-乙酰转移酶和一个含有 PRK09726 结构域(特征 HipB 抗毒素)的未知功能蛋白组成。将 CL131 蛋白与波罗的海及其他可用的淡水和半咸水宏基因组中的reads 进行比较,并分析公共基因组中的 CRISPR-Cas 阵列,结果表明与 CL131 类似的噬菌体在波罗的海存在且具有动态性,并与宿主至少几十年来的共同历史。此外,单个基因组中的不同 CRISPR-Cas 系统靶向 CL131 基因组中的多个序列,包括与病毒粒子结构和形态发生相关的基因。总的来说,这些发现为探索病毒多样性提供了新的基因组信息,并为丝状蓝藻中病毒-宿主相互作用的研究提供了一个模型系统。新型噬藻体 vB_AphaS-CL131 的基因组特征分析及其在其他病毒、宏基因组数据和宿主 CRISPR-Cas 系统背景下的基因组特征分析,有助于更好地了解水生病毒的多样性和分布,特别是了解感染波罗的海丝状固氮蓝藻的半咸水噬藻体。本研究的结果揭示了噬藻体基因组的一些以前未描述的特征(例如,自我切除的内含肽包含的推定 dCTP 脱氨酶和推定的噬藻体编码的 CRISPR-Cas 和毒素-抗毒素系统),因此可用于预测形成水华的蓝藻与其噬藻体之间的潜在相互作用。

https://cdn.ncbi.nlm.nih.gov/pmc/blobs/9b29/6293099/99dd1e143261/AEM.01311-18-f0005.jpg
https://cdn.ncbi.nlm.nih.gov/pmc/blobs/9b29/6293099/da2b7c9258a7/AEM.01311-18-f0001.jpg
https://cdn.ncbi.nlm.nih.gov/pmc/blobs/9b29/6293099/0b1fbee69447/AEM.01311-18-f0002.jpg
https://cdn.ncbi.nlm.nih.gov/pmc/blobs/9b29/6293099/22f7c907d6b0/AEM.01311-18-f0003.jpg
https://cdn.ncbi.nlm.nih.gov/pmc/blobs/9b29/6293099/c52d39a4d7e4/AEM.01311-18-f0004.jpg
https://cdn.ncbi.nlm.nih.gov/pmc/blobs/9b29/6293099/99dd1e143261/AEM.01311-18-f0005.jpg
https://cdn.ncbi.nlm.nih.gov/pmc/blobs/9b29/6293099/da2b7c9258a7/AEM.01311-18-f0001.jpg
https://cdn.ncbi.nlm.nih.gov/pmc/blobs/9b29/6293099/0b1fbee69447/AEM.01311-18-f0002.jpg
https://cdn.ncbi.nlm.nih.gov/pmc/blobs/9b29/6293099/22f7c907d6b0/AEM.01311-18-f0003.jpg
https://cdn.ncbi.nlm.nih.gov/pmc/blobs/9b29/6293099/c52d39a4d7e4/AEM.01311-18-f0004.jpg
https://cdn.ncbi.nlm.nih.gov/pmc/blobs/9b29/6293099/99dd1e143261/AEM.01311-18-f0005.jpg

相似文献

1
Genomic Characterization of Cyanophage vB_AphaS-CL131 Infecting Filamentous Diazotrophic Cyanobacterium Reveals Novel Insights into Virus-Bacterium Interactions.基因组特征分析表明,感染丝状固氮蓝藻的噬藻体 vB_AphaS-CL131 揭示了病毒-细菌相互作用的新见解。
Appl Environ Microbiol. 2018 Dec 13;85(1). doi: 10.1128/AEM.01311-18. Print 2019 Jan 1.
2
Characterization of a lytic cyanophage that infects the bloom-forming cyanobacterium Aphanizomenon flos-aquae.一种感染形成水华的蓝藻鱼腥藻的裂解性蓝藻噬菌体的特性分析。
FEMS Microbiol Ecol. 2015 Feb;91(2):1-7. doi: 10.1093/femsec/fiu012. Epub 2014 Dec 5.
3
Viruses Infecting a Freshwater Filamentous Cyanobacterium (Nostoc sp.) Encode a Functional CRISPR Array and a Proteobacterial DNA Polymerase B.感染一种淡水丝状蓝细菌(念珠藻属)的病毒编码一个功能性CRISPR阵列和一个变形菌DNA聚合酶B。
mBio. 2016 Jun 14;7(3):e00667-16. doi: 10.1128/mBio.00667-16.
4
Nitrogen Flow in Diazotrophic Cyanobacterium Is Altered by Cyanophage Infection.固氮蓝藻中的氮流因噬藻体感染而改变。
Front Microbiol. 2020 Aug 19;11:2010. doi: 10.3389/fmicb.2020.02010. eCollection 2020.
5
Cyanophage infections reduce photosynthetic activity and expression of CO fixation genes in the freshwater bloom-forming cyanobacterium Aphanizomenon flos-aquae.噬藻体感染会降低淡水水华蓝藻鱼腥藻的光合作用和 CO2 固定基因的表达。
Harmful Algae. 2022 Jul;116:102215. doi: 10.1016/j.hal.2022.102215. Epub 2022 Mar 11.
6
Genomic and proteomic characterization of two novel siphovirus infecting the sedentary facultative epibiont cyanobacterium Acaryochloris marina.两种感染固着性兼性附生蓝细菌滨海无叶绿素蓝藻的新型肌尾噬菌体的基因组和蛋白质组特征分析
Environ Microbiol. 2015 Nov;17(11):4239-52. doi: 10.1111/1462-2920.12735. Epub 2015 Feb 11.
7
Diversity of Aphanizomenon flos-aquae (cyanobacterium) populations along a Baltic Sea salinity gradient.波罗的海盐度梯度上浮游颤藻(蓝藻)种群的多样性。
Appl Environ Microbiol. 2002 Nov;68(11):5296-303. doi: 10.1128/AEM.68.11.5296-5303.2002.
8
Isolation and Characterization of the First Freshwater Cyanophage Infecting .分离鉴定首例感染淡水鱼腥藻的噬藻体
J Virol. 2020 Aug 17;94(17). doi: 10.1128/JVI.00682-20.
9
Interactions between Ciliate Species and Vary Depending on the Morphological Form and Biomass of the Diazotrophic Cyanobacterium.纤毛虫物种之间的相互作用因固氮蓝藻的形态和生物量而异。
Int J Environ Res Public Health. 2022 Nov 16;19(22):15097. doi: 10.3390/ijerph192215097.
10
A Novel Wide-Range Freshwater Cyanophage MinS1 Infecting the Harmful Cyanobacterium .一种新型宽宿主范围淡水噬藻体 MinS1 感染有害蓝藻。
Viruses. 2022 Feb 20;14(2):433. doi: 10.3390/v14020433.

引用本文的文献

1
Biodiversity of microorganisms in the Baltic Sea: the power of novel methods in the identification of marine microbes.波罗的海中微生物的多样性:新型方法在海洋微生物鉴定中的威力。
FEMS Microbiol Rev. 2024 Sep 18;48(5). doi: 10.1093/femsre/fuae024.
2
Clustered Regularly Interspaced Short Palindromic Repeat/CRISPR-Associated Protein and Its Utility All at Sea: Status, Challenges, and Prospects.成簇规律间隔短回文重复序列/CRISPR相关蛋白及其在海洋领域的应用:现状、挑战与前景
Microorganisms. 2024 Jan 6;12(1):118. doi: 10.3390/microorganisms12010118.
3
Genomic Analysis and Taxonomic Characterization of Seven Bacteriophage Genomes Metagenomic-Assembled from the Dishui Lake.

本文引用的文献

1
CRISPRdisco: An Automated Pipeline for the Discovery and Analysis of CRISPR-Cas Systems.CRISPRdisco:一种用于发现和分析CRISPR-Cas系统的自动化流程
CRISPR J. 2018 Apr;1(2):171-181. doi: 10.1089/crispr.2017.0022. Epub 2018 Apr 9.
2
A closely-related clade of globally distributed bloom-forming cyanobacteria within the Nostocales.隶属于念珠藻目的全球分布的形成水华的蓝细菌的近亲分支。
Harmful Algae. 2018 Jul;77:93-107. doi: 10.1016/j.hal.2018.05.009. Epub 2018 Jun 29.
3
Annotation of Bacteriophage Genome Sequences Using DNA Master: An Overview.
从淡水湖中宏基因组组装的七个噬菌体基因组的基因组分析和分类学特征
Viruses. 2023 Sep 30;15(10):2038. doi: 10.3390/v15102038.
4
An Estuarine Cyanophage S-CREM1 Encodes Three Distinct Antitoxin Genes and a Large Number of Non-Coding RNA Genes.河口色球藻噬菌体 S-CREM1 编码三个不同的抗毒素基因和大量非编码 RNA 基因。
Viruses. 2023 Jan 28;15(2):380. doi: 10.3390/v15020380.
5
A Novel Freshwater Cyanophage Mae-Yong1326-1 Infecting Bloom-Forming Cyanobacterium .一种新型淡水噬藻体 Mae-Yong1326-1 感染水华蓝藻
Viruses. 2022 Sep 16;14(9):2051. doi: 10.3390/v14092051.
6
The Synthesis and Assembly of a Truncated Cyanophage Genome and Its Expression in a Heterogenous Host.截短型蓝藻噬菌体基因组的合成、组装及其在异源宿主中的表达。
Life (Basel). 2022 Aug 15;12(8):1234. doi: 10.3390/life12081234.
7
A Review of Cyanophage-Host Relationships: Highlighting Cyanophages as a Potential Cyanobacteria Control Strategy.噬藻体-宿主关系综述:强调噬藻体作为一种潜在的蓝藻控制策略。
Toxins (Basel). 2022 May 31;14(6):385. doi: 10.3390/toxins14060385.
8
A Synthesis of Viral Contribution to Marine Nitrogen Cycling.病毒对海洋氮循环贡献的综合研究
Front Microbiol. 2022 Apr 25;13:834581. doi: 10.3389/fmicb.2022.834581. eCollection 2022.
9
Host Cyanobacteria Killing by Novel Lytic Cyanophage YongM: A Protein Profiling Analysis.新型裂解性蓝藻噬菌体YongM对宿主蓝细菌的杀伤作用:蛋白质谱分析
Microorganisms. 2022 Jan 24;10(2):257. doi: 10.3390/microorganisms10020257.
10
Genomic Characterization of Two Novel RCA Phages Reveals New Insights into the Diversity and Evolution of Marine Viruses.两种新型 RCA 噬菌体的基因组特征揭示了海洋病毒多样性和进化的新见解。
Microbiol Spectr. 2021 Oct 31;9(2):e0123921. doi: 10.1128/Spectrum.01239-21. Epub 2021 Oct 20.
使用DNA Master对噬菌体基因组序列进行注释:概述
Methods Mol Biol. 2018;1681:217-229. doi: 10.1007/978-1-4939-7343-9_16.
4
TADB 2.0: an updated database of bacterial type II toxin-antitoxin loci.TADB 2.0:细菌 II 型毒素-抗毒素基因座的更新数据库。
Nucleic Acids Res. 2018 Jan 4;46(D1):D749-D753. doi: 10.1093/nar/gkx1033.
5
VICTOR: genome-based phylogeny and classification of prokaryotic viruses.维克多:基于基因组的原核病毒系统发生和分类。
Bioinformatics. 2017 Nov 1;33(21):3396-3404. doi: 10.1093/bioinformatics/btx440.
6
Genome characteristics and environmental distribution of the first phage that infects the LD28 clade, a freshwater methylotrophic bacterial group.首个感染淡水甲基营养细菌类群LD28进化枝的噬菌体的基因组特征及环境分布
Environ Microbiol. 2017 Nov;19(11):4714-4727. doi: 10.1111/1462-2920.13936. Epub 2017 Nov 2.
7
From virus isolation to metagenome generation for investigating viral diversity in deep-sea sediments.从病毒分离到宏基因组生成,调查深海沉积物中的病毒多样性。
Sci Rep. 2017 Aug 21;7(1):8355. doi: 10.1038/s41598-017-08783-4.
8
Marine viruses discovered via metagenomics shed light on viral strategies throughout the oceans.通过宏基因组学发现的海洋病毒揭示了海洋中病毒的策略。
Nat Commun. 2017 Jul 5;8:15955. doi: 10.1038/ncomms15955.
9
Evolutionary Genomics of Defense Systems in Archaea and Bacteria.古菌和细菌防御系统的进化基因组学。
Annu Rev Microbiol. 2017 Sep 8;71:233-261. doi: 10.1146/annurev-micro-090816-093830. Epub 2017 Jun 28.
10
Mobile self-splicing introns and inteins as environmental sensors.移动自剪接内含子和内肽酶作为环境传感器。
Curr Opin Microbiol. 2017 Aug;38:51-58. doi: 10.1016/j.mib.2017.04.003. Epub 2017 May 5.