Suppr超能文献

DNA 修复蛋白 OGG1 通过改变白色脂肪组织中的线粒体能量代谢来预防肥胖。

The DNA Repair Protein OGG1 Protects Against Obesity by Altering Mitochondrial Energetics in White Adipose Tissue.

机构信息

Department of Nutritional Sciences and Rutgers Center for Lipid Research, New Jersey Institute for Food, Nutrition, and Health, Rutgers University, New Brunswick, NJ, 08901, USA.

Laboratory of Cell Signaling and Metabolic Disorders, Nencki Institute of Experimental Biology, Warsaw, Poland.

出版信息

Sci Rep. 2018 Oct 5;8(1):14886. doi: 10.1038/s41598-018-33151-1.

Abstract

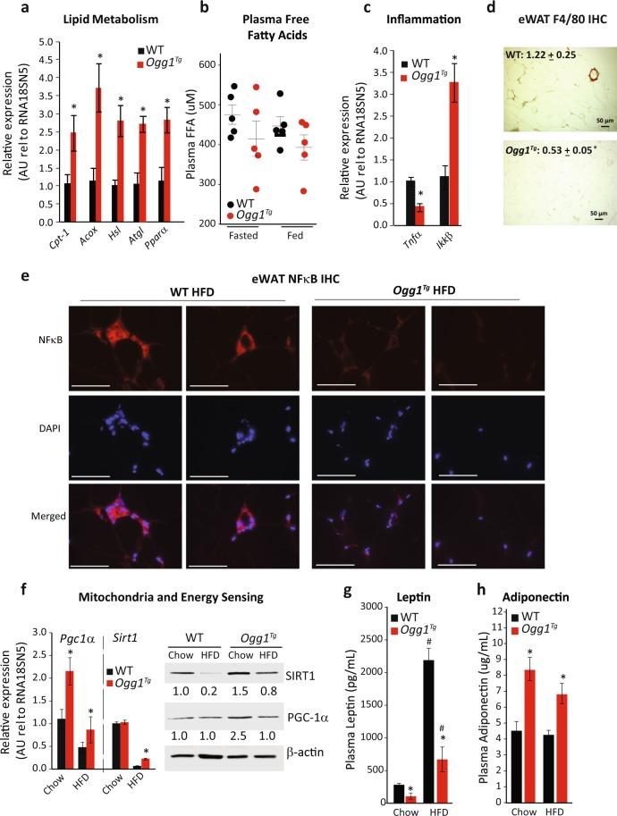
Obesity and related metabolic pathologies represent a significant public health concern. Obesity is associated with increased oxidative stress that damages genomic and mitochondrial DNA. Oxidatively-induced lesions in both DNA pools are repaired via the base-excision repair pathway, initiated by DNA glycosylases such as 8-oxoguanine DNA glycosylase (OGG1). Global deletion of OGG1 and common OGG1 polymorphisms render mice and humans susceptible to metabolic disease. However, the relative contribution of mitochondrial OGG1 to this metabolic phenotype is unknown. Here, we demonstrate that transgenic targeting of OGG1 to mitochondria confers significant protection from diet-induced obesity, insulin resistance, and adipose tissue inflammation. These favorable metabolic phenotypes are mediated by an increase in whole body energy expenditure driven by specific metabolic adaptations, including increased mitochondrial respiration in white adipose tissue of OGG1 transgenic (Ogg1) animals. These data demonstrate a critical role for a DNA repair protein in modulating mitochondrial energetics and whole-body energy balance.

摘要

肥胖及相关代谢性疾病是一个重大的公共健康问题。肥胖与氧化应激增加有关,后者会损害基因组和线粒体 DNA。两种 DNA 库中由氧化诱导的损伤可通过碱基切除修复途径修复,该途径由 DNA 糖基化酶(如 8-氧鸟嘌呤 DNA 糖基化酶(OGG1))启动。OGG1 的全局缺失和常见 OGG1 多态性使小鼠和人类易患代谢疾病。然而,线粒体 OGG1 对这种代谢表型的相对贡献尚不清楚。在这里,我们证明了靶向 OGG1 到线粒体的转基因可显著预防饮食诱导的肥胖、胰岛素抵抗和脂肪组织炎症。这些有利的代谢表型是由全身能量消耗增加介导的,这种增加是由特定的代谢适应驱动的,包括 OGG1 转基因(Ogg1)动物白色脂肪组织中线粒体呼吸的增加。这些数据表明,DNA 修复蛋白在调节线粒体能量代谢和全身能量平衡方面发挥着关键作用。

https://cdn.ncbi.nlm.nih.gov/pmc/blobs/a92e/6173743/12bfffd6d293/41598_2018_33151_Fig1_HTML.jpg

文献检索

告别复杂PubMed语法,用中文像聊天一样搜索,搜遍4000万医学文献。AI智能推荐,让科研检索更轻松。

立即免费搜索

文件翻译

保留排版,准确专业,支持PDF/Word/PPT等文件格式,支持 12+语言互译。

免费翻译文档

深度研究

AI帮你快速写综述,25分钟生成高质量综述,智能提取关键信息,辅助科研写作。

立即免费体验