• 文献检索
  • 文档翻译
  • 深度研究
  • 学术资讯
  • Suppr Zotero 插件Zotero 插件
  • 邀请有礼
  • 套餐&价格
  • 历史记录
应用&插件
Suppr Zotero 插件Zotero 插件浏览器插件Mac 客户端Windows 客户端微信小程序
定价
高级版会员购买积分包购买API积分包
服务
文献检索文档翻译深度研究API 文档MCP 服务
关于我们
关于 Suppr公司介绍联系我们用户协议隐私条款
关注我们

Suppr 超能文献

核心技术专利:CN118964589B侵权必究
粤ICP备2023148730 号-1Suppr @ 2026

文献检索

告别复杂PubMed语法,用中文像聊天一样搜索,搜遍4000万医学文献。AI智能推荐,让科研检索更轻松。

立即免费搜索

文件翻译

保留排版,准确专业,支持PDF/Word/PPT等文件格式,支持 12+语言互译。

免费翻译文档

深度研究

AI帮你快速写综述,25分钟生成高质量综述,智能提取关键信息,辅助科研写作。

立即免费体验

通过抑制β 细胞中 VDAC1 的过表达和表面易位来保护糖尿病中的胰岛素分泌。

Preserving Insulin Secretion in Diabetes by Inhibiting VDAC1 Overexpression and Surface Translocation in β Cells.

机构信息

Department of Clinical Sciences, Malmö, Lund University, Jan Waldenströms Gata 35, Malmö 214 28, Sweden.

Academic Hospital Uppsala University, Uppsala, Sweden.

出版信息

Cell Metab. 2019 Jan 8;29(1):64-77.e6. doi: 10.1016/j.cmet.2018.09.008. Epub 2018 Oct 4.

DOI:10.1016/j.cmet.2018.09.008
PMID:30293774
原文链接:https://pmc.ncbi.nlm.nih.gov/articles/PMC6331340/
Abstract

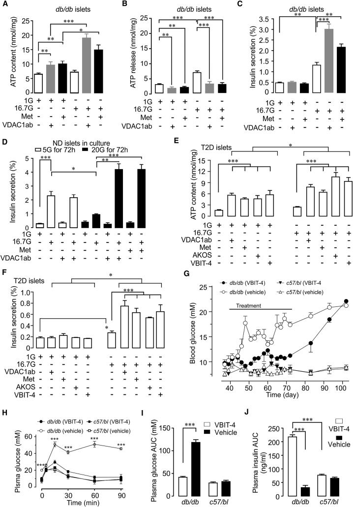
Type 2 diabetes (T2D) develops after years of prediabetes during which high glucose (glucotoxicity) impairs insulin secretion. We report that the ATP-conducting mitochondrial outer membrane voltage-dependent anion channel-1 (VDAC1) is upregulated in islets from T2D and non-diabetic organ donors under glucotoxic conditions. This is caused by a glucotoxicity-induced transcriptional program, triggered during years of prediabetes with suboptimal blood glucose control. Metformin counteracts VDAC1 induction. VDAC1 overexpression causes its mistargeting to the plasma membrane of the insulin-secreting β cells with loss of the crucial metabolic coupling factor ATP. VDAC1 antibodies and inhibitors prevent ATP loss. Through direct inhibition of VDAC1 conductance, metformin, like specific VDAC1 inhibitors and antibodies, restores the impaired generation of ATP and glucose-stimulated insulin secretion in T2D islets. Treatment of db/db mice with VDAC1 inhibitor prevents hyperglycemia, and maintains normal glucose tolerance and physiological regulation of insulin secretion. Thus, β cell function is preserved by targeting the novel diabetes executer protein VDAC1.

摘要

2 型糖尿病(T2D)在多年的糖尿病前期后发展,在此期间,高葡萄糖(糖毒性)损害胰岛素分泌。我们报告称,在葡萄糖毒性条件下,来自 T2D 和非糖尿病供体的胰岛中,ATP 传导的线粒体外膜电压依赖性阴离子通道 1(VDAC1)上调。这是由葡萄糖毒性诱导的转录程序引起的,该程序在多年的血糖控制不佳的糖尿病前期触发。二甲双胍可拮抗 VDAC1 的诱导。VDAC1 的过表达导致其靶向错误到胰岛素分泌β细胞的质膜,丧失关键的代谢偶联因子 ATP。VDAC1 抗体和抑制剂可防止 ATP 丢失。通过直接抑制 VDAC1 电导,二甲双胍与特异性 VDAC1 抑制剂和抗体一样,可恢复 T2D 胰岛中受损的 ATP 生成和葡萄糖刺激的胰岛素分泌。用 VDAC1 抑制剂治疗 db/db 小鼠可预防高血糖,并维持正常的葡萄糖耐量和胰岛素分泌的生理调节。因此,通过靶向新型糖尿病执行蛋白 VDAC1 可保留β细胞功能。

https://cdn.ncbi.nlm.nih.gov/pmc/blobs/50d6/6331340/3df2a9e52392/gr7.jpg
https://cdn.ncbi.nlm.nih.gov/pmc/blobs/50d6/6331340/3f8d5a359cfd/fx1.jpg
https://cdn.ncbi.nlm.nih.gov/pmc/blobs/50d6/6331340/1b62854d3abe/gr1.jpg
https://cdn.ncbi.nlm.nih.gov/pmc/blobs/50d6/6331340/84040e64df03/gr2.jpg
https://cdn.ncbi.nlm.nih.gov/pmc/blobs/50d6/6331340/1e5e211e003a/gr3.jpg
https://cdn.ncbi.nlm.nih.gov/pmc/blobs/50d6/6331340/d38e30f15cb1/gr4.jpg
https://cdn.ncbi.nlm.nih.gov/pmc/blobs/50d6/6331340/4a0a7041290d/gr5.jpg
https://cdn.ncbi.nlm.nih.gov/pmc/blobs/50d6/6331340/51cc4a3acbf6/gr6.jpg
https://cdn.ncbi.nlm.nih.gov/pmc/blobs/50d6/6331340/3df2a9e52392/gr7.jpg
https://cdn.ncbi.nlm.nih.gov/pmc/blobs/50d6/6331340/3f8d5a359cfd/fx1.jpg
https://cdn.ncbi.nlm.nih.gov/pmc/blobs/50d6/6331340/1b62854d3abe/gr1.jpg
https://cdn.ncbi.nlm.nih.gov/pmc/blobs/50d6/6331340/84040e64df03/gr2.jpg
https://cdn.ncbi.nlm.nih.gov/pmc/blobs/50d6/6331340/1e5e211e003a/gr3.jpg
https://cdn.ncbi.nlm.nih.gov/pmc/blobs/50d6/6331340/d38e30f15cb1/gr4.jpg
https://cdn.ncbi.nlm.nih.gov/pmc/blobs/50d6/6331340/4a0a7041290d/gr5.jpg
https://cdn.ncbi.nlm.nih.gov/pmc/blobs/50d6/6331340/51cc4a3acbf6/gr6.jpg
https://cdn.ncbi.nlm.nih.gov/pmc/blobs/50d6/6331340/3df2a9e52392/gr7.jpg

相似文献

1
Preserving Insulin Secretion in Diabetes by Inhibiting VDAC1 Overexpression and Surface Translocation in β Cells.通过抑制β 细胞中 VDAC1 的过表达和表面易位来保护糖尿病中的胰岛素分泌。
Cell Metab. 2019 Jan 8;29(1):64-77.e6. doi: 10.1016/j.cmet.2018.09.008. Epub 2018 Oct 4.
2
Ablation of GPR56 Causes β-Cell Dysfunction by ATP Loss through Mistargeting of Mitochondrial VDAC1 to the Plasma Membrane.GPR56 缺失通过将线粒体 VDAC1 错误靶向质膜导致β细胞功能障碍和 ATP 丢失。
Biomolecules. 2023 Mar 18;13(3):557. doi: 10.3390/biom13030557.
3
MC1568 improves insulin secretion in islets from type 2 diabetes patients and rescues β-cell dysfunction caused by Hdac7 upregulation.MC1568 可改善 2 型糖尿病患者胰岛中的胰岛素分泌,并挽救由 Hdac7 上调引起的β细胞功能障碍。
Acta Diabetol. 2018 Dec;55(12):1231-1235. doi: 10.1007/s00592-018-1201-4. Epub 2018 Aug 7.
4
The VDAC1-based R-Tf-D-LP4 Peptide as a Potential Treatment for Diabetes Mellitus.基于 VDAC1 的 R-Tf-D-LP4 肽作为治疗糖尿病的潜在药物。
Cells. 2020 Feb 19;9(2):481. doi: 10.3390/cells9020481.
5
Prevention by metformin of alterations induced by chronic exposure to high glucose in human islet beta cells is associated with preserved ATP/ADP ratio.二甲双胍对长期暴露于高葡萄糖环境中的人胰岛β细胞所诱导的改变的预防作用与ATP/ADP比值的维持有关。
Diabetes Res Clin Pract. 2014 Apr;104(1):163-70. doi: 10.1016/j.diabres.2013.12.031. Epub 2014 Jan 3.
6
Specific PERK inhibitors enhanced glucose-stimulated insulin secretion in a mouse model of type 2 diabetes.特定的 PERK 抑制剂增强了 2 型糖尿病小鼠模型中葡萄糖刺激的胰岛素分泌。
Metabolism. 2019 Aug;97:87-91. doi: 10.1016/j.metabol.2018.12.007. Epub 2019 Jan 4.
7
Mitochondrial proteome analysis reveals altered expression of voltage dependent anion channels in pancreatic β-cells exposed to high glucose.线粒体蛋白质组分析揭示了高糖暴露的胰腺β细胞中电压依赖性阴离子通道表达的改变。
Islets. 2010 Sep-Oct;2(5):283-92. doi: 10.4161/isl.2.5.12639. Epub 2010 Sep 1.
8
Metformin Preserves β-Cell Compensation in Insulin Secretion and Mass Expansion in Prediabetic Nile Rats.二甲双胍可维持糖尿病前期尼罗鼠的β细胞胰岛素分泌代偿和质量扩张。
Int J Mol Sci. 2021 Jan 3;22(1):421. doi: 10.3390/ijms22010421.
9
The role and mechanism of VDAC1 in type 2 diabetes: An underestimated target of environmental pollutants.VDAC1 在 2 型糖尿病中的作用及其机制:环境污染物被低估的靶点。
Mitochondrion. 2024 Sep;78:101929. doi: 10.1016/j.mito.2024.101929. Epub 2024 Jul 8.
10
Overexpressed beta cell CART increases insulin secretion in mouse models of insulin resistance and diabetes.过表达的β细胞 CART 增加胰岛素抵抗和糖尿病小鼠模型中的胰岛素分泌。
Peptides. 2022 May;151:170747. doi: 10.1016/j.peptides.2022.170747. Epub 2022 Jan 19.

引用本文的文献

1
The role of mitochondria-associated ER membranes in disease pathology: protein complex and therapeutic targets.线粒体相关内质网膜在疾病病理学中的作用:蛋白质复合物与治疗靶点。
Front Cell Dev Biol. 2025 Jun 30;13:1629568. doi: 10.3389/fcell.2025.1629568. eCollection 2025.
2
Is the Voltage-Dependent Anion Channel a Major Player in Neurodegenerative Diseases?电压依赖性阴离子通道是神经退行性疾病的主要参与者吗?
Int J Mol Sci. 2025 Jun 26;26(13):6138. doi: 10.3390/ijms26136138.
3
The role of broad bean albumin 1b on GIP and GLP-1 mediated alterations to glucose metabolism in diabetic mice.

本文引用的文献

1
Systematic Review of Efficacy and Safety of Newer Antidiabetic Drugs Approved from 2013 to 2017 in Controlling HbA1c in Diabetes Patients.2013年至2017年批准的新型抗糖尿病药物控制糖尿病患者糖化血红蛋白疗效和安全性的系统评价
Pharmacy (Basel). 2018 Jun 27;6(3):57. doi: 10.3390/pharmacy6030057.
2
Two-year trial of intermittent insulin therapy vs metformin for the preservation of β-cell function after initial short-term intensive insulin induction in early type 2 diabetes.初诊 2 型糖尿病短期胰岛素强化治疗后,应用间歇性胰岛素治疗与二甲双胍治疗对 β 细胞功能的 2 年随访研究
Diabetes Obes Metab. 2018 Jun;20(6):1399-1407. doi: 10.1111/dom.13236. Epub 2018 Feb 23.
3
蚕豆白蛋白1b在糖尿病小鼠中对葡萄糖依赖性促胰岛素多肽(GIP)和胰高血糖素样肽-1(GLP-1)介导的葡萄糖代谢改变的作用。
NPJ Sci Food. 2025 Jun 23;9(1):110. doi: 10.1038/s41538-025-00486-9.
4
VDAC1 is a target for pharmacologically induced insulin hypersecretion in β cells.电压依赖性阴离子通道1(VDAC1)是β细胞中药物诱导胰岛素分泌过多的一个靶点。
Cell Rep. 2025 Jun 24;44(6):115834. doi: 10.1016/j.celrep.2025.115834. Epub 2025 Jun 11.
5
Mechanism of Ginsenosides in the Treatment of Diabetes Mellitus Based on Network Pharmacology and Molecular Docking.基于网络药理学和分子对接的人参皂苷治疗糖尿病的机制
Int J Mol Sci. 2025 May 30;26(11):5300. doi: 10.3390/ijms26115300.
6
Metformin-Induced Apoptosis Is Mediated Through Mitochondrial VDAC1.二甲双胍诱导的细胞凋亡是通过线粒体电压依赖性阴离子通道1介导的。
Pharmaceuticals (Basel). 2025 May 20;18(5):757. doi: 10.3390/ph18050757.
7
Resveratrol's Pro-Apoptotic Effects in Cancer Are Mediated Through the Interaction and Oligomerization of the Mitochondrial VDAC1.白藜芦醇在癌症中的促凋亡作用是通过线粒体电压依赖性阴离子通道1(VDAC1)的相互作用和寡聚化介导的。
Int J Mol Sci. 2025 Apr 22;26(9):3963. doi: 10.3390/ijms26093963.
8
VDAC1 Inhibition Protects Against Noise-Induced Hearing Loss via the PINK1/Parkin Pathway.电压依赖性阴离子通道1(VDAC1)抑制通过PINK1/帕金(Parkin)途径预防噪声性听力损失。
CNS Neurosci Ther. 2025 Apr;31(4):e70410. doi: 10.1111/cns.70410.
9
Intracellular calcium channels: Potential targets for type 2 diabetes mellitus?细胞内钙通道:2型糖尿病的潜在靶点?
World J Diabetes. 2025 Apr 15;16(4):98995. doi: 10.4239/wjd.v16.i4.98995.
10
Association of biochemical indicators with multimorbidity in 19,624 older adult individuals with chronic diseases: a study from Jindong District, Jinhua City, China.19624名患有慢性病的老年人中生化指标与多种疾病的关联:来自中国金华市金东区的一项研究
Front Public Health. 2025 Jan 24;13:1472415. doi: 10.3389/fpubh.2025.1472415. eCollection 2025.
Metformin-induced anticancer activities: recent insights.
二甲双胍诱导的抗癌活性:最新见解。
Biol Chem. 2018 Mar 28;399(4):321-335. doi: 10.1515/hsz-2017-0271.
4
DNA methylation links genetics, fetal environment, and an unhealthy lifestyle to the development of type 2 diabetes.DNA 甲基化将遗传学、胎儿环境和不健康的生活方式与 2 型糖尿病的发展联系起来。
Clin Epigenetics. 2017 Oct 3;9:105. doi: 10.1186/s13148-017-0399-2. eCollection 2017.
5
Voltage-Dependent Anion Channel 1 As an Emerging Drug Target for Novel Anti-Cancer Therapeutics.电压依赖性阴离子通道1作为新型抗癌治疗的新兴药物靶点。
Front Oncol. 2017 Jul 31;7:154. doi: 10.3389/fonc.2017.00154. eCollection 2017.
6
Metformin for diabetes prevention: insights gained from the Diabetes Prevention Program/Diabetes Prevention Program Outcomes Study.二甲双胍预防糖尿病:来自糖尿病预防计划/糖尿病预防计划结果研究的新见解。
Diabetologia. 2017 Sep;60(9):1601-1611. doi: 10.1007/s00125-017-4361-9. Epub 2017 Aug 2.
7
Reduction of endoplasmic reticulum- mitochondria interactions in beta cells from patients with type 2 diabetes.2型糖尿病患者β细胞内质网与线粒体相互作用的减少。
PLoS One. 2017 Jul 25;12(7):e0182027. doi: 10.1371/journal.pone.0182027. eCollection 2017.
8
Histone acetylation of glucose-induced thioredoxin-interacting protein gene expression in pancreatic islets.胰岛中葡萄糖诱导的硫氧还蛋白相互作用蛋白基因表达的组蛋白乙酰化
Int J Biochem Cell Biol. 2016 Dec;81(Pt A):82-91. doi: 10.1016/j.biocel.2016.10.022. Epub 2016 Oct 29.
9
lncRNA H19/miR-675 axis regulates cardiomyocyte apoptosis by targeting VDAC1 in diabetic cardiomyopathy.长链非编码RNA H19/微小RNA-675轴通过靶向电压依赖性阴离子通道1调控糖尿病性心肌病中的心肌细胞凋亡。
Sci Rep. 2016 Oct 31;6:36340. doi: 10.1038/srep36340.
10
Insulin signalling in Alzheimer's disease and diabetes: from epidemiology to molecular links.阿尔茨海默病和糖尿病中的胰岛素信号转导:从流行病学到分子联系。
J Intern Med. 2016 Nov;280(5):430-442. doi: 10.1111/joim.12534. Epub 2016 Oct 14.