Suppr超能文献

TLR7 激动剂咪喹莫特和灭活流感病毒颗粒共刺激促进小鼠 B 细胞激活、分化和加速抗原特异性抗体产生。

Co-stimulation With TLR7 Agonist Imiquimod and Inactivated Influenza Virus Particles Promotes Mouse B Cell Activation, Differentiation, and Accelerated Antigen Specific Antibody Production.

机构信息

Department of Microbiology, Li Ka Shing Faculty of Medicine, University of Hong Kong, Pokfulam, Hong Kong.

State Key Laboratory for Emerging Infectious Diseases, University of Hong Kong, Pokfulam, Hong Kong.

出版信息

Front Immunol. 2018 Oct 12;9:2370. doi: 10.3389/fimmu.2018.02370. eCollection 2018.

Abstract

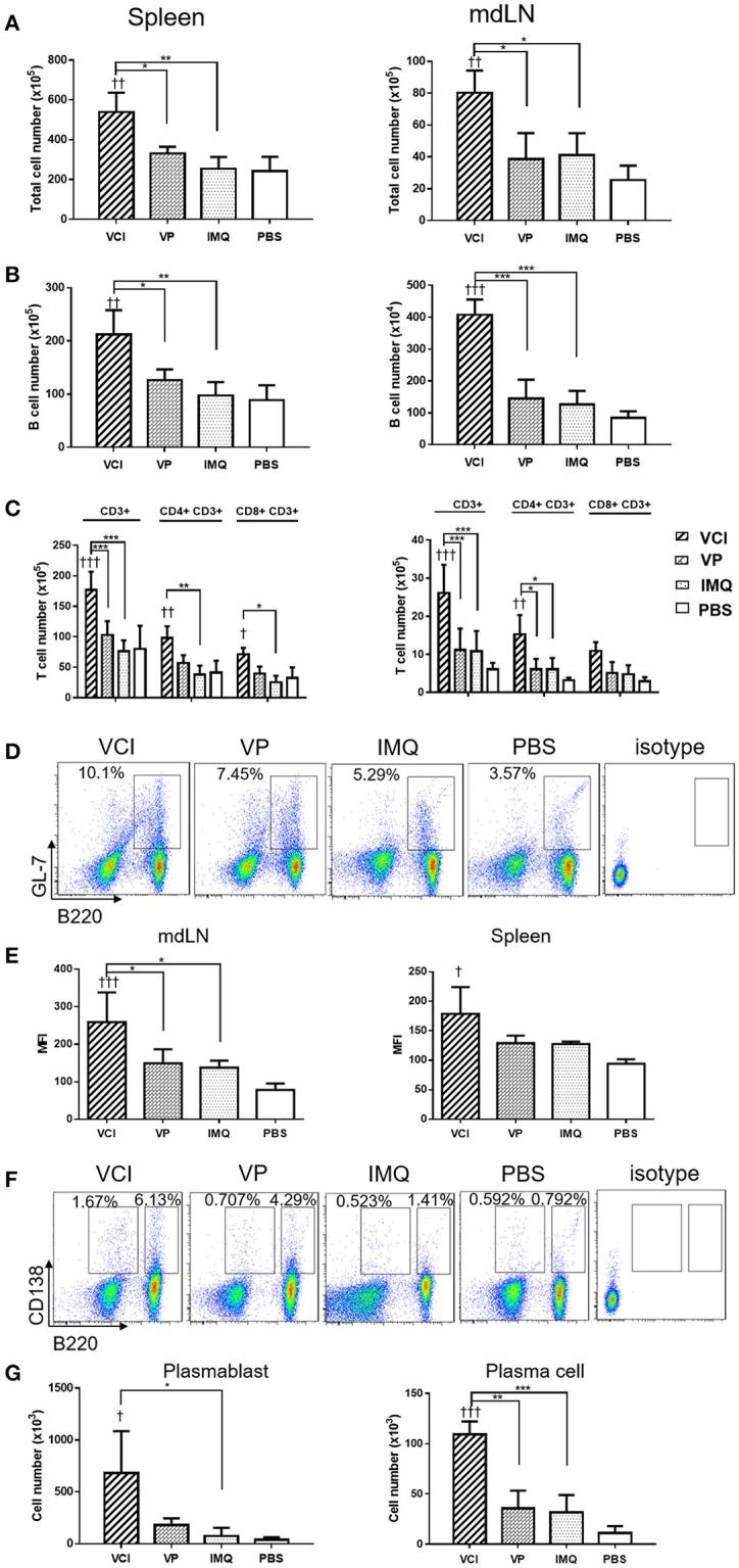
Current influenza vaccines have relatively low effectiveness, especially against antigenically drifted strains, the effectiveness is even lower in the elderly and immunosuppressed individuals. We have previously shown in a randomized clinical trial that the topical application of a toll-like receptor 7 agonist, imiquimod, just before intradermal influenza vaccine could expedite and augment antibody response, including to antigenically-drifted strains. However, the mechanism of this vaccine and imiquimod combination approach is poorly understood. Here, we demonstrated that imiquimod alone directly activated purified mouse peritoneal B cells. When combined with inactivated H1N1/415742Md influenza virus particle (VP) as vaccine, co-stimulation of mouse peritoneal B cells induced stronger activation, proliferation, and production of virus-antigen specific IgM and IgG. Intraperitoneal injection of a combination of VP and imiquimod (VCI) was associated with an increased number of activated B cells with enhanced expression of CD86 in the mesenteric draining lymph nodes (mesLN) and the spleen at 18 h after injection. Three days after immunization with VCI, mouse spleen showed significantly more IgM and IgG secreting cells upon re-stimulation with inactivated virus, mouse sera were detected with viral neutralizing antibody. Transfer of these spleen B cells to naïve mice improved survival after lethal dose of H1N1/415742Md challenge. More importantly, the functional response of VCI-induced B cell activation was demonstrated by early challenge with a lethal dose of H1N1/415742Md influenza virus at 3 days after immunization. The spleen and mediastinal lymph nodes (mdLN) in mice immunized with VCI had germinal center formation, and significantly higher number of plasmablasts, plasma cells, and virus-antigen specific IgM and IgG secreting cells at only 3-4 days post virus challenge, compared with those of mice that have received imiquimod, inactivated virus alone or PBS. Serum virus-specific IgG2a, IgG2b, and IgG1 and bronchoalveolar lavage fluid (BALF) virus-specific IgA at 3 or 4 days post challenge were significantly higher in mice immunized with VCI, which had significantly reduced lung viral load and 100% survival. These findings suggested that imiquimod accelerates the vaccine-induced antibody production via inducing rapid differentiation of naïve B cells into antigen-specific antibody producing cells.

摘要

目前的流感疫苗效力相对较低,尤其是针对抗原漂移株,在老年人和免疫抑制个体中的效力更低。我们之前在一项随机临床试验中表明,在皮内流感疫苗接种前局部应用 Toll 样受体 7 激动剂咪喹莫特可以加速和增强抗体反应,包括针对抗原漂移株的抗体反应。然而,这种疫苗和咪喹莫特联合应用的机制尚不清楚。在这里,我们证明了咪喹莫特本身可以直接激活纯化的小鼠腹腔 B 细胞。当与作为疫苗的灭活 H1N1/415742Md 流感病毒粒子 (VP) 联合使用时,诱导小鼠腹腔 B 细胞的共刺激产生更强的激活、增殖和产生病毒抗原特异性 IgM 和 IgG。腹腔内注射 VP 和咪喹莫特的组合 (VCI) 与注射后 18 小时肠系膜引流淋巴结 (mesLN) 和脾脏中活化 B 细胞数量增加以及 CD86 表达增强相关。免疫接种 VCI 3 天后,再次用灭活病毒刺激时,小鼠脾脏显示出明显更多的 IgM 和 IgG 分泌细胞,小鼠血清中检测到病毒中和抗体。将这些脾 B 细胞转移到新生小鼠中,可以提高在致死剂量的 H1N1/415742Md 攻击后的存活率。更重要的是,在免疫接种后 3 天用致死剂量的 H1N1/415742Md 流感病毒进行早期挑战证明了 VCI 诱导的 B 细胞激活的功能反应。与接受咪喹莫特、灭活病毒或 PBS 单独治疗的小鼠相比,接种 VCI 的小鼠的脾脏和纵隔淋巴结 (mdLN) 形成生发中心,并且在病毒攻击后仅 3-4 天就有明显更多的浆母细胞、浆细胞和病毒抗原特异性 IgM 和 IgG 分泌细胞,以及血清病毒特异性 IgG2a、IgG2b 和 IgG1 和支气管肺泡灌洗液 (BALF) 病毒特异性 IgA。在病毒攻击后 3 或 4 天,接种 VCI 的小鼠肺部病毒载量明显降低,存活率为 100%。这些发现表明,咪喹莫特通过诱导幼稚 B 细胞快速分化为抗原特异性抗体产生细胞,加速了疫苗诱导的抗体产生。

https://cdn.ncbi.nlm.nih.gov/pmc/blobs/e2f0/6194170/4ae7316e5dd1/fimmu-09-02370-g0001.jpg

文献检索

告别复杂PubMed语法,用中文像聊天一样搜索,搜遍4000万医学文献。AI智能推荐,让科研检索更轻松。

立即免费搜索

文件翻译

保留排版,准确专业,支持PDF/Word/PPT等文件格式,支持 12+语言互译。

免费翻译文档

深度研究

AI帮你快速写综述,25分钟生成高质量综述,智能提取关键信息,辅助科研写作。

立即免费体验