Volen Center and Biology Department, Brandeis University, Waltham, United States.
Elife. 2018 Dec 28;7:e41877. doi: 10.7554/eLife.41877.
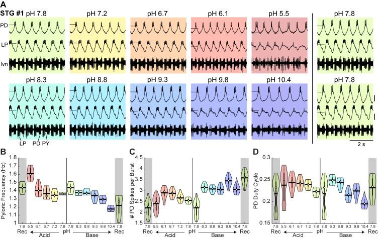
The activity of neuronal circuits depends on the properties of the constituent neurons and their underlying synaptic and intrinsic currents. We describe the effects of extreme changes in extracellular pH - from pH 5.5 to 10.4 - on two central pattern generating networks, the stomatogastric and cardiac ganglia of the crab, . Given that the physiological properties of ion channels are known to be sensitive to pH within the range tested, it is surprising that these rhythms generally remained robust from pH 6.1 to pH 8.8. The pH sensitivity of these rhythms was highly variable between animals and, unexpectedly, between ganglia. Animal-to-animal variability was likely a consequence of similar network performance arising from variable sets of underlying conductances. Together, these results illustrate the potential difficulty in generalizing the effects of environmental perturbation across circuits, even within the same animal.
神经元回路的活动取决于组成神经元的特性以及它们的突触和内在电流。我们描述了细胞外 pH 值从 5.5 到 10.4 的极端变化对两种中枢模式生成网络的影响,即蟹的 stomatogastric 和 cardiac 神经节。鉴于离子通道的生理特性已知在测试范围内对 pH 值敏感,令人惊讶的是,这些节律通常在 pH 值 6.1 到 pH 值 8.8 之间仍然很强劲。这些节律对 pH 值的敏感性在动物之间以及在神经节之间差异很大。动物之间的变异性可能是由于不同的基础电导率产生相似的网络性能的结果。总之,这些结果说明了即使在同一动物体内,跨回路概括环境干扰影响的难度。