Suppr超能文献

卤碱性环境中产甲烷、硫酸盐还原及互营乙酸氧化群落的代谢与发生

Metabolism and Occurrence of Methanogenic and Sulfate-Reducing Syntrophic Acetate Oxidizing Communities in Haloalkaline Environments.

作者信息

Timmers Peer H A, Vavourakis Charlotte D, Kleerebezem Robbert, Damsté Jaap S Sinninghe, Muyzer Gerard, Stams Alfons J M, Sorokin Dimity Y, Plugge Caroline M

机构信息

Laboratory of Microbiology, Wageningen University & Research, Wageningen, Netherlands.

European Centre of Excellence for Sustainable Water Technology, Wetsus, Leeuwarden, Netherlands.

出版信息

Front Microbiol. 2018 Dec 10;9:3039. doi: 10.3389/fmicb.2018.03039. eCollection 2018.

Abstract

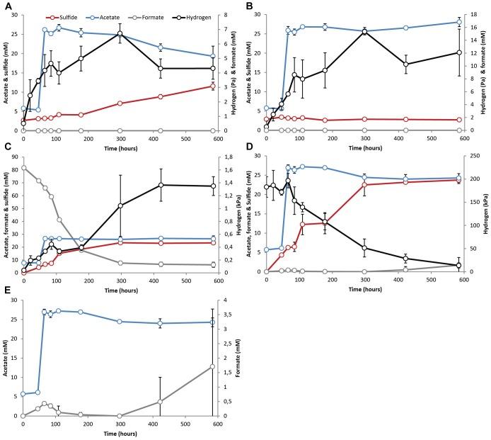
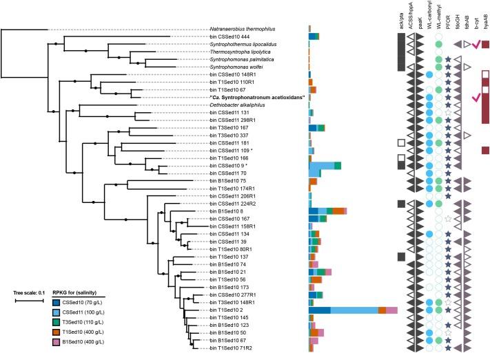
Anaerobic syntrophic acetate oxidation (SAO) is a thermodynamically unfavorable process involving a syntrophic acetate oxidizing bacterium (SAOB) that forms interspecies electron carriers (IECs). These IECs are consumed by syntrophic partners, typically hydrogenotrophic methanogenic archaea or sulfate reducing bacteria. In this work, the metabolism and occurrence of SAOB at extremely haloalkaline conditions were investigated, using highly enriched methanogenic (M-SAO) and sulfate-reducing (S-SAO) cultures from south-western Siberian hypersaline soda lakes. Activity tests with the M-SAO and S-SAO cultures and thermodynamic calculations indicated that H and formate are important IECs in both SAO cultures. Metagenomic analysis of the M-SAO cultures showed that the dominant SAOB was ' Syntrophonatronum acetioxidans,' and a near-complete draft genome of this SAOB was reconstructed. ' S. acetioxidans' has all genes necessary for operating the Wood-Ljungdahl pathway, which is likely employed for acetate oxidation. It also encodes several genes essential to thrive at haloalkaline conditions; including a Na-dependent ATP synthase and marker genes for 'salt-out' strategies for osmotic homeostasis at high soda conditions. Membrane lipid analysis of the M-SAO culture showed the presence of unusual bacterial diether membrane lipids which are presumably beneficial at extreme haloalkaline conditions. To determine the importance of SAO in haloalkaline environments, previously obtained 16S rRNA gene sequencing data and metagenomic data of five different hypersaline soda lake sediment samples were investigated, including the soda lakes where the enrichment cultures originated from. The draft genome of S. acetioxidans' showed highest identity with two metagenome-assembled genomes (MAGs) of putative SAOBs that belonged to the highly abundant and diverse family present in the soda lake sediments. The 16S rRNA gene amplicon datasets of the soda lake sediments showed a high similarity of reads to ' S. acetioxidans' with abundance as high as 1.3% of all reads, whereas aceticlastic methanogens and acetate oxidizing sulfate-reducers were not abundant (≤0.1%) or could not be detected. These combined results indicate that SAO is the primary anaerobic acetate oxidizing pathway at extreme haloalkaline conditions performed by haloalkaliphilic syntrophic consortia.

摘要

厌氧互营乙酸氧化(SAO)是一个热力学上不利的过程,涉及一种形成种间电子载体(IECs)的互营乙酸氧化细菌(SAOB)。这些IECs被互营伙伴消耗,通常是氢营养型产甲烷古菌或硫酸盐还原细菌。在这项研究中,利用来自西伯利亚西南部高盐苏打湖的高度富集的产甲烷(M-SAO)和硫酸盐还原(S-SAO)培养物,研究了SAOB在极端盐碱条件下的代谢和存在情况。对M-SAO和S-SAO培养物进行的活性测试以及热力学计算表明,氢气和甲酸是两种SAO培养物中重要的IECs。对M-SAO培养物的宏基因组分析表明,占主导地位的SAOB是“乙酸氧化嗜钠菌”,并重建了该SAOB的近完整基因组草图。“乙酸氧化嗜钠菌”拥有运行伍德-Ljungdahl途径所需的所有基因,该途径可能用于乙酸氧化。它还编码了几个在盐碱条件下生存所必需的基因;包括一种依赖钠的ATP合酶以及用于在高苏打条件下维持渗透平衡的“盐析”策略的标记基因。对M-SAO培养物的膜脂分析表明存在不寻常的细菌二醚膜脂,这可能在极端盐碱条件下有益。为了确定SAO在盐碱环境中的重要性,研究了先前获得的五个不同高盐苏打湖沉积物样本的16S rRNA基因测序数据和宏基因组数据,包括富集培养物来源的苏打湖。“乙酸氧化嗜钠菌”的基因组草图与属于苏打湖沉积物中高度丰富且多样的家族的两个推定SAOB的宏基因组组装基因组(MAGs)具有最高的同源性。苏打湖沉积物的16S rRNA基因扩增子数据集显示,与“乙酸氧化嗜钠菌”的读数具有高度相似性,丰度高达所有读数的1.3%,而乙酸裂解产甲烷菌和乙酸氧化硫酸盐还原菌不丰富(≤0.1%)或无法检测到。这些综合结果表明,SAO是嗜盐碱互营菌群在极端盐碱条件下主要的厌氧乙酸氧化途径。

https://cdn.ncbi.nlm.nih.gov/pmc/blobs/7477/6295475/d3c99e2d9c93/fmicb-09-03039-g001.jpg

文献AI研究员

20分钟写一篇综述,助力文献阅读效率提升50倍。

立即体验

用中文搜PubMed

大模型驱动的PubMed中文搜索引擎

马上搜索

文档翻译

学术文献翻译模型,支持多种主流文档格式。

立即体验