Suppr超能文献

桑椹提取物通过抑制大鼠线粒体氧化应激改善非酒精性脂肪性肝病(NAFLD)

Mulberry Fruit Extract Ameliorates Nonalcoholic Fatty Liver Disease (NAFLD) through Inhibition of Mitochondrial Oxidative Stress in Rats.

作者信息

Yang Dong Kwon, Jo Dong-Gyu

机构信息

Department of Veterinary Pharmacology and Toxicology, College of Veterinary Medicine, Chonbuk National University, Iksan, Jeollabuk-do 54596, Republic of Korea.

School of Pharmacy, Sungkyunkwan University, Suwon 16419, Republic of Korea.

出版信息

Evid Based Complement Alternat Med. 2018 Dec 13;2018:8165716. doi: 10.1155/2018/8165716. eCollection 2018.

Abstract

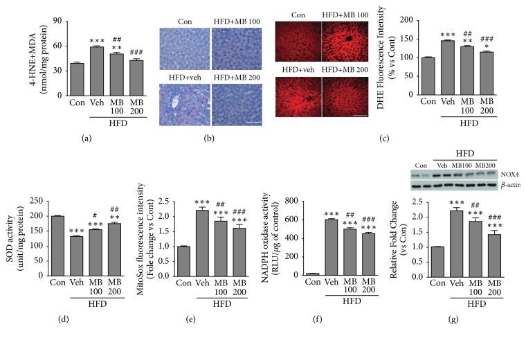
Mulberry is known to have pharmacological effects against cholesterol, obesity, and dyslipidemia. Many studies have revealed that mulberry leaf possesses hepatoprotective properties against nonalcoholic fatty liver disease (NAFLD); however, mulberry fruit is less studied in this context. Therefore, this study aimed to investigate the preventive effects of mulberry fruit against high fat diet- (HFD-) induced NAFLD. To evaluate the effects of mulberry fruit on NAFLD, two doses of mulberry fruit ethanol extracts [MB, 100, and 200 mg/kg BW (body weight)] were given to HFD-fed rats for 10 weeks. MB dramatically prevented liver damage as shown by biochemical analysis of the liver injury markers, alanine transaminase, and aspartate transaminase. MB treatment significantly inhibited the increased levels of total cholesterol, triacylglycerol, and low-density lipoprotein-cholesterol but restored the level of high-density lipoprotein-cholesterol in HFD-fed rats. Notably, histological analysis of liver tissues demonstrated that MB substantially ameliorated lipid accumulation. Expression of cholesterol-regulating genes was also suppressed by MB treatment. For its underlying mechanisms, MB suppressed hepatic reactive oxygen species (ROS) overproduction and mitochondrial oxidative stress in HFD-fed rats. MB potentially protects liver tissue against NAFLD by inhibition of mitochondrial oxidative stress, suggesting its possible use as a therapeutic agent for treatment of NAFLD.

摘要

众所周知,桑椹对胆固醇、肥胖和血脂异常具有药理作用。许多研究表明,桑叶对非酒精性脂肪性肝病(NAFLD)具有肝脏保护特性;然而,在这方面对桑椹的研究较少。因此,本研究旨在探讨桑椹对高脂饮食(HFD)诱导的NAFLD的预防作用。为了评估桑椹对NAFLD的影响,将两种剂量的桑椹乙醇提取物[MB,100和200mg/kg体重(BW)]给予高脂饮食喂养的大鼠,持续10周。如通过肝损伤标志物丙氨酸转氨酶和天冬氨酸转氨酶的生化分析所示,MB显著预防了肝损伤。MB处理显著抑制了高脂饮食喂养大鼠中总胆固醇、三酰甘油和低密度脂蛋白胆固醇水平的升高,但恢复了高密度脂蛋白胆固醇水平。值得注意的是,肝组织的组织学分析表明,MB显著改善了脂质积累。MB处理还抑制了胆固醇调节基因的表达。就其潜在机制而言,MB抑制了高脂饮食喂养大鼠肝脏中活性氧(ROS)的过量产生和线粒体氧化应激。MB可能通过抑制线粒体氧化应激来保护肝脏组织免受NAFLD的影响,表明其可能用作治疗NAFLD的治疗剂。

https://cdn.ncbi.nlm.nih.gov/pmc/blobs/3de8/6311263/53068f835457/ECAM2018-8165716.001.jpg

相似文献

1
Mulberry Fruit Extract Ameliorates Nonalcoholic Fatty Liver Disease (NAFLD) through Inhibition of Mitochondrial Oxidative Stress in Rats.
Evid Based Complement Alternat Med. 2018 Dec 13;2018:8165716. doi: 10.1155/2018/8165716. eCollection 2018.
3
Ameliorative Effects of Pomegranate Peel Extract against Dietary-Induced Nonalcoholic Fatty Liver in Rats.
Prev Nutr Food Sci. 2016 Mar;21(1):14-23. doi: 10.3746/pnf.2016.21.1.14. Epub 2016 Mar 31.
6
Aromatic aldehyde compound cuminaldehyde protects nonalcoholic fatty liver disease in rats feeding high fat diet.
Hum Exp Toxicol. 2019 Jul;38(7):823-832. doi: 10.1177/0960327119842248. Epub 2019 Apr 12.
8
Mulberry ( L.) ethanol extract attenuates lipid metabolic disturbance and adipokine imbalance in high-fat fed rats.
Nutr Res Pract. 2022 Dec;16(6):716-728. doi: 10.4162/nrp.2022.16.6.716. Epub 2022 May 9.
9
[Intervention of Catalpol on High-fat Diet Induced Nonalcoholic Fatty Liver Disease in Mice].
Zhongguo Yi Xue Ke Xue Yuan Xue Bao. 2019 Dec 30;41(6):746-755. doi: 10.3881/j.issn.1000-503X.11110.

引用本文的文献

1
Adipokines regulate the development and progression of MASLD through organellar oxidative stress.
Hepatol Commun. 2025 Jan 29;9(2). doi: 10.1097/HC9.0000000000000639. eCollection 2025 Feb 1.
6
Pachymic acid modulates sirtuin 6 activity to alleviate lipid metabolism disorders.
Exp Ther Med. 2023 May 15;26(1):320. doi: 10.3892/etm.2023.12019. eCollection 2023 Jul.
7
Dried mulberry fruit ameliorates cardiovascular and liver histopathological changes in high-fat diet-induced hyperlipidemic mice.
J Tradit Complement Med. 2021 Feb 12;11(4):356-368. doi: 10.1016/j.jtcme.2021.02.006. eCollection 2021 Jul.
8
Plant-Based Foods and Their Bioactive Compounds on Fatty Liver Disease: Effects, Mechanisms, and Clinical Application.
Oxid Med Cell Longev. 2021 Mar 1;2021:6621644. doi: 10.1155/2021/6621644. eCollection 2021.

本文引用的文献

2
(Pro)renin Receptor Inhibition Reprograms Hepatic Lipid Metabolism and Protects Mice From Diet-Induced Obesity and Hepatosteatosis.
Circ Res. 2018 Mar 2;122(5):730-741. doi: 10.1161/CIRCRESAHA.117.312422. Epub 2018 Jan 4.
3
Mitochondria in non-alcoholic fatty liver disease.
Int J Biochem Cell Biol. 2018 Feb;95:93-99. doi: 10.1016/j.biocel.2017.12.019. Epub 2017 Dec 26.
4
Comparison of the protective effect of black and white mulberry against ethyl carbamate-induced cytotoxicity and oxidative damage.
Food Chem. 2018 Mar 15;243:65-73. doi: 10.1016/j.foodchem.2017.09.106. Epub 2017 Sep 21.
5
Role of mitochondria and mitochondria-targeted agents in non-alcoholic fatty liver disease.
Clin Exp Pharmacol Physiol. 2018 May;45(5):413-421. doi: 10.1111/1440-1681.12886. Epub 2017 Dec 19.
6
A polyphenol-rich cranberry extract reverses insulin resistance and hepatic steatosis independently of body weight loss.
Mol Metab. 2017 Dec;6(12):1563-1573. doi: 10.1016/j.molmet.2017.10.003. Epub 2017 Oct 18.
9
Mitochondrial adaptation in steatotic mice.
Mitochondrion. 2018 May;40:1-12. doi: 10.1016/j.mito.2017.08.015. Epub 2017 Sep 19.

文献AI研究员

20分钟写一篇综述,助力文献阅读效率提升50倍。

立即体验

用中文搜PubMed

大模型驱动的PubMed中文搜索引擎

马上搜索

文档翻译

学术文献翻译模型,支持多种主流文档格式。

立即体验