• 文献检索
  • 文档翻译
  • 深度研究
  • 学术资讯
  • Suppr Zotero 插件Zotero 插件
  • 邀请有礼
  • 套餐&价格
  • 历史记录
应用&插件
Suppr Zotero 插件Zotero 插件浏览器插件Mac 客户端Windows 客户端微信小程序
定价
高级版会员购买积分包购买API积分包
服务
文献检索文档翻译深度研究API 文档MCP 服务
关于我们
关于 Suppr公司介绍联系我们用户协议隐私条款
关注我们

Suppr 超能文献

核心技术专利:CN118964589B侵权必究
粤ICP备2023148730 号-1Suppr @ 2026

文献检索

告别复杂PubMed语法,用中文像聊天一样搜索,搜遍4000万医学文献。AI智能推荐,让科研检索更轻松。

立即免费搜索

文件翻译

保留排版,准确专业,支持PDF/Word/PPT等文件格式,支持 12+语言互译。

免费翻译文档

深度研究

AI帮你快速写综述,25分钟生成高质量综述,智能提取关键信息,辅助科研写作。

立即免费体验

微小RNA-525通过靶向F-脊椎蛋白1增强软骨肉瘤的恶性程度。

MicroRNA-525 enhances chondrosarcoma malignancy by targeting F-spondin 1.

作者信息

Liu Bo, Song Xiandong, Yan Zhaowei, Yang Hao, Shi Yingchao, Wu Jintao

机构信息

Orthopedics Department Two, Hongqi Hospital, Mudanjiang Medical University, Mudanjiang, Heilongjiang 157011, P.R. China.

Department of Cardiology, Hongqi Hospital, Mudanjiang Medical University, Mudanjiang, Heilongjiang 157011, P.R. China.

出版信息

Oncol Lett. 2019 Jan;17(1):781-788. doi: 10.3892/ol.2018.9711. Epub 2018 Nov 15.

DOI:10.3892/ol.2018.9711
PMID:30655830
原文链接:https://pmc.ncbi.nlm.nih.gov/articles/PMC6313007/
Abstract

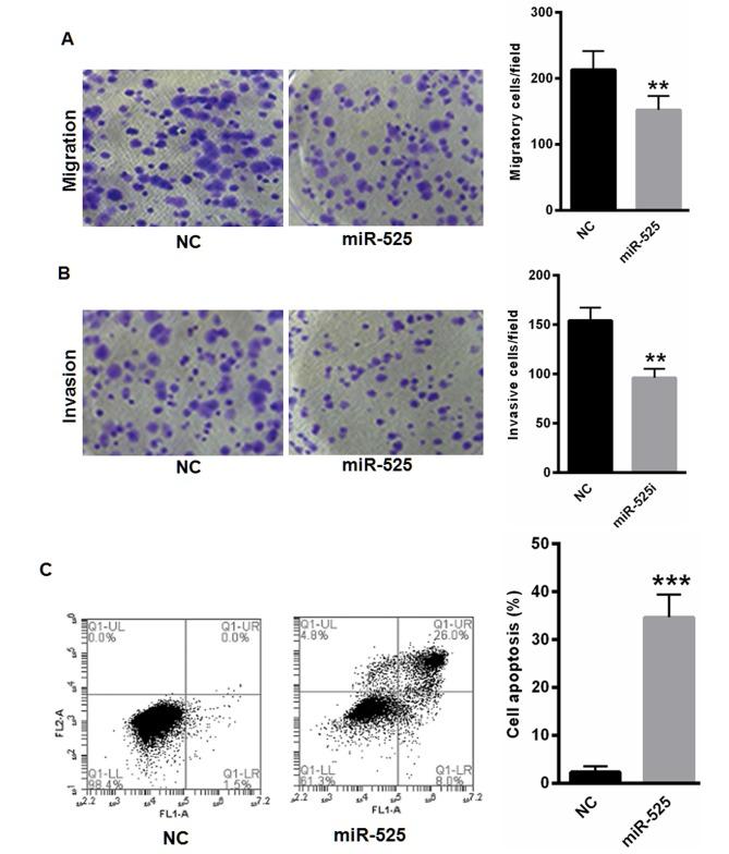
Increasing evidence has suggested that microRNAs (miRNAs; miRs) are extensively involved in the progression of chondrosarcoma (CHS). However, few studies have investigated the functional role of miR-525 in CHS tissues and cells. In the present study, it was discovered that miR-525 levels were decreased in CHS tissues and cells. Dual luciferase assays indicated that F-spondin 1 (SPON1) is a target gene of microRNA (miR)-525. In addition, miR-525 overexpression suppressed SW1353 cell migration and invasion and enhanced SW1353 cell apoptosis. Increased SPON1 expression levels were identified in CHS tissues and cell lines. Furthermore, miR-525 overexpression significantly suppressed the activation of focal adhesion kinase (FAK)/Src/phosphatidylinositol-4,5-bisphosphate 3-kinase (PI3K)/protein kinase B (Akt) signaling in CHS cells; this suppression led to SPON1 silencing. In comparison, the SPON1 knockdown-mediated inactivation of FAK/Src/PI3K/Akt signaling was inhibited by inhibiting miR-525. In summary, the present study revealed that decreased miR-525 levels could enhance CHS malignancy as decreased miR-525 binding to the 3' untranslated region of SPON1 activates FAK/Src/PI3K/Akt signaling.

摘要

越来越多的证据表明,微小RNA(miRNA;miR)广泛参与软骨肉瘤(CHS)的进展。然而,很少有研究调查miR-525在CHS组织和细胞中的功能作用。在本研究中,发现CHS组织和细胞中miR-525水平降低。双荧光素酶测定表明,F-腱蛋白1(SPON1)是微小RNA(miR)-525的靶基因。此外,miR-525过表达抑制SW1353细胞迁移和侵袭,并增强SW1353细胞凋亡。在CHS组织和细胞系中鉴定出SPON1表达水平升高。此外,miR-525过表达显著抑制CHS细胞中粘着斑激酶(FAK)/Src/磷脂酰肌醇-4,5-二磷酸3-激酶(PI3K)/蛋白激酶B(Akt)信号通路的激活;这种抑制导致SPON1沉默。相比之下,抑制miR-525可抑制SPON1敲低介导的FAK/Src/PI3K/Akt信号通路失活。总之,本研究表明,miR-525水平降低可增强CHS的恶性程度,因为miR-525与SPON1的3'非翻译区结合减少会激活FAK/Src/PI3K/Akt信号通路。

https://cdn.ncbi.nlm.nih.gov/pmc/blobs/faac/6313007/a973eef73d75/ol-17-01-0781-g04.jpg
https://cdn.ncbi.nlm.nih.gov/pmc/blobs/faac/6313007/25f56c350e1d/ol-17-01-0781-g00.jpg
https://cdn.ncbi.nlm.nih.gov/pmc/blobs/faac/6313007/636129dbf9c7/ol-17-01-0781-g01.jpg
https://cdn.ncbi.nlm.nih.gov/pmc/blobs/faac/6313007/43aa8a3193cd/ol-17-01-0781-g02.jpg
https://cdn.ncbi.nlm.nih.gov/pmc/blobs/faac/6313007/ba29187679d0/ol-17-01-0781-g03.jpg
https://cdn.ncbi.nlm.nih.gov/pmc/blobs/faac/6313007/a973eef73d75/ol-17-01-0781-g04.jpg
https://cdn.ncbi.nlm.nih.gov/pmc/blobs/faac/6313007/25f56c350e1d/ol-17-01-0781-g00.jpg
https://cdn.ncbi.nlm.nih.gov/pmc/blobs/faac/6313007/636129dbf9c7/ol-17-01-0781-g01.jpg
https://cdn.ncbi.nlm.nih.gov/pmc/blobs/faac/6313007/43aa8a3193cd/ol-17-01-0781-g02.jpg
https://cdn.ncbi.nlm.nih.gov/pmc/blobs/faac/6313007/ba29187679d0/ol-17-01-0781-g03.jpg
https://cdn.ncbi.nlm.nih.gov/pmc/blobs/faac/6313007/a973eef73d75/ol-17-01-0781-g04.jpg

相似文献

1
MicroRNA-525 enhances chondrosarcoma malignancy by targeting F-spondin 1.微小RNA-525通过靶向F-脊椎蛋白1增强软骨肉瘤的恶性程度。
Oncol Lett. 2019 Jan;17(1):781-788. doi: 10.3892/ol.2018.9711. Epub 2018 Nov 15.
2
Overexpression of the miR-141/200c cluster promotes the migratory and invasive ability of triple-negative breast cancer cells through the activation of the FAK and PI3K/AKT signaling pathways by secreting VEGF-A.miR-141/200c簇的过表达通过分泌VEGF-A激活FAK和PI3K/AKT信号通路,从而促进三阴性乳腺癌细胞的迁移和侵袭能力。
BMC Cancer. 2016 Aug 2;16:570. doi: 10.1186/s12885-016-2620-7.
3
Spondin 1 promotes metastatic progression through Fak and Src dependent pathway in human osteosarcoma.在人类骨肉瘤中,Spondin 1通过Fak和Src依赖途径促进转移进展。
Biochem Biophys Res Commun. 2015 Aug 14;464(1):45-50. doi: 10.1016/j.bbrc.2015.05.092. Epub 2015 May 29.
4
microRNA-506 regulates proliferation, migration and invasion in hepatocellular carcinoma by targeting F-spondin 1 (SPON1).microRNA-506 通过靶向 F-spondin 1 (SPON1) 调节肝癌细胞的增殖、迁移和侵袭。
Am J Cancer Res. 2015 Aug 15;5(9):2697-707. eCollection 2015.
5
MicroRNA-124-3p suppresses cell migration and invasion by targeting ITGA3 signaling in bladder cancer.微小 RNA-124-3p 通过靶向膀胱癌中的 ITGA3 信号抑制细胞迁移和侵袭。
Cancer Biomark. 2019;24(2):159-172. doi: 10.3233/CBM-182000.
6
Overexpression of microRNA-107 suppressed proliferation, migration, invasion, and the PI3K/Akt signaling pathway and induced apoptosis by targeting Nin one binding (NOB1) protein in a hypopharyngeal squamous cell carcinoma cell line (FaDu).在咽鳞癌细胞系(FaDu)中,miR-107 的过表达通过靶向 Nin one 结合(NOB1)蛋白抑制增殖、迁移、侵袭和 PI3K/Akt 信号通路,并诱导细胞凋亡。
Bioengineered. 2022 Mar;13(3):7881-7893. doi: 10.1080/21655979.2022.2051266.
7
MiR-155-5p exerts tumor-suppressing functions in Wilms tumor by targeting IGF2 via the PI3K signaling pathway.miR-155-5p 通过靶向 IGF2 抑制 PI3K 信号通路发挥抑癌作用,进而抑制肾母细胞瘤的发生发展。
Biomed Pharmacother. 2020 May;125:109880. doi: 10.1016/j.biopha.2020.109880. Epub 2020 Jan 28.
8
Long non-coding DANCR targets miR-185-5p to upregulate LIM and SH3 protein 1 promoting prostate cancer via the FAK/PI3K/AKT/GSK3β/snail pathway.长链非编码 RNA DANCR 通过靶向 miR-185-5p 上调 LIM 和 SH3 蛋白 1,通过 FAK/PI3K/AKT/GSK3β/snail 通路促进前列腺癌。
J Gene Med. 2021 Jul;23(7):e3344. doi: 10.1002/jgm.3344. Epub 2021 May 5.
9
MicroRNA-99b suppresses human cervical cancer cell activity by inhibiting the PI3K/AKT/mTOR signaling pathway.微小 RNA-99b 通过抑制 PI3K/AKT/mTOR 信号通路抑制人宫颈癌细胞活性。
J Cell Physiol. 2019 Jun;234(6):9577-9591. doi: 10.1002/jcp.27645. Epub 2018 Nov 27.
10
Targeting of SPP1 by microRNA-340 inhibits gastric cancer cell epithelial-mesenchymal transition through inhibition of the PI3K/AKT signaling pathway.靶向 SPP1 的 microRNA-340 通过抑制 PI3K/AKT 信号通路抑制胃癌细胞上皮-间充质转化。
J Cell Physiol. 2019 Aug;234(10):18587-18601. doi: 10.1002/jcp.28497. Epub 2019 Apr 5.

引用本文的文献

1
Retraction of: MiR-519d targets HER3 and can be used as a potential serum biomarker for non-small cell lung cancer.撤回:《MiR-519d靶向HER3并可作为非小细胞肺癌的潜在血清生物标志物》
Aging (Albany NY). 2025 May 31;17(6):1581-1582. doi: 10.18632/aging.206265.
2
Diagnostic and prognostic role of microRNA-525 in different cancers: a systematic review and meta-analysis.微小RNA-525在不同癌症中的诊断和预后作用:一项系统综述和荟萃分析
Transl Cancer Res. 2024 Aug 31;13(8):4301-4314. doi: 10.21037/tcr-24-383. Epub 2024 Aug 27.
3
Spon1+ inflammatory monocytes promote collagen remodeling and lung cancer metastasis through lipoprotein receptor 8 signaling.

本文引用的文献

1
Overexpression of miR-24 Is Involved in the Formation of Hypocoagulation State after Severe Trauma by Inhibiting the Synthesis of Coagulation Factor X.miR-24的过表达通过抑制凝血因子X的合成参与严重创伤后低凝状态的形成。
Dis Markers. 2017;2017:3649693. doi: 10.1155/2017/3649693. Epub 2017 Jun 14.
2
Oncogenic miR-210-3p promotes prostate cancer cell EMT and bone metastasis via NF-κB signaling pathway.致癌性 miR-210-3p 通过 NF-κB 信号通路促进前列腺癌细胞 EMT 和骨转移。
Mol Cancer. 2017 Jul 10;16(1):117. doi: 10.1186/s12943-017-0688-6.
3
Dedifferentiated chondrosarcoma of bone with prominent rhabdoid component.
Spon1+ 炎性单核细胞通过脂蛋白受体 8 信号促进胶原重塑和肺癌转移。
JCI Insight. 2024 May 8;9(9):e168792. doi: 10.1172/jci.insight.168792.
4
MicroRNAs as Prognostic Biomarkers and Therapeutic Targets in Chondrosarcoma.微小 RNA 作为软骨肉瘤的预后生物标志物和治疗靶点。
Int J Mol Sci. 2024 Mar 9;25(6):3176. doi: 10.3390/ijms25063176.
5
Long Noncoding RNA VPS9D1-AS1 Sequesters microRNA-525-5p to Promote the Oncogenicity of Colorectal Cancer Cells by Upregulating HMGA1.长链非编码RNA VPS9D1-AS1通过上调HMGA1来隔离微小RNA-525-5p,从而促进结肠癌细胞的致癌性。
Cancer Manag Res. 2020 Oct 9;12:9915-9928. doi: 10.2147/CMAR.S273687. eCollection 2020.
伴有显著横纹肌样成分的骨去分化软骨肉瘤。
Ann Diagn Pathol. 2017 Jun;28:7-11. doi: 10.1016/j.anndiagpath.2016.11.004. Epub 2016 Nov 24.
4
Focal Adhesion Kinase Regulates Hepatic Stellate Cell Activation and Liver Fibrosis.黏着斑激酶调节肝星状细胞激活和肝纤维化。
Sci Rep. 2017 Jun 22;7(1):4032. doi: 10.1038/s41598-017-04317-0.
5
MiR-129-5p Inhibits Proliferation and Invasion of Chondrosarcoma Cells by Regulating SOX4/Wnt/β-Catenin Signaling Pathway.MiR-129-5p通过调控SOX4/Wnt/β-连环蛋白信号通路抑制软骨肉瘤细胞的增殖和侵袭。
Cell Physiol Biochem. 2017;42(1):242-253. doi: 10.1159/000477323. Epub 2017 May 25.
6
Follow-up of gestational trophoblastic disease/neoplasia via quantification of circulating nucleic acids of placental origin using C19MC microRNAs, hypermethylated RASSF1A, and SRY sequences.通过使用C19MC微小RNA、RASSF1A高甲基化以及SRY序列对胎盘来源的循环核酸进行定量分析,对妊娠滋养细胞疾病/肿瘤进行随访。
Tumour Biol. 2017 Apr;39(4):1010428317697548. doi: 10.1177/1010428317697548.
7
Periosteal mesenchymal chondrosarcoma of the tibia with multifocal bone metastases: a case report.胫骨骨膜间叶性软骨肉瘤伴多灶性骨转移:一例报告
Skeletal Radiol. 2017 Jul;46(7):995-1000. doi: 10.1007/s00256-017-2626-5. Epub 2017 Mar 28.
8
What Is New in the miRNA World Regarding Osteosarcoma and Chondrosarcoma?在骨肉瘤和软骨肉瘤方面,微小RNA领域有哪些新进展?
Molecules. 2017 Mar 7;22(3):417. doi: 10.3390/molecules22030417.
9
Evidence of the Role of R-Spondin 1 and Its Receptor Lgr4 in the Transmission of Mechanical Stimuli to Biological Signals for Bone Formation.R-spondin 1及其受体Lgr4在将机械刺激转化为骨形成生物信号过程中的作用证据。
Int J Mol Sci. 2017 Mar 7;18(3):564. doi: 10.3390/ijms18030564.
10
R-spondin 1 is required for specification of hematopoietic stem cells through Wnt16 and Vegfa signaling pathways.通过Wnt16和Vegfa信号通路,造血干细胞的特化需要R-spondin 1。
Development. 2017 Feb 15;144(4):590-600. doi: 10.1242/dev.139956. Epub 2017 Jan 13.