Max Planck Institute of Neurobiology, Sensorimotor Control Research Group, Martinsried, Germany.
Elife. 2019 Jan 25;8:e42138. doi: 10.7554/eLife.42138.
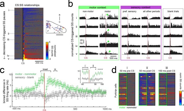
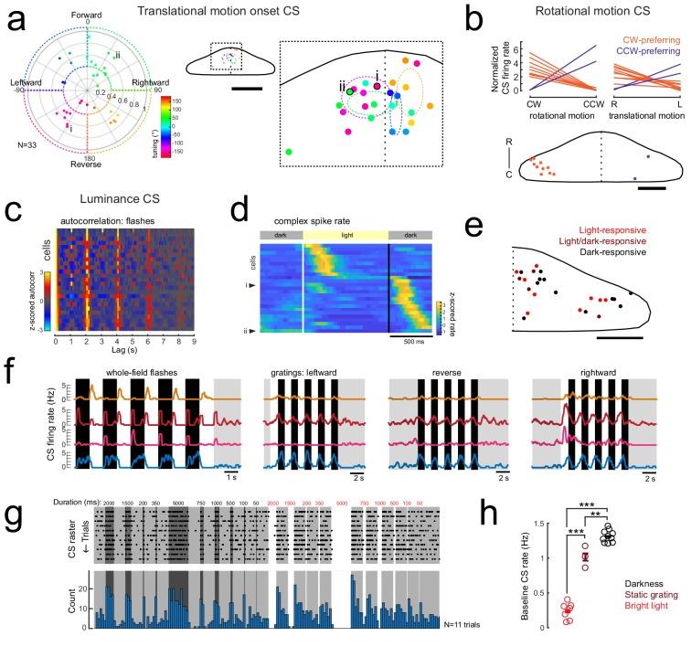
The cerebellum integrates sensory stimuli and motor actions to enable smooth coordination and motor learning. Here we harness the innate behavioral repertoire of the larval zebrafish to characterize the spatiotemporal dynamics of feature coding across the entire Purkinje cell population during visual stimuli and the reflexive behaviors that they elicit. Population imaging reveals three spatially-clustered regions of Purkinje cell activity along the rostrocaudal axis. Complementary single-cell electrophysiological recordings assign these Purkinje cells to one of three functional phenotypes that encode a specific visual, and not motor, signal via complex spikes. In contrast, simple spike output of most Purkinje cells is strongly driven by motor-related tail and eye signals. Interactions between complex and simple spikes show heterogeneous modulation patterns across different Purkinje cells, which become temporally restricted during swimming episodes. Our findings reveal how sensorimotor information is encoded by individual Purkinje cells and organized into behavioral modules across the entire cerebellum.
小脑整合感觉刺激和运动动作,以实现协调和运动学习。在这里,我们利用幼鱼的先天行为组合,来描述在视觉刺激和反射性行为期间,整个浦肯野细胞群体的特征编码的时空动态,以及它们引起的反射性行为。群体成像揭示了浦肯野细胞活动在头尾轴上的三个空间聚类区域。互补的单细胞电生理记录将这些浦肯野细胞分配到三种功能表型之一,通过复杂 spikes 编码特定的视觉信号,而不是运动信号。相比之下,大多数浦肯野细胞的简单 spikes 输出强烈受到与运动相关的尾巴和眼睛信号的驱动。复杂 spikes 和简单 spikes 之间的相互作用在不同的浦肯野细胞中表现出异质的调制模式,在游泳期间会受到时间限制。我们的发现揭示了单个浦肯野细胞如何编码感觉运动信息,并在整个小脑组织中组织成行为模块。