Suppr超能文献

重组唾液酸转移酶输注减轻感染驱动的急性肺炎症。

Recombinant Sialyltransferase Infusion Mitigates Infection-Driven Acute Lung Inflammation.

机构信息

Department of Molecular and Cellular Biology, Roswell Park Comprehensive Cancer Center, Buffalo, NY, United States.

Department of Immunology, Roswell Park Comprehensive Cancer Center, Buffalo, NY, United States.

出版信息

Front Immunol. 2019 Feb 4;10:48. doi: 10.3389/fimmu.2019.00048. eCollection 2019.

Abstract

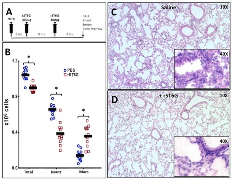
Inappropriate inflammation exacerbates a vast array of chronic and acute conditions with severe health risks. In certain situations, such as acute sepsis, traditional therapies may be inadequate in preventing severe organ damage or death. We have previously shown cell surface glycan modification by the circulating sialyltransferase ST6Gal-1 regulates inflammatory cell production via a novel extrinsic glycosylation pathway. Here, we show that therapeutic administration of recombinant, bioactive ST6Gal-1 (rST6G) mitigates acute inflammation in a murine model mimicking acute exacerbations experienced by patients with chronic obstructive pulmonary disease (COPD). In addition to suppressing proximal neutrophil recruitment at onset of infection-mediated inflammation, rST6G also muted local cytokine production. Histologically, exposure with NTHI, a bacterium associated with COPD exacerbations, in rST6G-treated animals revealed consistent and pronounced reduction of pulmonary inflammation, characterized by smaller inflammatory cuffs around bronchovascular bundles, and fewer inflammatory cells within alveolar walls, alveolar spaces, and on pleural surfaces. Taken together, the data advance the idea that manipulating circulatory ST6Gal-1 levels has potential in managing inflammatory conditions by leveraging the combined approaches of controlling new inflammatory cell production and dampening the inflammation mediator cascade.

摘要

不适当的炎症会加剧各种慢性和急性疾病,带来严重的健康风险。在某些情况下,如急性败血症,传统疗法可能不足以预防严重的器官损伤或死亡。我们之前已经证明,循环唾液酸转移酶 ST6Gal-1 的细胞表面聚糖修饰通过一种新的外在糖基化途径调节炎症细胞的产生。在这里,我们表明,模拟慢性阻塞性肺疾病(COPD)患者急性加重的小鼠模型中,重组、生物活性 ST6Gal-1(rST6G)的治疗性给药可减轻急性炎症。除了在感染介导的炎症开始时抑制近端中性粒细胞募集外,rST6G 还减弱了局部细胞因子的产生。组织学上,用与 COPD 加重相关的细菌 NTHI 暴露于 rST6G 处理的动物中,发现肺炎症一致且明显减轻,特征为围绕支气管血管束的炎症袖口更小,肺泡壁、肺泡腔和胸膜表面的炎症细胞更少。总之,这些数据表明,通过控制新的炎症细胞产生和抑制炎症介质级联反应的综合方法,操纵循环 ST6Gal-1 水平在管理炎症性疾病方面具有潜力。

https://cdn.ncbi.nlm.nih.gov/pmc/blobs/0c39/6369197/d96137a47d9d/fimmu-10-00048-g0001.jpg

文献AI研究员

20分钟写一篇综述,助力文献阅读效率提升50倍。

立即体验

用中文搜PubMed

大模型驱动的PubMed中文搜索引擎

马上搜索

文档翻译

学术文献翻译模型,支持多种主流文档格式。

立即体验