• 文献检索
  • 文档翻译
  • 深度研究
  • 学术资讯
  • Suppr Zotero 插件Zotero 插件
  • 邀请有礼
  • 套餐&价格
  • 历史记录
应用&插件
Suppr Zotero 插件Zotero 插件浏览器插件Mac 客户端Windows 客户端微信小程序
定价
高级版会员购买积分包购买API积分包
服务
文献检索文档翻译深度研究API 文档MCP 服务
关于我们
关于 Suppr公司介绍联系我们用户协议隐私条款
关注我们

Suppr 超能文献

核心技术专利:CN118964589B侵权必究
粤ICP备2023148730 号-1Suppr @ 2026

文献检索

告别复杂PubMed语法,用中文像聊天一样搜索,搜遍4000万医学文献。AI智能推荐,让科研检索更轻松。

立即免费搜索

文件翻译

保留排版,准确专业,支持PDF/Word/PPT等文件格式,支持 12+语言互译。

免费翻译文档

深度研究

AI帮你快速写综述,25分钟生成高质量综述,智能提取关键信息,辅助科研写作。

立即免费体验

路径整合维持了网格细胞在一维圆形轨迹中发射的空间周期性。

Path integration maintains spatial periodicity of grid cell firing in a 1D circular track.

机构信息

Aix Marseille Université, CNRS, LNC UMR 7291, 13331, Marseille, France.

出版信息

Nat Commun. 2019 Feb 19;10(1):840. doi: 10.1038/s41467-019-08795-w.

DOI:10.1038/s41467-019-08795-w
PMID:30783085
原文链接:https://pmc.ncbi.nlm.nih.gov/articles/PMC6381105/
Abstract

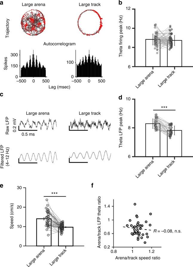
Entorhinal grid cells are thought to provide a 2D spatial metric of the environment. In this study we demonstrate that in a familiar 1D circular track (i.e., a continuous space) grid cells display a novel 1D equidistant firing pattern based on integrated distance rather than travelled distance or time. In addition, field spacing is increased compared to a 2D open field, probably due to a reduced access to the visual cue in the track. This metrical modification is accompanied by a change in LFP theta oscillations, but no change in intrinsic grid cell rhythmicity, or firing activity of entorhinal speed and head-direction cells. These results suggest that in a 1D circular space grid cell spatial selectivity is shaped by path integration processes, while grid scale relies on external information.

摘要

内嗅皮层网格细胞被认为提供了环境的二维空间度量。在这项研究中,我们证明了在一个熟悉的一维圆形轨道(即连续空间)中,网格细胞基于整合距离而不是行驶距离或时间显示出一种新颖的一维等距发射模式。此外,与二维开阔场相比,场间距增加,可能是由于在轨道中对视觉线索的获取减少。这种度量的修改伴随着 LFPθ 振荡的变化,但内在网格细胞节律性或内嗅速度和头部方向细胞的放电活动没有变化。这些结果表明,在一维圆形空间中,网格细胞的空间选择性是由路径整合过程形成的,而网格尺度则依赖于外部信息。

https://cdn.ncbi.nlm.nih.gov/pmc/blobs/bce9/6381105/51c293fe32d4/41467_2019_8795_Fig6_HTML.jpg
https://cdn.ncbi.nlm.nih.gov/pmc/blobs/bce9/6381105/cc18848b2fed/41467_2019_8795_Fig1_HTML.jpg
https://cdn.ncbi.nlm.nih.gov/pmc/blobs/bce9/6381105/3329daae75ac/41467_2019_8795_Fig2_HTML.jpg
https://cdn.ncbi.nlm.nih.gov/pmc/blobs/bce9/6381105/310766f92832/41467_2019_8795_Fig3_HTML.jpg
https://cdn.ncbi.nlm.nih.gov/pmc/blobs/bce9/6381105/01a3cadbee8c/41467_2019_8795_Fig4_HTML.jpg
https://cdn.ncbi.nlm.nih.gov/pmc/blobs/bce9/6381105/9980bf5f348d/41467_2019_8795_Fig5_HTML.jpg
https://cdn.ncbi.nlm.nih.gov/pmc/blobs/bce9/6381105/51c293fe32d4/41467_2019_8795_Fig6_HTML.jpg
https://cdn.ncbi.nlm.nih.gov/pmc/blobs/bce9/6381105/cc18848b2fed/41467_2019_8795_Fig1_HTML.jpg
https://cdn.ncbi.nlm.nih.gov/pmc/blobs/bce9/6381105/3329daae75ac/41467_2019_8795_Fig2_HTML.jpg
https://cdn.ncbi.nlm.nih.gov/pmc/blobs/bce9/6381105/310766f92832/41467_2019_8795_Fig3_HTML.jpg
https://cdn.ncbi.nlm.nih.gov/pmc/blobs/bce9/6381105/01a3cadbee8c/41467_2019_8795_Fig4_HTML.jpg
https://cdn.ncbi.nlm.nih.gov/pmc/blobs/bce9/6381105/9980bf5f348d/41467_2019_8795_Fig5_HTML.jpg
https://cdn.ncbi.nlm.nih.gov/pmc/blobs/bce9/6381105/51c293fe32d4/41467_2019_8795_Fig6_HTML.jpg

相似文献

1
Path integration maintains spatial periodicity of grid cell firing in a 1D circular track.路径整合维持了网格细胞在一维圆形轨迹中发射的空间周期性。
Nat Commun. 2019 Feb 19;10(1):840. doi: 10.1038/s41467-019-08795-w.
2
Grid-Cell Activity on Linear Tracks Indicates Purely Translational Remapping of 2D Firing Patterns at Movement Turning Points.线性轨迹上的网格细胞活动表明,在运动转折点处,二维放电模式的纯平移重映射。
J Neurosci. 2018 Aug 1;38(31):7004-7011. doi: 10.1523/JNEUROSCI.0413-18.2018. Epub 2018 Jul 5.
3
Advantages and detection of phase coding in the absence of rhythmicity.相位编码在无节律性情况下的优势和检测。
Hippocampus. 2020 Jul;30(7):745-762. doi: 10.1002/hipo.23199. Epub 2020 Feb 17.
4
Grid Cell Firing Patterns Maintain their Hexagonal Firing Patterns on a Circular Track.网格细胞放电模式在圆形轨道上保持其六边形放电模式。
Res Sq. 2023 Sep 19:rs.3.rs-3353284. doi: 10.21203/rs.3.rs-3353284/v1.
5
Absence of Visual Input Results in the Disruption of Grid Cell Firing in the Mouse.视觉输入缺失导致小鼠网格细胞放电紊乱。
Curr Biol. 2016 Sep 12;26(17):2335-42. doi: 10.1016/j.cub.2016.06.043. Epub 2016 Aug 4.
6
Entorhinal Neurons Exhibit Cue Locking in Rodent VR.内嗅神经元在啮齿动物虚拟现实中表现出线索锁定。
Front Cell Neurosci. 2019 Jan 17;12:512. doi: 10.3389/fncel.2018.00512. eCollection 2018.
7
Hexadirectional Modulation of Theta Power in Human Entorhinal Cortex during Spatial Navigation.人类内嗅皮层在空间导航过程中theta 功率的六向调制。
Curr Biol. 2018 Oct 22;28(20):3310-3315.e4. doi: 10.1016/j.cub.2018.08.029. Epub 2018 Oct 11.
8
Task-anchored grid cell firing is selectively associated with successful path integration-dependent behaviour.任务锚定网格细胞放电与成功的基于路径整合的行为表现选择性相关。
Elife. 2024 Mar 28;12:RP89356. doi: 10.7554/eLife.89356.
9
Entorhinal-hippocampal interactions lead to globally coherent representations of space.内嗅皮层-海马体的相互作用导致空间的全局连贯表征。
Curr Res Neurobiol. 2022 Mar 21;3:100035. doi: 10.1016/j.crneur.2022.100035. eCollection 2022.
10
Systemic administration of two different anxiolytic drugs decreases local field potential theta frequency in the medial entorhinal cortex without affecting grid cell firing fields.系统给予两种不同的抗焦虑药物会降低内侧缰核皮质局部场电位θ频率,但不会影响栅格细胞的放电区域。
Neuroscience. 2017 Nov 19;364:60-70. doi: 10.1016/j.neuroscience.2017.08.056. Epub 2017 Sep 8.

引用本文的文献

1
Spatial periodicity in grid cell firing is explained by a neural sequence code of 2-D trajectories.网格细胞放电的空间周期性由二维轨迹的神经序列编码来解释。
Elife. 2025 May 21;13:RP96627. doi: 10.7554/eLife.96627.
2
Translational differentiation of vertically displaced surfaces by grid cells.网格细胞对垂直移位表面的平移分化。
Curr Biol. 2025 May 19;35(10):2379-2390.e5. doi: 10.1016/j.cub.2025.04.036. Epub 2025 May 5.
3
Tiling of large-scaled environments by grid cells requires experience.网格细胞对大规模环境的空间编码需要经验。

本文引用的文献

1
Integrating time from experience in the lateral entorhinal cortex.从外侧缰状回的经验中整合时间。
Nature. 2018 Sep;561(7721):57-62. doi: 10.1038/s41586-018-0459-6. Epub 2018 Aug 29.
2
Grid-Cell Activity on Linear Tracks Indicates Purely Translational Remapping of 2D Firing Patterns at Movement Turning Points.线性轨迹上的网格细胞活动表明,在运动转折点处,二维放电模式的纯平移重映射。
J Neurosci. 2018 Aug 1;38(31):7004-7011. doi: 10.1523/JNEUROSCI.0413-18.2018. Epub 2018 Jul 5.
3
Theta sequences of grid cell populations can provide a movement-direction signal.
bioRxiv. 2025 Feb 17:2025.02.16.638536. doi: 10.1101/2025.02.16.638536.
4
Uncovering 2-D toroidal representations in grid cell ensemble activity during 1-D behavior.揭示一维行为期间网格细胞集合活动中的二维环形表示。
Nat Commun. 2024 Jun 26;15(1):5429. doi: 10.1038/s41467-024-49703-1.
5
Modeling the grid cell activity based on cognitive space transformation.基于认知空间变换对网格细胞活动进行建模。
Cogn Neurodyn. 2024 Jun;18(3):1227-1243. doi: 10.1007/s11571-023-09972-w. Epub 2023 Apr 20.
6
Task-anchored grid cell firing is selectively associated with successful path integration-dependent behaviour.任务锚定网格细胞放电与成功的基于路径整合的行为表现选择性相关。
Elife. 2024 Mar 28;12:RP89356. doi: 10.7554/eLife.89356.
7
Grid cells: the missing link in understanding Parkinson's disease?网格细胞:理解帕金森病的缺失环节?
Front Neurosci. 2024 Feb 8;18:1276714. doi: 10.3389/fnins.2024.1276714. eCollection 2024.
8
Spatial periodicity in grid cell firing is explained by a neural sequence code of 2-D trajectories.网格细胞放电中的空间周期性是由二维轨迹的神经序列编码来解释的。
bioRxiv. 2025 Jan 25:2023.05.30.542747. doi: 10.1101/2023.05.30.542747.
9
Place cells dynamically refine grid cell activities to reduce error accumulation during path integration in a continuous attractor model.位置细胞通过动态细化网格细胞活动来减少在连续吸引子模型中路径整合过程中的误差积累。
Sci Rep. 2022 Dec 12;12(1):21443. doi: 10.1038/s41598-022-25863-2.
10
The hippocampus converts dynamic entorhinal inputs into stable spatial maps.海马体将动态的内嗅皮层输入转化为稳定的空间图谱。
Neuron. 2021 Oct 6;109(19):3135-3148.e7. doi: 10.1016/j.neuron.2021.09.019.
网格细胞群的θ序列可以提供运动方向信号。
Curr Opin Behav Sci. 2017 Oct;17:147-154. doi: 10.1016/j.cobeha.2017.08.012. Epub 2017 Sep 1.
4
Impaired path integration in mice with disrupted grid cell firing.网格细胞放电紊乱的小鼠的路径整合受损。
Nat Neurosci. 2018 Jan;21(1):81-91. doi: 10.1038/s41593-017-0039-3. Epub 2017 Dec 11.
5
Integration of grid maps in merged environments.网格地图在合并环境中的集成。
Nat Neurosci. 2018 Jan;21(1):92-101. doi: 10.1038/s41593-017-0036-6. Epub 2017 Dec 11.
6
Hippocampal CA1 activity correlated with the distance to the goal and navigation performance.海马 CA1 区的活动与目标距离和导航表现相关。
Hippocampus. 2018 Sep;28(9):644-658. doi: 10.1002/hipo.22813. Epub 2017 Dec 14.
7
Space and time in the brain.大脑中的空间与时间。
Science. 2017 Oct 27;358(6362):482-485. doi: 10.1126/science.aan8869.
8
Medial entorhinal cortex and medial septum contribute to self-motion-based linear distance estimation.内侧内嗅皮质和内侧隔区有助于基于自身运动的线性距离估计。
Brain Struct Funct. 2017 Aug;222(6):2727-2742. doi: 10.1007/s00429-017-1368-4. Epub 2017 Feb 4.
9
Framing of grid cells within and beyond navigation boundaries.导航边界内外网格细胞的框架构建。
Elife. 2017 Jan 13;6:e21354. doi: 10.7554/eLife.21354.
10
Representation of egomotion in rat's trident and E-row whisker cortices.大鼠三叉和 E 排胡须皮质中的自我运动表示。
Nat Neurosci. 2016 Oct;19(10):1367-73. doi: 10.1038/nn.4363. Epub 2016 Aug 15.