• 文献检索
  • 文档翻译
  • 深度研究
  • 学术资讯
  • Suppr Zotero 插件Zotero 插件
  • 邀请有礼
  • 套餐&价格
  • 历史记录
应用&插件
Suppr Zotero 插件Zotero 插件浏览器插件Mac 客户端Windows 客户端微信小程序
定价
高级版会员购买积分包购买API积分包
服务
文献检索文档翻译深度研究API 文档MCP 服务
关于我们
关于 Suppr公司介绍联系我们用户协议隐私条款
关注我们

Suppr 超能文献

核心技术专利:CN118964589B侵权必究
粤ICP备2023148730 号-1Suppr @ 2026

文献检索

告别复杂PubMed语法,用中文像聊天一样搜索,搜遍4000万医学文献。AI智能推荐,让科研检索更轻松。

立即免费搜索

文件翻译

保留排版,准确专业,支持PDF/Word/PPT等文件格式,支持 12+语言互译。

免费翻译文档

深度研究

AI帮你快速写综述,25分钟生成高质量综述,智能提取关键信息,辅助科研写作。

立即免费体验

p62 通过与维生素 D 受体相互作用抑制细胞凋亡并促进细胞增殖,从而在结直肠癌中发挥癌基因作用。

p62 functions as an oncogene in colorectal cancer through inhibiting apoptosis and promoting cell proliferation by interacting with the vitamin D receptor.

机构信息

Department of Digestive Disease and Gastrointestinal Motility Research Room, The Second Affiliated Hospital of Xi'an Jiaotong University, Xi'an, China.

Department of Digestive Disease and Gastrointestinal Motility Research Room, Xi'an Jiaotong University, Xi'an, China.

出版信息

Cell Prolif. 2019 May;52(3):e12585. doi: 10.1111/cpr.12585. Epub 2019 Feb 22.

DOI:10.1111/cpr.12585
PMID:30793399
原文链接:https://pmc.ncbi.nlm.nih.gov/articles/PMC6536406/
Abstract

OBJECTIVES

The role of p62 in cancer is controversial. Evidence has shown that p62 is upregulated in different cancers and promotes tumour growth, such as in liver cancer and lung cancer. However, a recent study showed that the downregulation of p62 in hepatic stellate cells (HSCs) promotes hepatocellular carcinoma (HCC) development. How p62 is regulated in colorectal cancer (CRC) remains largely unknown. In this study, we aimed to investigate the roles and molecular mechanisms of p62 in CRC.

MATERIALS AND METHODS

The expression levels of p62 in CRC tissues and adjacent non-tumour tissues were determined by immunohistochemistry (IHC). Stable p62-overexpression HCT116 cells and p62-knockdown SW480 cells were established with lentiviral vectors. The role of p62 in CRC was investigated in in vitro and in vivo functional studies. The relationship between p62 and the vitamin D receptor (VDR) was investigated by coimmunoprecipitation (Co-IP) assays.

RESULTS

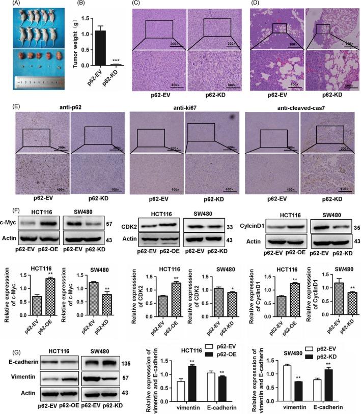
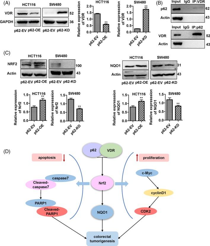
p62 was significantly upregulated in CRC, and a high p62 level was an independent risk factor for a poor prognosis in CRC patients. p62 promoted CRC migration and invasion by inhibiting apoptosis and promoting cell proliferation in vitro, and p62 aggravated tumour growth and metastasis in vivo. Co-IP assays indicated that p62 interacts with the VDR and may target the NRF2-NQO1 axis.

CONCLUSIONS

Our study suggested that p62 functions as an oncogene in CRC through inhibiting apoptosis and promoting cell proliferation by interacting with the VDR.

摘要

目的

p62 在癌症中的作用存在争议。有证据表明,p62 在不同的癌症中上调,并促进肿瘤生长,如肝癌和肺癌。然而,最近的一项研究表明,肝星状细胞(HSCs)中 p62 的下调促进了肝细胞癌(HCC)的发展。p62 在结直肠癌(CRC)中的调控方式在很大程度上尚不清楚。在本研究中,我们旨在研究 p62 在 CRC 中的作用和分子机制。

材料和方法

通过免疫组织化学(IHC)测定 CRC 组织和相邻非肿瘤组织中 p62 的表达水平。使用慢病毒载体建立稳定过表达 p62 的 HCT116 细胞和敲低 p62 的 SW480 细胞。通过体外和体内功能研究研究 p62 在 CRC 中的作用。通过共免疫沉淀(Co-IP)实验研究 p62 与维生素 D 受体(VDR)之间的关系。

结果

p62 在 CRC 中显著上调,高 p62 水平是 CRC 患者预后不良的独立危险因素。p62 在体外通过抑制细胞凋亡和促进细胞增殖促进 CRC 迁移和侵袭,体内加重肿瘤生长和转移。Co-IP 实验表明,p62 与 VDR 相互作用,并可能靶向 NRF2-NQO1 轴。

结论

我们的研究表明,p62 通过与 VDR 相互作用抑制细胞凋亡和促进细胞增殖,在 CRC 中发挥癌基因作用。

https://cdn.ncbi.nlm.nih.gov/pmc/blobs/bbd3/6536406/4cde3a86ad9a/CPR-52-e12585-g005.jpg
https://cdn.ncbi.nlm.nih.gov/pmc/blobs/bbd3/6536406/2d714e0624ef/CPR-52-e12585-g001.jpg
https://cdn.ncbi.nlm.nih.gov/pmc/blobs/bbd3/6536406/900af12fbcb7/CPR-52-e12585-g002.jpg
https://cdn.ncbi.nlm.nih.gov/pmc/blobs/bbd3/6536406/b5944a8f50d3/CPR-52-e12585-g003.jpg
https://cdn.ncbi.nlm.nih.gov/pmc/blobs/bbd3/6536406/81a173e52b53/CPR-52-e12585-g004.jpg
https://cdn.ncbi.nlm.nih.gov/pmc/blobs/bbd3/6536406/4cde3a86ad9a/CPR-52-e12585-g005.jpg
https://cdn.ncbi.nlm.nih.gov/pmc/blobs/bbd3/6536406/2d714e0624ef/CPR-52-e12585-g001.jpg
https://cdn.ncbi.nlm.nih.gov/pmc/blobs/bbd3/6536406/900af12fbcb7/CPR-52-e12585-g002.jpg
https://cdn.ncbi.nlm.nih.gov/pmc/blobs/bbd3/6536406/b5944a8f50d3/CPR-52-e12585-g003.jpg
https://cdn.ncbi.nlm.nih.gov/pmc/blobs/bbd3/6536406/81a173e52b53/CPR-52-e12585-g004.jpg
https://cdn.ncbi.nlm.nih.gov/pmc/blobs/bbd3/6536406/4cde3a86ad9a/CPR-52-e12585-g005.jpg

相似文献

1
p62 functions as an oncogene in colorectal cancer through inhibiting apoptosis and promoting cell proliferation by interacting with the vitamin D receptor.p62 通过与维生素 D 受体相互作用抑制细胞凋亡并促进细胞增殖,从而在结直肠癌中发挥癌基因作用。
Cell Prolif. 2019 May;52(3):e12585. doi: 10.1111/cpr.12585. Epub 2019 Feb 22.
2
Knockdown of long noncoding RNA urothelial carcinoma associated 1 inhibits colorectal cancer cell proliferation and promotes apoptosis via modulating autophagy.长链非编码 RNA 尿路上皮癌相关 1 的敲低通过调节自噬抑制结直肠癌细胞增殖并促进细胞凋亡。
J Cell Physiol. 2019 May;234(5):7420-7434. doi: 10.1002/jcp.27500. Epub 2018 Oct 26.
3
Long non-coding RNA FOXP4-AS1 is an unfavourable prognostic factor and regulates proliferation and apoptosis in colorectal cancer.长链非编码RNA FOXP4-AS1是一种不良预后因素,可调节结直肠癌的增殖和凋亡。
Cell Prolif. 2017 Feb;50(1). doi: 10.1111/cpr.12312. Epub 2016 Oct 27.
4
FAM83D knockdown regulates proliferation, migration and invasion of colorectal cancer through inhibiting FBXW7/Notch-1 signalling pathway.FAM83D基因敲低通过抑制FBXW7/Notch-1信号通路来调节结直肠癌的增殖、迁移和侵袭。
Biomed Pharmacother. 2017 Jun;90:548-554. doi: 10.1016/j.biopha.2017.03.073. Epub 2017 Apr 11.
5
Vitamin D receptor prevents tumour development by regulating the Wnt/β-catenin signalling pathway in human colorectal cancer.维生素 D 受体通过调节人结直肠癌中的 Wnt/β-连环蛋白信号通路来预防肿瘤发生。
BMC Cancer. 2023 Apr 12;23(1):336. doi: 10.1186/s12885-023-10690-z.
6
Sulfatase-2 promotes the growth and metastasis of colorectal cancer by activating Akt and Erk1/2 pathways.硫酸酯酶-2 通过激活 Akt 和 Erk1/2 通路促进结直肠癌的生长和转移。
Biomed Pharmacother. 2017 May;89:1370-1377. doi: 10.1016/j.biopha.2017.03.017. Epub 2017 Mar 18.
7
Pseudophosphatase STYX promotes tumor growth and metastasis by inhibiting FBXW7 function in colorectal cancer.假磷酸酶 STYX 通过抑制结直肠癌中 FBXW7 的功能促进肿瘤生长和转移。
Cancer Lett. 2019 Jul 10;454:53-65. doi: 10.1016/j.canlet.2019.04.014. Epub 2019 Apr 11.
8
Long non-coding RNA FEZF1-AS1 facilitates cell proliferation and migration in colorectal carcinoma.长链非编码RNA FEZF1-AS1促进结直肠癌细胞的增殖和迁移。
Oncotarget. 2016 Mar 8;7(10):11271-83. doi: 10.18632/oncotarget.7168.
9
p62/SQSTM1 by Binding to Vitamin D Receptor Inhibits Hepatic Stellate Cell Activity, Fibrosis, and Liver Cancer.通过与维生素D受体结合,p62/SQSTM1抑制肝星状细胞活性、纤维化和肝癌。
Cancer Cell. 2016 Oct 10;30(4):595-609. doi: 10.1016/j.ccell.2016.09.004.
10
A novel lncRNA NR4A1AS up-regulates orphan nuclear receptor NR4A1 expression by blocking UPF1-mediated mRNA destabilization in colorectal cancer.一种新型长链非编码 RNA NR4A1AS 通过阻断 UPF1 介导的 mRNA 不稳定性上调结直肠癌中孤儿核受体 NR4A1 的表达。
Clin Sci (Lond). 2019 Jul 15;133(13):1457-1473. doi: 10.1042/CS20181061.

引用本文的文献

1
PTOV1 exerts pro-oncogenic role in colorectal cancer by modulating SQSTM1-mediated autophagic degradation of p53.PTOV1通过调节SQSTM1介导的p53自噬降解在结直肠癌中发挥促癌作用。
J Transl Med. 2025 Feb 4;23(1):157. doi: 10.1186/s12967-025-06179-x.
2
Brassinin from Brassica campestris L. inhibits colorectal cancer by inducing p62/NRF2/GPX4-regulated ferroptosis.来自油菜的油菜素通过诱导p62/NRF2/GPX4调节的铁死亡抑制结直肠癌。
Animal Model Exp Med. 2025 Jul;8(7):1155-1165. doi: 10.1002/ame2.12521. Epub 2025 Jan 23.
3
Targeting Transient Receptor Potential Melastatin-2 (TRPM2) Enhances Therapeutic Efficacy of Third Generation EGFR Inhibitors against EGFR Mutant Lung Cancer.

本文引用的文献

1
Regulation of vitamin D receptor and Genistein on bone metabolism in mouse osteoblasts and the molecular mechanism of osteoporosis.维生素 D 受体和金雀异黄素对小鼠成骨细胞骨代谢的调节及骨质疏松症的分子机制。
J Biol Regul Homeost Agents. 2018 May-Jun;32(3):497-505.
2
Vitamin D Switches BAF Complexes to Protect β Cells.维生素 D 可切换 BAF 复合物来保护β细胞。
Cell. 2018 May 17;173(5):1135-1149.e15. doi: 10.1016/j.cell.2018.04.013. Epub 2018 May 10.
3
The KEAP1-NRF2 System: a Thiol-Based Sensor-Effector Apparatus for Maintaining Redox Homeostasis.
靶向瞬时受体电位 M 型 2(TRPM2)增强第三代 EGFR 抑制剂对 EGFR 突变型肺癌的治疗效果。
Adv Sci (Weinh). 2024 Sep;11(35):e2310126. doi: 10.1002/advs.202310126. Epub 2024 Jul 23.
4
SQSTM1/p62 promotes the progression of gastric cancer through epithelial-mesenchymal transition.SQSTM1/p62通过上皮-间质转化促进胃癌进展。
Heliyon. 2024 Jan 26;10(3):e24409. doi: 10.1016/j.heliyon.2024.e24409. eCollection 2024 Feb 15.
5
The Magic Triangle in Oral Potentially Malignant Disorders: Vitamin D, Vitamin D Receptor, and Malignancy.口腔潜在恶性疾病中的“魔术三角”:维生素 D、维生素 D 受体与恶性肿瘤。
Int J Mol Sci. 2023 Oct 11;24(20):15058. doi: 10.3390/ijms242015058.
6
Different Roles of Apoptosis and Autophagy in the Development of Human Colorectal Cancer.细胞凋亡和自噬在人类结直肠癌发生发展中的不同作用。
Int J Mol Sci. 2023 Jun 15;24(12):10201. doi: 10.3390/ijms241210201.
7
DDX3 acts as a tumor suppressor in colorectal cancer as loss of DDX3 in advanced cancer promotes tumor progression by activating the MAPK pathway.DDX3 在结直肠癌中充当肿瘤抑制因子,因为晚期癌症中 DDX3 的缺失通过激活 MAPK 通路促进肿瘤进展。
Int J Biol Sci. 2022 Jun 6;18(10):3918-3933. doi: 10.7150/ijbs.73491. eCollection 2022.
8
SQSTM1/p62 in intrahepatic cholangiocarcinoma promotes tumor progression via epithelial-mesenchymal transition and mitochondrial function maintenance.SQSTM1/p62 在肝内胆管癌中通过上皮-间充质转化和维持线粒体功能促进肿瘤进展。
Cancer Med. 2023 Jan;12(1):459-471. doi: 10.1002/cam4.4908. Epub 2022 Jun 8.
9
Cholesterol-induced leucine aminopeptidase 3 (LAP3) upregulation inhibits cell autophagy in pathogenesis of NAFLD.胆固醇诱导亮氨酸氨肽酶 3(LAP3)上调抑制 NAFLD 发病机制中的细胞自噬。
Aging (Albany NY). 2022 Apr 11;14(7):3259-3275. doi: 10.18632/aging.204011.
10
Autophagy deficiency activates rDNA transcription.自噬缺陷激活 rDNA 转录。
Autophagy. 2022 Jun;18(6):1338-1349. doi: 10.1080/15548627.2021.1974178. Epub 2021 Oct 6.
KEAP1-NRF2 系统:一种基于巯基的感应-效应器装置,用于维持氧化还原稳态。
Physiol Rev. 2018 Jul 1;98(3):1169-1203. doi: 10.1152/physrev.00023.2017.
4
Status of cathelicidin IL-37, cytokine TNF, and vitamin D in patients with pulmonary tuberculosis.肺结核患者中抗菌肽 IL-37、细胞因子 TNF 和维生素 D 的状况。
J Biol Regul Homeost Agents. 2018 Mar-Apr;32(2):321-325.
5
Loss of the vitamin D receptor in human breast and prostate cancers strongly induces cell apoptosis through downregulation of Wnt/β-catenin signaling.人类乳腺癌和前列腺癌中维生素D受体的缺失通过下调Wnt/β-连环蛋白信号通路强烈诱导细胞凋亡。
Bone Res. 2017 Sep 5;5:17023. doi: 10.1038/boneres.2017.23. eCollection 2017.
6
Expression of the Target Gene Is Enhanced in Mononuclear Cells in Human Chronic Kidney Disease.在人类慢性肾病的单核细胞中,靶基因的表达增强。
Oxid Med Cell Longev. 2017;2017:9091879. doi: 10.1155/2017/9091879. Epub 2017 Jul 13.
7
p62/sequestosome 1 in human colorectal carcinoma as a potent prognostic predictor associated with cell proliferation.p62/sequestosome 1 在人结直肠癌中作为与细胞增殖相关的一种强有力的预后预测因子。
Cancer Med. 2017 Jun;6(6):1264-1274. doi: 10.1002/cam4.1093. Epub 2017 May 23.
8
Vitamin D receptor as a target for breast cancer therapy.维生素D受体作为乳腺癌治疗的靶点
Endocr Relat Cancer. 2017 Apr;24(4):181-195. doi: 10.1530/ERC-16-0463. Epub 2017 Feb 17.
9
The role of vitamin D and VDR in carcinogenesis: Through epidemiology and basic sciences.维生素D及维生素D受体在致癌作用中的角色:基于流行病学及基础科学的研究
J Steroid Biochem Mol Biol. 2017 Mar;167:203-218. doi: 10.1016/j.jsbmb.2016.11.020. Epub 2016 Nov 30.
10
p62/SQSTM1 by Binding to Vitamin D Receptor Inhibits Hepatic Stellate Cell Activity, Fibrosis, and Liver Cancer.通过与维生素D受体结合,p62/SQSTM1抑制肝星状细胞活性、纤维化和肝癌。
Cancer Cell. 2016 Oct 10;30(4):595-609. doi: 10.1016/j.ccell.2016.09.004.