Suppr超能文献

miR-101 通过靶向 CXCR7/STAT3 轴抑制 T 细胞急性淋巴细胞白血病。

miR-101 Represses T-Cell Acute Lymphoblastic Leukemia by Targeting CXCR7/STAT3 Axis.

机构信息

Life Science College, Luoyang Normal University, Luoyang, Henan, P.R. China.

出版信息

Oncol Res. 2019 Sep 23;27(9):997-1006. doi: 10.3727/096504018X15439207752093. Epub 2019 Mar 5.

Abstract

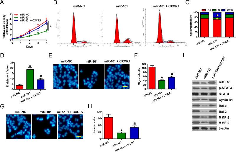
Although miR-101 is involved in the development and progression of T-cell acute lymphoblastic leukemia (T-ALL), the underlying molecular mechanisms remain unclear. In this article, we report that miR-101 expression was inversely correlated with CX chemokine receptor 7 (CXCR7) level in T-ALL. Introducing miR-101 inhibited T-ALL cell proliferation and invasion in vitro and suppressed tumor growth and lung metastasis in vivo. CXCR7 was identified as a direct target of miR-101. The inhibitory effects of miR-101 were mimicked and counteracted by CXCR7 depletion and overexpression, respectively. Mechanistically, miR-101 targets CXCR7/STAT3 axis to reduce T-ALL growth and metastasis. Overall, these findings implied the potential application of miR-101 and CXCR7 in T-ALL treatment.

摘要

尽管 miR-101 参与 T 细胞急性淋巴细胞白血病 (T-ALL) 的发生和发展,但潜在的分子机制仍不清楚。在本文中,我们报告 miR-101 的表达与 T-ALL 中的 CX 趋化因子受体 7 (CXCR7) 水平呈负相关。引入 miR-101 可抑制 T-ALL 细胞在体外的增殖和侵袭,并抑制体内肿瘤生长和肺转移。CXCR7 被鉴定为 miR-101 的直接靶标。miR-101 的抑制作用分别被 CXCR7 耗竭和过表达模拟和抵消。从机制上讲,miR-101 通过靶向 CXCR7/STAT3 轴来减少 T-ALL 的生长和转移。总体而言,这些发现表明 miR-101 和 CXCR7 在 T-ALL 治疗中的潜在应用。

https://cdn.ncbi.nlm.nih.gov/pmc/blobs/bae9/7848401/d1550bde112f/OR-27-0997-g001.jpg

文献检索

告别复杂PubMed语法,用中文像聊天一样搜索,搜遍4000万医学文献。AI智能推荐,让科研检索更轻松。

立即免费搜索

文件翻译

保留排版,准确专业,支持PDF/Word/PPT等文件格式,支持 12+语言互译。

免费翻译文档

深度研究

AI帮你快速写综述,25分钟生成高质量综述,智能提取关键信息,辅助科研写作。

立即免费体验