Suppr超能文献

TGF-β1 通过 PI3K/AKT/mTOR/S6K1 信号通路促进人成骨细胞的成骨诱导。

TGF‑β1 promotes the osteoinduction of human osteoblasts via the PI3K/AKT/mTOR/S6K1 signalling pathway.

机构信息

Department of Orthopaedics, The Affiliated Zhongshan Hospital of Dalian University, Dalian, Liaoning 116001, P.R. China.

Department of Biomedical Engineering, Faculty of Electronic Information and Electrical Engineering, Dalian University of Technology, Dalian, Liaoning 116024, P.R. China.

出版信息

Mol Med Rep. 2019 May;19(5):3505-3518. doi: 10.3892/mmr.2019.10051. Epub 2019 Mar 18.

Abstract

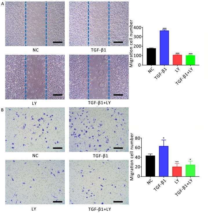
Transforming growth factor β1 (TGF‑β1) has been suggested to be a candidate cytokine in the field of bone tissue engineering. Cytokines serve important roles in tissue engineering, particularly in the repair of bone damage; however, the underlying molecular mechanisms remain unclear. In the present study, the effects of TGF‑β1 on the osteogenesis and motility of hFOB1.19 human osteoblasts were demonstrated via the phenotype and gene expression of cells. Additionally, the role of the phosphatidylinositol 3‑kinase/protein kinase B/mammalian target of rapamycin/S6 kinase 1 (PI3K/AKT/mTOR/S6K1) signalling pathway in the effects of TGF‑β1 on osteoblasts was investigated. It was demonstrated using Cell Counting Kit‑8 and flow cytometry assays that the proliferation of human osteoblasts was promoted by 1 ng/ml TGF‑β1. In addition, alkaline phosphatase activity, Alizarin red staining, scratch‑wound and Transwell assays were conducted. It was revealed that osteogenesis and the migration of cells were regulated by TGF‑β1 via the upregulation of osteogenic and migration‑associated genes. Alterations in the expression of osteogenesis‑ and migration‑associated genes were evaluated following pre‑treatment with a PI3K/AKT inhibitor (LY294002) and an mTOR/S6K1 inhibitor (rapamycin), with or without TGF‑β1. The results indicated that TGF‑β1 affected the osteogenesis and mineralisation of osteoblasts via the PI3K/AKT signalling pathway. Furthermore, TGF‑β1 exhibited effects on mTOR/S6K1 downstream of PI3K/AKT. The present study demonstrated that TGF‑β1 promoted the proliferation, differentiation and migration of human hFOB1.19 osteoblasts, and revealed that TGF‑β1 affected the biological activity of osteoblasts via the PI3K/AKT/mTOR/S6K1 signalling pathway. Our findings may provide novel insight to aid the development of bone tissue engineering methods for the treatment of bone injury.

摘要

转化生长因子 β1(TGF-β1)已被认为是骨组织工程领域的候选细胞因子。细胞因子在组织工程中起着重要作用,特别是在修复骨损伤方面;然而,其潜在的分子机制尚不清楚。在本研究中,通过细胞的表型和基因表达,证明了 TGF-β1 对 hFOB1.19 人成骨细胞成骨和运动的影响。此外,还研究了 PI3K/AKT/mTOR/S6K1 信号通路在 TGF-β1 对成骨细胞作用中的作用。细胞计数试剂盒-8 和流式细胞术检测结果表明,1ng/ml TGF-β1 可促进人成骨细胞增殖。此外,进行了碱性磷酸酶活性、茜素红染色、划痕-愈合和 Transwell 检测。结果表明,TGF-β1 通过上调成骨和迁移相关基因来调节成骨和细胞迁移。在用 PI3K/AKT 抑制剂(LY294002)和 mTOR/S6K1 抑制剂(雷帕霉素)预处理后,评估了成骨和迁移相关基因表达的变化,以及有无 TGF-β1 的存在。结果表明,TGF-β1 通过 PI3K/AKT 信号通路影响成骨细胞的成骨和矿化。此外,TGF-β1 在 PI3K/AKT 下游对 mTOR/S6K1 有影响。本研究表明,TGF-β1 促进人 hFOB1.19 成骨细胞的增殖、分化和迁移,并揭示了 TGF-β1 通过 PI3K/AKT/mTOR/S6K1 信号通路影响成骨细胞的生物学活性。我们的发现可能为骨组织工程方法治疗骨损伤提供新的见解。

https://cdn.ncbi.nlm.nih.gov/pmc/blobs/800b/6471541/ebe5e122576a/MMR-19-05-3505-g00.jpg

文献检索

告别复杂PubMed语法,用中文像聊天一样搜索,搜遍4000万医学文献。AI智能推荐,让科研检索更轻松。

立即免费搜索

文件翻译

保留排版,准确专业,支持PDF/Word/PPT等文件格式,支持 12+语言互译。

免费翻译文档

深度研究

AI帮你快速写综述,25分钟生成高质量综述,智能提取关键信息,辅助科研写作。

立即免费体验