• 文献检索
  • 文档翻译
  • 深度研究
  • 学术资讯
  • Suppr Zotero 插件Zotero 插件
  • 邀请有礼
  • 套餐&价格
  • 历史记录
应用&插件
Suppr Zotero 插件Zotero 插件浏览器插件Mac 客户端Windows 客户端微信小程序
定价
高级版会员购买积分包购买API积分包
服务
文献检索文档翻译深度研究API 文档MCP 服务
关于我们
关于 Suppr公司介绍联系我们用户协议隐私条款
关注我们

Suppr 超能文献

核心技术专利:CN118964589B侵权必究
粤ICP备2023148730 号-1Suppr @ 2026

文献检索

告别复杂PubMed语法,用中文像聊天一样搜索,搜遍4000万医学文献。AI智能推荐,让科研检索更轻松。

立即免费搜索

文件翻译

保留排版,准确专业,支持PDF/Word/PPT等文件格式,支持 12+语言互译。

免费翻译文档

深度研究

AI帮你快速写综述,25分钟生成高质量综述,智能提取关键信息,辅助科研写作。

立即免费体验

适时做出正确反应:通过实验性共感染探索刺鱼的寄生虫免疫调节。

The right response at the right time: Exploring helminth immune modulation in sticklebacks by experimental coinfection.

机构信息

Evolutionary Ecology, Max Planck Institute for Evolutionary Biology, Plön, Germany.

Marine Evolutionary Ecology, GEOMAR Helmholtz Centre for Ocean Research Kiel, Kiel, Germany.

出版信息

Mol Ecol. 2019 May;28(10):2668-2680. doi: 10.1111/mec.15106. Epub 2019 May 17.

DOI:10.1111/mec.15106
PMID:30993799
原文链接:https://pmc.ncbi.nlm.nih.gov/articles/PMC6852435/
Abstract

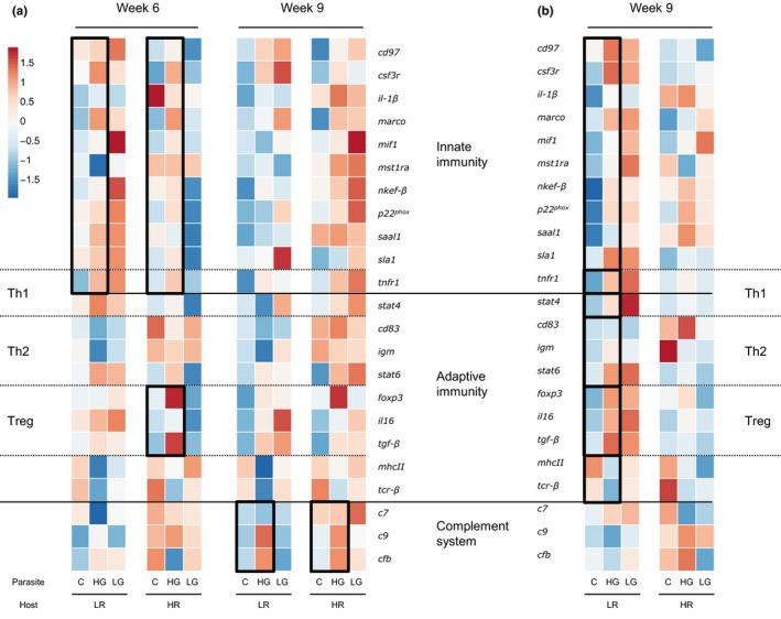
Parasites are one of the strongest selective agents in nature. They select for hosts that evolve counter-adaptive strategies to cope with infection. Helminth parasites are special because they can modulate their hosts' immune responses. This phenomenon is important in epidemiological contexts, where coinfections may be affected. How different types of hosts and helminths interact with each other is insufficiently investigated. We used the three-spined stickleback (Gasterosteus aculeatus) - Schistocephalus solidus model to study mechanisms and temporal components of helminth immune modulation. Sticklebacks from two contrasting populations with either high resistance (HR) or low resistance (LR) against S. solidus, were individually exposed to S. solidus strains with characteristically high growth (HG) or low growth (LG) in G. aculeatus. We determined the susceptibility to another parasite, the eye fluke Diplostomum pseudospathaceum, and the expression of 23 key immune genes at three time points after S. solidus infection. D. pseudospathaceum infection rates and the gene expression responses depended on host and S. solidus type and changed over time. Whereas the effect of S. solidus type was not significant after three weeks, T regulatory responses and complement components were upregulated at later time points if hosts were infected with HG S. solidus. HR hosts showed a well orchestrated immune response, which was absent in LR hosts. Our results emphasize the role of regulatory T cells and the timing of specific immune responses during helminth infections. This study elucidates the importance to consider different coevolutionary trajectories and ecologies when studying host-parasite interactions.

摘要

寄生虫是自然界中最强的选择因素之一。它们选择宿主进化出对抗感染的适应性策略。寄生虫特别之处在于它们可以调节宿主的免疫反应。这种现象在流行病学背景下很重要,因为可能会影响共感染。不同类型的宿主和寄生虫之间如何相互作用的研究还不够充分。我们使用三刺鱼(Gasterosteus aculeatus)-棘隙吸虫(Schistocephalus solidus)模型来研究寄生虫免疫调节的机制和时间组成。来自两个具有高抵抗力(HR)或低抵抗力(LR)的棘隙吸虫的三刺鱼个体分别暴露于棘隙吸虫菌株中,这些菌株在 G. aculeatus 中具有高生长(HG)或低生长(LG)特性。我们确定了对另一种寄生虫,眼吸虫(Diplostomum pseudospathaceum)的易感性,以及在 S. solidus 感染后三个时间点的 23 个关键免疫基因的表达。D. pseudospathaceum 感染率和基因表达反应取决于宿主和 S. solidus 类型,并随时间而变化。尽管在三周后 S. solidus 类型的影响不显著,但如果宿主感染了 HG S. solidus,则 T 调节反应和补体成分在后期时间点上调。HR 宿主表现出协调良好的免疫反应,而 LR 宿主则没有。我们的结果强调了调节性 T 细胞的作用以及在寄生虫感染期间特定免疫反应的时间。这项研究阐明了在研究宿主-寄生虫相互作用时考虑不同的共同进化轨迹和生态的重要性。

https://cdn.ncbi.nlm.nih.gov/pmc/blobs/bb31/6852435/93b2d293ffa8/MEC-28-2668-g003.jpg
https://cdn.ncbi.nlm.nih.gov/pmc/blobs/bb31/6852435/9ff4e490fb55/MEC-28-2668-g001.jpg
https://cdn.ncbi.nlm.nih.gov/pmc/blobs/bb31/6852435/e9304d1f5a33/MEC-28-2668-g002.jpg
https://cdn.ncbi.nlm.nih.gov/pmc/blobs/bb31/6852435/93b2d293ffa8/MEC-28-2668-g003.jpg
https://cdn.ncbi.nlm.nih.gov/pmc/blobs/bb31/6852435/9ff4e490fb55/MEC-28-2668-g001.jpg
https://cdn.ncbi.nlm.nih.gov/pmc/blobs/bb31/6852435/e9304d1f5a33/MEC-28-2668-g002.jpg
https://cdn.ncbi.nlm.nih.gov/pmc/blobs/bb31/6852435/93b2d293ffa8/MEC-28-2668-g003.jpg

相似文献

1
The right response at the right time: Exploring helminth immune modulation in sticklebacks by experimental coinfection.适时做出正确反应:通过实验性共感染探索刺鱼的寄生虫免疫调节。
Mol Ecol. 2019 May;28(10):2668-2680. doi: 10.1111/mec.15106. Epub 2019 May 17.
2
In vitro leukocyte response of three-spined sticklebacks (Gasterosteus aculeatus) to helminth parasite antigens.三种刺鱼(Gasterosteus aculeatus)对寄生虫抗原的体外白细胞反应。
Fish Shellfish Immunol. 2014 Jan;36(1):130-40. doi: 10.1016/j.fsi.2013.10.019. Epub 2013 Oct 29.
3
Excretory products of the cestode, Schistocephalus solidus, modulate in vitro responses of leukocytes from its specific host, the three-spined stickleback (Gasterosteus aculeatus).绦虫 Schistocephalus solidus 的排泄产物调节其特定宿主三刺鱼(Gasterosteus aculeatus)白细胞的体外反应。
Fish Shellfish Immunol. 2013 Dec;35(6):1779-87. doi: 10.1016/j.fsi.2013.08.029. Epub 2013 Sep 12.
4
An experimental approach to the immuno-modulatory basis of host-parasite local adaptation in tapeworm-infected sticklebacks.关于绦虫感染的棘鱼宿主-寄生虫局部适应性免疫调节基础的实验方法。
Exp Parasitol. 2017 Sep;180:119-132. doi: 10.1016/j.exppara.2017.03.004. Epub 2017 Mar 18.
5
Early stages of infection of three-spined stickleback (Gasterosteus aculeatus) with the cestode Schistocephalus solidus.三刺鱼(Gasterosteus aculeatus)感染绦虫Solidus Schistocephalus的早期阶段。
J Fish Dis. 2018 Nov;41(11):1701-1708. doi: 10.1111/jfd.12876. Epub 2018 Aug 1.
6
Virulence in the three-spined stickleback specific parasite Schistocephalus solidus is inherited additively.三刺鱼特定寄生虫——坚实裂头绦虫的毒力是可加性遗传的。
Exp Parasitol. 2017 Sep;180:133-140. doi: 10.1016/j.exppara.2017.02.016. Epub 2017 Feb 24.
7
The three-spined stickleback-Schistocephalus solidus system: an experimental model for investigating host-parasite interactions in fish.三刺鱼-粒突箱鲀系统:研究鱼类宿主-寄生虫相互作用的实验模型。
Parasitology. 2010 Mar;137(3):411-24. doi: 10.1017/S0031182009991466. Epub 2009 Oct 16.
8
Effects of environmental variation on host-parasite interaction in three-spined sticklebacks (Gasterosteus aculeatus).环境变化对三刺鱼(Gasterosteus aculeatus)宿主-寄生虫相互作用的影响。
Zoology (Jena). 2016 Aug;119(4):375-83. doi: 10.1016/j.zool.2016.05.008. Epub 2016 May 26.
9
Reciprocal cross infection of sticklebacks with the diphyllobothriidean cestode Schistocephalus solidus reveals consistent population differences in parasite growth and host resistance.用双叶槽绦虫(Schistocephalus solidus)对棘鱼进行相互交叉感染,结果显示寄生虫生长和宿主抗性方面存在一致的种群差异。
Parasit Vectors. 2016 Mar 8;9:130. doi: 10.1186/s13071-016-1419-3.
10
Zone of Interaction Between the Parasite and the Host: Protein Profile of the Body Cavity Fluid of Gasterosteus aculeatus L. Infected with the Cestode Schistocephalus solidus (Muller, 1776).寄生虫与宿主的相互作用区域:感染绦虫坚实裂头绦虫(米勒,1776年)的三刺鱼体腔液的蛋白质谱
Acta Parasitol. 2021 Jun;66(2):569-583. doi: 10.1007/s11686-020-00318-8. Epub 2021 Jan 2.

引用本文的文献

1
Among-population proteomic differences in Schistocephalus solidus based on excretory/secretory and total body protein predictions.基于排泄/分泌蛋白和全身蛋白预测的鲤蠢绦虫种群间蛋白质组差异
Parasit Vectors. 2025 May 20;18(1):180. doi: 10.1186/s13071-025-06807-x.
2
Tapeworm infection affects sleep-like behavior in three-spined sticklebacks.绦虫感染会影响三刺鱼的类似睡眠行为。
Sci Rep. 2024 Oct 8;14(1):23395. doi: 10.1038/s41598-024-73992-7.
3
Other Schistosomatoidea and Diplostomoidea.其他血吸虫目和双腔目。

本文引用的文献

1
Specificity of resistance and geographic patterns of virulence in a vertebrate host-parasite system.脊椎动物-寄生虫系统中抗性的特异性和毒力的地理模式。
BMC Evol Biol. 2019 Mar 19;19(1):80. doi: 10.1186/s12862-019-1406-3.
2
Gene Expression Contributes to the Recent Evolution of Host Resistance in a Model Host Parasite System.基因表达促成了宿主-寄生虫模型系统中宿主抗性的近期进化。
Front Immunol. 2017 Sep 12;8:1071. doi: 10.3389/fimmu.2017.01071. eCollection 2017.
3
Recent evolution of extreme cestode growth suppression by a vertebrate host.
Adv Exp Med Biol. 2024;1454:107-155. doi: 10.1007/978-3-031-60121-7_4.
4
Dynamics of co-infection in fish: A review of pathogen-host interaction and clinical outcome.鱼类共感染的动态变化:病原体与宿主相互作用及临床结果综述
Fish Shellfish Immunol Rep. 2023 May 18;4:100096. doi: 10.1016/j.fsirep.2023.100096. eCollection 2023 Dec.
5
Population-level variation in parasite resistance due to differences in immune initiation and rate of response.由于免疫启动和反应速率的差异导致的寄生虫抗性在群体水平上的变化。
Evol Lett. 2022 Feb 24;6(2):162-177. doi: 10.1002/evl3.274. eCollection 2022 Apr.
6
Cross-continental experimental infections reveal distinct defence mechanisms in populations of the three-spined stickleback .跨大陆的实验感染揭示了三刺鱼种群中不同的防御机制。
Proc Biol Sci. 2021 Sep 29;288(1959):20211758. doi: 10.1098/rspb.2021.1758. Epub 2021 Sep 22.
最近脊椎动物宿主对绦虫生长的极端抑制作用的进化。
Proc Natl Acad Sci U S A. 2017 Jun 20;114(25):6575-6580. doi: 10.1073/pnas.1620095114. Epub 2017 Jun 6.
4
Experimental evidence that parasites drive eco-evolutionary feedbacks.寄生虫驱动生态进化反馈的实验证据。
Proc Natl Acad Sci U S A. 2017 Apr 4;114(14):3678-3683. doi: 10.1073/pnas.1619147114. Epub 2017 Mar 20.
5
Virulence in the three-spined stickleback specific parasite Schistocephalus solidus is inherited additively.三刺鱼特定寄生虫——坚实裂头绦虫的毒力是可加性遗传的。
Exp Parasitol. 2017 Sep;180:133-140. doi: 10.1016/j.exppara.2017.02.016. Epub 2017 Feb 24.
6
Host and Parasite Evolution in a Tangled Bank.复杂生态系统中的宿主与寄生虫进化
Trends Parasitol. 2016 Nov;32(11):863-873. doi: 10.1016/j.pt.2016.08.003. Epub 2016 Sep 3.
7
Regulation of the host immune system by helminth parasites.蠕虫寄生虫对宿主免疫系统的调节。
J Allergy Clin Immunol. 2016 Sep;138(3):666-675. doi: 10.1016/j.jaci.2016.07.007. Epub 2016 Jul 29.
8
Comparative transcriptomics of stickleback immune gene responses upon infection by two helminth parasites, Diplostomum pseudospathaceum and Schistocephalus solidus.棘鱼在感染两种蠕虫寄生虫(拟双腔吸虫和坚实裂头绦虫)后免疫基因反应的比较转录组学
Zoology (Jena). 2016 Aug;119(4):307-13. doi: 10.1016/j.zool.2016.05.005. Epub 2016 May 23.
9
The Ensembl gene annotation system.Ensembl基因注释系统。
Database (Oxford). 2016 Jun 23;2016. doi: 10.1093/database/baw093. Print 2016.
10
Effects of environmental variation on host-parasite interaction in three-spined sticklebacks (Gasterosteus aculeatus).环境变化对三刺鱼(Gasterosteus aculeatus)宿主-寄生虫相互作用的影响。
Zoology (Jena). 2016 Aug;119(4):375-83. doi: 10.1016/j.zool.2016.05.008. Epub 2016 May 26.