Suppr超能文献

抗氧化氨基酸 L-麦角硫因调节肿瘤微环境以促进辅助疫苗免疫治疗。

Anti-oxidative Amino Acid L-ergothioneine Modulates the Tumor Microenvironment to Facilitate Adjuvant Vaccine Immunotherapy.

机构信息

Department of Vaccine Immunology, Graduate School of Medicine, Hokkaido University, Sapporo, Japan.

Department of Pathology I, Graduate School of Medicine, Hokkaido University, Sapporo, Japan.

出版信息

Front Immunol. 2019 Apr 4;10:671. doi: 10.3389/fimmu.2019.00671. eCollection 2019.

Abstract

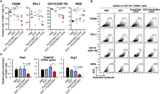
Cancer vaccines consist of a tumor-associated antigen (TAA) and adjuvant. These vaccines induce and activate proliferation of TAA-specific cytotoxic T lymphocytes (CTLs), suppressing tumor growth. The therapeutic efficacy of TAA-specific CTLs depends on the properties of tumor microenvironment. The environments make immunosuppressive by function of regulatory T cells and tumor-associated myeloid cells; thus, regulation of these cells is important for successful cancer immunotherapy. We report here that L-ergothioneine (EGT) with the adjuvant Toll-like receptor 2 (TLR2) ligand modulated suppressive microenvironments to be immune-enhancing. EGT did not augment DC-mediated CTL priming or affect CTL activation in draining lymph node and spleen. However, EGT decreased the immuno-suppressive function of tumor-associated macrophages (TAMs). TLR2 stimulation accompanied with EGT administration downregulated expression of PD-L1, CSF-1R, arginase-1, FAS ligand, and TRAIL in TAMs, reflecting reduction of CTL suppression. An anti-oxidative thiol-thione residue of EGT was essential to dampening CTL suppression. The effect was specific to the thiol-thione residue of EGT because no effect was observed with another anti-oxidant N-acetyl-L-cysteine (NAC). A CTL-suppressive environment made by TLR2 is relieved to be improved by the addition of EGT, which may ameliorate the efficacy of vaccine immunotherapy.

摘要

癌症疫苗由肿瘤相关抗原(TAA)和佐剂组成。这些疫苗诱导并激活 TAA 特异性细胞毒性 T 淋巴细胞(CTL)的增殖,从而抑制肿瘤生长。TAA 特异性 CTL 的治疗效果取决于肿瘤微环境的特性。这些环境通过调节性 T 细胞和肿瘤相关髓样细胞的功能而具有免疫抑制作用;因此,调节这些细胞对于成功的癌症免疫治疗很重要。我们在这里报告,L-麦角硫因(EGT)与佐剂 Toll 样受体 2(TLR2)配体一起调节抑制性微环境以增强免疫。EGT 不会增强 DC 介导的 CTL 启动或影响引流淋巴结和脾脏中的 CTL 活化。然而,EGT 降低了肿瘤相关巨噬细胞(TAM)的免疫抑制功能。TLR2 刺激伴随 EGT 给药下调 TAMs 中 PD-L1、CSF-1R、精氨酸酶-1、FAS 配体和 TRAIL 的表达,反映出 CTL 抑制的减少。EGT 的抗氧化硫醇-硫酮残基对于抑制 CTL 抑制是必需的。该效果是 EGT 的硫醇-硫酮残基特异性的,因为另一种抗氧化剂 N-乙酰-L-半胱氨酸(NAC)没有观察到效果。TLR2 产生的 CTL 抑制性环境通过添加 EGT 得到缓解,这可能改善疫苗免疫治疗的效果。

https://cdn.ncbi.nlm.nih.gov/pmc/blobs/0a23/6458301/baa5a2db7884/fimmu-10-00671-g0001.jpg

文献AI研究员

20分钟写一篇综述,助力文献阅读效率提升50倍。

立即体验

用中文搜PubMed

大模型驱动的PubMed中文搜索引擎

马上搜索

文档翻译

学术文献翻译模型,支持多种主流文档格式。

立即体验