• 文献检索
  • 文档翻译
  • 深度研究
  • 学术资讯
  • Suppr Zotero 插件Zotero 插件
  • 邀请有礼
  • 套餐&价格
  • 历史记录
应用&插件
Suppr Zotero 插件Zotero 插件浏览器插件Mac 客户端Windows 客户端微信小程序
定价
高级版会员购买积分包购买API积分包
服务
文献检索文档翻译深度研究API 文档MCP 服务
关于我们
关于 Suppr公司介绍联系我们用户协议隐私条款
关注我们

Suppr 超能文献

核心技术专利:CN118964589B侵权必究
粤ICP备2023148730 号-1Suppr @ 2026

文献检索

告别复杂PubMed语法,用中文像聊天一样搜索,搜遍4000万医学文献。AI智能推荐,让科研检索更轻松。

立即免费搜索

文件翻译

保留排版,准确专业,支持PDF/Word/PPT等文件格式,支持 12+语言互译。

免费翻译文档

深度研究

AI帮你快速写综述,25分钟生成高质量综述,智能提取关键信息,辅助科研写作。

立即免费体验

全基因组测序揭示了家族性乳腺癌发病机制中的临床相关见解。

Whole-genome sequencing reveals clinically relevant insights into the aetiology of familial breast cancers.

机构信息

Medical Genomics Group, QIMR Berghofer Medical Research Institute, Brisbane, QLD.

Faculty of Medicine, Centre for Clinical Research, The University of Queensland, Brisbane, QLD.

出版信息

Ann Oncol. 2019 Jul 1;30(7):1071-1079. doi: 10.1093/annonc/mdz132.

DOI:10.1093/annonc/mdz132
PMID:31090900
原文链接:https://pmc.ncbi.nlm.nih.gov/articles/PMC6637375/
Abstract

BACKGROUND

Whole-genome sequencing (WGS) is a powerful method for revealing the diversity and complexity of the somatic mutation burden of tumours. Here, we investigated the utility of tumour and matched germline WGS for understanding aetiology and treatment opportunities for high-risk individuals with familial breast cancer.

PATIENTS AND METHODS

We carried out WGS on 78 paired germline and tumour DNA samples from individuals carrying pathogenic variants in BRCA1 (n = 26) or BRCA2 (n = 22) or from non-carriers (non-BRCA1/2; n = 30).

RESULTS

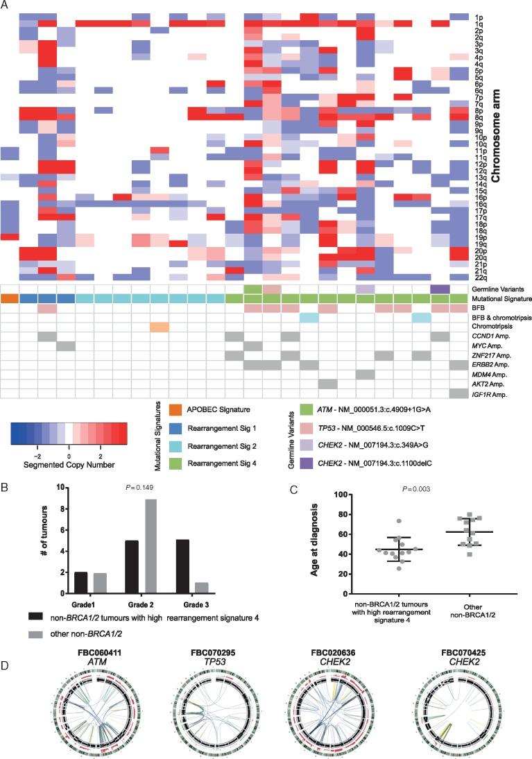
Matched germline/tumour WGS and somatic mutational signature analysis revealed patients with unreported, dual pathogenic germline variants in cancer risk genes (BRCA1/BRCA2; BRCA1/MUTYH). The strategy identified that 100% of tumours from BRCA1 carriers and 91% of tumours from BRCA2 carriers exhibited biallelic inactivation of the respective gene, together with somatic mutational signatures suggestive of a functional deficiency in homologous recombination. A set of non-BRCA1/2 tumours also had somatic signatures indicative of BRCA-deficiency, including tumours with BRCA1 promoter methylation, and tumours from carriers of a PALB2 pathogenic germline variant and a BRCA2 variant of uncertain significance. A subset of 13 non-BRCA1/2 tumours from early onset cases were BRCA-proficient, yet displayed complex clustered structural rearrangements associated with the amplification of oncogenes and pathogenic germline variants in TP53, ATM and CHEK2.

CONCLUSIONS

Our study highlights the role that WGS of matched germline/tumour DNA and the somatic mutational signatures can play in the discovery of pathogenic germline variants and for providing supporting evidence for variant pathogenicity. WGS-derived signatures were more robust than germline status and other genomic predictors of homologous recombination deficiency, thus impacting the selection of platinum-based or PARP inhibitor therapy. In this first examination of non-BRCA1/2 tumours by WGS, we illustrate the considerable heterogeneity of these tumour genomes and highlight that complex genomic rearrangements may drive tumourigenesis in a subset of cases.

摘要

背景

全基因组测序(WGS)是一种强大的方法,可以揭示肿瘤体细胞突变负担的多样性和复杂性。在这里,我们研究了肿瘤和匹配的种系 WGS 在了解携带家族性乳腺癌高危个体的病因和治疗机会方面的效用。

患者和方法

我们对携带 BRCA1(n=26)或 BRCA2 种系变异(n=22)的个体或非携带者(非 BRCA1/2;n=30)的 78 对种系和肿瘤 DNA 样本进行了 WGS。

结果

匹配的种系/肿瘤 WGS 和体细胞突变特征分析揭示了具有未报告的癌症风险基因(BRCA1/BRCA2;BRCA1/MUTYH)双种系致病性变异的患者。该策略确定 100%的 BRCA1 携带者肿瘤和 91%的 BRCA2 携带者肿瘤均表现出相应基因的双等位基因失活,同时具有同源重组功能缺陷的体细胞突变特征。一组非 BRCA1/2 肿瘤也具有 BRCA 缺陷的体细胞特征,包括 BRCA1 启动子甲基化的肿瘤,以及携带 PALB2 种系致病性变异和 BRCA2 意义未明变异的肿瘤。一组来自早发性病例的 13 例非 BRCA1/2 肿瘤为 BRCA 阳性,但显示出与癌基因扩增和 TP53、ATM 和 CHEK2 中的致病性种系变异相关的复杂聚类结构重排。

结论

我们的研究强调了匹配的种系/肿瘤 DNA 的 WGS 和体细胞突变特征在发现致病性种系变异和为变异致病性提供支持证据方面的作用。WGS 衍生的特征比种系状态和同源重组缺陷的其他基因组预测更稳健,因此影响了铂类或 PARP 抑制剂治疗的选择。在首次对非 BRCA1/2 肿瘤进行 WGS 检查中,我们说明了这些肿瘤基因组的相当大的异质性,并强调复杂的基因组重排可能在一部分病例中驱动肿瘤发生。

https://cdn.ncbi.nlm.nih.gov/pmc/blobs/74c2/6637375/9c7ab30c13b3/mdz132f4.jpg
https://cdn.ncbi.nlm.nih.gov/pmc/blobs/74c2/6637375/55796782d177/mdz132f1.jpg
https://cdn.ncbi.nlm.nih.gov/pmc/blobs/74c2/6637375/6d453aa1de65/mdz132f2.jpg
https://cdn.ncbi.nlm.nih.gov/pmc/blobs/74c2/6637375/8d360ba03d3b/mdz132f3.jpg
https://cdn.ncbi.nlm.nih.gov/pmc/blobs/74c2/6637375/9c7ab30c13b3/mdz132f4.jpg
https://cdn.ncbi.nlm.nih.gov/pmc/blobs/74c2/6637375/55796782d177/mdz132f1.jpg
https://cdn.ncbi.nlm.nih.gov/pmc/blobs/74c2/6637375/6d453aa1de65/mdz132f2.jpg
https://cdn.ncbi.nlm.nih.gov/pmc/blobs/74c2/6637375/8d360ba03d3b/mdz132f3.jpg
https://cdn.ncbi.nlm.nih.gov/pmc/blobs/74c2/6637375/9c7ab30c13b3/mdz132f4.jpg

相似文献

1
Whole-genome sequencing reveals clinically relevant insights into the aetiology of familial breast cancers.全基因组测序揭示了家族性乳腺癌发病机制中的临床相关见解。
Ann Oncol. 2019 Jul 1;30(7):1071-1079. doi: 10.1093/annonc/mdz132.
2
Comparison of BRCA versus non-BRCA germline mutations and associated somatic mutation profiles in patients with unselected breast cancer.比较非 BRCA 与 BRCA 种系突变及在未经选择的乳腺癌患者中的相关体细胞突变谱。
Aging (Albany NY). 2020 Feb 24;12(4):3140-3155. doi: 10.18632/aging.102783.
3
Prevalence of BRCA1, BRCA2, and PALB2 genomic alterations among 924 Taiwanese breast cancer assays with tumor-only targeted sequencing: extended data analysis from the VGH-TAYLOR study.924 例台湾乳腺癌肿瘤靶向测序标本中 BRCA1、BRCA2 和 PALB2 基因改变的流行率:VGH-TAYLOR 研究的扩展数据分析。
Breast Cancer Res. 2023 Dec 14;25(1):152. doi: 10.1186/s13058-023-01751-z.
4
Effects of germline and somatic events in candidate BRCA-like genes on breast-tumor signatures.候选 BRCA 样基因中的种系和体细胞事件对乳腺癌特征的影响。
PLoS One. 2020 Sep 30;15(9):e0239197. doi: 10.1371/journal.pone.0239197. eCollection 2020.
5
Tumor sequencing is useful to refine the analysis of germline variants in unexplained high-risk breast cancer families.肿瘤测序有助于完善对不明原因的高风险乳腺癌家族中种系变异的分析。
Breast Cancer Res. 2020 Apr 15;22(1):36. doi: 10.1186/s13058-020-01273-y.
6
Contralateral Breast Cancer Risk Among Carriers of Germline Pathogenic Variants in , , , , and .胚系致病性变异携带者的对侧乳腺癌风险: 、 、 、 、 。
J Clin Oncol. 2023 Mar 20;41(9):1703-1713. doi: 10.1200/JCO.22.01239. Epub 2023 Jan 9.
7
Pathogenicity assessment of variants for breast cancer susceptibility genes based on BRCAness of tumor sample.基于肿瘤样本的 BRCA 状态评估乳腺癌易感性基因变异的致病性。
Cancer Sci. 2021 Mar;112(3):1310-1319. doi: 10.1111/cas.14803. Epub 2021 Feb 2.
8
Molecular analysis of PALB2-associated breast cancers.PALB2 相关乳腺癌的分子分析。
J Pathol. 2018 May;245(1):53-60. doi: 10.1002/path.5055. Epub 2018 Mar 30.
9
Comprehensive germline and somatic profiling of high-risk Thai breast cancer via next-generation sequencing.通过下一代测序对泰国高危乳腺癌进行全面的种系和体细胞分析。
Sci Rep. 2025 Apr 3;15(1):11427. doi: 10.1038/s41598-025-95834-w.
10
Germline testing of , , and c.1100delC in 1514 triple negative familial and isolated breast cancers from a single centre, with extended testing of , and in over 400.在一个中心对 1514 例三阴性家族性和散发性乳腺癌进行 、 、 和 c.1100delC 的种系检测,并对 400 多例以上的 、 、 进行了扩展检测。
J Med Genet. 2024 Mar 21;61(4):385-391. doi: 10.1136/jmg-2023-109671.

引用本文的文献

1
Identifying Safeguards Disabled by Epstein-Barr Virus Infections in Genomes From Patients With Breast Cancer: Chromosomal Bioinformatics Analysis.识别乳腺癌患者基因组中因爱泼斯坦-巴尔病毒感染而失效的保护机制:染色体生物信息学分析
JMIRx Med. 2025 Jan 29;6:e50712. doi: 10.2196/50712.
2
Molecular Basis of Breast Tumor Heterogeneity.乳腺肿瘤异质性的分子基础
Adv Exp Med Biol. 2025;1464:237-257. doi: 10.1007/978-3-031-70875-6_13.
3
Assessment of candidate high-grade serous ovarian carcinoma predisposition genes through integrated germline and tumour sequencing.

本文引用的文献

1
Mutational mechanisms of amplifications revealed by analysis of clustered rearrangements in breast cancers.通过分析乳腺癌中聚集的重排揭示扩增的突变机制。
Ann Oncol. 2018 Nov 1;29(11):2223-2231. doi: 10.1093/annonc/mdy404.
2
The Landscape of Somatic Genetic Alterations in Breast Cancers From ATM Germline Mutation Carriers.携 ATM 胚系突变的乳腺癌中的体细胞遗传改变全景。
J Natl Cancer Inst. 2018 Sep 1;110(9):1030-1034. doi: 10.1093/jnci/djy028.
3
Homologous recombination deficiency (HRD) status predicts response to standard neoadjuvant chemotherapy in patients with triple-negative or BRCA1/2 mutation-associated breast cancer.
通过整合种系和肿瘤测序评估候选高级别浆液性卵巢癌易感基因
NPJ Genom Med. 2025 Jan 10;10(1):1. doi: 10.1038/s41525-024-00447-3.
4
International consensus statement on microbiome testing in clinical practice.临床实践中微生物组检测的国际共识声明。
Lancet Gastroenterol Hepatol. 2025 Feb;10(2):154-167. doi: 10.1016/S2468-1253(24)00311-X. Epub 2024 Dec 5.
5
Tumor analysis of BRCA carriers reveals genomic similarities although separated by time.对BRCA携带者的肿瘤分析揭示了基因组的相似性,尽管时间上相隔甚远。
Discov Oncol. 2024 Nov 23;15(1):698. doi: 10.1007/s12672-024-01577-x.
6
Exploring the Role of the Gene in Breast, Ovarian and Endometrial Cancer.探讨基因在乳腺癌、卵巢癌和子宫内膜癌中的作用。
Genes (Basel). 2024 Apr 26;15(5):554. doi: 10.3390/genes15050554.
7
Breast cancers in monoallelic MUTYH germline mutation carriers have clinicopathological features overlapping with those in BRCA1 germline mutation carriers.单等位基因突变种系 MUTYH 的乳腺癌患者具有与 BRCA1 基因突变种系携带者重叠的临床病理特征。
Breast Cancer Res Treat. 2024 Feb;204(1):151-158. doi: 10.1007/s10549-023-07173-x. Epub 2023 Dec 7.
8
A genetic mosaic mouse model illuminates the pre-malignant progression of basal-like breast cancer.遗传嵌合体小鼠模型阐明了基底样乳腺癌的恶性前进展。
Dis Model Mech. 2023 Nov 1;16(11). doi: 10.1242/dmm.050219. Epub 2023 Nov 13.
9
Genomic analysis of advanced breast cancer tumors from talazoparib-treated gBRCA1/2mut carriers in the ABRAZO study.ABRAZO研究中接受他拉唑帕尼治疗的gBRCA1/2突变携带者的晚期乳腺癌肿瘤的基因组分析。
NPJ Breast Cancer. 2023 Oct 6;9(1):81. doi: 10.1038/s41523-023-00561-y.
10
Germline whole genome sequencing in adults with multiple primary tumors.患有多种原发性肿瘤的成年人的生殖系全基因组测序
Fam Cancer. 2023 Oct;22(4):513-520. doi: 10.1007/s10689-023-00343-2. Epub 2023 Jul 22.
同源重组缺陷(HRD)状态预测三阴性或 BRCA1/2 突变相关乳腺癌患者对标准新辅助化疗的反应。
Breast Cancer Res Treat. 2018 Apr;168(3):625-630. doi: 10.1007/s10549-017-4624-7. Epub 2017 Dec 23.
4
Pan-cancer analysis of bi-allelic alterations in homologous recombination DNA repair genes.同源重组DNA修复基因双等位基因改变的泛癌分析
Nat Commun. 2017 Oct 11;8(1):857. doi: 10.1038/s41467-017-00921-w.
5
BRCA locus-specific loss of heterozygosity in germline BRCA1 and BRCA2 carriers.种系BRCA1和BRCA2携带者中BRCA基因座特异性杂合性缺失
Nat Commun. 2017 Aug 22;8(1):319. doi: 10.1038/s41467-017-00388-9.
6
A mutational signature reveals alterations underlying deficient homologous recombination repair in breast cancer.一种突变特征揭示了乳腺癌中同源重组修复缺陷背后的改变。
Nat Genet. 2017 Oct;49(10):1476-1486. doi: 10.1038/ng.3934. Epub 2017 Aug 21.
7
Associations Between Cancer Predisposition Testing Panel Genes and Breast Cancer.癌症易感性检测panel 基因与乳腺癌的相关性研究。
JAMA Oncol. 2017 Sep 1;3(9):1190-1196. doi: 10.1001/jamaoncol.2017.0424.
8
HRDetect is a predictor of BRCA1 and BRCA2 deficiency based on mutational signatures.HRDetect是一种基于突变特征的BRCA1和BRCA2缺陷预测指标。
Nat Med. 2017 Apr;23(4):517-525. doi: 10.1038/nm.4292. Epub 2017 Mar 13.
9
Whole-genome landscape of pancreatic neuroendocrine tumours.胰腺神经内分泌肿瘤的全基因组图谱。
Nature. 2017 Mar 2;543(7643):65-71. doi: 10.1038/nature21063. Epub 2017 Feb 15.
10
Genomic profiling of Acute lymphoblastic leukemia in ataxia telangiectasia patients reveals tight link between ATM mutations and chromothripsis.对共济失调毛细血管扩张症患者急性淋巴细胞白血病的基因组分析揭示了 ATM 突变与染色体重排之间的紧密联系。
Leukemia. 2017 Oct;31(10):2048-2056. doi: 10.1038/leu.2017.55. Epub 2017 Feb 15.