• 文献检索
  • 文档翻译
  • 深度研究
  • 学术资讯
  • Suppr Zotero 插件Zotero 插件
  • 邀请有礼
  • 套餐&价格
  • 历史记录
应用&插件
Suppr Zotero 插件Zotero 插件浏览器插件Mac 客户端Windows 客户端微信小程序
定价
高级版会员购买积分包购买API积分包
服务
文献检索文档翻译深度研究API 文档MCP 服务
关于我们
关于 Suppr公司介绍联系我们用户协议隐私条款
关注我们

Suppr 超能文献

核心技术专利:CN118964589B侵权必究
粤ICP备2023148730 号-1Suppr @ 2026

文献检索

告别复杂PubMed语法,用中文像聊天一样搜索,搜遍4000万医学文献。AI智能推荐,让科研检索更轻松。

立即免费搜索

文件翻译

保留排版,准确专业,支持PDF/Word/PPT等文件格式,支持 12+语言互译。

免费翻译文档

深度研究

AI帮你快速写综述,25分钟生成高质量综述,智能提取关键信息,辅助科研写作。

立即免费体验

结肠癌进展的危险因素分析。

Analysis of risk factors for colon cancer progression.

作者信息

Yang Zhou, Chen Yusheng, Wu Dejun, Min Zhijun, Quan Yingjun

机构信息

Department of General Surgery, Shanghai Pudong Hospital, Fudan University Pudong Medical Center, Shanghai 201399, People's Republic of China.

出版信息

Onco Targets Ther. 2019 May 22;12:3991-4000. doi: 10.2147/OTT.S207390. eCollection 2019.

DOI:10.2147/OTT.S207390
PMID:31190895
原文链接:https://pmc.ncbi.nlm.nih.gov/articles/PMC6535430/
Abstract

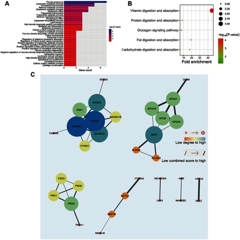
This study aimed to find risk factors for colon cancer progression with bioinformatics methods, and validated by clinical patients. Differentially expressed genes (DEGs) between colon cancer tissues and normal colon tissues were extracted from The Cancer Genome Atlas (TCGA) database using R software, amounted to 8,051. DEGs between pathologic stage I+II and stage III+IV amounted to 373, and were compared with DEGs of cancer/normal analyzed above to get the intersection of both. Ninety-six intersected DEGs were identified and defined as progressive DEGs of colon cancer. Then these 96 progressive DEGs were studied by Gene ontology and KEGG (Kyoto Encyclopedia of Genes and Genomes) pathway analysis using the DAVID database and visualizing by R software. A protein-protein interaction (PPI) network and functional modules were established using the STRING database. Further, an overall survival (OS) curve was drawn via the GEPIA website based on the CGA database and six progressive DEGs were found to be involved with OS of colon cancer patients. The Linkedomics website was used for detailed analysis of specific subsets of TNM. Pregnancy specific glycoprotein (PSG), vitamin digestion, and absorption were confirmed to promote the progression of colon cancer. Furthermore, NTF4 was found to be associated with both OS and each subset of TNM; therefore, defined as a key risk factor for colon cancer progression. Further analysis of NTF4 expression using clinical data showed it acted as a key risk factor and diagnosis marker for colon cancer progression. NTF4 is a risk factor contributing to colon cancer progression and associated with overall survival.

摘要

本研究旨在运用生物信息学方法寻找结肠癌进展的危险因素,并通过临床患者进行验证。使用R软件从癌症基因组图谱(TCGA)数据库中提取结肠癌组织与正常结肠组织之间的差异表达基因(DEG),共8051个。病理I+II期与III+IV期之间的DEG有373个,并将其与上述癌症/正常组织的DEG进行比较以获得两者的交集。确定了96个相交的DEG,并将其定义为结肠癌的进展性DEG。然后使用DAVID数据库对这96个进展性DEG进行基因本体论和KEGG(京都基因与基因组百科全书)通路分析,并通过R软件进行可视化。使用STRING数据库建立蛋白质-蛋白质相互作用(PPI)网络和功能模块。此外,通过GEPIA网站基于CGA数据库绘制总生存(OS)曲线,发现6个进展性DEG与结肠癌患者的OS相关。使用Linkedomics网站对TNM的特定子集进行详细分析。证实妊娠特异性糖蛋白(PSG)、维生素消化和吸收促进结肠癌进展。此外,发现NTF4与OS以及TNM的每个子集均相关;因此,将其定义为结肠癌进展的关键危险因素。使用临床数据对NTF4表达进行进一步分析表明,它是结肠癌进展的关键危险因素和诊断标志物。NTF4是导致结肠癌进展并与总生存相关的危险因素。

https://cdn.ncbi.nlm.nih.gov/pmc/blobs/8ad1/6535430/c74e09c1d332/OTT-12-3991-g0005.jpg
https://cdn.ncbi.nlm.nih.gov/pmc/blobs/8ad1/6535430/058c1aa05596/OTT-12-3991-g0001.jpg
https://cdn.ncbi.nlm.nih.gov/pmc/blobs/8ad1/6535430/dbf56c192da9/OTT-12-3991-g0002.jpg
https://cdn.ncbi.nlm.nih.gov/pmc/blobs/8ad1/6535430/747a0a456608/OTT-12-3991-g0003.jpg
https://cdn.ncbi.nlm.nih.gov/pmc/blobs/8ad1/6535430/30bba1f95975/OTT-12-3991-g0004.jpg
https://cdn.ncbi.nlm.nih.gov/pmc/blobs/8ad1/6535430/c74e09c1d332/OTT-12-3991-g0005.jpg
https://cdn.ncbi.nlm.nih.gov/pmc/blobs/8ad1/6535430/058c1aa05596/OTT-12-3991-g0001.jpg
https://cdn.ncbi.nlm.nih.gov/pmc/blobs/8ad1/6535430/dbf56c192da9/OTT-12-3991-g0002.jpg
https://cdn.ncbi.nlm.nih.gov/pmc/blobs/8ad1/6535430/747a0a456608/OTT-12-3991-g0003.jpg
https://cdn.ncbi.nlm.nih.gov/pmc/blobs/8ad1/6535430/30bba1f95975/OTT-12-3991-g0004.jpg
https://cdn.ncbi.nlm.nih.gov/pmc/blobs/8ad1/6535430/c74e09c1d332/OTT-12-3991-g0005.jpg

相似文献

1
Analysis of risk factors for colon cancer progression.结肠癌进展的危险因素分析。
Onco Targets Ther. 2019 May 22;12:3991-4000. doi: 10.2147/OTT.S207390. eCollection 2019.
2
Identification of Potential Crucial Genes and Key Pathways in Breast Cancer Using Bioinformatic Analysis.利用生物信息学分析鉴定乳腺癌潜在关键基因和关键通路
Front Genet. 2019 Aug 2;10:695. doi: 10.3389/fgene.2019.00695. eCollection 2019.
3
Identification of differentially expressed metastatic genes and their signatures to predict the overall survival of uveal melanoma patients by bioinformatics analysis.通过生物信息学分析鉴定差异表达的转移基因及其特征以预测葡萄膜黑色素瘤患者的总生存期。
Int J Ophthalmol. 2020 Jul 18;13(7):1046-1053. doi: 10.18240/ijo.2020.07.05. eCollection 2020.
4
The identification of key genes and pathways in hepatocellular carcinoma by bioinformatics analysis of high-throughput data.通过高通量数据的生物信息学分析鉴定肝细胞癌中的关键基因和信号通路。
Med Oncol. 2017 Jun;34(6):101. doi: 10.1007/s12032-017-0963-9. Epub 2017 Apr 21.
5
Identification of Key Biomarkers and Potential Molecular Mechanisms in Renal Cell Carcinoma by Bioinformatics Analysis.通过生物信息学分析鉴定肾细胞癌中的关键生物标志物和潜在分子机制
J Comput Biol. 2019 Nov;26(11):1278-1295. doi: 10.1089/cmb.2019.0145. Epub 2019 Jun 24.
6
Integrated bioinformatics analysis reveals novel key biomarkers and potential candidate small molecule drugs in gastric cancer.整合生物信息学分析揭示胃癌中新型关键生物标志物和潜在候选小分子药物。
Pathol Res Pract. 2019 May;215(5):1038-1048. doi: 10.1016/j.prp.2019.02.012. Epub 2019 Feb 28.
7
Immune and Stroma Related Genes in Breast Cancer: A Comprehensive Analysis of Tumor Microenvironment Based on the Cancer Genome Atlas (TCGA) Database.乳腺癌中免疫和基质相关基因:基于癌症基因组图谱(TCGA)数据库的肿瘤微环境综合分析
Front Med (Lausanne). 2020 Mar 5;7:64. doi: 10.3389/fmed.2020.00064. eCollection 2020.
8
Identification of core genes and outcomes in hepatocellular carcinoma by bioinformatics analysis.基于生物信息学分析鉴定肝细胞癌的核心基因和预后标志物。
J Cell Biochem. 2019 Jun;120(6):10069-10081. doi: 10.1002/jcb.28290. Epub 2018 Dec 7.
9
Identification of molecular marker associated with ovarian cancer prognosis using bioinformatics analysis and experiments.利用生物信息学分析和实验鉴定与卵巢癌预后相关的分子标志物。
J Cell Physiol. 2019 Jul;234(7):11023-11036. doi: 10.1002/jcp.27926. Epub 2019 Jan 11.
10
Identification of hub genes associated with outcome of clear cell renal cell carcinoma.与透明细胞肾细胞癌预后相关的枢纽基因的鉴定
Oncol Lett. 2020 Apr;19(4):2846-2860. doi: 10.3892/ol.2020.11389. Epub 2020 Feb 12.

引用本文的文献

1
Spotlight on USP30: structure, function, disease and target inhibition.聚焦USP30:结构、功能、疾病与靶向抑制
Front Pharmacol. 2025 Aug 22;16:1629709. doi: 10.3389/fphar.2025.1629709. eCollection 2025.
2
Deciphering the role of acetylation-related gene NAT10 in colon cancer progression and immune evasion: implications for overcoming drug resistance.解读乙酰化相关基因NAT10在结肠癌进展和免疫逃逸中的作用:对克服耐药性的启示
Discov Oncol. 2025 May 15;16(1):774. doi: 10.1007/s12672-025-02617-w.
3
A triterpenoid (corosolic acid) ameliorated AOM-mediated aberrant crypt foci in rats: modulation of Bax/PCNA, antioxidant and inflammatory mechanisms.

本文引用的文献

1
Candidate genes involved in metastasis of colon cancer identified by integrated analysis.综合分析鉴定结肠癌转移相关的候选基因。
Cancer Med. 2019 May;8(5):2338-2347. doi: 10.1002/cam4.2071. Epub 2019 Mar 18.
2
Aldolase B-Mediated Fructose Metabolism Drives Metabolic Reprogramming of Colon Cancer Liver Metastasis.醛缩酶 B 介导的果糖代谢驱动结直肠癌肝转移的代谢重编程。
Cell Metab. 2018 Jun 5;27(6):1249-1262.e4. doi: 10.1016/j.cmet.2018.04.003. Epub 2018 Apr 26.
3
A core matrisome gene signature predicts cancer outcome.核心基质基因特征可预测癌症结局。
一种三萜烯(熊果酸)可改善 AOM 诱导的大鼠异常隐窝病灶:调节 Bax/PCNA、抗氧化和炎症机制。
J Mol Histol. 2024 Oct;55(5):765-783. doi: 10.1007/s10735-024-10229-x. Epub 2024 Aug 10.
4
A chronic stress-induced microbiome perturbation, highly enriched in , promotes colorectal cancer growth and metastasis.一种由慢性应激诱导的、高度富集于[具体物质未给出]的微生物群扰动,促进结直肠癌的生长和转移。
Int J Med Sci. 2024 Mar 25;21(5):882-895. doi: 10.7150/ijms.90612. eCollection 2024.
5
lncRNA USP30-AS1 sponges miR-765 and modulates the progression of colon cancer.长链非编码 RNA USP30-AS1 通过海绵吸附 miR-765 调节结肠癌的进展。
World J Surg Oncol. 2022 Mar 8;20(1):73. doi: 10.1186/s12957-022-02529-x.
6
Molecular characterization of colorectal cancer: A five-gene prognostic signature based on RNA-binding proteins.结直肠癌的分子特征:基于 RNA 结合蛋白的五基因预后标志物。
Saudi J Gastroenterol. 2021 Jul-Aug;27(4):223-233. doi: 10.4103/sjg.sjg_530_20.
7
The value of miR-510 in the prognosis and development of colon cancer.miR-510在结肠癌预后及发展中的价值
Open Med (Wars). 2021 May 15;16(1):795-804. doi: 10.1515/med-2021-0251. eCollection 2021.
8
A New Oxaliplatin Resistance-Related Gene Signature With Strong Predicting Ability in Colon Cancer Identified by Comprehensive Profiling.通过综合分析鉴定出一种在结肠癌中具有强大预测能力的新的奥沙利铂耐药相关基因特征。
Front Oncol. 2021 May 7;11:644956. doi: 10.3389/fonc.2021.644956. eCollection 2021.
9
A preliminary study of cytokine gene polymorphism effects on Saudi patients with colorectal cancer.沙特结直肠癌患者细胞因子基因多态性影响的初步研究。
Saudi Med J. 2020 Dec;41(12):1292-1300. doi: 10.15537/smj.2020.12.25543.
10
Positron Emission Tomography With Fluorodeoxyglucose Incidental Detection of Colon Cancer in a Patient's Follow-Up for Nasopharyngeal Carcinoma During the COVID-19 Pandemic: A Case Report.在新冠疫情期间鼻咽癌患者随访中氟脱氧葡萄糖正电子发射断层扫描偶然发现结肠癌:一例报告
Cureus. 2020 Aug 22;12(8):e9939. doi: 10.7759/cureus.9939.
Br J Cancer. 2018 Feb 6;118(3):435-440. doi: 10.1038/bjc.2017.458. Epub 2018 Jan 23.
4
LinkedOmics: analyzing multi-omics data within and across 32 cancer types.LinkedOmics:在 32 种癌症类型内和类型间分析多组学数据。
Nucleic Acids Res. 2018 Jan 4;46(D1):D956-D963. doi: 10.1093/nar/gkx1090.
5
Aldolase B Overexpression is Associated with Poor Prognosis and Promotes Tumor Progression by Epithelial-Mesenchymal Transition in Colorectal Adenocarcinoma.醛缩酶B过表达与结直肠癌预后不良相关,并通过上皮-间质转化促进肿瘤进展。
Cell Physiol Biochem. 2017;42(1):397-406. doi: 10.1159/000477484. Epub 2017 May 25.
6
GEPIA: a web server for cancer and normal gene expression profiling and interactive analyses.GEPIA:一个用于癌症和正常基因表达谱分析及交互式分析的网络服务器。
Nucleic Acids Res. 2017 Jul 3;45(W1):W98-W102. doi: 10.1093/nar/gkx247.
7
Vitamin D Receptor Genotype, Vitamin D3 Supplementation, and Risk of Colorectal Adenomas: A Randomized Clinical Trial.维生素 D 受体基因型、维生素 D3 补充剂与结直肠腺瘤风险:一项随机临床试验。
JAMA Oncol. 2017 May 1;3(5):628-635. doi: 10.1001/jamaoncol.2016.5917.
8
Pregnancy Specific β-1 Glycoprotein 1 is Expressed in Pancreatic Ductal Adenocarcinoma and its Subcellular Localization Correlates with Overall Survival.妊娠特异性β-1糖蛋白1在胰腺导管腺癌中表达,其亚细胞定位与总生存期相关。
J Cancer. 2016 Oct 17;7(14):2018-2027. doi: 10.7150/jca.15864. eCollection 2016.
9
Pregnancy-specific glycoprotein 9 (PSG9), a driver for colorectal cancer, enhances angiogenesis via activation of SMAD4.妊娠特异性糖蛋白9(PSG9)是结直肠癌的驱动因子,通过激活SMAD4增强血管生成。
Oncotarget. 2016 Sep 20;7(38):61562-61574. doi: 10.18632/oncotarget.11146.
10
Current targeted therapies in the treatment of advanced colorectal cancer: a review.晚期结直肠癌治疗中的当前靶向疗法:综述
Ther Adv Med Oncol. 2016 Jul;8(4):276-93. doi: 10.1177/1758834016646734. Epub 2016 May 29.