• 文献检索
  • 文档翻译
  • 深度研究
  • 学术资讯
  • Suppr Zotero 插件Zotero 插件
  • 邀请有礼
  • 套餐&价格
  • 历史记录
应用&插件
Suppr Zotero 插件Zotero 插件浏览器插件Mac 客户端Windows 客户端微信小程序
定价
高级版会员购买积分包购买API积分包
服务
文献检索文档翻译深度研究API 文档MCP 服务
关于我们
关于 Suppr公司介绍联系我们用户协议隐私条款
关注我们

Suppr 超能文献

核心技术专利:CN118964589B侵权必究
粤ICP备2023148730 号-1Suppr @ 2026

文献检索

告别复杂PubMed语法,用中文像聊天一样搜索,搜遍4000万医学文献。AI智能推荐,让科研检索更轻松。

立即免费搜索

文件翻译

保留排版,准确专业,支持PDF/Word/PPT等文件格式,支持 12+语言互译。

免费翻译文档

深度研究

AI帮你快速写综述,25分钟生成高质量综述,智能提取关键信息,辅助科研写作。

立即免费体验

从内部杀死:通过 mgtC 和 oprF 突变体揭示铜绿假单胞菌在巨噬细胞内的命运的 T3SS 细胞内作用。

Killing from the inside: Intracellular role of T3SS in the fate of Pseudomonas aeruginosa within macrophages revealed by mgtC and oprF mutants.

机构信息

Laboratoire de Dynamique des Interactions Membranaires Normales et Pathologiques, Université de Montpellier, CNRS-UMR5235, Montpellier, France.

LISM, Institut de Microbiologie de la Méditerranée, CNRS & Aix-Marseille Univ, Marseille, France.

出版信息

PLoS Pathog. 2019 Jun 20;15(6):e1007812. doi: 10.1371/journal.ppat.1007812. eCollection 2019 Jun.

DOI:10.1371/journal.ppat.1007812
PMID:31220187
原文链接:https://pmc.ncbi.nlm.nih.gov/articles/PMC6586356/
Abstract

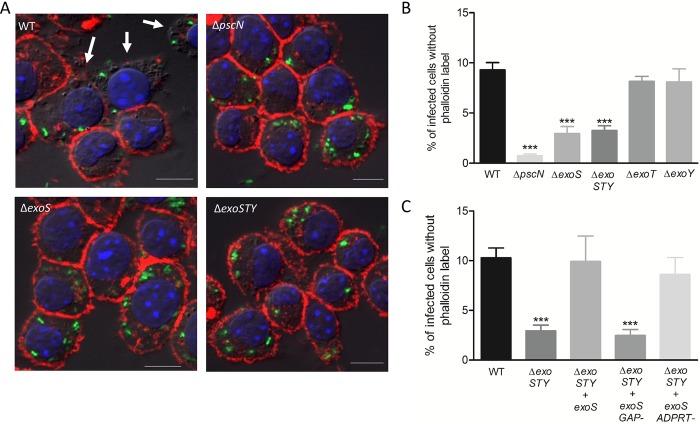
While considered solely an extracellular pathogen, increasing evidence indicates that Pseudomonas aeruginosa encounters intracellular environment in diverse mammalian cell types, including macrophages. In the present study, we have deciphered the intramacrophage fate of wild-type P. aeruginosa PAO1 strain by live and electron microscopy. P. aeruginosa first resided in phagosomal vacuoles and subsequently could be detected in the cytoplasm, indicating phagosomal escape of the pathogen, a finding also supported by vacuolar rupture assay. The intracellular bacteria could eventually induce cell lysis, both in a macrophage cell line and primary human macrophages. Two bacterial factors, MgtC and OprF, recently identified to be important for survival of P. aeruginosa in macrophages, were found to be involved in bacterial escape from the phagosome as well as in cell lysis caused by intracellular bacteria. Strikingly, type III secretion system (T3SS) genes of P. aeruginosa were down-regulated within macrophages in both mgtC and oprF mutants. Concordantly, cyclic di-GMP (c-di-GMP) level was increased in both mutants, providing a clue for negative regulation of T3SS inside macrophages. Consistent with the phenotypes and gene expression pattern of mgtC and oprF mutants, a T3SS mutant (ΔpscN) exhibited defect in phagosomal escape and macrophage lysis driven by internalized bacteria. Importantly, these effects appeared to be largely dependent on the ExoS effector, in contrast with the known T3SS-dependent, but ExoS independent, cytotoxicity caused by extracellular P. aeruginosa towards macrophages. Moreover, this macrophage damage caused by intracellular P. aeruginosa was found to be dependent on GTPase Activating Protein (GAP) domain of ExoS. Hence, our work highlights T3SS and ExoS, whose expression is modulated by MgtC and OprF, as key players in the intramacrophage life of P. aeruginosa which allow internalized bacteria to lyse macrophages.

摘要

虽然被认为仅是一种细胞外病原体,但越来越多的证据表明,铜绿假单胞菌在包括巨噬细胞在内的多种哺乳动物细胞类型中遇到细胞内环境。在本研究中,我们通过活细胞和电子显微镜解析了野生型铜绿假单胞菌 PAO1 株在巨噬细胞内的命运。铜绿假单胞菌首先存在于吞噬体小泡中,随后可以在细胞质中检测到,表明病原体逃避了吞噬体,这一发现也得到了空泡破裂测定的支持。胞内细菌最终可以诱导细胞裂解,无论是在巨噬细胞系还是原代人巨噬细胞中。最近发现,两种细菌因子 MgtC 和 OprF 对铜绿假单胞菌在巨噬细胞中的存活很重要,它们参与了细菌从吞噬体中的逃逸以及由胞内细菌引起的细胞裂解。引人注目的是,铜绿假单胞菌的 III 型分泌系统 (T3SS) 基因在 mgtC 和 oprF 突变体中的巨噬细胞中下调。一致地,两种突变体中的环二鸟苷酸 (c-di-GMP) 水平增加,为 T3SS 在巨噬细胞内的负调控提供了线索。与 mgtC 和 oprF 突变体的表型和基因表达模式一致,T3SS 突变体 (ΔpscN) 表现出吞噬体逃逸缺陷和由内化细菌驱动的巨噬细胞裂解缺陷。重要的是,这些效应似乎在很大程度上依赖于 ExoS 效应子,与已知的依赖于 T3SS 但不依赖于 ExoS 的由细胞外铜绿假单胞菌引起的巨噬细胞毒性不同。此外,发现由胞内铜绿假单胞菌引起的这种巨噬细胞损伤依赖于 ExoS 的 GTPase 激活蛋白 (GAP) 结构域。因此,我们的工作强调了 T3SS 和 ExoS,它们的表达受 MgtC 和 OprF 调节,是铜绿假单胞菌在巨噬细胞内生活中的关键因素,使内化细菌能够裂解巨噬细胞。

https://cdn.ncbi.nlm.nih.gov/pmc/blobs/349c/6586356/bf3f5ca7f6d2/ppat.1007812.g009.jpg
https://cdn.ncbi.nlm.nih.gov/pmc/blobs/349c/6586356/cb151e39fd11/ppat.1007812.g001.jpg
https://cdn.ncbi.nlm.nih.gov/pmc/blobs/349c/6586356/093b3b0ca316/ppat.1007812.g002.jpg
https://cdn.ncbi.nlm.nih.gov/pmc/blobs/349c/6586356/0c46d5c20019/ppat.1007812.g003.jpg
https://cdn.ncbi.nlm.nih.gov/pmc/blobs/349c/6586356/a08833e958ab/ppat.1007812.g004.jpg
https://cdn.ncbi.nlm.nih.gov/pmc/blobs/349c/6586356/d8985952bc42/ppat.1007812.g005.jpg
https://cdn.ncbi.nlm.nih.gov/pmc/blobs/349c/6586356/1077b0ea1b85/ppat.1007812.g006.jpg
https://cdn.ncbi.nlm.nih.gov/pmc/blobs/349c/6586356/f873d17d088a/ppat.1007812.g007.jpg
https://cdn.ncbi.nlm.nih.gov/pmc/blobs/349c/6586356/fca0825cf45d/ppat.1007812.g008.jpg
https://cdn.ncbi.nlm.nih.gov/pmc/blobs/349c/6586356/bf3f5ca7f6d2/ppat.1007812.g009.jpg
https://cdn.ncbi.nlm.nih.gov/pmc/blobs/349c/6586356/cb151e39fd11/ppat.1007812.g001.jpg
https://cdn.ncbi.nlm.nih.gov/pmc/blobs/349c/6586356/093b3b0ca316/ppat.1007812.g002.jpg
https://cdn.ncbi.nlm.nih.gov/pmc/blobs/349c/6586356/0c46d5c20019/ppat.1007812.g003.jpg
https://cdn.ncbi.nlm.nih.gov/pmc/blobs/349c/6586356/a08833e958ab/ppat.1007812.g004.jpg
https://cdn.ncbi.nlm.nih.gov/pmc/blobs/349c/6586356/d8985952bc42/ppat.1007812.g005.jpg
https://cdn.ncbi.nlm.nih.gov/pmc/blobs/349c/6586356/1077b0ea1b85/ppat.1007812.g006.jpg
https://cdn.ncbi.nlm.nih.gov/pmc/blobs/349c/6586356/f873d17d088a/ppat.1007812.g007.jpg
https://cdn.ncbi.nlm.nih.gov/pmc/blobs/349c/6586356/fca0825cf45d/ppat.1007812.g008.jpg
https://cdn.ncbi.nlm.nih.gov/pmc/blobs/349c/6586356/bf3f5ca7f6d2/ppat.1007812.g009.jpg

相似文献

1
Killing from the inside: Intracellular role of T3SS in the fate of Pseudomonas aeruginosa within macrophages revealed by mgtC and oprF mutants.从内部杀死:通过 mgtC 和 oprF 突变体揭示铜绿假单胞菌在巨噬细胞内的命运的 T3SS 细胞内作用。
PLoS Pathog. 2019 Jun 20;15(6):e1007812. doi: 10.1371/journal.ppat.1007812. eCollection 2019 Jun.
2
The Impact of ExoS on Internalization by Epithelial Cells Is Independent of and Correlates with Bistability of Type Three Secretion System Gene Expression.ExoS 对上皮细胞内化的影响不依赖于 III 型分泌系统基因表达的二态性,且与该影响相关。
mBio. 2018 May 1;9(3):e00668-18. doi: 10.1128/mBio.00668-18.
3
Epithelial cell lysates induce ExoS expression and secretion by Pseudomonas aeruginosa.上皮细胞裂解物可诱导铜绿假单胞菌表达和分泌外毒素S。
FEMS Microbiol Lett. 2018 Apr 1;365(8). doi: 10.1093/femsle/fny053.
4
Exotoxin S secreted by internalized Pseudomonas aeruginosa delays lytic host cell death.内化铜绿假单胞菌分泌的外毒素 S 可延迟裂解宿主细胞死亡。
PLoS Pathog. 2022 Feb 7;18(2):e1010306. doi: 10.1371/journal.ppat.1010306. eCollection 2022 Feb.
5
Pseudomonas aeruginosa utilizes the type III secreted toxin ExoS to avoid acidified compartments within epithelial cells.铜绿假单胞菌利用 III 型分泌毒素 ExoS 来逃避上皮细胞内酸化的隔室。
PLoS One. 2013 Sep 18;8(9):e73111. doi: 10.1371/journal.pone.0073111. eCollection 2013.
6
Contribution of intramacrophage stages to Pseudomonas aeruginosa infection outcome in zebrafish embryos: insights from mgtC and oprF mutants.胞内阶段对铜绿假单胞菌感染斑马鱼胚胎结局的贡献:mgtC 和 oprF 突变体的启示。
Sci Rep. 2024 Mar 15;14(1):6297. doi: 10.1038/s41598-024-56725-8.
7
A Macrophage Subversion Factor Is Shared by Intracellular and Extracellular Pathogens.一种巨噬细胞颠覆因子为细胞内和细胞外病原体所共有。
PLoS Pathog. 2015 Jun 16;11(6):e1004969. doi: 10.1371/journal.ppat.1004969. eCollection 2015 Jun.
8
Translocon-independent intracellular replication by Pseudomonas aeruginosa requires the ADP-ribosylation domain of ExoS.铜绿假单胞菌的转位器非依赖性细胞内复制需要 ExoS 的 ADP-核糖基化结构域。
Microbes Infect. 2012 Dec;14(15):1366-73. doi: 10.1016/j.micinf.2012.08.007. Epub 2012 Aug 30.
9
Role of the type III secreted exoenzymes S, T, and Y in systemic spread of Pseudomonas aeruginosa PAO1 in vivo.III型分泌外切酶S、T和Y在铜绿假单胞菌PAO1体内全身播散中的作用。
Infect Immun. 2005 Mar;73(3):1706-13. doi: 10.1128/IAI.73.3.1706-1713.2005.
10
Pseudomonas aeruginosa Can Diversify after Host Cell Invasion to Establish Multiple Intracellular Niches.铜绿假单胞菌可以在宿主细胞入侵后发生多样化,以建立多个细胞内小生境。
mBio. 2022 Dec 20;13(6):e0274222. doi: 10.1128/mbio.02742-22. Epub 2022 Nov 14.

引用本文的文献

1
Cross-membrane cooperation among bacteria can facilitate intracellular pathogenesis.细菌之间的跨膜合作可促进细胞内致病作用。
Nat Commun. 2025 Aug 11;16(1):7419. doi: 10.1038/s41467-025-62575-3.
2
Management Strategies for Chronic Suppurative Otitis Media and Why They Fail.慢性化脓性中耳炎的管理策略及其失败原因
J Assoc Res Otolaryngol. 2025 Jun 16. doi: 10.1007/s10162-025-00996-z.
3
Targeting deubiquitinating enzymes (DUBs) and ubiquitin pathway modulators to enhance host defense against bacterial infections.靶向去泛素化酶(DUBs)和泛素途径调节剂以增强宿主对细菌感染的防御能力。

本文引用的文献

1
Dual Transcriptomics of Host-Pathogen Interaction of Cystic Fibrosis Isolate PASS1 With Zebrafish.宿主-病原体相互作用的双转录组学研究:囊性纤维化分离株 PASS1 与斑马鱼。
Front Cell Infect Microbiol. 2018 Nov 22;8:406. doi: 10.3389/fcimb.2018.00406. eCollection 2018.
2
Pseudomonas aeruginosa ExoS Induces Intrinsic Apoptosis in Target Host Cells in a Manner That is Dependent on its GAP Domain Activity.铜绿假单胞菌 ExoS 通过其 GAP 结构域活性依赖性方式诱导靶宿主细胞发生内在凋亡。
Sci Rep. 2018 Sep 19;8(1):14047. doi: 10.1038/s41598-018-32491-2.
3
Guanylate binding proteins facilitate caspase-11-dependent pyroptosis in response to type 3 secretion system-negative .
bioRxiv. 2025 Jan 29:2025.01.27.635188. doi: 10.1101/2025.01.27.635188.
4
Cross-membrane cooperation among bacteria can facilitate intracellular pathogenesis.细菌之间的跨膜合作可促进细胞内致病作用。
bioRxiv. 2025 Feb 9:2025.02.09.637186. doi: 10.1101/2025.02.09.637186.
5
Intracellular Pseudomonas aeruginosa persist and evade antibiotic treatment in a wound infection model.在伤口感染模型中,细胞内铜绿假单胞菌持续存在并逃避抗生素治疗。
PLoS Pathog. 2025 Feb 13;21(2):e1012922. doi: 10.1371/journal.ppat.1012922. eCollection 2025 Feb.
6
Distinct transcriptome and traits of freshly dispersed cells.新鲜分离细胞的独特转录组和特征。
mSphere. 2024 Dec 19;9(12):e0088424. doi: 10.1128/msphere.00884-24. Epub 2024 Nov 27.
7
Assessing the Potential of -Butyl-l-deoxynojirimycin (l-NBDNJ) in Models of Cystic Fibrosis as a Promising Antibacterial Agent.评估1-丁基-1-脱氧野尻霉素(1-NBDNJ)在囊性纤维化模型中作为一种有前景的抗菌剂的潜力。
ACS Pharmacol Transl Sci. 2024 May 10;7(6):1807-1822. doi: 10.1021/acsptsci.4c00044. eCollection 2024 Jun 14.
8
Evidence for intracellular .证据表明存在细胞内 。
J Bacteriol. 2024 May 23;206(5):e0010924. doi: 10.1128/jb.00109-24. Epub 2024 Apr 10.
9
Contribution of intramacrophage stages to Pseudomonas aeruginosa infection outcome in zebrafish embryos: insights from mgtC and oprF mutants.胞内阶段对铜绿假单胞菌感染斑马鱼胚胎结局的贡献:mgtC 和 oprF 突变体的启示。
Sci Rep. 2024 Mar 15;14(1):6297. doi: 10.1038/s41598-024-56725-8.
10
Predation-resistant Pseudomonas bacteria engage in symbiont-like behavior with the social amoeba Dictyostelium discoideum.抗捕食性假单胞菌与社会性粘菌盘基网柄菌(Dictyostelium discoideum)表现出类似共生体的行为。
ISME J. 2023 Dec;17(12):2352-2361. doi: 10.1038/s41396-023-01535-5. Epub 2023 Oct 26.
鸟苷酸结合蛋白促进半胱天冬酶-11依赖性细胞焦亡以应对Ⅲ型分泌系统阴性情况。
Cell Death Discov. 2018 Jun 27;4:3. doi: 10.1038/s41420-018-0068-z. eCollection 2018.
4
The Impact of ExoS on Internalization by Epithelial Cells Is Independent of and Correlates with Bistability of Type Three Secretion System Gene Expression.ExoS 对上皮细胞内化的影响不依赖于 III 型分泌系统基因表达的二态性,且与该影响相关。
mBio. 2018 May 1;9(3):e00668-18. doi: 10.1128/mBio.00668-18.
5
Intracellular replication of Streptococcus pneumoniae inside splenic macrophages serves as a reservoir for septicaemia.肺炎链球菌在脾巨噬细胞内的细胞内复制是菌血症的储存库。
Nat Microbiol. 2018 May;3(5):600-610. doi: 10.1038/s41564-018-0147-1. Epub 2018 Apr 16.
6
Disulfide bond formation in prokaryotes.原核生物中二硫键的形成。
Nat Microbiol. 2018 Mar;3(3):270-280. doi: 10.1038/s41564-017-0106-2. Epub 2018 Feb 20.
7
Structure, function and regulation of Pseudomonas aeruginosa porins.铜绿假单胞菌通道蛋白的结构、功能与调控。
FEMS Microbiol Rev. 2017 Sep 1;41(5):698-722. doi: 10.1093/femsre/fux020.
8
Recent advances in understanding as a pathogen.作为病原体的认识方面的最新进展。
F1000Res. 2017 Jul 28;6:1261. doi: 10.12688/f1000research.10506.1. eCollection 2017.
9
Pseudomonas aeruginosa Effector ExoS Inhibits ROS Production in Human Neutrophils.铜绿假单胞菌效应蛋白ExoS抑制人中性粒细胞中的活性氧生成。
Cell Host Microbe. 2017 May 10;21(5):611-618.e5. doi: 10.1016/j.chom.2017.04.001.
10
Intracellular phase for an extracellular bacterial pathogen: MgtC shows the way.细胞外细菌病原体的细胞内阶段:MgtC指明了方向。
Microb Cell. 2015 Aug 13;2(9):353-355. doi: 10.15698/mic2015.09.227.