Suppr超能文献

外核体复合物和 Rab5 需要将 ESCRT III 亚基定位到胞质分裂桥,才能完成胞质分裂。

The exocyst complex and Rab5 are required for abscission by localizing ESCRT III subunits to the cytokinetic bridge.

机构信息

Laboratory of Cellular Dynamics, Regional Centre for Biotechnology, NCR Biotech Science Cluster, 3rd Milestone Faridabad-Gurgaon Expressway, Faridabad, Haryana 121001, India.

Manipal Academy of Higher Education, Manipal, Karnataka 576104, India.

出版信息

J Cell Sci. 2019 Jul 17;132(14):jcs226001. doi: 10.1242/jcs.226001.

Abstract

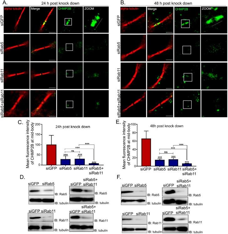
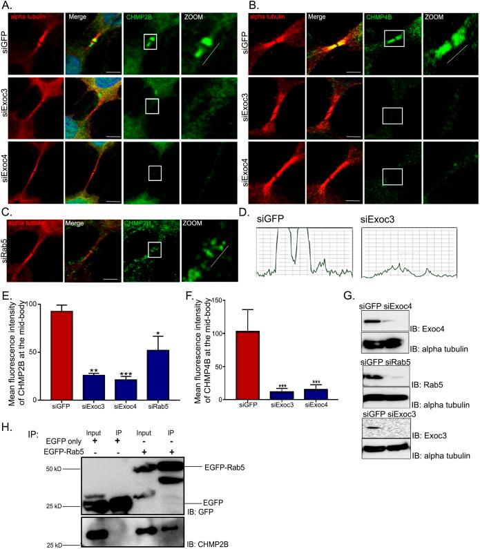
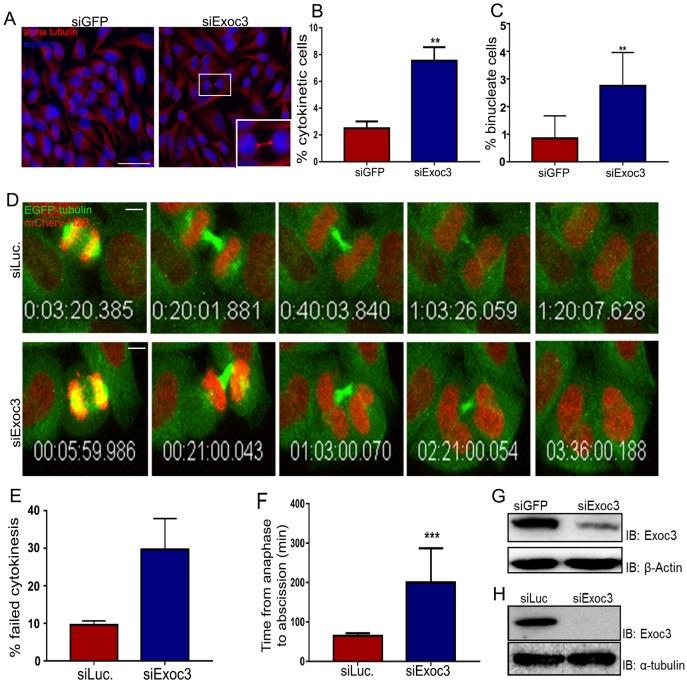
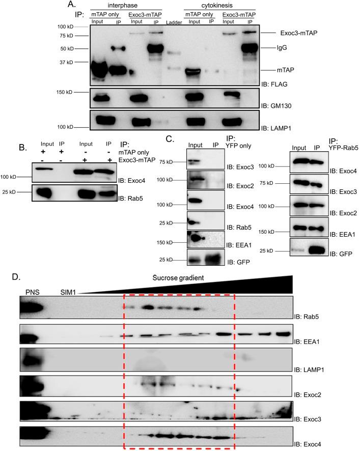
Cytokinesis is the final step of cell division following chromosome segregation that generates two daughter cells. The conserved exocyst complex is required for scission of the intercellular cytokinetic bridge, although the molecular mechanisms it employs in this process are unclear. We identify and validate the early endocytic GTPase Rab5 as interacting with the exocyst complex in mammalian cells. Rab5 localizes in the cytokinetic bridge and on the midbody ring in a manner similar to the exocyst complex. Depletion of Rab5 led to delayed abscission. orthologs of both exocyst complex subunits and Rab5 localize along the cleavage furrow and are required for cytokinesis in early embryos. Cytokinetic cells depleted of either Rab5 or the exocyst subunits Exoc3 and Exoc4 showed impaired deposition of the endosomal sorting complexes required for transport (ESCRT) III subunits CHMP2B and/or CHMP4B near the midbody ring. The study reveals an evolutionarily conserved role for the early endocytic marker Rab5 in cytokinetic abscission. In addition, it uncovers a key requirement of the exocyst and Rab5 for the delivery of components of the membrane-severing ESCRT III machinery to complete cytokinesis.

摘要

胞质分裂是染色体分离后细胞分裂的最后一步,产生两个子细胞。保守的外泌体复合物对于细胞间胞质分裂桥的分裂是必需的,尽管其在这个过程中采用的分子机制尚不清楚。我们鉴定并验证了早期内吞 GTPase Rab5 与哺乳动物细胞中的外泌体复合物相互作用。Rab5 在胞质分裂桥和中体环上的定位方式与外泌体复合物相似。Rab5 的耗竭导致胞质分裂的延迟。外泌体复合物的 Rab5 和同源物都沿着分裂沟定位,并且在早期胚胎的胞质分裂中是必需的。耗尽 Rab5 或外泌体亚基 Exoc3 和 Exoc4 的胞质分裂细胞显示出在中体环附近,内体分选复合物所需的运输(ESCRT)III 亚基 CHMP2B 和/或 CHMP4B 的沉积受损。该研究揭示了早期内吞标记 Rab5 在胞质分裂分离中的保守作用。此外,它揭示了外泌体和 Rab5 对于将膜分裂 ESCRT III 机器的组件递送到完成胞质分裂的关键要求。

https://cdn.ncbi.nlm.nih.gov/pmc/blobs/0d6d/6679584/e12b62b7ecf3/joces-132-226001-g1.jpg

文献AI研究员

20分钟写一篇综述,助力文献阅读效率提升50倍。

立即体验

用中文搜PubMed

大模型驱动的PubMed中文搜索引擎

马上搜索

文档翻译

学术文献翻译模型,支持多种主流文档格式。

立即体验