• 文献检索
  • 文档翻译
  • 深度研究
  • 学术资讯
  • Suppr Zotero 插件Zotero 插件
  • 邀请有礼
  • 套餐&价格
  • 历史记录
应用&插件
Suppr Zotero 插件Zotero 插件浏览器插件Mac 客户端Windows 客户端微信小程序
定价
高级版会员购买积分包购买API积分包
服务
文献检索文档翻译深度研究API 文档MCP 服务
关于我们
关于 Suppr公司介绍联系我们用户协议隐私条款
关注我们

Suppr 超能文献

核心技术专利:CN118964589B侵权必究
粤ICP备2023148730 号-1Suppr @ 2026

文献检索

告别复杂PubMed语法,用中文像聊天一样搜索,搜遍4000万医学文献。AI智能推荐,让科研检索更轻松。

立即免费搜索

文件翻译

保留排版,准确专业,支持PDF/Word/PPT等文件格式,支持 12+语言互译。

免费翻译文档

深度研究

AI帮你快速写综述,25分钟生成高质量综述,智能提取关键信息,辅助科研写作。

立即免费体验

PERK/eIF-2α/CHOP 通路依赖性 ROS 生成介导姜黄素诱导的非小细胞肺癌细胞凋亡和 G2/M 期阻滞。

PERK/eIF-2α/CHOP Pathway Dependent ROS Generation Mediates Butein-induced Non-small-cell Lung Cancer Apoptosis and G2/M Phase Arrest.

机构信息

Department of Thoracic Surgery, Tangdu Hospital, The Fourth Military Medical University, 1 Xinsi Road, Xi'an 710038, China.

Department of Biomedical Engineering, The Fourth Military Medical University, 169 Changle West Road, Xi'an 710032, China.

出版信息

Int J Biol Sci. 2019 Jun 4;15(8):1637-1653. doi: 10.7150/ijbs.33790. eCollection 2019.

DOI:10.7150/ijbs.33790
PMID:31360107
原文链接:https://pmc.ncbi.nlm.nih.gov/articles/PMC6643215/
Abstract

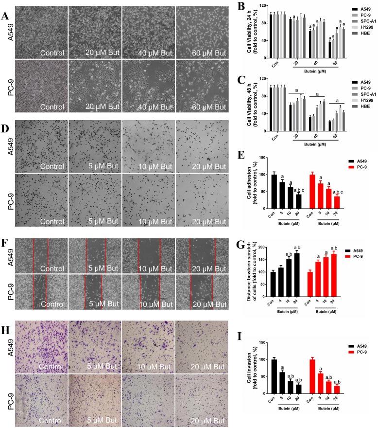
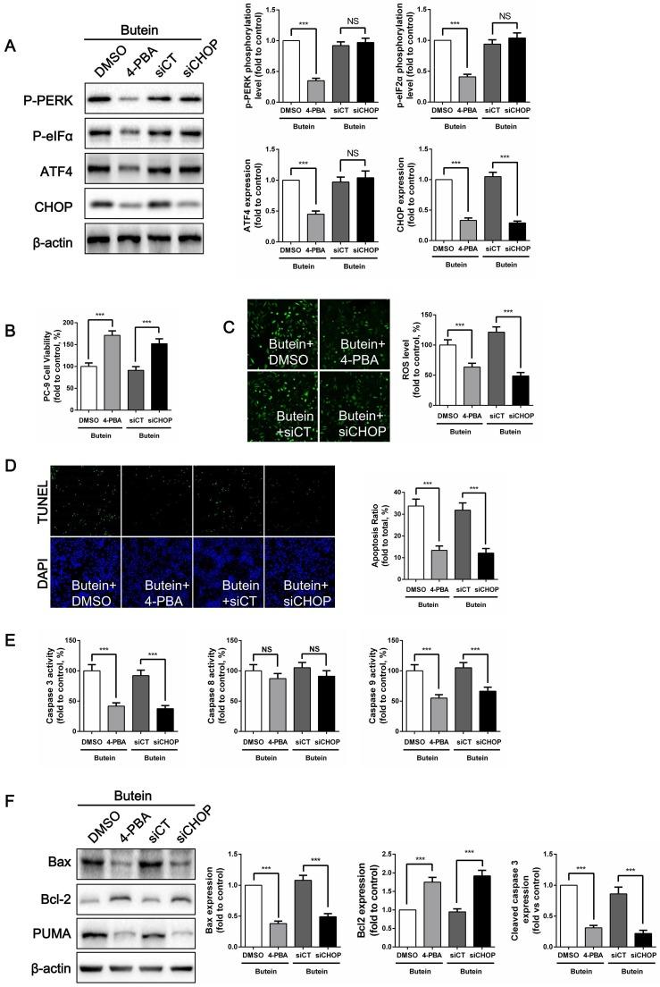
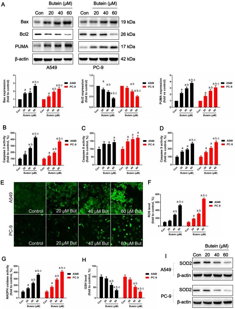
Butein, a member of the chalcone family, is a potent anticarcinogen against multiple cancers, but its specific anti-NSCLC mechanism remains unknown. The present study examined the effects of butein treatment on NSCLC cell lines and NSCLC xenografts. Butein markedly decreased NSCLC cell viability; inhibited cell adhesion, migration, invasion, and colony forming ability; and induced cell apoptosis and G2/M phase arrest in NSCLC cells. Moreover, butein significantly inhibited PC-9 xenograft growth. Both and studies verified that butein exerted anti-NSCLC effect through activating endoplasmic reticulum (ER) stress-dependent reactive oxygen species (ROS) generation. These pro-apoptotic effects were reversed by the use of 4- phenylbutyric acid (4-PBA), CHOP siRNA, N-acetyl-L-cysteine (NAC) and Z-VAD-FMK (z-VAD) Moreover, inhibition of ER stress markedly reduced ROS generation. In addition, studies further confirmed that inhibition of ER stress or oxidative stress partially abolished the butein-induced inhibition of tumor growth. Therefore, butein is a potential therapeutic agent for NSCLC, and its anticarcinogenic action might be mediated by ER stress-dependent ROS generation and the apoptosis pathway.

摘要

白杨素是查尔酮家族的一员,是一种针对多种癌症的有效抗癌剂,但它对非小细胞肺癌的具体抗癌机制尚不清楚。本研究探讨了白杨素处理对非小细胞肺癌细胞系和非小细胞肺癌异种移植瘤的影响。白杨素显著降低非小细胞肺癌细胞活力;抑制细胞黏附、迁移、侵袭和集落形成能力;并诱导非小细胞肺癌细胞凋亡和 G2/M 期阻滞。此外,白杨素显著抑制 PC-9 异种移植瘤的生长。体内和体外研究均证实,白杨素通过激活内质网(ER)应激依赖性活性氧(ROS)生成发挥抗非小细胞肺癌作用。这些促凋亡作用可被 4-苯基丁酸(4-PBA)、CHOP siRNA、N-乙酰-L-半胱氨酸(NAC)和 Z-VAD-FMK(z-VAD)逆转。此外,抑制 ER 应激显著减少 ROS 生成。此外,体内研究进一步证实,抑制 ER 应激或氧化应激部分消除了白杨素诱导的肿瘤生长抑制。因此,白杨素是一种有潜力的非小细胞肺癌治疗药物,其抗癌作用可能是通过 ER 应激依赖性 ROS 生成和凋亡途径介导的。

https://cdn.ncbi.nlm.nih.gov/pmc/blobs/283f/6643215/351b9213f34c/ijbsv15p1637g009.jpg
https://cdn.ncbi.nlm.nih.gov/pmc/blobs/283f/6643215/75ce9943126a/ijbsv15p1637g001.jpg
https://cdn.ncbi.nlm.nih.gov/pmc/blobs/283f/6643215/08fad8cf06e6/ijbsv15p1637g002.jpg
https://cdn.ncbi.nlm.nih.gov/pmc/blobs/283f/6643215/07c3de5da17d/ijbsv15p1637g003.jpg
https://cdn.ncbi.nlm.nih.gov/pmc/blobs/283f/6643215/610612f9a60a/ijbsv15p1637g004.jpg
https://cdn.ncbi.nlm.nih.gov/pmc/blobs/283f/6643215/e2f4cecba22e/ijbsv15p1637g005.jpg
https://cdn.ncbi.nlm.nih.gov/pmc/blobs/283f/6643215/8bdd702a8060/ijbsv15p1637g006.jpg
https://cdn.ncbi.nlm.nih.gov/pmc/blobs/283f/6643215/1423a4b9b8f6/ijbsv15p1637g007.jpg
https://cdn.ncbi.nlm.nih.gov/pmc/blobs/283f/6643215/71c76c6d8938/ijbsv15p1637g008.jpg
https://cdn.ncbi.nlm.nih.gov/pmc/blobs/283f/6643215/351b9213f34c/ijbsv15p1637g009.jpg
https://cdn.ncbi.nlm.nih.gov/pmc/blobs/283f/6643215/75ce9943126a/ijbsv15p1637g001.jpg
https://cdn.ncbi.nlm.nih.gov/pmc/blobs/283f/6643215/08fad8cf06e6/ijbsv15p1637g002.jpg
https://cdn.ncbi.nlm.nih.gov/pmc/blobs/283f/6643215/07c3de5da17d/ijbsv15p1637g003.jpg
https://cdn.ncbi.nlm.nih.gov/pmc/blobs/283f/6643215/610612f9a60a/ijbsv15p1637g004.jpg
https://cdn.ncbi.nlm.nih.gov/pmc/blobs/283f/6643215/e2f4cecba22e/ijbsv15p1637g005.jpg
https://cdn.ncbi.nlm.nih.gov/pmc/blobs/283f/6643215/8bdd702a8060/ijbsv15p1637g006.jpg
https://cdn.ncbi.nlm.nih.gov/pmc/blobs/283f/6643215/1423a4b9b8f6/ijbsv15p1637g007.jpg
https://cdn.ncbi.nlm.nih.gov/pmc/blobs/283f/6643215/71c76c6d8938/ijbsv15p1637g008.jpg
https://cdn.ncbi.nlm.nih.gov/pmc/blobs/283f/6643215/351b9213f34c/ijbsv15p1637g009.jpg

相似文献

1
PERK/eIF-2α/CHOP Pathway Dependent ROS Generation Mediates Butein-induced Non-small-cell Lung Cancer Apoptosis and G2/M Phase Arrest.PERK/eIF-2α/CHOP 通路依赖性 ROS 生成介导姜黄素诱导的非小细胞肺癌细胞凋亡和 G2/M 期阻滞。
Int J Biol Sci. 2019 Jun 4;15(8):1637-1653. doi: 10.7150/ijbs.33790. eCollection 2019.
2
Ampelopsin induces cell growth inhibition and apoptosis in breast cancer cells through ROS generation and endoplasmic reticulum stress pathway.白藜芦醇通过活性氧生成和内质网应激途径诱导乳腺癌细胞的细胞生长抑制和凋亡。
PLoS One. 2014 Feb 13;9(2):e89021. doi: 10.1371/journal.pone.0089021. eCollection 2014.
3
ROS-mediated PERK-eIF2α-ATF4 pathway plays an important role in arsenite-induced L-02 cells apoptosis via regulating CHOP-DR5 signaling.ROS 介导的 PERK-eIF2α-ATF4 通路通过调节 CHOP-DR5 信号在亚砷酸钠诱导的 L-02 细胞凋亡中发挥重要作用。
Environ Toxicol. 2020 Oct;35(10):1100-1113. doi: 10.1002/tox.22946. Epub 2020 Jun 7.
4
Gambogic Acid Shows Anti-Proliferative Effects on Non-Small Cell Lung Cancer (NSCLC) Cells by Activating Reactive Oxygen Species (ROS)-Induced Endoplasmic Reticulum (ER) Stress-Mediated Apoptosis.藤黄酸通过激活活性氧(ROS)诱导的内质网(ER)应激介导的细胞凋亡对非小细胞肺癌(NSCLC)细胞发挥抗增殖作用。
Med Sci Monit. 2019 May 29;25:3983-3988. doi: 10.12659/MSM.916835.
5
β-elemene regulates endoplasmic reticulum stress to induce the apoptosis of NSCLC cells through PERK/IRE1α/ATF6 pathway.β-榄香烯通过PERK/IRE1α/ATF6通路调节内质网应激以诱导非小细胞肺癌细胞凋亡。
Biomed Pharmacother. 2017 Sep;93:490-497. doi: 10.1016/j.biopha.2017.06.073. Epub 2017 Jun 30.
6
Oxidative stress mediated Ca(2+) release manifests endoplasmic reticulum stress leading to unfolded protein response in UV-B irradiated human skin cells.氧化应激介导的Ca(2+)释放表现为内质网应激,导致紫外线B照射的人皮肤细胞中未折叠蛋白反应。
J Dermatol Sci. 2014 Jul;75(1):24-35. doi: 10.1016/j.jdermsci.2014.03.005. Epub 2014 Apr 13.
7
PERK activation by CCT020312 chemosensitizes colorectal cancer through inducing apoptosis regulated by ER stress.PERK 激活剂 CCT020312 通过内质网应激调控的细胞凋亡增强结直肠癌细胞的化疗敏感性。
Biochem Biophys Res Commun. 2021 Jun 11;557:316-322. doi: 10.1016/j.bbrc.2021.03.041. Epub 2021 Apr 21.
8
Protodioscin Induces Apoptosis Through ROS-Mediated Endoplasmic Reticulum Stress via the JNK/p38 Activation Pathways in Human Cervical Cancer Cells.原薯蓣皂苷通过JNK/p38激活途径诱导活性氧介导的内质网应激,从而诱导人宫颈癌细胞凋亡。
Cell Physiol Biochem. 2018;46(1):322-334. doi: 10.1159/000488433. Epub 2018 Mar 22.
9
Fucoidan induces Toll-like receptor 4-regulated reactive oxygen species and promotes endoplasmic reticulum stress-mediated apoptosis in lung cancer.岩藻聚糖硫酸酯通过 Toll 样受体 4 调节的活性氧诱导并促进内质网应激介导的肺癌细胞凋亡。
Sci Rep. 2017 Mar 23;7:44990. doi: 10.1038/srep44990.
10
Atiprimod triggered apoptotic cell death via acting on PERK/eIF2α/ATF4/CHOP and STAT3/NF-ΚB axis in MDA-MB-231 and MDA-MB-468 breast cancer cells.阿替利珠单抗通过作用于 PERK/eIF2α/ATF4/CHOP 和 STAT3/NF-ΚB 轴诱导 MDA-MB-231 和 MDA-MB-468 乳腺癌细胞凋亡。
Mol Biol Rep. 2021 Jun;48(6):5233-5247. doi: 10.1007/s11033-021-06528-1. Epub 2021 Jul 9.

引用本文的文献

1
Endoplasmic reticulum stress in non-small cell lung cancer.非小细胞肺癌中的内质网应激
Am J Cancer Res. 2025 Apr 25;15(4):1829-1851. doi: 10.62347/RGRQ7608. eCollection 2025.
2
CNPY2 drives DSS-induced colitis via the macrophage-ROS axis.CNPY2通过巨噬细胞-活性氧轴驱动葡聚糖硫酸钠诱导的结肠炎。
Biomed Pharmacother. 2025 Jun;187:118078. doi: 10.1016/j.biopha.2025.118078. Epub 2025 Apr 21.
3
Excavating medicinal virtues of chalcones to illuminate a new scope in cancer chemotherapy.挖掘查耳酮的药用价值以开拓癌症化疗新领域。

本文引用的文献

1
SIRT1 activation by butein attenuates sepsis-induced brain injury in mice subjected to cecal ligation and puncture via alleviating inflammatory and oxidative stress.通过减轻炎症和氧化应激,布地红景天苷激活 SIRT1 减轻盲肠结扎穿刺诱导的脓毒症小鼠脑损伤。
Toxicol Appl Pharmacol. 2019 Jan 15;363:34-46. doi: 10.1016/j.taap.2018.10.013. Epub 2018 Oct 15.
2
Butein suppresses hepatocellular carcinoma growth via modulating Aurora B kinase activity.丹酚酸 B 通过调节 Aurora B 激酶活性抑制肝癌生长。
Int J Biol Sci. 2018 Sep 7;14(11):1521-1534. doi: 10.7150/ijbs.25334. eCollection 2018.
3
Oxidative stress-modulating drugs have preferential anticancer effects - involving the regulation of apoptosis, DNA damage, endoplasmic reticulum stress, autophagy, metabolism, and migration.
RSC Adv. 2025 Apr 14;15(15):11617-11638. doi: 10.1039/d5ra01280e. eCollection 2025 Apr 9.
4
Jidangga-7 ameliorates non-small cell lung cancer by regulating gut microbiota function.枳椇子-7通过调节肠道微生物群功能改善非小细胞肺癌。
Front Microbiol. 2025 Mar 5;16:1516685. doi: 10.3389/fmicb.2025.1516685. eCollection 2025.
5
Synthesis, cytotoxicity, anti-inflammatory, anti-metastatic and anti-oxidant activities of novel chalcones incorporating 2-phenoxy-N-arylacetamide and thiophene moieties: induction of apoptosis in MCF7 and HEP2 cells.新型查尔酮的合成、细胞毒性、抗炎、抗转移和抗氧化活性,其中包含 2-苯氧基-N-芳基乙酰胺和噻吩部分:诱导 MCF7 和 HEP2 细胞凋亡。
Naunyn Schmiedebergs Arch Pharmacol. 2024 Dec;397(12):10091-10107. doi: 10.1007/s00210-024-03255-9. Epub 2024 Jul 9.
6
NCI 159456 PERK Inhibitor as a Targeted Therapy for Lung Cancer: An In Vitro Study.NCI 159456 PERK抑制剂作为肺癌的靶向治疗:一项体外研究
Biomedicines. 2024 Apr 17;12(4):889. doi: 10.3390/biomedicines12040889.
7
Constructing a Novel Amino Acid Metabolism Signature: A New Perspective on Pheochromocytoma Diagnosis, Immune Landscape, and Immunotherapy.构建一种新型氨基酸代谢特征:嗜铬细胞瘤诊断、免疫格局和免疫治疗的新视角。
Biochem Genet. 2025 Feb;63(1):850-874. doi: 10.1007/s10528-024-10733-5. Epub 2024 Mar 25.
8
2'-Hydroxychalcone Induces Autophagy and Apoptosis in Breast Cancer Cells via the Inhibition of the NF-κB Signaling Pathway: In Vitro and In Vivo Studies.2'-羟基查耳酮通过抑制 NF-κB 信号通路诱导乳腺癌细胞自噬和凋亡:体外和体内研究。
Nutrients. 2024 Feb 13;16(4):514. doi: 10.3390/nu16040514.
9
CircRNAs: A Promising Star for Treatment and Prognosis in Oral Squamous Cell Carcinoma.环状RNA:口腔鳞状细胞癌治疗与预后的希望之星
Int J Mol Sci. 2023 Sep 17;24(18):14194. doi: 10.3390/ijms241814194.
10
Anticancer Potential of Natural Chalcones: In Vitro and In Vivo Evidence.天然查耳酮的抗癌潜力:体外和体内证据。
Int J Mol Sci. 2023 Jun 19;24(12):10354. doi: 10.3390/ijms241210354.
氧化应激调节药物具有优先的抗癌作用——涉及凋亡、DNA 损伤、内质网应激、自噬、代谢和迁移的调节。
Semin Cancer Biol. 2019 Oct;58:109-117. doi: 10.1016/j.semcancer.2018.08.010. Epub 2018 Aug 24.
4
The synthetic chalcone derivative 2-hydroxy-3',5,5'-trimethoxychalcone induces unfolded protein response-mediated apoptosis in A549 lung cancer cells.合成查尔酮衍生物2-羟基-3',5,5'-三甲氧基查尔酮诱导A549肺癌细胞中未折叠蛋白反应介导的细胞凋亡。
Bioorg Med Chem Lett. 2018 Sep 15;28(17):2969-2975. doi: 10.1016/j.bmcl.2018.07.003. Epub 2018 Jul 4.
5
Butein protects the nonalcoholic fatty liver through mitochondrial reactive oxygen species attenuation in rats.刺槐素通过降低大鼠线粒体活性氧减轻非酒精性脂肪肝。
Biofactors. 2018 May;44(3):289-298. doi: 10.1002/biof.1428. Epub 2018 Apr 19.
6
ROS signaling and ER stress in cardiovascular disease.ROS 信号转导与心血管疾病中的内质网应激
Mol Aspects Med. 2018 Oct;63:18-29. doi: 10.1016/j.mam.2018.03.002. Epub 2018 Mar 22.
7
Pterostilbene exerts anticancer activity on non-small-cell lung cancer via activating endoplasmic reticulum stress.紫檀芪通过激活内质网应激发挥对非小细胞肺癌的抗癌活性。
Sci Rep. 2017 Aug 14;7(1):8091. doi: 10.1038/s41598-017-08547-0.
8
β-elemene regulates endoplasmic reticulum stress to induce the apoptosis of NSCLC cells through PERK/IRE1α/ATF6 pathway.β-榄香烯通过PERK/IRE1α/ATF6通路调节内质网应激以诱导非小细胞肺癌细胞凋亡。
Biomed Pharmacother. 2017 Sep;93:490-497. doi: 10.1016/j.biopha.2017.06.073. Epub 2017 Jun 30.
9
ER retention is imposed by COPII protein sorting and attenuated by 4-phenylbutyrate.内质网滞留是由 COPII 蛋白分拣所引起的,可被 4-苯丁酸所减弱。
Elife. 2017 Jun 8;6:e26624. doi: 10.7554/eLife.26624.
10
Butein inhibits NF-κB, AP-1 and Akt activation in adult T-cell leukemia/lymphoma.刺五加苷抑制成人 T 细胞白血病/淋巴瘤中的 NF-κB、AP-1 和 Akt 的激活。
Int J Oncol. 2017 Aug;51(2):633-643. doi: 10.3892/ijo.2017.4026. Epub 2017 Jun 2.